


所属成套资源:2019年高考生物二轮习题 Word版含解析
2019年高考生物二轮习题:遗传板块综合练 Word版含解析
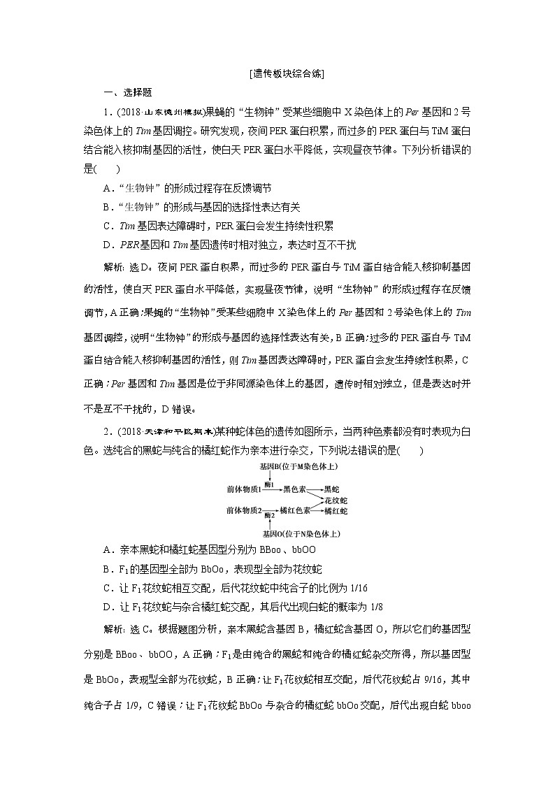
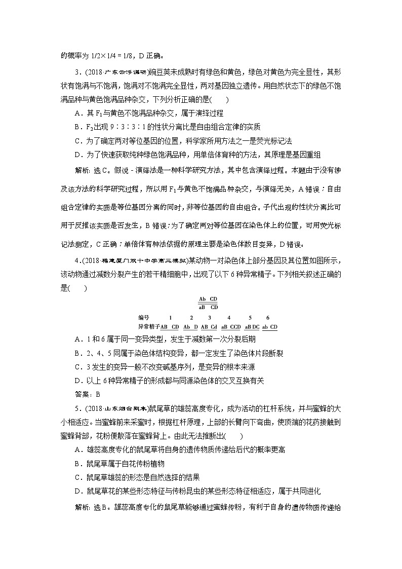
展开[遗传板块综合练]一、选择题1.(2018·山东德州模拟)果蝇的“生物钟”受某些细胞中X染色体上的Per基因和2号染色体上的Tim基因调控。研究发现,夜间PER蛋白积累,而过多的PER蛋白与TiM蛋白结合能入核抑制基因的活性,使白天PER蛋白水平降低,实现昼夜节律。下列分析错误的是( )A.“生物钟”的形成过程存在反馈调节B.“生物钟”的形成与基因的选择性表达有关C.Tim基因表达障碍时,PER蛋白会发生持续性积累D.PER基因和Tim基因遗传时相对独立,表达时互不干扰解析:选D。夜间PER蛋白积累,而过多的PER蛋白与TiM蛋白结合能入核抑制基因的活性,使白天PER蛋白水平降低,实现昼夜节律,说明“生物钟”的形成过程存在反馈调节,A正确;果蝇的“生物钟”受某些细胞中X染色体上的Per基因和2号染色体上的Tim基因调控,说明“生物钟”的形成与基因的选择性表达有关,B正确;过多的PER蛋白与TiM蛋白结合能入核抑制基因的活性,则Tim基因表达障碍时,PER蛋白会发生持续性积累,C正确;Per基因和Tim基因是位于非同源染色体上的基因,遗传时相对独立,但是表达时并不是互不干扰的,D错误。2.(2018·天津和平区期末)某种蛇体色的遗传如图所示,当两种色素都没有时表现为白色。选纯合的黑蛇与纯合的橘红蛇作为亲本进行杂交,下列说法错误的是( )A.亲本黑蛇和橘红蛇基因型分别为BBoo、bbOOB.F1的基因型全部为BbOo,表现型全部为花纹蛇C.让F1花纹蛇相互交配,后代花纹蛇中纯合子的比例为1/16D.让F1花纹蛇与杂合橘红蛇交配,其后代出现白蛇的概率为1/8解析:选C。根据题图分析,亲本黑蛇含基因B,橘红蛇含基因O,所以它们的基因型分别是BBoo、bbOO,A正确;F1是由纯合的黑蛇和纯合的橘红蛇杂交所得,所以基因型是BbOo,表现型全部为花纹蛇,B正确;让F1花纹蛇相互交配,后代花纹蛇占9/16,其中纯合子占1/9,C错误;让F1花纹蛇BbOo与杂合的橘红蛇bbOo交配,后代出现白蛇bboo的概率为1/2×1/4=1/8,D正确。3.(2018·广东云浮调研)豌豆荚未成熟时有绿色和黄色,绿色对黄色为完全显性,其形状有饱满与不饱满,饱满对不饱满完全显性,两对基因独立遗传。用自然状态下的绿色不饱满品种与黄色饱满品种杂交,下列分析正确的是( )A.其F1与黄色不饱满品种杂交,属于演绎过程B.F2出现9∶3∶3∶1的性状分离比是自由组合定律的实质C.为了确定两对等位基因的位置,科学家所用方法之一是荧光标记法D.为了快速获取纯种绿色饱满品种,用单倍体育种的方法,其原理是基因重组解析:选C。假说-演绎法是一种科学研究方法,其中包含演绎过程。本题由于没有涉及该方法的科学研究过程,所以用F1与黄色不饱满品种杂交,与演绎无关,A错误;自由组合定律的实质是等位基因分离的同时,非等位基因的自由组合。子代出现的性状分离比可用于反推该实质是否发生,B错误;为了确定两对等位基因在染色体上的位置,可用荧光标记法测定,C正确;单倍体育种法依据的原理主要是染色体数目变异,D错误。4.(2018·福建厦门双十中学高三模拟)某动物一对染色体上部分基因及其位置如图所示,该动物通过减数分裂产生的若干精细胞中,出现了以下6种异常精子。下列相关叙述正确的是( )A.1和6属于同一变异类型,发生于减数第一次分裂后期B.2、4、5同属于染色体结构变异,都一定发生了染色体片段断裂C.3发生的变异一般不改变碱基序列,是变异的根本来源D.以上6种异常精子的形成都与同源染色体的交叉互换有关答案:B5.(2018·山东烟台期末)鼠尾草的雄蕊高度专化,成为活动的杠杆系统,并与蜜蜂的大小相适应。当蜜蜂前来采蜜时,根据杠杆原理,上部的长臂向下弯曲,使顶端的花药接触到蜜蜂背部,花粉便散落在蜜蜂背上。由此无法推断出( )A.雄蕊高度专化的鼠尾草将自身的遗传物质传递给后代的概率更高B.鼠尾草属于自花传粉植物C.鼠尾草雄蕊的形态是自然选择的结果D.鼠尾草花的某些形态特征与传粉昆虫的某些形态特征相适应,属于共同进化解析:选B。雄蕊高度专化的鼠尾草能够通过蜜蜂传粉,有利于自身的遗传物质传递给后代;鼠尾草通过蜜蜂携带花粉并将花粉传授到其他的花上,这说明鼠尾草能进行异花传粉,从题中信息不能看出鼠尾草能进行自花传粉;鼠尾草雄蕊的形态是长期自然选择的结果;不同生物之间在相互影响中共同进化。6.(2018·四川宜宾一诊)抗维生素D佝偻病是伴X染色体显性遗传(D、d表示等位基因)。孕妇甲为该病患者,其丈夫正常。现用放射性探针对孕妇甲及其丈夫和他们的双胞胎孩子进行基因诊断(检测基因d的放射性探针为d探针,检测基因D的放射性探针为D探针),诊断结果如图(空圈表示无放射性,深色圈放射性强度是浅色圈的2倍)。下列说法不正确的是( )A.个体1、3为性别不同的双胞胎孩子B.抗维生素D佝偻病具有交叉遗传特点C.孕妇甲和个体2的基因型分别是XDXd、XdYD.个体1与正常异性婚配,所生女儿有一半患病解析:选D。已知空圈代表无放射性,深颜色圈放射性强度是浅颜色圈的2倍,则图中孕妇甲既含有D基因,也含有d基因,是杂合子(基因型为XDXd);个体1只含有一个D基因,不含d基因,基因型为XDY;个体2只含有一个d基因,不含D基因,基因型为XdY;个体3只含有d基因,不含D基因,且放射性强度是浅颜色圈的2倍,所以其基因型为XdXd,因此,个体1、3为性别不同的双胞胎孩子,A正确。由于男性的X染色体来自母亲,然后传递给女儿,由女儿传递给外孙,因此与X染色体连锁的遗传往往表现为交叉遗传,B正确。由前面分析可知,孕妇甲和个体2的基因型分别是XDXd、XdY,C正确。个体1(XDY)与正常异性(XdXd)婚配,所生女儿(XDXd)全部患病,D错误。二、非选择题7.(2018·北京四中高三期中)肥厚型心肌病属于常染色体显性遗传病,以心肌细胞蛋白质合成的增加和细胞体积的增大为主要特征,受多个基因的影响。研究发现,基因型不同,临床表现不同。下表是3种致病基因、基因位置和临床表现。请回答下列问题:基因基因所在染色体位置控制合成的蛋白质临床表现A第14号β肌球蛋白重链轻度至重度,发病早B第11号肌球蛋白结合蛋白轻度至重度,发病晚C第1号肌钙蛋白T2轻度肥厚,易猝死(1)基因型为AaBbcc和AabbCc的夫妇所生育的后代,出现的临床表现至少有________种。(2)A与a基因在结构上的区别是________________________。β肌球蛋白重链基因突变可发生在该基因的不同部位,体现了基因突变的________。基因突变可引起心肌蛋白结构改变而使人体出现不同的临床表现,说明上述致病基因对性状控制的方式是________________________________________________________________________________________________________________________________________________。(3)已知A基因含23 000个碱基对,其中一条单链A∶C∶T∶G=1∶2∶3∶4。用PCR扩增时,该基因连续复制3次至少需要________个游离的鸟嘌呤脱氧核苷酸,温度降低到55 ℃的目的是______________________________________________________________________________________________________________________________。(4)生长激素和甲状腺激素作用于心肌细胞后,心肌细胞能合成不同的蛋白质,其根本原因是______________________________________________________。甲状腺激素作用的受体是______________,当其作用于________________(结构)时,能抑制该结构分泌相关激素,使血液中甲状腺激素含量下降,这样的调节方式称为_________________________________________________________________________________________________________。解析:基因型为AaBbcc和AabbCc的夫妇所生育的后代中基因型有12种,研究发现,基因型不同,临床表现不同,故至少有12种临床表现。不同的基因碱基序列不同。已知一条链中A∶C∶T∶G=1∶2∶3∶4,则另一条链中T∶G∶A∶C=1∶2∶3∶4,所以该DNA分子中A∶T∶G∶C=2∶2∶3∶3,其中G=46 000×3/10=13 800(个),连续复制三次,需要游离的鸟嘌呤脱氧核苷酸为(23-1)×13 800=96 600(个)。答案:(1)12(2)碱基的排列顺序不同 随机性 通过控制蛋白质的结构而直接控制生物体的性状(3)96 600 使引物通过碱基互补配对与单链DNA结合(4)两种激素引起了心肌细胞内基因的选择性表达几乎全身细胞 下丘脑和垂体 负反馈调节8.(2018·湖北黄冈检测)鸡冠的性状有多种,纯合子豌豆冠鸡与玫瑰冠鸡交配,子一代(F1)全是胡桃冠,F1雌雄交配,F2出现了冠形为单冠的鸡,表现型和数量如下表。F2胡桃冠豌豆冠玫瑰冠单冠公鸡7224248母鸡7224248合计144484816回答下列问题:(1)鸡冠形状的遗传遵循__________定律。(2)从F2中随机挑选豌豆冠鸡和玫瑰冠鸡各一只,形成一个杂交组合:豌豆冠(♀)×玫瑰冠(♂),或豌豆冠(♂)×玫瑰冠(♀)。①不考虑正交、反交的区别,只考虑基因型,则该杂交的基因型组合可能有______种。②理论上,若杂交组合的后代出现四种表现型,且四种表现型的比例为1∶1∶1∶1的概率是________。(3)为了验证(1)中的结论,利用F2设计实验,请补充完善实验方案并预期实验结果:实验方案:让F2中全部胡桃冠母鸡与________交配,只收集、孵化每只母鸡产的蛋,隔离、饲养每只母鸡的子代(F3),观察、统计全部F3的冠形和数量。预期实验结果:理论上,有16只母鸡的子代表现型及其数量比为胡桃冠∶豌豆冠=1∶1;另有________________________________________________________________________________________________________________________________________________。解析:(1)由题表分析可知,鸡冠形状受2对等位基因控制,且遵循基因的分离和自由组合定律。(2)相关基因用A、a,B、b表示。①F2中豌豆冠鸡和玫瑰冠鸡的基因型是A_bb、aaB_,若只考虑基因型,则该杂交的基因型组合可能有4种。②杂交组合的后代出现四种表现型,则四种表现型及其比例是胡桃冠∶豌豆冠∶玫瑰冠∶单冠=1∶1∶1∶1,是两对相对性状的测交实验,可能的组合是Aabb、aaBb,概率是2/3×2/3=4/9。(3)为了验证(1)中的结论,利用F2设计实验,可以采用测交实验:让F2中全部胡桃冠母鸡与多只单冠公鸡进行交配,只收集、孵化每只母鸡产的蛋,隔离饲养每只母鸡的子代(F3),观察、统计全部F3的冠形和数量。预期实验结果:由于胡桃冠母鸡的基因型是AABB∶AABb∶AaBB∶AaBb=1∶2∶2∶4,理论上,有16只母鸡的子代表现型及其数量比为胡桃冠∶豌豆冠=1∶1,有8只母鸡的子代全部为胡桃冠,有16只母鸡的子代表现型及其数量比为胡桃冠∶玫瑰冠=1∶1,另有32只母鸡的子代表现型及数量比为胡桃冠∶豌豆冠∶玫瑰冠∶单冠=1∶1∶1∶1。答案:(1)基因的自由组合(或:基因的分离和自由组合)(2)①4 ②4/9(3)(全部、多只)单冠公鸡 8只母鸡的子代全部为胡桃冠;有16只母鸡的子代表现型及其数量比为胡桃冠∶玫瑰冠=1∶1;有32只母鸡的子代表现型及数量比为胡桃冠∶豌豆冠∶玫瑰冠∶单冠=1∶1∶1∶19.(2018·湖北华中师大附中期中)从一个自然界果蝇种群中选出一部分未交配过的果蝇,该种果蝇具有刚毛(A)和截毛(a)一对相对性状,且刚毛果蝇和截毛果蝇的数量相等,每种性状的果蝇雌雄各一半。所有果蝇均能正常生活。从种群中随机选出1只刚毛雄果蝇和1只截毛雌果蝇交配,产生的87只子代中,42只雌蝇全部表现为刚毛,45只雄蝇全部表现为截毛。(1)上述结果显示,果蝇刚毛和截毛在遗传上和性别相关联,这种现象称为____________,其遗传遵循________________定律。(2)我们认为,根据上述结果不能确定A和a是位于X染色体上,还是位于X、Y染色体的同源区段上。请简要说明理由。(提示:如果位于X、Y染色体的同源区段上,则显性纯合雄果蝇的基因型可写成XAYA)______________________________________________________________________________________________________________________________________________________________________________________________________。(3)为了确定A和a是位于X染色体上,还是位于X、Y染色体的同源区段上,请用上述果蝇种群为实验材料,进行一代杂交实验,应该怎样进行?(简要写出杂交组合,预期结果并得出结论)___________________________________________________________________________________________________________________________________________________________________________________________________________________。解析:(1)伴性遗传是指基因位于性染色体上,所以遗传时总是与性别相关联;题干中情景符合该概念;刚毛和截毛是一对相对性状,其遗传遵循基因分离定律。(2)若位于非同源区段,该杂交组合可以表示为:XAY×XaXa→1XaY∶1XAXa;若位于同源区段,该杂交组合可以表示为:XAYa×XaXa→1XaYa∶1XAXa。(3)若位于非同源区段,雄性刚毛果蝇基因型有XAY,而截毛雌果蝇基因型为XaXa;故用多对刚毛雄蝇和截毛雌蝇交配,子代雌蝇全部表现为刚毛,雄蝇全部表现为截毛;若位于X、Y染色体的同源区段上,根据统计学规律,多只雄性刚毛果蝇中,可能存在的基因型有XAYA、XAYa、XaYA,故用多对刚毛雄蝇和截毛雌蝇交配,则子代无论雌雄蝇均出现刚毛和截毛。答案:(1)伴性遗传 基因的分离(2)若A、a在X染色体上,亲代刚毛雄蝇为XAY,截毛雌蝇为XaXa,则子代中刚毛雌蝇∶截毛雄蝇为1∶1;若A、a在X、Y染色体上的同源区段,亲代刚毛雄蝇为XAYa,截毛雌蝇为XaXa,则子代中刚毛雌蝇∶截毛雄蝇为1∶1(3)用多对刚毛雄蝇和截毛雌蝇交配,若子代中雌蝇全部表现为刚毛,雄蝇全部表现为截毛,则A和a位于X染色体上;若子代中无论雌雄蝇均出现刚毛和截毛,则A和a位于X、Y染色体的同源区段上10.某科研小组利用植物染色体杂交技术,将携带R(抗倒伏基因)和A(抗虫基因)的豌豆染色质片段直接导入玉米体细胞,两种染色质片段可随机与玉米染色质融合形成杂交细胞,将杂交细胞筛选分化培育成既抗虫又抗倒伏性状的可育植株(F1),过程如图。据图回答下列问题:(1)杂交细胞发生的可遗传变异类型是_________________________________________。(2)杂交细胞在第一次有丝分裂中期时含有________个A基因(不考虑变异),A基因复制的模板是____________________。(3)若杂交植物同源染色体正常分离,则杂交植物在________首次出现性状分离,其中既抗虫又抗倒伏个体所占比例为________。(4)植物染色体杂交育种的优点是______________________________________________________________________________________________________________________(要求写两点)。解析:(1)图中显示携带R(抗倒伏基因)和A(抗虫基因)的豌豆染色质片段可随机与玉米染色质融合形成杂交细胞,所以在杂交细胞中发生了染色体易位。(2)由图示可知,杂交细胞本身只含有1个A和1个R基因,有丝分裂间期DNA复制,则第一次有丝分裂中期时含有2个A基因和2个R基因;DNA复制的模板是亲代DNA的两条脱氧核苷酸单链。(3)杂交细胞培育成的F1植株是杂合子,其自交后代即F2就发生性状分离,由于A与R基因位于2对同源染色体上,符合自由组合定律遗传,所以F2既抗虫又抗倒伏个体(即A_R_)所占比例为9/16。(4)图中过程显示该育种方式具有克服远缘杂交不亲和障碍、缩短育种时间、可同时导入多个目的基因、目的性强等优点。答案:(1)染色体变异(易位、染色体结构变异) (2)2 A基因(DNA)的两条单链 (3)F2 9/16 (4)克服远缘杂交不亲和障碍;缩短育种时间;可同时导入多个目的基因;目的性强(写出两点即可)11.某地大白菜农田蜗牛危害严重,农民起初喷洒杀虫剂R控制虫害,但几年后效果不明显,于是通过放养青蛙来控制害虫,如图是几年中蜗牛种群数量变化的曲线。回答下列相关问题:(1)拉马克认为,生物各种适应性特征的形成都是由于____________和____________,若用其观点分析蜗牛抗药性的出现,则蜗牛抗药性变异产生于杀虫剂R使用____________(填“前”或“后”)。若用达尔文的观点分析,蜗牛抗药性的形成是____________的结果。(2)现代生物进化理论认为蜗牛从A点到B点发生了进化,其原因是________________________________________________________________________。________________________________________________________________________从____________点开始,农民开始放养青蛙控制害虫。(3)蜗牛还能被一些鸟类捕食。蜗牛壳上有条纹与无条纹的性状是由一对等位基因A和a控制的,研究人员调查了某地区的1 000只蜗牛,对存活的个体数和被鸟捕食后剩下的蜗牛空壳数进行统计,得到的数据如表所示。 有条纹(显性)无条纹(隐性)合计存活个体数178211389空壳数332279611合计5104901 000在这1 000只蜗牛中,aa的基因型频率为____________。如果Aa的基因型频率为32%,则a的基因频率为____________。由表中数据可推断,经多个世代后,该种群中____________(填“有条纹”或“无条纹”)基因的频率将会增大。解析:(1)拉马克认为,生物各种适应性特征的形成都是由于用进废退和获得性遗传,若用其观点分析蜗牛抗药性变异的产生,则是杀虫剂的使用使蜗牛产生抗药性,即在杀虫剂使用后出现了抗药性。而达尔文的自然选择学说则认为抗药性的变异产生在杀虫剂使用前,杀虫剂起自然选择作用。(2)生物进化的实质是种群基因频率的改变。从图形分析,A到B点杀虫剂R的使用使蜗牛种群密度下降,大部分抗药性个体保留了下来,故抗药性基因频率上升,蜗牛发生了进化。分析图形,C点后蜗牛种群数量开始下降,因此应是从C点开始放养青蛙。(3)无条纹为隐性性状,基因型为aa,由表格信息可知,aa的基因型频率为(211+279)/1 000×100%=49%,如果Aa的基因型频率为32%,则a的基因频率=49%+1/2×32%=65%。由表中信息可知,有条纹的蜗牛空壳数相对较多,因此有条纹基因的频率会逐渐降低,无条纹基因的频率会逐渐上升。答案:(1)用进废退 获得性遗传 后 自然选择 (2)从A到B杀虫剂R的使用会使蜗牛种群中抗药性基因频率上升,种群基因频率发生改变 C (3)49% 65% 无条纹