所属成套资源:2019年高考生物二轮习题 Word版含解析
2019年高考生物二轮习题:高考大题专攻04Word版含解析
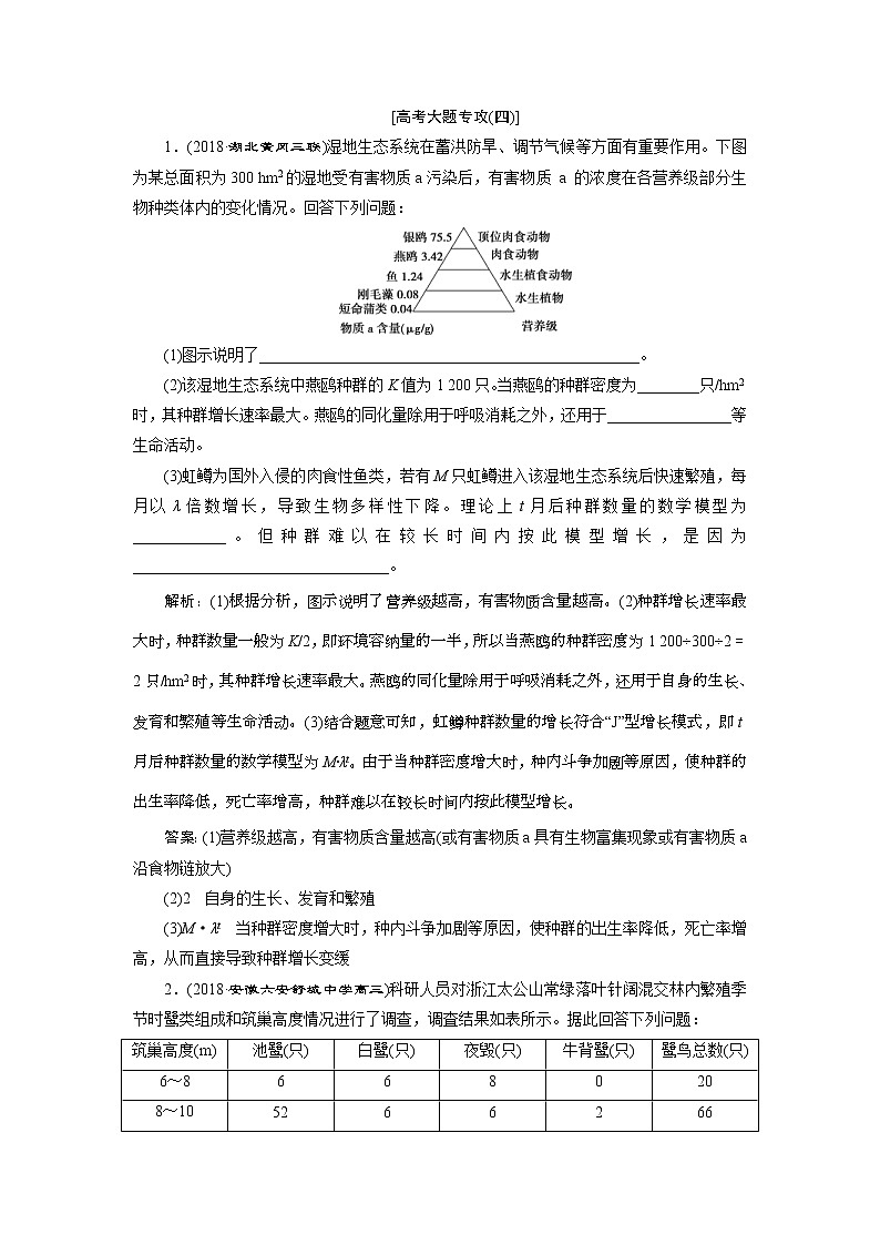
展开[高考大题专攻(四)]1.(2018·湖北黄冈三联)湿地生态系统在蓄洪防旱、调节气候等方面有重要作用。下图为某总面积为300 hm2的湿地受有害物质a污染后,有害物质 a 的浓度在各营养级部分生物种类体内的变化情况。回答下列问题:(1)图示说明了_________________________________________________。(2)该湿地生态系统中燕鸥种群的K值为1 200只。当燕鸥的种群密度为________只/hm2时,其种群增长速率最大。燕鸥的同化量除用于呼吸消耗之外,还用于________________等生命活动。(3)虹鳟为国外入侵的肉食性鱼类,若有M只虹鳟进入该湿地生态系统后快速繁殖,每月以λ倍数增长,导致生物多样性下降。理论上t月后种群数量的数学模型为____________。但种群难以在较长时间内按此模型增长,是因为_________________________________。解析:(1)根据分析,图示说明了营养级越高,有害物质含量越高。(2)种群增长速率最大时,种群数量一般为K/2,即环境容纳量的一半,所以当燕鸥的种群密度为1 200÷300÷2=2只/hm2时,其种群增长速率最大。燕鸥的同化量除用于呼吸消耗之外,还用于自身的生长、发育和繁殖等生命活动。(3)结合题意可知,虹鳟种群数量的增长符合“J”型增长模式,即t月后种群数量的数学模型为M·λt。由于当种群密度增大时,种内斗争加剧等原因,使种群的出生率降低,死亡率增高,种群难以在较长时间内按此模型增长。答案:(1)营养级越高,有害物质含量越高(或有害物质a具有生物富集现象或有害物质a沿食物链放大)(2)2 自身的生长、发育和繁殖(3)M·λt 当种群密度增大时,种内斗争加剧等原因,使种群的出生率降低,死亡率增高,从而直接导致种群增长变缓2.(2018·安徽六安舒城中学高三)科研人员对浙江太公山常绿落叶针阔混交林内繁殖季节时鹭类组成和筑巢高度情况进行了调查,调査结果如表所示。据此回答下列问题:筑巢高度(m)池鹭(只)白鹭(只)夜毁(只)牛背鹭(只)鹭鸟总数(只)6~86680208~10526626610~12144422412~1410224036(1)表中数据显示,该森林群落鹭类中的优势种是______。表中数据的获得是科研人员在林内从山脚到山顶__________(填“随机”或“在密度大的地方”)选取9块(10 m×10 m)样方,逐个调查、统计并记录得出的。调查这些树种上某鹭类的种群密度常采用的方法是____________,正常情况下,所得数据比真实值__________(填“偏大”或“偏小”)。(2)4种鹭在林内乔木层筑巢高度不同体现了群落的______________结构,这种分布特点体现了鸟类对群落________资源的合理利用。(3)当不同鹭类利用同一资源时,会发生生态位的重叠。本次的调查结果显示,白鹭与夜鹭的生态位重叠程度最大,然而白鹭主要在白天飞向西南方向活动、觅食,夜鹭主要在傍晚飞向西北方向活动、觅食。由于这两种鹭鸟在觅食时间和方向上的改变,错开了取食相同食物资源的__________和________,使之得到较为均衡的资源利用,二者之间的________关系趋于缓和,从而实现共存。这是进化过程中这两种鹭鸟对环境____________的必然结果。解析:(1)表中数据显示,池鹭的总体数量明显多于其他鹭类,因此池鹭是该森林群落鹭类中的优势种。样方选取的关键是随机取样,以排出主观因素的干扰。鹭的活动能力强、活动范围大,调查这些树种上某鹭类的种群密度常采用标志重捕法,其种群数量的估算值=第一次捕获并标记的个体数×第二次捕获的个体数÷第二次捕获的个体中有标记的个体数。正常情况下,由于鹭类被捕捉一次后,第二次被捕捉的难度增加,因此所得数据比真实值偏大。(2)4种鹭在林内乔木层筑巢高度不同,体现了群落的垂直结构,这种分布特点体现了鸟类对群落空间资源的合理利用。(3)白鹭与夜鹭的生态位重叠程度最大,但白鹭主要在白天飞向西南方向活动、觅食,而夜鹭主要在傍晚飞向西北方向活动、觅食。可见,这两种鹭鸟错开了取食相同食物资源的时间和取食地点,可以使之得到较为均衡的资源利用,二者之间的竞争关系趋于缓和,从而实现共存。这是进化过程中这两种鹭鸟对环境适应的必然结果。答案:(1)池鹭 随机 标志重捕法 偏大(2)垂直 空间(3)时间(或高峰时期或高峰时间) 取食地点(或地点) 竞争 适应3.(2018·四川宜宾第二次诊断)某生态学家在一弃耕地的紫茎泽兰入侵区,开展轻度、中度、重度入侵群落的植物多样性调查,结果如图所示。请回答下列问题:(1)据图可知,在4~10月时段,重度入侵区植物物种数变化最小,其原因是________________________________________________________________________________________________________________________________________________。(2)调查结果也说明外来物种的入侵________(填“能”或“不能”)改变群落演替的速度和方向,弃耕地群落的形成是______________的结果。(3)入侵区的紫茎泽兰与其他植物之间主要构成______________关系。紫茎泽兰分泌的某些化学物质能抑制其他植物的生长,同时也能引起大量动物的躲避或拒食;可见,信息能够调节生物的______________。(4)有人发现,黑麦草能抑制紫茎泽兰的生长。为研究其抑制机制,进行如下实验。实验步骤1实验组①用适宜且适量的某全素营养液培养黑麦草幼苗;②取一定量的培养过黑麦草的某营养液,加入到用于培养紫茎泽兰幼苗的某全素营养液中实验步骤2对照组取等量的未培养过黑麦草幼苗的某全素营养液,加入到用于培养紫茎泽兰幼苗的某全素营养液中实验步骤3分别用等量且适量的实验组和对照组营养液,在适宜、相同的条件下培养状态相同的紫茎泽兰幼苗一段时间,观察、记录二组幼苗的长势情况请根据以上实验过程,分析本实验的研究目的是________________________________。解析:(1)据图分析可知,随紫茎泽兰入侵程度的增加物种丰富度减小,重度入侵区因为已经形成以紫茎泽兰为优势的稳定群落,故植物物种数变化较小。(2)题图结果说明外来物种的入侵能改变群落演替的速度和方向;弃耕地群落的形成是次生演替的结果。(3)紫茎泽兰与本地植物都属于生产者,它们之间构成竞争关系;紫茎泽兰能分泌化学物质抑制其他植物,同时能引起昆虫和动物拒食,说明信息能够调节生物的种间关系。(4)根据表格分析,实验设计为:取一定量培养过黑麦草的营养液,加入用于培养紫茎泽兰幼苗的完全营养液中作为实验组,对照组加入等量的培养紫茎泽兰幼苗的完全营养液,因此该实验的目的是探究黑麦草根部是否分泌抑制紫茎泽兰生长的化学物质。答案:(1)重度入侵区已形成以紫茎泽兰为优势种的稳定群落(该群落中紫茎泽兰已占绝对优势),所以该入侵区植物物种数变化最小 (2)能 次生演替 (3)竞争 种间关系 (4)探究黑麦草根是否分泌某种抑制紫茎泽兰幼苗生长的化学物质4.(2018·四川德阳三校联合测试)某经过改造的湖泊生态系统主要存在三个营养级,分别为植物、植食性动物和肉食性动物。三个营养级的能量流动调查结果如下表所示(单位:×103 kJ)。据表回答下列问题:食物链植物植食性动物肉食性动物同化量463XY呼吸作用消耗9624.53.8未被利用29229.33.1分解者分解122.10.2(1)湖泊中的生物群落的组成应包括该生态系统中的__________________________。(2)在生态系统中,生产者通过光合作用,_____________________,因此,生产者可以说是生态系统的基石。(3)分析上表中的数据,植物用于生长、发育和繁殖的能量为______kJ,能量由第二营养级向第三营养级的传递效率约为______(精确到小数点后两位)。植食性动物同化的能量流入分解者的包括_______________________两部分。(4)湖泊受到轻微污染时,可以通过自身的净化作用很快恢复到接近原来的状态,这是由于湖泊具有____________________________________________。解析:(1)该生态系统中全部的植物、动物和微生物共同构成了生物群落。(2)生态系统中的生产者通过光合作用合成有机物并储存能量,将太阳能转变成化学能从而被生物利用,生产者是生态系统的基石。(3)植物用于生长、发育和繁殖的能量为植物同化量-植物呼吸量=(463-96)×103 kJ=367×103 kJ。分析上表中的数据,初级消费者同化量为植物流入下一营养级的能量,故X=(463-96-292-12)×103=63×103 kJ,次级消费者同化量为初级消费者流入下一营养级的能量,故Y=(63-24.5-29.3-2.1)×103 kJ=7.1×103 kJ,能量由第二营养级向第三营养级的传递效率约为Y/X=7.1/63=11.27%。植食性动物同化的能量流入分解者的部分包括植食性动物的尸体残骸和肉食性动物的粪便量两部分。(4)湖泊受到轻微污染时,可以通过自身的净化作用很快恢复到接近原来的状态,说明生态系统具有一定的抵抗力稳定性。答案:(1)全部的植物、动物和微生物(2)把太阳能固定在有机物中(或制造有机物),将太阳能转变成化学能从而被生物利用(3)367×103 11.27% 植食性动物的尸体残骸和肉食性动物的粪便量(4)抵抗力稳定性5.菌根是菌根真菌与植物根系的联合体。菌根真菌从土壤中吸取养分和水分供给植物,植物为菌根真菌提供糖类等有机物。某草原试验区接种菌根真菌后两种主要牧草种群密度和群落物种丰富度的变化结果如下图,回答有关问题:(1)菌根真菌的代谢类型是____________。若用菌根真菌配制成悬浮液进行培养,毎天定时对菌细胞进行计数,计数时若对其逐个计数是非常困难的,可以采用__________________法。(2)草原上的两种动物田鼠和鼬,鼬能够依据田鼠留下的气味去猎捕后者,田鼠同样也能够依据鼬的气味或行为躲避猎捕。可见信息能够______________,维持生态系统的稳定。(3)有同学欲调査草原土壤中小动物的丰富度,取一些土壤带回实验室,用诱虫器采集小动物时,忘记打开装置上的电灯,导致统计结果________(填“偏大”“偏小”或“不变”)。(4)据图推测,两种牧草中菌根依赖程度更高的是____________________。接种菌根真菌后,该试验区生态系统______________稳定性提高,判断依据是______________________。解析:(1)由题意“菌根是真菌与植物根系的联合体”和“植物为菌根真菌提供糖类等有机物”可推知:菌根真菌生活在有氧的环境,且从环境中摄取现成的有机物为生,其代谢类型是异养需氧型。毎天定时对菌根真菌悬浮液中的菌细跑进行计数,可以采用抽样检测法。(2)草原上的鼬能够依据田鼠留下的气味去猎捕后者,田鼠同样也能够依据鼬的气味或行为躲避猎捕,这说明信息能够调节生物的种间关系,维持生态系统的稳定。(3)土壤小动物类群丰富度的调查实验中,用诱虫器采集小动物时利用了土壤小动物避光、避热的特点,如果忘记打开装置上的电灯,则会导致统计结果偏小。(4)根据图示可知,当接种真菌后,优质牧草A的种群数量增多,说明优质牧草A对菌根的依赖程度较高;由于接种真菌后,该试验区的物种丰富度提高,生态系统营养结构复杂,自我调节能力增强,因此抵抗力稳定性较高。答案:(1)异养需氧型 抽样检测(2)调节生物的种间关系(3)偏小(4)优质牧草A 抵抗力 物种丰富度提高,生态系统营养结构复杂,自我调节能力增强6.(2018·山东德州模拟)湖水中的藻类主要有浮游藻和附着藻(附着在水中物体表面)。浮游藻大量繁殖可导致水体透明度下降,水质变差;浮游动物以浮游藻为食,排出的营养盐能促进藻类的生长。为探究浮游动物对藻类的影响,进行了以下实验:取湖水注满塑料桶均分为两组,一组定期去除部分浮游动物(处理组),一组作为对照,每周向水桶中添加等量无机氮、磷以维持营养盐需求,2个月后结果如下图所示。回答下列问题:(1)塑料桶中的所有生物可看作微型____________,输入其中的总能量是________________________________________________________________________。(2)浮游藻和附着藻的种间关系是________。实验结果表明,浮游动物的减少对两种藻类的影响情况为________________________,试分析原因:_______________________________。解析:(1)塑料桶中的所有生物可看作微型生物群落,输入生态系统的总能量为生产者固定的全部太阳能。(2)浮游藻和附着藻都是生产者,两者之间为竞争关系。据图分析可知,定期去除部分浮游动物的处理组浮游藻生物量减少,附着藻生物量增多。主要原因是浮游动物减少使水体中氮、磷浓度降低抑制了浮游藻类的生长,浮游藻类数量减少提高了水体的透明度,有利于附着藻光合作用的进行(附着藻可获得更多的氮、磷营养盐),促进了附着藻的生长。答案:(1)群落 生产者(主要为藻类植物)固定的太阳能(2)竞争 浮游藻类的生物量降低,附着藻的生物量增加 浮游动物减少使水体中氮、磷浓度降低抑制了浮游藻类的生长,浮游藻类数量减少提高了水体的透明度,有利于附着藻光合作用的进行(附着藻可获得更多的氮、磷营养盐),促进了附着藻的生长

