2019版高考化学一轮优化探究练习:第7章 第24讲 化学平衡状态 (含解析)
展开课时作业
1.勒夏特列原理是自然界一条重要的基本原理。下列事实能用勒夏特列原理解释的是( )
A.NO2气体受压缩后,颜色先变深后变浅
B.对2HI(g)H2(g)+I2(g)平衡体系加压,颜色迅速变深
C.合成氨工业采用高温、高压工艺提高氨的产率
D.配制硫酸亚铁溶液时,常加入少量铁屑以防止氧化
解析:2NO2(g)N2O4(g)的反应体系中,加压时平衡向正反应方向移动,但加压的瞬间c(NO2)浓度增大,颜色变深,然后浓度再逐渐减小,颜色先变深后变浅,可以用勒夏特列原理解释,故A正确;反应2HI(g)H2(g)+I2(g)是气体体积不变的反应,加压时平衡不移动,但因体积减小,c(I2)增大,颜色加深,不能用勒夏特列原理来解释,故B错误;N2(g)+3H2(g)2NH3(g) ΔH<0,加压有利于反应正向进行,但升温却抑制反应的正向进行,不能用勒夏特列原理解释,故C错误;配制硫酸亚铁溶液时,常加入少量铁屑来防止Fe2+的氧化,发生的反应是不可逆过程,故D错误。
答案:A
2.(2017·安徽合肥质检)在一定温度下的恒容密闭容器中,发生反应:2NO2(g)N2O4(g)。当下列所给有关量不再变化时,不能表明该反应已达到平衡状态的是( )
A.混合气体的压强
B.混合气体的密度
C.混合气体的平均相对分子质量
D.
答案:B
3.合成氨所需的氢气可用煤和水做原料经多步反应制得,其中的一步反应为CO(g)+H2O(g)CO2(g)+H2(g) ΔH<0,反应达到平衡后,为提高CO的转化率,下列措施中正确的是( )
A.增大压强 B.降低温度
C.增大CO的浓度 D.更换催化剂
解析:选项A,该反应为反应前后气体分子数相等的反应,压强对CO的转化率无影响;选项B,该反应为放热反应,降低温度有利于化学平衡向正反应方向移动,提高CO的转化率;增大CO的浓度会降低CO的转化率;选项D,更换催化剂不能使化学平衡发生移动。
答案:B
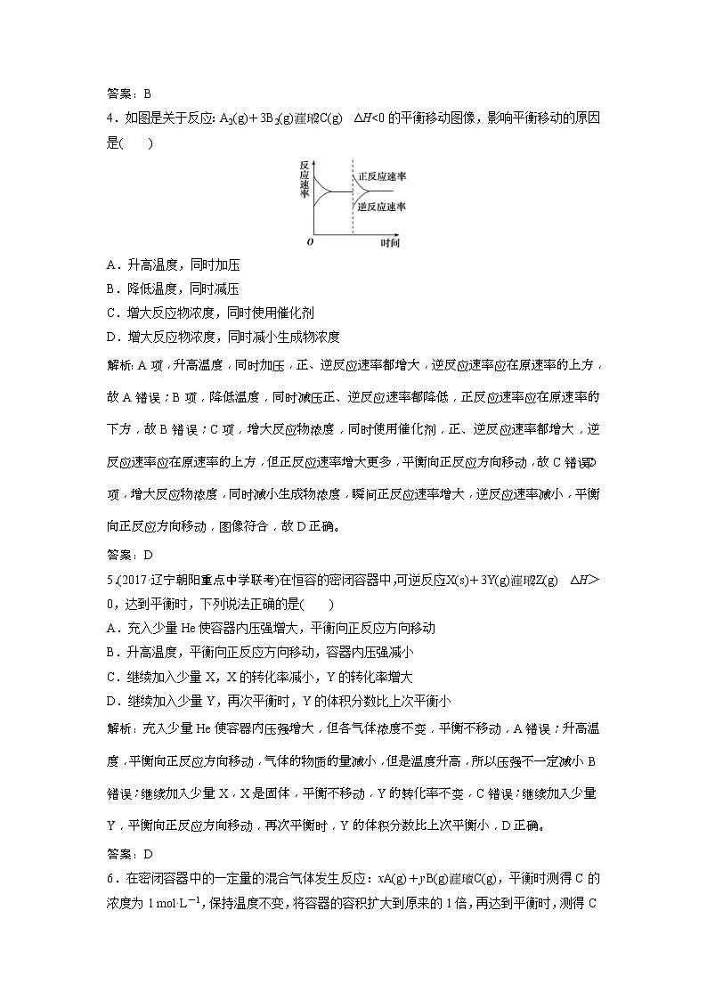
4.如图是关于反应:A2(g)+3B2(g)2C(g) ΔH<0的平衡移动图像,影响平衡移动的原因是( )
A.升高温度,同时加压
B.降低温度,同时减压
C.增大反应物浓度,同时使用催化剂
D.增大反应物浓度,同时减小生成物浓度
解析:A项,升高温度,同时加压,正、逆反应速率都增大,逆反应速率应在原速率的上方,故A错误;B项,降低温度,同时减压正、逆反应速率都降低,正反应速率应在原速率的下方,故B错误;C项,增大反应物浓度,同时使用催化剂,正、逆反应速率都增大,逆反应速率应在原速率的上方,但正反应速率增大更多,平衡向正反应方向移动,故C错误;D项,增大反应物浓度,同时减小生成物浓度,瞬间正反应速率增大,逆反应速率减小,平衡向正反应方向移动,图像符合,故D正确。
答案:D
5.(2017·辽宁朝阳重点中学联考)在恒容的密闭容器中,可逆反应:X(s)+3Y(g)2Z(g) ΔH>0,达到平衡时,下列说法正确的是( )
A.充入少量He使容器内压强增大,平衡向正反应方向移动
B.升高温度,平衡向正反应方向移动,容器内压强减小
C.继续加入少量X,X的转化率减小,Y的转化率增大
D.继续加入少量Y,再次平衡时,Y的体积分数比上次平衡小
解析:充入少量He使容器内压强增大,但各气体浓度不变,平衡不移动,A错误;升高温度,平衡向正反应方向移动,气体的物质的量减小,但是温度升高,所以压强不一定减小,B错误;继续加入少量X,X是固体,平衡不移动,Y的转化率不变,C错误;继续加入少量Y,平衡向正反应方向移动,再次平衡时,Y的体积分数比上次平衡小,D正确。
答案:D
6.在密闭容器中的一定量的混合气体发生反应:xA(g)+yB(g)zC(g),平衡时测得C的浓度为1 mol·L-1,保持温度不变,将容器的容积扩大到原来的1倍,再达到平衡时,测得C的浓度为0.6 mol·L-1,下列有关判断正确的是( )
A.x+y>z
B.平衡向逆反应方向移动
C.B的转化率降低
D.A的体积分数减小
解析:新平衡时C的浓度大于原来的0.5倍,说明平衡向正反应方向移动,所以x+y<z,A和B的转化率增大,A的体积分数减小,故D正确。
答案:D
7.I2在KI溶液中存在平衡I2(aq)+I-(aq)I(aq),某I2、KI混合溶液中,c(I)与温度T的关系如图所示(曲线上任何一点都表示平衡状态),下列说法不正确的是( )
A.反应I2(aq)+I-(aq)I(aq) ΔH<0
B.状态a与状态b相比,状态b时I2的转化率更高
C.若T1 ℃时,反应进行到状态d时,一定有v正>v逆
D.温度为T1 ℃时,向该平衡体系中加入KI固体,平衡正向移动
解析:根据图示,温度升高,c(I)减小,平衡左移,说明正反应为放热反应,A正确;由于升温平衡左移,状态b比状态a的I2的转化率低,B错误;T1 ℃时d状态未达到平衡,向a状态转变时,c(I)增大,说明平衡正向移动,即v正>v逆,C正确;增大c(I-),平衡正向移动,D正确。
答案:B
8.向一容积不变的密闭容器中充入1 mol N2O4,建立了平衡:N2O4(g)2NO2(g),测知N2O4的转化率为a%,在其他条件不变时再通入1 mol N2O4,待重新建立新平衡时N2O4的转化率为b%。a与b的大小关系为( )
A.a<b B.a>b
C.a=b D.无法确定
解析:不少同学认为,增加反应物的量,能提高反应物的转化率,故选择A项导致错误。若在新、旧平衡之间设置一个中间过程,则有利于问题的分析与解决。
假设将状态Ⅰ的容器的容积扩大为原来的2倍,再加入1 mol N2O4,即构成其他条件不变时与之等效的中间状态Ⅲ,N2O4的转化率相同。将状态Ⅲ压缩到状态Ⅱ,平衡逆向移动,N2O4的转化率减小。
答案:B
9.相同容积的甲、乙、丙、丁四个密闭容器中,进行同样的可逆反应:2A(g)+B(g)3C(g)+2D(g),起始时四个容器中所装A、B的量分别见下表。一定温度下反应达到平衡后,下列说法正确的是( )
| 甲 | 乙 | 丙 | 丁 |
A/mol | 2 | 1 | 2 | 1 |
B/mol | 1 | 1 | 2 | 2 |
A.A的转化率为甲<丙<丁<乙
B.B的浓度为甲>丙>乙>丁
C.A的转化率为甲<乙<丙<丁
D.B的浓度为丁>丙>乙>甲
解析:以乙为基准,丙相当于增大压强,平衡逆向移动,A的转化率降低;丁相当于在乙的基础上增加B的浓度,平衡正向移动,A的转化率升高;甲相当于在丙的基础上降低B的浓度,平衡逆向移动,A的转化率降低。因此,A的转化率关系为甲<丙<乙<丁。体积相等时, B的浓度大小关系与物质的量大小关系一致。以乙为基准,甲相当于在乙的基础上增加A的浓度,平衡正向移动,B的物质的量减少;丙相当于在乙的基础上增大压强,平衡逆向移动,B的物质的量浓度增大;丁相当于在丙的基础上降低A的浓度,平衡逆向移动,B的浓度增大。因此,B的浓度大小关系为丁>丙>乙>甲。
答案:D
10.一定条件下,可逆反应:X(g)+3Y(g)2Z(g),若X、Y、Z的起始浓度分别为c1、c2、c3(均不为0,单位mol·L-1),当达到平衡时X、Y、Z的浓度分别为0.1 mol·L-1、0.3 mol·L-1、0.08 mol·L-1,则下列判断不合理的是( )
A.c1∶c2=1∶3
B.平衡时,Y和Z的生成速率之比为3∶2
C.X、Y的转化率不相等
D.c1的取值范围为0<c1<0.14 mol·L-1
解析: X(g) + 3Y(g) 2Z(g)
起始浓度/(mol·L-1)c1 c2 c3
平衡浓度/(mol·L-1)0.1 0.3 0.08
由方程式可知,反应物的物质的量浓度的变化量与其化学计量数成正比,即(c1-0.1)∶(c2-0.3)=1∶3,则c1∶c2=1∶3,故A正确;Y和Z的生成速率之比为3∶2,说明正、逆反应速率相等,反应达到平衡状态,故B正确;反应起始时c1∶c2=1∶3,由方程式可知,反应物的物质的量变化量与其化学计量数成正比,转化的物质的量也为1∶3,则转化率应相等,故C错误;达平衡时X、Y、Z的浓度分别为0.1 mol·L-1、0.3 mol·L-1、0.08 mol·L-1,由于题目条件c1、c2、c3均不为0,则开始时若平衡正向移动,起始浓度c1应小于0.14 mol·L-1,开始时若平衡逆向移动,c1大于0即可,所以0<c1<0.14 mol·L-1,故D正确。
答案:C
11.(2017·广州质检)用O2将HCl转化为Cl2,可提高效益,减少污染。新型RuO2催化剂对上述HCl转化为Cl2的总反应具有更好的催化活性。
(1)实验测得在一定压强下,总反应的HCl平衡转化率随温度变化的αHCl~T曲线如下图:
则总反应的ΔH________0(填“>”“=”或“<”);A、B两点的平衡常数K(A)与K(B)中较大的是________。
(2)在上述实验中若压缩体积使压强增大,请在上图画出相应αHCl~T曲线的示意图,并简要说明理由:
________________________________________________________________________
________________________________________________________________________。
(3)下列措施中,有利于提高αHCl的有________。(填字母序号)
A.增大n(HCl) B.增大n(O2)
C.使用更好的催化剂 D.移去H2O
解析:(1)结合题中αHCl~T图像可知,随着温度升高,αHCl降低,说明升高温度平衡逆向移动,得出正反应方向为放热反应,即ΔH<0;A、B两点A点温度低,平衡常数K(A)大。(2)结合可逆反应:2HCl(g)+O2(g)H2O(g)+Cl2(g)的特点,增大压强平衡向右移动,αHCl增大,则相同温度下,HCl的平衡转化率比增压前的大,曲线如答案中图示所示。(3)有利于提高αHCl,则采取措施应使平衡2HCl(g)+O2(g)H2O(g)+Cl2(g)正向移动。A项,增大n(HCl),则c(HCl)增大,虽平衡正向移动,但αHCl减小,错误;B项,增大n(O2)即增大反应物的浓度,D项,移去H2O即减小生成物的浓度,均能使平衡正向移动,两项都正确;C项,使用更好的催化剂,只能加快反应速率,不能使平衡移动,错误。
答案:(1)< K(A) (2)见如图
温度相同的条件下,增大压强,平衡右移,α(HCl)增大,因此曲线应在原曲线上方 (3)BD
12.肼(N2H4)与N2O4是火箭发射中最常用的燃料与助燃剂。
(1)800 ℃时,某密闭容器中存在如下反应:2NO2(g)2NO(g)+O2(g) ΔH>0,若开始向容器中加入1 mol·L-1的NO2,反应过程中NO的产率随时间的变化如图曲线Ⅰ所示。
①反应Ⅱ相对于反应Ⅰ而言,改变的条件可能是________。
②请在图中绘制出在其他条件与反应Ⅰ相同,反应在820 ℃时进行,NO的产率随时间的变化曲线。
(2)已知N2O4(g)2NO2(g) ΔH=+57.20 kJ·mol-1,开始时,将一定量的NO2、N2O4充入一个容器为2 L的恒容密闭容器中,浓度随时间变化关系如下表所示:
时间/min | 0 | 5 | 10 | 15 | 20 | 25 | 30 |
c(X)/(mol·L-1) | 0.2 | c | 0.6 | 0.6 | 1.0 | c1 | c1 |
c(Y)/(mol·L-1) | 0. 6 | c | 0.4 | 0.4 | 0.4 | c2 | c2 |
①c(X)代表________(填化学式)的浓度。
②前10 min内用NO2表示的反应速率为
________________________________________________________________________;
20 min时改变的条件是
________________________________________________________________________;
重新达到平衡时,NO2的百分含量________(填字母)。
a.增大 b.减小 c.不变 d.无法判断
答案:(1)①使用催化剂
②
(2)①NO2 ②0.04 mol·L-1·min-1 向容器中加入0.8 mol NO2(其他合理答案也可) b
13.甲醇是重要的化工原料,又可作为燃料。利用合成气(主要成分为CO、CO2和H2)在催化剂作用下合成甲醇,发生的主要反应如下:
Ⅰ.CO(g)+2H2(g)CH3OH(g)
ΔH1=-99 kJ·mol-1
Ⅱ.CO2(g)+3H2(g)CH3OH(g)+H2O(g)
ΔH2=-58 kJ·mol-1
Ⅲ.CO2(g)+H2(g)CO(g)+H2O(g)
ΔH3=+41 kJ·mol-1
回答下列问题:
(1)反应Ⅰ的化学平衡常数K表达式为________;图1中能正确反映平衡常数K随温度变化关系的曲线为________(填曲线标记字母),其判断理由是________。
(2)合成气组成n(H2)/n(CO+CO2)=2.60时,体系中的CO平衡转化率(α)与温度和压强的关系如图2所示。α(CO)值随温度升高而________(填“增大”或“减小”,其原因是
________________________________________________________________________;
图2中的压强由大到小为__________,其判断理由是
________________________________________________________________________
________________________________________________________________________。
解析:(1)根据平衡常数表达式可知反应Ⅰ的K=;正反应是放热反应,升高温度平衡向逆反应方向移动,所以平衡常数减小,a正确。
(2)升高温度时,反应Ⅰ为放热反应,平衡向左移动,使得体系中CO的量增大;反应Ⅲ为吸热反应,平衡向右移动,产生CO的量增大;总结果是随温度升高,CO的转化率减小;由于同温时反应Ⅰ加压右移,有利于CO的转化,反应Ⅲ平衡不移动,CO的量不受压强影响,故增大压强时,有利于CO的转化率升高,所以图2中的压强由大到小为p3>p2>p1。
答案:(1)K= [或Kp=] a 反应Ⅰ为放热反应,平衡常数数值应随温度升高而变小 (2)减小 升高温度时,反应Ⅰ为放热反应,平衡向左移动,使得体系中CO的量增大;反应Ⅲ为吸热反应,平衡向右移动,又使产生CO的量增大;总结果是随温度升高,CO的转化率降低 p3>p2>p1 相同温度下,由于反应Ⅰ为气体分子数减小的反应,加压有利于提高CO的转化率;而反应Ⅲ为气体分子数不变的反应,产生CO的量不受压强影响,故增大压强时,有利于CO的转化率升高

