所属成套资源:2019年高考历史一轮总复习巅峰冲刺专题 (含解析)
2019年高考历史一轮总复习巅峰冲刺专题03《中国传统文化主流思想的演变》(含解析)
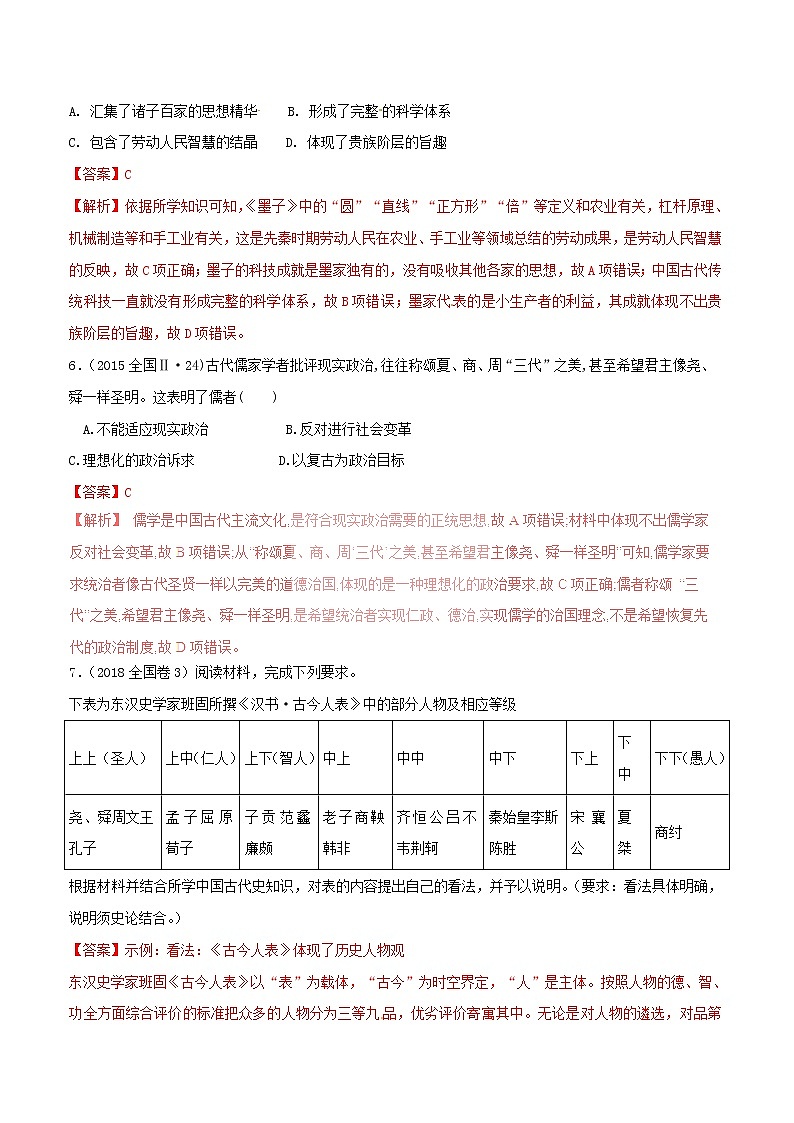
展开专题03 中国传统文化主流思想的演变考点一:春秋战国时期的百家争鸣真题回顾1.(2018年北京卷文综历史1)1. “王”字在甲骨文中是一把斧头的形象,象征军事首领的征伐权力,战国时期,孟子认为,“以力假仁者霸……以德行仁者王”,他的观点A. 与甲骨文“王”字的本义一致B. 是“无为而治”的理论依据C. 体现出儒家强调教化的政治理念D. 奠定了宗法制度的思想基础【答案】C2.(2018年新课标Ⅰ卷文综历史1) 《墨子》中有关于“圆”“直线”“正方形”“倍”的定义,对杠杆原理、声音传播、小孔成像等也有论述,还有机械制造方面的记载。这反映出,《墨子》A. 汇集了诸子百家的思想精华 B. 形成了完整的科学体系C. 包含了劳动人民智慧的结晶 D. 体现了贵族阶层的旨趣【答案】C【解析】依据所学知识可知,《墨子》中的“圆”“直线”“正方形”“倍”等定义和农业有关,杠杆原理、机械制造等和手工业有关,这是先秦时期劳动人民在农业、手工业等领域总结的劳动成果,是劳动人民智慧的反映,故C项正确;墨子的科技成就是墨家独有的,没有吸收其他各家的思想,故A项错误;中国古代传统科技一直就没有形成完整的科学体系,故B项错误;墨家代表的是小生产者的利益,其成就体现不出贵族阶层的旨趣,故D项错误。 6.(2015全国Ⅱ·24)古代儒家学者批评现实政治,往往称颂夏、商、周“三代”之美,甚至希望君主像尧、舜一样圣明。这表明了儒者( ) A.不能适应现实政治 B.反对进行社会变革 C.理想化的政治诉求 D.以复古为政治目标 【答案】C7.(2018全国卷3)阅读材料,完成下列要求。下表为东汉史学家班固所撰《汉书·古今人表》中的部分人物及相应等级上上(圣人)上中(仁人)上下(智人)中上中中中下下上下中下下(愚人)尧、舜周文王孔子孟子屈原荀子子贡范蠡廉颇老子商鞅韩非齐恒公吕不韦荆轲秦始皇李斯陈胜宋襄公夏桀商纣根据材料并结合所学中国古代史知识,对表的内容提出自己的看法,并予以说明。(要求:看法具体明确,说明须史论结合。)【答案】示例:看法:《古今人表》体现了历史人物观东汉史学家班固《古今人表》以“表”为载体,“古今”为时空界定,“人”是主体。按照人物的德、智、功全方面综合评价的标准把众多的人物分为三等九品,优劣评价寄寓其中。无论是对人物的遴选,对品第的区分,体现了巩固对人物与历史进程关系的思考。如班固把孔子其地位和影响与开天辟地的古代帝王相提并论,说明儒家思想已取得正统地位;把秦始皇列于第六品,是因为秦始皇是一个颇难品评的人物,他灭六国,结束战乱,实现统一,是其“功”,但在位实行暴政,造成秦二世而亡。夏桀、商纣皆为残暴荒淫,误国误民之人,分列下中,下下。由此看出作者褒贬人物、劝戒后人、微言大义的思想。 1.《论语》认为,一个人为人孝悌,就很少会犯上作乱,孝悌乃为人之本;董仲舒也强调“孝”是“天地之经”、“人伦之本”。儒家强调“孝悌”是为了A.维护统治秩序的稳定B.约束君主、主张仁政C.实现天下大同的理想D.屈君伸民、强调民本【答案】A3.战国中后期,孟子提出了“定于一”的思想,《吕氏春秋》也认为:“今周室既灭,天子既废。乱莫大于无天子,无天子则强者胜弱,众者暴寡,以兵相残,不得休息。”这主要反映了A.统一逐渐成为共识B.各派思想开始交流融合C.兼并战争过于频繁D.人们渴望重建西周秩序【答案】A【解析】战国中后期,统一的呼声日益高涨,孟子提出了“定于一”的思想,《吕氏春秋》也认为:“乱莫大于无天子,无天子则强者胜弱,众者暴寡,以兵相残,不得休息。”只有统一才能结束战乱,统一逐渐成为当时人们的共识,故A正确;材料信息不能体现各派思想开的交流融合,排除B;材料反映人们形成统一的共识,C不符合材料主旨,排除;材料反映人们形成统一的共识,并非渴望重建西周秩序,排除D。考点二:汉代儒学成为正统思想真题回顾1. (2015·浙江文综,13)武则天是学界和社会大众关注、热议的历史人物,墓前的无字碑引得千年评说。唐人史著对其事迹记载比较客观,宋明以来,在理学思想影响下史家评价逐渐发生变化。下列说法最为合理的是( )A.史家主观认识影响史事客观评价B.历史人物评价永远难有定论C.多数人的意见更能反映历史真相D.时代愈近历史的评价愈客观【答案】A2.(2014·海南单科·T2)“礼之所去,刑之所取,失礼则入刑,相为表里者也”。东汉时的这一说法反映出当时 ( )A.礼制观念淡化 B.儒法两家结合加深C.崇尚法家思想 D.儒学独尊地位动摇【答案】B【解析】材料主张礼法并用,说明礼制观念并没有淡化,故A错误;从礼、刑相为表里说明该思想是儒法两家思想的结合,故B正确;依据“相为表里者也”说明不单独崇尚法家思想,故C错误;该思想促使儒学地位独尊,不是动摇,故D错误。3.(2014·江苏单科·T1)在对天、君、民关系的认识上,原始儒学以孟子为例,主张民贵君轻,董仲舒主张“屈民以伸君,屈君以伸天”。材料表明,董仲舒 A.继承了原始儒学的全部宗旨B.背离了原始儒学的民本思想C.背离了原始儒学的仁爱思想D.摒弃了原始儒学的德治主张【答案】B【解析】题中“屈民以伸君,屈君以伸天”的含义是臣民要绝对服从君主,君主要绝对服从上天的意旨。这一思想与孟子“民贵君轻”的思想相背离。因此A错误。C、D与题意无关。 4.(2013·福建文综·T14)《春秋繁露》曰:“大富则骄,大贫则忧……使富者足以示贵而不至于骄,贫者足以养生而不至于忧,以此为度而调均之,是以财不匮而上下相安,故易治也。”在此,董仲舒提出的治国理念是 ( )A.上下相安利国益民 B.强制去富以抑其骄C.竭力济贫以抚其忧 D.劫富济贫以均贫富【答案】A预测押题1.《孝经》是闸发儒家伦理的著作,以“孝”为“百行之本”,进而阐述如何以忠孝、孝悌的原则处理君臣、父子、兄弟等各种社会伦理关系,以及立身、处事、齐家、睦邻、治国、垮君等各种社会政治事务。汉魏以来,《孝经》成为儒学教养的主要文本。至唐代,《孝经》获得“经典”地位,升格为与“五经”并列的儒家“经书”之一。《孝经》地位的演变反映了A.儒学成为官方哲学B.儒学地位得到强化C.统治思想趋向保守 D.道德教化受到重视【答案】D2.西汉中期以后,董仲舒等人提倡将《春秋》大义作为司法裁判的指导思想,凡是法律中没有规定的,司法官就以儒家经义作为裁判的依据;凡是法律条文与儒家经义相违背的,则儒家经义具有高于现行法律的效力。这种做法A.否定了先秦以来依法治国的理念B.保证了司法的公平公正C.使法律丧失调节社会矛盾的作用D.维护了儒家的正统地位【答案】D【解析】本题考查儒学正统地位的维护。依据材料可知,在法律中没有规定时,以儒家经义作为裁判的依据,法律条文与儒家经义相违背时,则儒家经义具有高于现行法律的效力。这体现了儒家经义的崇高地位,维护了儒家的正统地位,因此D选项正确。A选项错误,中国古代实质上是人治社会不是法治社会,先秦以来也没有依法治国的理念;B选项错误,依据材料可知,儒家经义干涉了司法审判,因此不能保证司法的公平公正;C选项表述过于绝对,法律在一定程度上仍有调节社会矛盾的作用,错误。故正确答案为D选项。1.汉元帝曾下诏说:“盖闻贤圣在位,阴阳和,风雨时,日月光,星辰静,黎庶康宁……今朕恭承天地,托于公侯之上,明不能烛,德不能绥,灾异并臻,连年不息……天惟降灾,震惊朕师。治有大亏,咎至于斯。”这一史实表明汉元帝A.促进了儒家思想的发展B.缺乏应对灾害的手段C.接受了“天人感应”学说D.完善了中央集权制度【答案】C【解析】根据“天惟降灾,震惊朕师。治有大亏,咎至于斯”可知,汉元帝认为上天降灾,多次警告,是治国有过,罪有应得,符合“天人感应”学说,故C正确;材料反映的是汉元帝认为天降灾祸,是因为治国有过,体现了天人感应,无法体现发展儒家思想,排除A;汉元帝认为天降灾祸,是因为治国有过,材料并非强调缺乏应对灾害的手段,排除B;材料反映的是天人感应,与完善中央集权制度无关,排除D。2.《史记•屈贾生列传》载:“汉武帝(刘彻谥号武帝:死于公元前87年)在位,提拔贾谊的两个孙子任郡守。其中贾嘉最为好学,继承了贾谊的家业,曾和我(司马迁:死于公元前90年)有过书信往来。到汉昭帝(谥号,死于公元前74年)时,他担任九卿之职。”由此可以推断A.《史记》记载详实史料可信B.贾谊家学渊源世代为官C.《屈贾列传》存在补写或篡改D.谥号是帝王死后的封号【答案】C3.对古代中国两千余年的政治制度,按西方标准,将其称为专制主义中央集权制度,是民主的对立面。而现代学者却认为,古代中国的皇帝很难做到为所欲为的专制。古代制约皇权的主要因素是A.以民本主义为执政的指导思想B.中国古代王朝监察体制C.遵照儒家标准的官僚制度系统D.地方势力制约中央集权【答案】C【解析】结合所学,西汉以来我国封建社会的正统思想是儒家思想,政府重用儒学家做官,儒家思想倡导仁政、天人感应等思想,劝勉皇帝施行仁政,一定程度上对皇帝的行为起到约束的作用,使皇帝很难做到为所欲为的专制,故C正确;民本主义思想对皇帝施行仁政有一定积极作用,但对制约皇权的作用有限,排除A;中国古代王朝监察体制主要对象是政府各级官员,而不针对皇帝,B错误;D属于中央集权问题,皇权专制属于专制主义问题,D不符合题意,排除。考点三:宋明理学真题回顾1.(2018·天津高考·1)朱熹在《四书章句集注》中说:“盖国以民为本,社稷亦为民而立,而君之尊又系于二者之存亡,故其轻重如此。”这一说法( )A.强调了君主至尊的观念 B.体现了儒家传统的民本思想C.呼应了“存天理,灭人欲”的主张 D.推动了儒家思想的新发展【答案】B【解析】据题干中引文可知,朱熹认为国家以民为本,社稷是为民而设立,而君 主的地位,取决于国家社稷的存亡。民既然为国家的根本,那么统治者就要努力去争取民心,从而体现了儒家传统的民本思想,故B项正确;材料中强调君主的地位取决于国家社稷的存亡,并非强调君主至尊的观念,故A项排除;依据已学知识可知,“存天理,灭人欲”旨在强调用儒家伦理道德规范约束人的行为,维护封建统治,与题干中的民本思想不合,故C项排除;材料中强调的是民本思想,在春秋战国时期就已经存在,与“新发展”不合,故D项排除。 4.(2017年海南卷单科历史2)“物格而后知至,知至而后意诚,意诚而后心正,心正而后身修,身修而后家齐,家齐而后国治,国治而后天下平。”下列各项中,最接近这一说法的是 A.其身正,不令而行;其不正,虽令不从B.视天下犹一家,中国犹一人 C.勿以恶小而为之,勿以善小而不为D.居庙堂之高,则忧其民;处江湖之远,则忧其君【答案】A【解析】君子治国,“修齐治平”,“内圣”是“外王”的前提。 【解析】(2)解读材料可知,该段材料论述的是天人关系,然后结合古代中国儒家思想的发展从落后的原始社会时期人们受到“天”和“鬼神”的制约、到春秋战国时期人的地位上升、再到秦汉时期董仲舒改造儒学思想神化天和君主,弱化人的地位、最后南宋理学将“天理”上升为宇宙真理,人的地位极大削弱等方面说明中国古代的天人关系。3.史载,清乾隆皇帝推崇两汉经学,多次在经筵讲学(大臣为皇帝讲解儒家经典的活动)中对程宋理学提出质疑;在刊印儒学经典时,更重视《五经》而冷落宋儒推崇的《四书》。这反映出乾隆时期A. 皇帝推动儒学复兴 B. 经世致用思潮兴起C. 思想领域渐趋保守 D. 君主意图控制思想【答案】D4.(2018年江苏卷历史21)中国文化具有强大的包容力和生命力,儒家思想是传统文化的主体。阅读下列材料:材料一 中国文化发生过三次历史性融合。汉代学者对先秦文化进行了整理和发挥,这属于本土文化内部的综合提升。这是中国文化的第一次融合。第二次是中国文化与佛教文化的融合,属于东方文化的局部交流。随着佛教文化的渗入,特别是唐代玄奘大师从印度带回佛教经典,开辟了传统秦汉文化与印度佛教文化的融合时代。由此形成了多姿多彩的中国佛教、精密深邃的佛教哲学,并对宋代理学和明代心学以深刻影响。这是中国文化的第二次融合。明代中期以来,西方传教士来到中国,在传播西方宗教的同时,也带来了某些科学工艺。这是中国文化第三次融合的开始。——摘编自李良玉《新文化的起源》材料二 佛教的禅宗一支,是儒学演进到宋明理学真正的阶梯。宋明理学的出现,说明中国学术思想发展到空前成熟的时期。它极大地深化了传统的儒学,进一步巩固和凸显了它在中国传统文化中的主体地位。儒、释(佛教)、道的界分变得不那样重要了。它们都以自己的方式在理学的新天地中得到了升华,并进入了人们的精神世界,进入了社会生活……王阳明的学说虽然没有像朱熹那样得到官方的认可,但在士林的影响却是很大的,特别在晚明几成笼罩之势。——摘编自刘梦溪《中国现代学术经典·总序》等完成下列要求:(1)据材料一,从文化区域的角度,指出中国文化三次融合的对象有何不同。(2)据材料一、二并结合所学知识,以宋明理学为例,就中国文化的“包容力”和“生命力”写一篇小论文。 (要求:观点明确;史论结合;逻辑严密;表述通畅;280字左右)【答案】(1)不同:第一次:本土文化内部的融合;第二次:东方文化内部的融合(与东方局部地区文化的融合);第三次:东西方文化的融合(与西方文化的融合)。(2)略。第(2)问,属于开放性设问,解答本题,首先,认真阅读材料一、二可知,材料信息主要涉及了佛教对理学产生的影响和宋明理学“进入了人们的精神世界,进入了社会生活”,由此得出观点为:理学的产生和发展;然后,依据材料和所学知识从理学的产生(包容力)和发展(生命力)两个角度进行论证即可,要求以小论文形式呈现,史论结合、逻辑严密、表述通畅、280字左右。考点四:明清之际的儒学思想高考真题回顾1.(2018年新课标Ⅲ卷文综历史4) 4. 明朝中期以后,京城及江南地区,雕印出版个人著作之风盛行,有人谑称:“老童(生)、低秀(才),胸无墨、眼无丁者,无不刻一文稿以为交游酒食之资。”士大夫间也流行将书籍作为礼物。这种现象可以说明当时A. 学术文化水平迅速提升 B. 士人的地位显著提高C. 经世致用思想影响广泛 D. 崇尚文化的氛围浓厚【答案】D本题考查的是明代社会崇尚文化的氛围。材料“胸无墨、眼无丁者”也热衷于出版个人著作,不能体现出学术文化水平的迅速提升,故A项错误;材料“士大夫间也流行将书籍作为礼物”,反映出士人的喜好,与士人的地位的变化无关,故B项错误;材料主要讲述雕印出版个人著作之风盛行,没有反映出个人著作的内容与社会的关系,无法体现经世致用思想的影响,故C项错误;材料“雕印出版个人著作之风盛行”,“将书籍作为礼物”,说明当时人们对文化知识的崇尚,社会上的文化氛围浓厚,故D项正确。 1.顾炎武在其《日知录》中,列举了历史上大量的“称臣下为父母”“人臣称人君”“人臣称万岁”的例子。这表明他A.提出经世致用思想B.有否定君主独尊的意识C.宣传三纲五常等级秩序 D.否定儒家治国理想【答案】B2.王守仁认为:人心一点灵明是天地鬼神万物的主宰,决定天地鬼神万物的隐显存亡变化,天地鬼神万物是人心一点灵明的派生物,是人心的形体,这种思想A.与荀子的思想同出一辙B.过分强调人的主观作用C.是老子思想的继承发展D.同李贽的思想相辅相成【答案】B【解析】王守仁认为“人心一点灵明是天地鬼神万物的主宰,决定天地鬼神万物的隐显存亡变化”属于主观唯心主义,过分强调人的主观作用,故B正确;荀子主张人定胜天和“天行有常”,属于唯物主义,排除A;老子的思想以“道”为宇宙本体,属于客观唯心主义,与王守仁的主观唯心主义不同,排除C;李贽反对理学家的空谈,大胆地向正统思想发出挑战,D不符合题意,排除。3.“新民本思想”是明清之际形成的一种政治理念和社会思潮,是传统民本思想的革新形态。阅读下列材料:材料一 旧民本是时代呼唤君主集权政治的产物,新民本则是在时代试图解构君主专制制度之际应运而生的。所以旧民本中包含着浓厚的尊君思想,而新民本思想中则包含着强烈的限君意识。如果说,“一盘散沙”式的小农社会迫切需要强有力的君主集权来实行国家权力的整合,那么,手工商业时代到来之际那只“看不见的手”便开始排斥君主专制制度。新民本思想家在罪君和限君的同时,却无法摆脱旧的传统思想的羁绊,最终选择了有限的君主制度,而未能顺利驶向近代民主的广阔海域。——冯天瑜、谢贵安《解构专制——明末清初“新民本”思想研究》材料二 新民本思想家以前所未有的力度约束君主权力。他们以社会分工理论为基础确立宰相与君主的同事关系,在行政上拥有与君主“同议可否”的权力。黄宗羲认为学校不仅是培养人才的地方,而且是治理国家的机构。学校参与治理天下的主要功能是对君主进行监督与制约。王夫之则提出将中央的权力一级级分解:“天子之令不行于郡,州牧刺史之令不行于县,郡守之令不行于民,此之谓一统”。——摘编自谢贵安《明清文化史探研》完成下列要求:(1)结合所学知识,请列举出春秋战国时期儒家“旧民本”思想的主要主张。据材料一,概括材料中旧民本思想与新民本思想的主要差异。(2)据材料二,概括新民本思想家约束君主权力的主要措施。(3)据材料一、二并结合所学知识,评析“新民本思想”。【答案】(1)思想主张:孔子“为政以德”,孟子“民贵君轻”,荀子“君舟民水”主要差异:内容主旨不同:前者包含尊君(呼唤君主集权)思想;后者包含限君(解构君主专制)意识。产生背景不同:前者是小农社会;后者是是手工商业时代。(2)主要措施:扩大宰相权力(提高宰相地位);使学校具有治理国家的功能;地方分权。(3)评析:新民本思想是对传统民本思想的革新,但没有摆脱传统思想的羁绊;抨击了君主专制制度,但未能提出近代的民主思想;对以后的反专制斗争起了积极的推动作用,成为近代反封建民主思想的先声,但未对当时社会产生直接影响。约束君主权力,但措施具有明显的局限性。【解析】(2)依据“以社会分工理论为基础确立宰相与君主的同事关系,在行政上拥有与君主‘同议可否’的权力”、“宗羲认为学校不仅是培养人才的地方,而且是治理国家的机构。学校参与治理天下的主要功能是对君主进行监督与制约。王夫之则提出将中央的权力一级级分解”等内容可知新民本思想主要通过扩大宰相权力,学校具有治理国家的功能;地方分权等措施约束君主权力。

