所属成套资源:2019届高考地理一轮复习课后集训 (含解析)
2019届高考地理一轮复习课后集训17《人口的数量变化-人口的合理容量》(含解析) 试卷
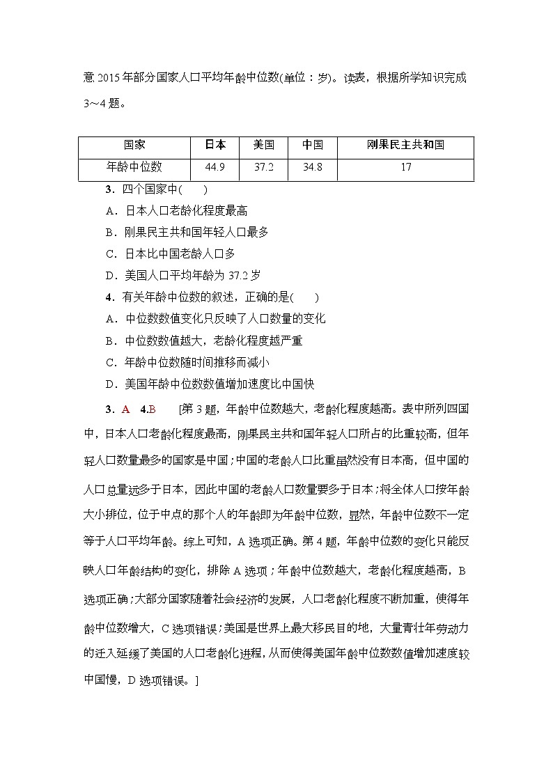
展开课后限时集训(十七) 人口的数量变化 人口的合理容量(限时:40分钟)(对应学生用书第289页)一、选择题(2018·潍坊四县一区期中)读某地人口出生率与死亡率变化状况图(A图)、人口出生率与死亡率坐标图(B图),回答1~2题。 【导学号:21490074】A图 B图1.A图中甲、乙、丙、丁所代表的四阶段中,人口总数最多的是( )A.甲 B.乙 C.丙 D.丁2.B图中①②③④四点所示人口增长特点与A图人口增长的四个阶段基本对应的是( )A.①—甲 B.②—乙C.③—丁 D.④—丙1.D 2.A [第1题,人口出生率-人口死亡率=人口自然增长率,只要人口自然增长率为正值,该地区的人口总数就会增加。第2题,根据B图中①②③④四点的出生率、死亡率、自然增长率的特点和数值判断其人口增长模式;根据A图判断,甲为原始型,乙、丙为传统型,丁为现代型。](2018·洛阳模拟)年龄中位数又称中位年龄,是将全体人口按年龄大小排位,位于中点的那个人口年龄。年龄在这个人以上的人数和以下的人数相等。下表示意2015年部分国家人口平均年龄中位数(单位:岁)。读表,根据所学知识完成3~4题。 国家日本美国中国刚果民主共和国年龄中位数44.937.234.8173.四个国家中( )A.日本人口老龄化程度最高B.刚果民主共和国年轻人口最多C.日本比中国老龄人口多D.美国人口平均年龄为37.2岁4.有关年龄中位数的叙述,正确的是( )A.中位数数值变化只反映了人口数量的变化B.中位数数值越大,老龄化程度越严重C.年龄中位数随时间推移而减小D.美国年龄中位数数值增加速度比中国快3.A 4.B [第3题,年龄中位数越大,老龄化程度越高。表中所列四国中,日本人口老龄化程度最高,刚果民主共和国年轻人口所占的比重较高,但年轻人口数量最多的国家是中国;中国的老龄人口比重虽然没有日本高,但中国的人口总量远多于日本,因此中国的老龄人口数量要多于日本;将全体人口按年龄大小排位,位于中点的那个人的年龄即为年龄中位数,显然,年龄中位数不一定等于人口平均年龄。综上可知,A选项正确。第4题,年龄中位数的变化只能反映人口年龄结构的变化,排除A选项;年龄中位数越大,老龄化程度越高,B选项正确;大部分国家随着社会经济的发展,人口老龄化程度不断加重,使得年龄中位数增大,C选项错误;美国是世界上最大移民目的地,大量青壮年劳动力的迁入延缓了美国的人口老龄化进程,从而使得美国年龄中位数数值增加速度较中国慢,D选项错误。](2018·银川模拟)下表为某年中国、印度、俄罗斯、巴西四个国家人口基础性指标比较表。读表回答5~7题。国家少儿抚养比(%)老年抚养比(%)人口密度(人/ km2)人口自然增长率(%)城镇农村人口比重(%)人口年增长率(%)人口比重(%)人口年增长率(%)①22121400.5502.650-1.0②4783781.4302.4701.1③21188-0.4373-0.527-0.6④3810230.91861.714-1.85.下列序号对应正确的是( )A.①—俄罗斯 B.②—中国C.③—印度 D.④—巴西6.下列对该年度人口数据的理解正确的是( )A.人口数量增长最多的国家是①B.面临劳动力资源严重不足的是②C.城镇化水平最低的国家是②D.农村人口死亡率呈负增长的是④7.③国人口密度低的主要原因是( )A.国土面积小,人口总数最少B.经济发展水平不高C.人口自然增长率非常低D.国土面积大,大部分地区气候条件差5.D 6.C 7.D [第5题,人口自然增长率为负的应是俄罗斯,因此③为俄罗斯;人口自然增长率较高、人口密度大的②应为印度;城镇人口比重高、人口自然增长率较高的④应为巴西;人口自然增长率较低、城镇人口比重比印度高的①为中国。第6题,印度②的人口自然增长率是中国①的2.8倍,人口基数也很大,因此人口数量增长最多;俄罗斯③少儿人口数量相对较少,老年人口相对较多,面临劳动力资源严重不足的问题;印度②城镇人口比重最低,说明其城镇化水平最低;巴西④农村人口呈负增长的原因是巴西的城市经济畸形发展,吸引大量的农村人口涌入。第7题,③国为俄罗斯,地域面积广阔,纬度高,大部分地区气候条件差,东部为广阔的西伯利亚地区,气候条件恶劣,不利于人口分布,人口密度非常低。](2018·广州模拟)人口潜力指数是指目前人口状况下各地区能够继续容纳人口的潜力大小。下图为美国人口潜力指数分布示意图,据图回答8~9题。8.图中四地人口潜力由小到大的排序正确的是( )A.①②③④ B.③④②①C.②①③④ D.④③②①9.关于图中各地人口潜力影响因素的叙述,正确的是( )A.①地区人口潜力大小主要的影响因素是自然条件优越B.②地区人口潜力大小主要的影响因素是消费水平高C.③地区人口潜力主要限制性因素是水资源D.④地区人口潜力主要限制性因素是矿产资源8.B 9.C [第8题,结合等值线的分布特点可判断出①地人口潜力介于450~500,②地人口潜力介于400~450,③地人口潜力介于100~150,④地人口潜力介于150~200。第9题,③地处美国西部内陆,气候干旱,水资源短缺,因而人口潜力小;①地和②地经济发展水平高,科技发达,因而人口潜力大;④地位于美国西部地区,降水较少且经济发展水平不高,因而人口潜力较小。](2018·郑州模拟)读我国人口自然增长率与劳动年龄人口(15~64岁)增长率趋势图,回答10~11题。10.我国劳动年龄人口数量达到最大值的时间大致是( )A.1963年 B.1984年C.2017年 D.2030年11.近年来,我国劳动年龄人口数量增速减慢的原因是( )A.人口自然增长率降低B.劳动人口的省际迁移增多C.人口老龄化现象严重D.工资水平增长缓慢10.C 11.A [第10题,图示劳动年龄人口增长率在2017年以前大于0,说明该类人口数量一直在增长,在2017年以后增长率小于0,说明该类人口数量开始减少,则最大值出现在2017年。第11题,劳动年龄人口是指15~64岁人口,则该类人口数量增速减慢,与15年前人口自然增长率降低有关。]二、非选择题12.读下列有关我国人口信息的图文资料,回答问题。2015年10月29日中国共产党第十八届五中全会通过的公报明显指出:促进人口均衡发展,坚持计划生育的基本国策,完善人口发展战略,全面实施一对夫妇可生育两个孩子政策,积极开展应对人口老龄化行动。中国与发展中国家人口分布金字塔图(1)据图概述我国人口抚养比的变化特点。(2)根据材料预测2013年以后我国总人口抚养比的变化特点,并阐明原因。(3)概述发展中国家从2000年~2010年间少儿抚养比的变化特点,结合人口金字塔图的类型特点,分析其对社会经济的影响。[解析] 第(1)题,从中国人口抚养比图可直接读出少儿抚养比和老年抚养比的变化特点。第(2)题,从中国15~64岁人口比例图中看出,15~64岁人口比例呈下降趋势,则少年儿童和老年人的比例上升,说明人口抚养比呈上升趋势。其原因从人口政策、人口寿命等方面来分析。第(3)题,从中国与发展中国家人口分布金字塔图可直接读出少儿抚养比的变化特点。分析其对社会经济的影响时,要从有利和不利两方面来分析。[答案] (1)少儿抚养比呈持续下降趋势,老年抚养比稳步上升。(2)2013年以后,我国总人口抚养比将呈上升趋势。主要原因:从2014年开始,我国陆续启动实施“单独二孩”“全面二孩”的政策,出生率将提高,少年儿童的抚养比将有所上升;且随着经济的发展,医疗卫生事业的进步,老年抚养比也将进一步增加;但此时15~64岁的劳动年龄人口比例呈下降的趋势,所以总人口抚养比将呈上升趋势。(3)2000~2010年少儿抚养比呈减小趋势,但总人口还在不断增加。对社会经济的影响:从人口年龄结构上看属增长型人口金字塔。有利方面:青壮年人口的比重大,劳动力资源丰富。不利方面:就业、资源、环境、教育、医疗卫生条件的压力大,导致国家积累的财富减少,经济增长缓慢,生活水平下降;生态环境恶化、加剧人口贫困,形成恶性循环。13.新疆各区域环境承载力存在巨大差异,其中准噶尔盆地南部最高,其次为伊犁河谷、塔里木盆地北部、准噶尔盆地北部、塔里木盆地西部、东疆地区,塔里木盆地南部最低。结合图示信息完成下列问题。 【导学号:21490075】(1)分析准噶尔盆地南部环境承载力最高的原因。(2)为提高塔里木盆地南部的环境承载力,当地应做好哪些方面的工作?(3)在新疆最大可能人口密度为32人/平方千米,目前已达13人/平方千米,有人认为“为促进该区资源开发和经济发展,不宜限制人口”,但对人口环境学颇有研究的赵先生却认为这种看法不妥,试为赵先生的说法提供依据。[解析] 第(1)题,从图中提供的信息看,准噶尔盆地南部石油、煤等资源富集,说明经济基础相对较好;有国际铁路通过,同时区域首府乌鲁木齐也位于这里,说明交通便利,对外开放程度高。这些都是其区域环境承载力高的原因。第(2)题,提高区域环境承载力的措施,必须围绕影响环境承载力的因素及区域环境、资源特点分析。塔里木盆地南部是新疆区域环境承载力最低的地方,该地位于高大山脉的阴坡,热量条件受限,位于沙漠边缘,水分条件受限,同时无交通干线通过,运输条件受限。明确了区域发展的制约条件,再结合影响环境承载力的因素,即可理清正确的答题思路。第(3)题,赵先生的观点是基于环境承载力的内涵与当地生态环境特点两方面考虑的。最大可能人口密度反映了当地当前的环境承载力,实际的人口密度必须低于这一数值;新疆是我国目前人口自然增长率相对较高、人口增长较快的区域,如不加以控制,人口密度很快会逼近极限值;从环境角度分析,新疆气候干旱,是我国生态环境最为脆弱的地区之一,生态环境的稳定性较差。[答案] (1)矿产资源丰富,经济基础较好;交通便利,对外开放程度高。(2)防治土地沙漠化;加速节水工程建设,发展节水农业;改变传统的经营方式,实行农牧结合;发展经济。(3)环境承载力决定人口的最大容量,如果人口密度达到最大值,不但会制约社会经济的发展,而且会导致生态环境的恶化;该地区人口自然增长率较高,人口增长较快,因此应控制人口;新疆气候干旱,生态环境脆弱。

