

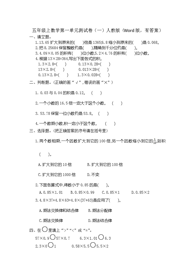
小学数学人教版五年级上册1 小数乘法综合与测试单元测试同步训练题
展开一、填空题。
扩大到原来的( )倍是1365;6.8缩小到原来的( )是0.068。
2.把8.25684保留整数约是( ),精确到千分位约是( )。
×0.05的积有( )位小数,5.2×4.76的积有( )位小数。
4.根据13×28=364,写出下面各式的积。
1.3×2.8=( ) 0.13×0.28=( )
13×2.8=( ) 0.013×28=( )
0.13×2.8=( ) 1.3×0.028=( )
二、判断题。(正确的画“√”,错误的画“✕”)
1. 0.03与0.04的积是0.12。( )
2.一个小数的16.5倍一定大于这个小数。( )
3. 53.78保留一位小数约是53.8。( )
4.一个数乘小数,积一定小于这个数。( )
三、选择题。(把正确答案的序号填在括号里)
1.两个数相乘,一个因数扩大到它的100倍,另一个因数缩小到它的,则积( )。
A.扩大到它的10倍 B.扩大到它的100倍
C.扩大到它的1000倍 D.不变
2.下面各算式中,得数小于0.85的是( )。
×1.01 ×0.99 ×1 ×2
3.4.8×37+4.8×63=4.8×(37+63)是应用了( )。
A.乘法交换律和结合律 B.乘法分配律
C.乘法交换律 D.乘法结合律
四、在○里填上“>”“<”或“=”。
57×0.9○57×0.7 6.3×1.01○6.3
2.3×0○1 0.58×5.5○5.5×2
0.23×1○0.23 0.23×1.1○2.3×0.11
五、计算题。
1.直接写出得数。
0.6×0.8= 3×0.9= 2.5×0.4= 3.6×0.4=
12.5×8= 50×0.04= 80×0.3= 1.1×9=
2.列竖式计算。
1.45×0.12= 3.08×0.28=
13.5×26.7= 3.15×0.35=
3.用简便方法计算下面各题。
12.5×0.4×2.5×8 9.5×101
3.65×2.8+3.65×7.2 4.2×7.8+2.2×4.2
0.87×3.16+4.64 76.1×17-76.1×7
六、解决问题。
1.随着改革开放的发展,我国出国留学的人数不断增加。2008年出国留学的人数为17.98万人,2013年约是2008年的2.3倍,2013年出国留学人数大约是多少万人?(得数保留两位小数)
2.商店运进14筐苹果,每筐35.8kg,卖掉了400kg,还剩下多少千克?
3.某药厂生产的感冒灵颗粒,一盒内装10袋,每袋含“对乙酰氨基酚”0.2g。两盒感冒灵颗粒含“对乙酰氨基酚”多少克?
4.
(1)小丽买8个包子和2个煎鸡蛋,需要多少钱?
(2)请你为自己选一份健康、科学的早餐,并计算一共需要多少元。
参考答案
一、 1. 100 2. 8 8.257 3. 四 三
4. 3.64 0.0364 36.4 0.364 0.364 0.0364
二、 1. ✕ 2. √ 3. √ 4. ✕
三、 1. A 2. B 3. B
四、 > > < < = =
五、 1. 0.48 2.7 1 1.44 100 2 24 9.9
2. 0.2 0.9 360.5 1.1
3. 100 959.5 36.5 42 7.3892 761
六、 1. 17.98×1.89≈33.98(万人)
2. 35.8×14-400=101.2(kg)
3. 10×2×0.2=4(g)
4. (1)0.8×8+2.5×2=11.4(元)
(2)答案不唯一,如:买一碗粥、5个包子和一个煎鸡蛋。 5.8+(5×0.8)+2.5=12.3(元)
人教版五年级上册2 位置单元测试测试题: 这是一份人教版五年级上册2 位置单元测试测试题,共5页。试卷主要包含了填空题,选择题,操作题,解决问题等内容,欢迎下载使用。
小学数学人教版五年级上册3 小数除法综合与测试单元测试精练: 这是一份小学数学人教版五年级上册3 小数除法综合与测试单元测试精练,共4页。试卷主要包含了填空题,判断题,选择题,在○里填上“>”“<”或“=”,计算题,找规律写得数,解决问题等内容,欢迎下载使用。
数学1 小数乘法综合与测试单元测试同步练习题: 这是一份数学1 小数乘法综合与测试单元测试同步练习题,共6页。试卷主要包含了轻松填一填,直接写出得数,列竖式计算,计算下面各题,把下面的算式分类,解决问题等内容,欢迎下载使用。
