


还剩8页未读,
继续阅读
所属成套资源:2021高考物理教科版一轮复习学案作业
成套系列资料,整套一键下载
2021高考物理教科版一轮复习学案作业:第五章第4讲功能关系 能量守恒定律
展开
第4讲 功能关系 能量守恒定律
一、几种常见的功能关系及其表达式
力做功
能的变化
定量关系
合力的功
动能变化
W=Ek2-Ek1=ΔEk
重力的功
重力势能变化
(1)重力做正功,重力势能减少
(2)重力做负功,重力势能增加
(3)WG=-ΔEp=Ep1-Ep2
弹簧弹力的功
弹性势能变化
(1)弹力做正功,弹性势能减少
(2)弹力做负功,弹性势能增加
(3)W弹=-ΔEp=Ep1-Ep2
只有重力、弹簧弹力做功
机械能不变化
机械能守恒,ΔE=0
除重力和弹簧弹力之外的其他力做的功
机械能变化
(1)其他力做多少正功,物体的机械能就增加多少
(2)其他力做多少负功,物体的机械能就减少多少
(3)W其他=ΔE
一对相互作用的滑动摩擦力的总功
机械能减少内能增加
(1)作用于系统的一对滑动摩擦力一定做负功,系统内能增加
(2)摩擦生热Q=f·x相对
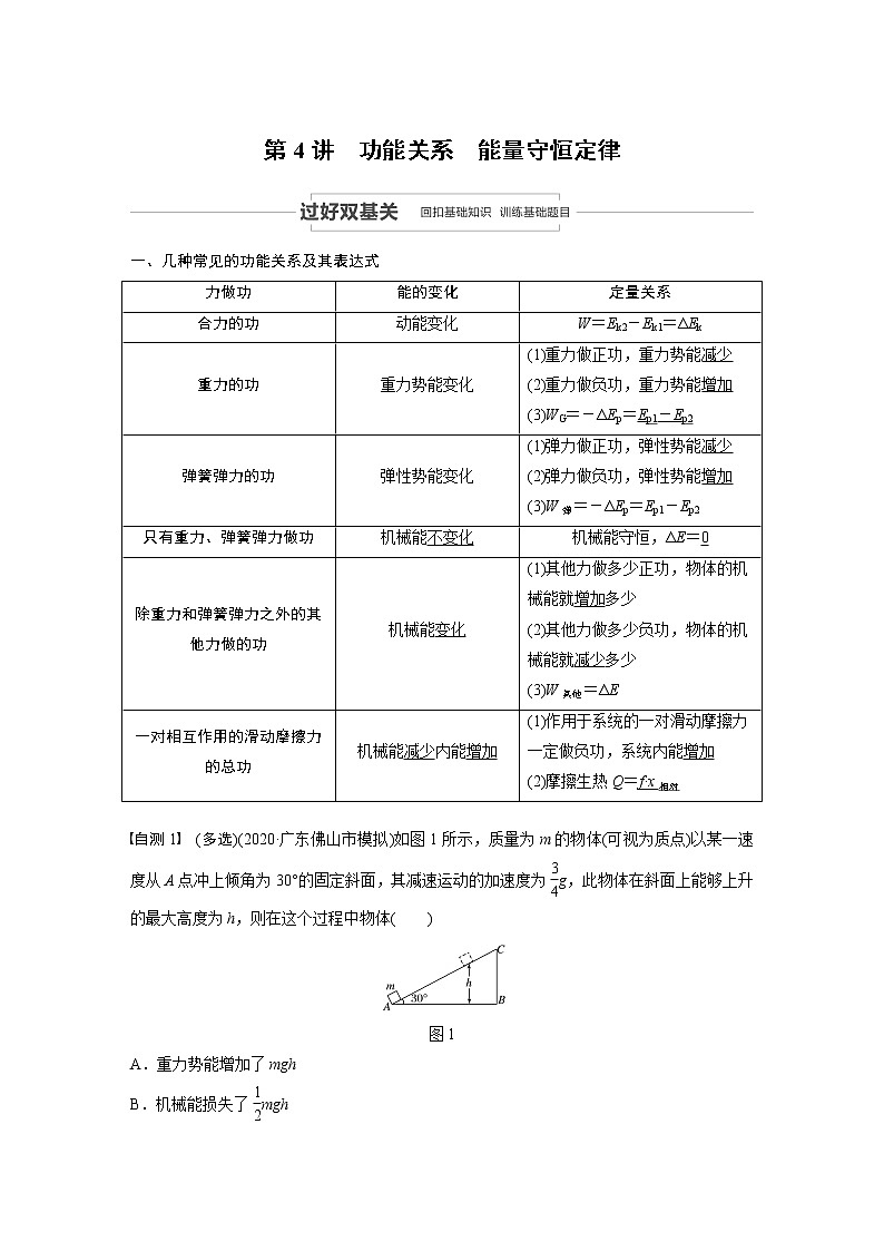
自测1 (多选)(2020·广东佛山市模拟)如图1所示,质量为m的物体(可视为质点)以某一速度从A点冲上倾角为30°的固定斜面,其减速运动的加速度为g,此物体在斜面上能够上升的最大高度为h,则在这个过程中物体( )
图1
A.重力势能增加了mgh
B.机械能损失了mgh
C.动能损失了mgh
D.克服摩擦力做功mgh
答案 AB
二、两种摩擦力做功特点的比较
类型
比较
静摩擦力做功
滑动摩擦力做功
不同点
能量的转化方面
只有机械能从一个物体转移到另一个物体,而没有机械能转化为其他形式的能
(1)将部分机械能从一个物体转移到另一个物体
(2)一部分机械能转化为内能,此部分能量就是系统机械能的损失量
一对摩擦力的总功方面
一对静摩擦力所做功的代数和总等于零
一对滑动摩擦力做功的代数和总是负值
相同点
正功、负功、不做功方面
两种摩擦力对物体可以做正功,也可以做负功,还可以不做功
判断正误 (1)只有一对相互作用的静摩擦力,做功不改变系统的机械能,系统机械能守恒.( √ )
(2)只有一对相互作用的滑动摩擦力,做的总功为负功,使系统机械能减少,转化为内能.( √ )
三、能量守恒定律
1.内容
能量既不会凭空产生,也不会凭空消失,它只能从一种形式转化为另一种形式,或者从一个物体转移到别的物体,在转化或转移的过程中,能量的总量保持不变.
2.表达式
ΔE减=ΔE增.
3.基本思路
(1)某种形式的能量减少,一定存在其他形式的能量增加,且减少量和增加量一定相等;
(2)某个物体的能量减少,一定存在其他物体的能量增加,且减少量和增加量一定相等.
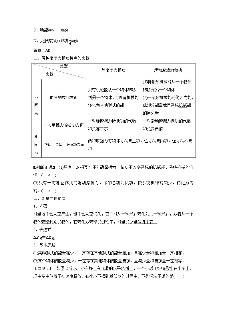
【自测2】 如图2所示,小车静止在光滑的水平轨道上,一个小球用细绳悬挂在小车上,现由图中位置无初速度释放,在小球下摆到最低点的过程中,下列说法正确的是( )
图2
A.细绳对小球的拉力不做功
B.小球克服细绳拉力做的功等于小球减少的机械能
C.细绳对小车做的功等于小球减少的重力势能
D.小球减少的重力势能等于小球增加的动能
答案 B
解析 小球下摆的过程中,小车的机械能增加,小球的机械能减少,小球克服细绳拉力做的功等于减少的机械能,选项A错误,B正确;细绳对小车做的功等于小球减少的机械能,选项C错误;小球减少的重力势能等于小球增加的动能与小车增加的机械能之和,选项D错误.
1.只涉及动能的变化用动能定理分析.
2.只涉及重力势能的变化,用重力做功与重力势能变化的关系分析.
3.只涉及机械能的变化,用除重力和弹簧的弹力之外的其他力做功与机械能变化的关系分析.
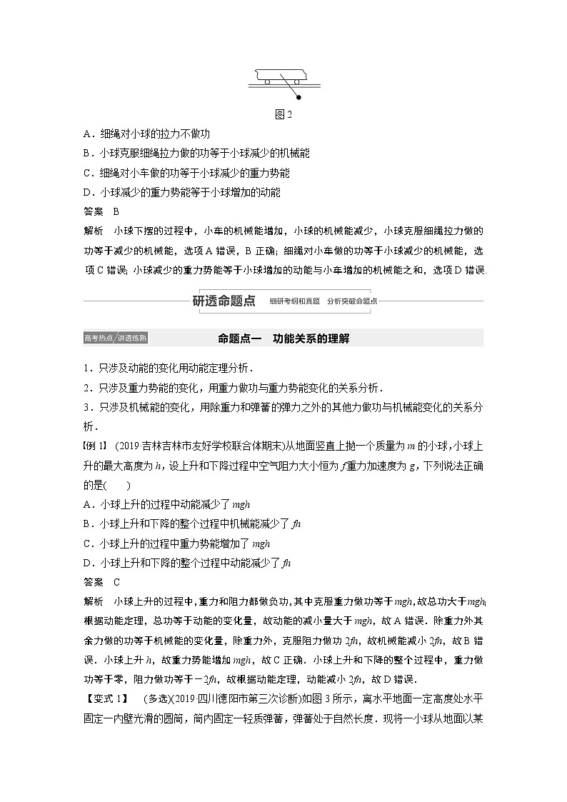
例1 (2019·吉林吉林市友好学校联合体期末)从地面竖直上抛一个质量为m的小球,小球上升的最大高度为h,设上升和下降过程中空气阻力大小恒为f.重力加速度为g,下列说法正确的是( )
A.小球上升的过程中动能减少了mgh
B.小球上升和下降的整个过程中机械能减少了fh
C.小球上升的过程中重力势能增加了mgh
D.小球上升和下降的整个过程中动能减少了fh
答案 C
解析 小球上升的过程中,重力和阻力都做负功,其中克服重力做功等于mgh,故总功大于mgh;根据动能定理,总功等于动能的变化量,故动能的减小量大于mgh,故A错误.除重力外其余力做的功等于机械能的变化量,除重力外,克服阻力做功2fh,故机械能减小2fh,故B错误.小球上升h,故重力势能增加mgh,故C正确.小球上升和下降的整个过程中,重力做功等于零,阻力做功等于-2fh,故根据动能定理,动能减小2fh,故D错误.
【变式1】 (多选)(2019·四川德阳市第三次诊断)如图3所示,离水平地面一定高度处水平固定一内壁光滑的圆筒,筒内固定一轻质弹簧,弹簧处于自然长度.现将一小球从地面以某一初速度斜向上抛出,刚好能水平进入圆筒中,不计空气阻力.下列说法中正确的是( )
图3
A.小球向上运动的过程中处于失重状态
B.小球压缩弹簧的过程中小球减小的动能等于弹簧增加的势能
C.弹簧获得的最大弹性势能等于小球抛出时的动能
D.小球从抛出到将弹簧压缩到最短的过程中小球的机械能守恒
答案 AB
解析 小球抛出的过程中加速度为g,方向竖直向下,处于失重状态,故A正确;小球压缩弹簧的过程,小球的动能和弹簧的弹性势能总量守恒,所以小球减小的动能等于弹簧增加的势能,故B正确;小球从抛出到将弹簧压缩到最短的过程,小球的动能、重力势能和弹簧的弹性势能总量守恒,小球抛出时的动能等于小球的重力势能增加量与弹簧的最大弹性势能之和,故C错误;小球从抛出到将弹簧压缩到最短的过程中,小球和弹簧组成的系统机械能守恒,而小球的机械能不守恒,故D错误.
变式2 如图4所示,质量为1 kg的滑块在倾角为30°的光滑斜面上,从a点由静止开始下滑,到b点开始压缩轻弹簧,到c点时达到最大速度,到d点(图中未画出)开始弹回,返回b点离开弹簧,恰能再回到a点.若bc=0.1 m,弹簧弹性势能的最大值为8 J,g取10 m/s2,则下列说法正确的是( )
图4
A.弹簧的劲度系数是50 N/m
B.从d点到b点滑块克服重力做功8 J
C.滑块的动能最大值为8 J
D.从d点到c点弹簧的弹力对滑块做功8 J
答案 A
解析 当滑块的合力为0时,滑块速度最大,又知在c点时滑块的速度最大,故此瞬间滑块受力平衡,则有mgsin 30°=xbc,可得k==50 N/m,故选项A正确;滑块从d点到a点,运用动能定理得WG+W弹=0-0,又W弹=Ep=8 J,可得WG=-8 J,即克服重力做功8 J,所以从d点到b点滑块克服重力做功小于8 J,故选项B错误;滑块从a点到c点,由弹簧与滑块组成的系统的机械能守恒知:滑块的动能增加量与弹簧弹性势能增加量之和等于滑块重力势能的减少量,小于8 J,所以滑块的动能最大值小于8 J,故选项C错误;弹簧弹性势能的最大值为8 J,根据功能关系知从d点到b点弹簧的弹力对滑块做功8 J,从d点到c点弹簧的弹力对滑块做功小于8 J,故选项D错误.
例2 (多选)(2019·全国卷Ⅱ·18)从地面竖直向上抛出一物体,其机械能E总等于动能Ek与重力势能Ep之和.取地面为重力势能零点,该物体的E总和Ep随它离开地面的高度h的变化如图5所示.重力加速度取10 m/s2.由图中数据可得( )
图5
A.物体的质量为2 kg
B.h=0时,物体的速率为20 m/s
C.h=2 m时,物体的动能Ek=40 J
D.从地面至h=4 m,物体的动能减少100 J
答案 AD
解析 根据题图可知,h=4 m时物体的重力势能Ep=mgh=80 J,解得物体质量m=2 kg,抛出时物体的动能为Ek0=100 J,由公式Ek0=mv2可知,h=0时物体的速率为v=10 m/s,选项A正确,B错误;由功能关系可知Ffh=|ΔE总|=20 J,解得物体上升过程中所受空气阻力Ff=5 N,从物体开始抛出至上升到h=2 m的过程中,由动能定理有-mgh-Ffh=Ek-Ek0,解得Ek=50 J,选项C错误;由题图可知,物体上升到h=4 m时,机械能为80 J,重力势能为80 J,动能为零,即从地面上升到h=4 m,物体动能减少100 J,选项D正确.
变式3 (多选)(2020·黑龙江佳木斯市质检)如图6所示,建筑工地上载人升降机用不计质量的细钢绳跨过定滑轮与一电动机相连,通电后电动机带动升降机沿竖直方向先匀加速上升后匀速上升.摩擦及空气阻力均不计.则( )
图6
A.升降机匀加速上升过程中,升降机底板对人做的功等于人增加的动能
B.升降机匀加速上升过程中,升降机底板对人做的功等于人增加的机械能
C.升降机匀速上升过程中,升降机底板对人做的功等于人增加的机械能
D.升降机上升的全过程中,升降机拉力做的功大于升降机和人增加的机械能
答案 BC
解析 根据动能定理可知,合外力对物体做的功等于物体动能的变化量,所以升降机匀加速上升过程中,升降机底板对人做的功与人的重力做功之和等于人增加的动能,故A错误;除重力外,其他力对人做的功等于人机械能的增加量,B正确;升降机匀速上升过程中,升降机底板对人做的功等于人克服重力做的功(此过程中动能不变),即增加的机械能,C正确;升降机上升的全过程中,升降机拉力做的功等于升降机和人增加的机械能,D错误.
例3 如图7所示,某工厂用传送带向高处运送物体,将一物体轻轻放在传送带底端,第一阶段物体被加速到与传送带具有相同的速度,第二阶段物体与传送带相对静止,匀速运动到传送带顶端.下列说法正确的是( )
图7
A.第一阶段摩擦力对物体做正功,第二阶段摩擦力对物体不做功
B.第一阶段摩擦力对物体做的功等于第一阶段物体动能的增加量
C.第一阶段物体和传送带间因摩擦产生的热量等于第一阶段物体机械能的增加量
D.物体从底端到顶端全过程机械能的增加量大于全过程摩擦力对物体所做的功
答案 C
解析 对物体受力分析知,其在两个阶段所受摩擦力方向都沿斜面向上,与其运动方向相同,摩擦力对物体都做正功,A错误;由动能定理知,合力做的总功等于物体动能的增加量,B错误;物体机械能的增加量等于摩擦力对物体所做的功,D错误;设第一阶段物体的运动时间为t,传送带速度为v,对物体有x1=t,对传送带有x1′=v·t,因摩擦产生的热量Q=fx相对=f(x1′-x1)=f·t,物体机械能增加量ΔE=f·x1=f·t,所以Q=ΔE,C正确.
变式4 质量为m的物体以初速度v0沿水平面向左开始运动,起始点A与一轻弹簧O端相距s,如图8所示.已知物体与水平面间的动摩擦因数为μ,物体与弹簧相碰后,弹簧的最大压缩量为x,则从开始碰撞到弹簧被压缩至最短,物体克服弹簧弹力所做的功为(重力加速度为g)( )
图8
A.mv-μmg(s+x) B.mv-μmgx
C.μmgs D.μmg(s+x)
答案 A
解析 根据功的定义式可知物体克服摩擦力做功为Wf=μmg(s+x),由能量守恒定律可得mv=W弹+Wf,则W弹=mv-μmg(s+x),故选项A正确.
例4 (2019·贵州毕节市适应性监测(三))毕节,是全国唯一一个以“开发扶贫、生态建设”为主题的试验区,是国家“西电东送”的主要能源基地.如图9所示,赫章的韭菜坪建有风力发电机,风力带动叶片转动,叶片再带动转子(磁极)转动,使定子(线圈,不计电阻)中产生电流,实现风能向电能的转化.若叶片长为l,设定的额定风速为v,空气的密度为ρ,额定风速下发电机的输出功率为P,则风能转化为电能的效率为( )
图9
A. B. C. D.
答案 A
解析 风能转化为电能的工作原理为将风的动能转化为输出的电能,设风吹向发电机的时间为t,则在t时间内吹向发电机的风的体积为V=vt·S=vt·πl2,则风的质量M=ρV=ρvt·πl2,因此风吹过的动能为Ek=Mv2=ρvt·πl2·v2,在此时间内发电机输出的电能E=P·t,则风能转化为电能的效率为η==,故A正确,B、C、D错误.
变式5 (多选)如图10所示,光滑水平面OB与足够长粗糙斜面BC交于B点.轻弹簧左端固定于竖直墙面,现将质量为m1的滑块压缩弹簧至D点,然后由静止释放,F滑块脱离弹簧后经B点滑上斜面,上升到最大高度,并静止在斜面上.不计滑块在B点的机械能损失;换用相同材料质量为m2的滑块(m2>m1)压缩弹簧至同一点D后,重复上述过程,下列说法正确的是( )
图10
A.两滑块到达B点的速度相同
B.两滑块沿斜面上升的最大高度相同
C.两滑块上升到最高点过程克服重力做的功相同
D.两滑块上升到最高点过程机械能损失相同
答案 CD
解析 两滑块到B点的动能相同,但速度不同,故A错误;两滑块在斜面上运动时加速度相同,由于在B点时的速度不同,故上升的最大高度不同,故B错误;两滑块上升到斜面最高点过程克服重力做的功为mgh,由能量守恒定律得Ep=mgh+μmgcos θ·,则mgh=,故两滑块上升到斜面最高点过程克服重力做的功相同,故C正确;由能量守恒定律得E损=μmgcos θ·=,结合C可知D正确.
1. (2019·重庆市部分区县第一次诊断)如图1所示,一物块从粗糙斜面上从静止开始释放,运动到水平面上后停止,则运动过程中,物块与地球系统的机械能( )
图1
A.不变 B.减少 C.增大 D.无法判断
答案 B
解析 物块从粗糙斜面上从静止释放后,重力与摩擦力对物块做功,其中摩擦力做功使物块的机械能有一部分转化为内能,所以物块与地球系统的机械能减小,故A、C、D错误,B正确.
2.如图2,一个质量为m的铁块沿半径为R的固定半圆轨道上边缘由静止滑下,到半圆底部时,轨道所受压力为铁块重力的1.5倍,则此过程中铁块损失的机械能为(重力加速度为g)( )
图2
A.mgR B.mgR
C.mgR D.mgR
答案 D
3.(多选)一个质量为m的物体以a=2g的加速度竖直向下运动,则在此物体下降h高度的过程中,物体的( )
A.重力势能减少了2mgh
B.动能增加了2mgh
C.机械能保持不变
D.机械能增加了mgh
答案 BD
解析 下降h高度,则重力做正功mgh,所以重力势能减小mgh,A错误;根据动能定理可得F合h=ΔEk,又F合=ma=2mg,故ΔEk=2mgh,B正确;重力势能减小mgh,而动能增大2mgh,所以机械能增加mgh,C错误,D正确.
4.质量为2 kg的物体以10 m/s的初速度,从起点A出发竖直向上抛出,在它上升到某一点的过程中,物体的动能损失了50 J,机械能损失了10 J,设物体在上升、下降过程空气阻力大小恒定,则该物体再落回到A点时的动能为(g=10 m/s2)( )
A.40 J B.60 J C.80 J D.100 J
答案 B
解析 物体抛出时的总动能为100 J,物体的动能损失了50 J时,机械能损失了10 J,则动能损失100 J时,机械能损失20 J,此时到达最高点,返回时,机械能还会损失20 J,故从A点抛出到落回到A点,共损失机械能40 J,所以该物体再落回到A点时的动能为60 J,A、C、D错误,B正确.
5. (多选)(2020·福建三明一中模拟)滑沙是人们喜爱的游乐活动,如图3是滑沙场地的一段斜面,其倾角为30°,设参加活动的人和滑车总质量为m,人和滑车从距底端高为h处的顶端A沿滑道由静止开始匀加速下滑,加速度为0.4g,人和滑车可视为质点,则从顶端向下滑到底端B的过程中,下列说法正确的是( )
图3
A.人和滑车减少的重力势能全部转化为动能
B.人和滑车获得的动能为0.8mgh
C.整个下滑过程中人和滑车减少的机械能为0.2mgh
D.人和滑车克服摩擦力做功为0.6mgh
答案 BC
解析 沿斜面的方向有ma=mgsin 30°-Ff,所以Ff=0.1mg,人和滑车减少的重力势能转化为动能和内能,故A错误;人和滑车下滑的过程中重力和摩擦力做功,获得的动能为
Ek=(mgsin 30°-Ff)=0.8mgh,故B正确;整个下滑过程中人和滑车减少的机械能为
ΔE=mgh-Ek=mgh-0.8mgh=0.2mgh,故C正确;整个下滑过程中克服摩擦力做功等于人和滑车减少的机械能,所以人和滑车克服摩擦力做功为0.2mgh,故D错误.
6.(多选)(2019·福建龙岩市期末质量检查)如图4所示,在竖直平面内有一条不光滑的轨道ABC,其中AB段是半径为R的圆弧,BC段是水平的.一质量为m的滑块从A点由静止滑下,最后停在水平轨道上C点,此过程克服摩擦力做功为W1.现用一沿着轨道方向的力推滑块,使它缓慢地由C点推回到A点,此过程克服摩擦力做功为W2,重力加速度为g,设推力对滑块做功为W,则下列关系中正确的是( )
图4
A.W1=mgR
B.W2= mgR
C.mgR
D.W>2mgR
答案 AC
解析 滑块由A到C的过程,由动能定理可知mgR-W1=0,即W1=mgR,故A对;滑块由A到B做圆周运动,而在推力作用下从C经过B到达A的过程是一个匀速过程,所以从A到B的过程中平均支持力大于从B到A 的平均支持力,因此从A到B摩擦力做的功大于从B到A摩擦力做的功,即W2
到A的过程中,由能量守恒可知,推力对滑块做功等于滑块重力势能增加量与克服摩擦做功之和,即W-mgR-W2=0,即W=W1+W2,由于 W2
7.如图5,光滑水平面AB与竖直面内的半圆形导轨在B点相切,半圆形导轨的半径为R.一个质量为m的物体将弹簧压缩至A点后由静止释放,在弹力作用下物体获得某一向右的速度后脱离弹簧,当它经过B点进入导轨的瞬间对轨道的压力为其重力的8倍,之后向上运动恰能到达最高点C.不计空气阻力,重力加速度为g,试求:
图5
(1)物体在A点时弹簧的弹性势能;
(2)物体从B点运动至C点的过程中产生的内能.
答案 (1)mgR (2)mgR
解析 (1)设物体在B点的速度为vB,所受弹力为NB,由牛顿第二定律得:
NB-mg=m
由牛顿第三定律知NB=NB′=8mg
由能量守恒定律可知
物体在A点时的弹性势能Ep=mv=mgR
(2)设物体在C点的速度为vC,由题意可知mg=m
物体由B点运动到C点的过程中,由能量守恒定律得
Q=mv-(mv+2mgR)
解得Q=mgR.
一、几种常见的功能关系及其表达式
力做功
能的变化
定量关系
合力的功
动能变化
W=Ek2-Ek1=ΔEk
重力的功
重力势能变化
(1)重力做正功,重力势能减少
(2)重力做负功,重力势能增加
(3)WG=-ΔEp=Ep1-Ep2
弹簧弹力的功
弹性势能变化
(1)弹力做正功,弹性势能减少
(2)弹力做负功,弹性势能增加
(3)W弹=-ΔEp=Ep1-Ep2
只有重力、弹簧弹力做功
机械能不变化
机械能守恒,ΔE=0
除重力和弹簧弹力之外的其他力做的功
机械能变化
(1)其他力做多少正功,物体的机械能就增加多少
(2)其他力做多少负功,物体的机械能就减少多少
(3)W其他=ΔE
一对相互作用的滑动摩擦力的总功
机械能减少内能增加
(1)作用于系统的一对滑动摩擦力一定做负功,系统内能增加
(2)摩擦生热Q=f·x相对
自测1 (多选)(2020·广东佛山市模拟)如图1所示,质量为m的物体(可视为质点)以某一速度从A点冲上倾角为30°的固定斜面,其减速运动的加速度为g,此物体在斜面上能够上升的最大高度为h,则在这个过程中物体( )
图1
A.重力势能增加了mgh
B.机械能损失了mgh
C.动能损失了mgh
D.克服摩擦力做功mgh
答案 AB
二、两种摩擦力做功特点的比较
类型
比较
静摩擦力做功
滑动摩擦力做功
不同点
能量的转化方面
只有机械能从一个物体转移到另一个物体,而没有机械能转化为其他形式的能
(1)将部分机械能从一个物体转移到另一个物体
(2)一部分机械能转化为内能,此部分能量就是系统机械能的损失量
一对摩擦力的总功方面
一对静摩擦力所做功的代数和总等于零
一对滑动摩擦力做功的代数和总是负值
相同点
正功、负功、不做功方面
两种摩擦力对物体可以做正功,也可以做负功,还可以不做功
判断正误 (1)只有一对相互作用的静摩擦力,做功不改变系统的机械能,系统机械能守恒.( √ )
(2)只有一对相互作用的滑动摩擦力,做的总功为负功,使系统机械能减少,转化为内能.( √ )
三、能量守恒定律
1.内容
能量既不会凭空产生,也不会凭空消失,它只能从一种形式转化为另一种形式,或者从一个物体转移到别的物体,在转化或转移的过程中,能量的总量保持不变.
2.表达式
ΔE减=ΔE增.
3.基本思路
(1)某种形式的能量减少,一定存在其他形式的能量增加,且减少量和增加量一定相等;
(2)某个物体的能量减少,一定存在其他物体的能量增加,且减少量和增加量一定相等.
【自测2】 如图2所示,小车静止在光滑的水平轨道上,一个小球用细绳悬挂在小车上,现由图中位置无初速度释放,在小球下摆到最低点的过程中,下列说法正确的是( )
图2
A.细绳对小球的拉力不做功
B.小球克服细绳拉力做的功等于小球减少的机械能
C.细绳对小车做的功等于小球减少的重力势能
D.小球减少的重力势能等于小球增加的动能
答案 B
解析 小球下摆的过程中,小车的机械能增加,小球的机械能减少,小球克服细绳拉力做的功等于减少的机械能,选项A错误,B正确;细绳对小车做的功等于小球减少的机械能,选项C错误;小球减少的重力势能等于小球增加的动能与小车增加的机械能之和,选项D错误.
1.只涉及动能的变化用动能定理分析.
2.只涉及重力势能的变化,用重力做功与重力势能变化的关系分析.
3.只涉及机械能的变化,用除重力和弹簧的弹力之外的其他力做功与机械能变化的关系分析.
例1 (2019·吉林吉林市友好学校联合体期末)从地面竖直上抛一个质量为m的小球,小球上升的最大高度为h,设上升和下降过程中空气阻力大小恒为f.重力加速度为g,下列说法正确的是( )
A.小球上升的过程中动能减少了mgh
B.小球上升和下降的整个过程中机械能减少了fh
C.小球上升的过程中重力势能增加了mgh
D.小球上升和下降的整个过程中动能减少了fh
答案 C
解析 小球上升的过程中,重力和阻力都做负功,其中克服重力做功等于mgh,故总功大于mgh;根据动能定理,总功等于动能的变化量,故动能的减小量大于mgh,故A错误.除重力外其余力做的功等于机械能的变化量,除重力外,克服阻力做功2fh,故机械能减小2fh,故B错误.小球上升h,故重力势能增加mgh,故C正确.小球上升和下降的整个过程中,重力做功等于零,阻力做功等于-2fh,故根据动能定理,动能减小2fh,故D错误.
【变式1】 (多选)(2019·四川德阳市第三次诊断)如图3所示,离水平地面一定高度处水平固定一内壁光滑的圆筒,筒内固定一轻质弹簧,弹簧处于自然长度.现将一小球从地面以某一初速度斜向上抛出,刚好能水平进入圆筒中,不计空气阻力.下列说法中正确的是( )
图3
A.小球向上运动的过程中处于失重状态
B.小球压缩弹簧的过程中小球减小的动能等于弹簧增加的势能
C.弹簧获得的最大弹性势能等于小球抛出时的动能
D.小球从抛出到将弹簧压缩到最短的过程中小球的机械能守恒
答案 AB
解析 小球抛出的过程中加速度为g,方向竖直向下,处于失重状态,故A正确;小球压缩弹簧的过程,小球的动能和弹簧的弹性势能总量守恒,所以小球减小的动能等于弹簧增加的势能,故B正确;小球从抛出到将弹簧压缩到最短的过程,小球的动能、重力势能和弹簧的弹性势能总量守恒,小球抛出时的动能等于小球的重力势能增加量与弹簧的最大弹性势能之和,故C错误;小球从抛出到将弹簧压缩到最短的过程中,小球和弹簧组成的系统机械能守恒,而小球的机械能不守恒,故D错误.
变式2 如图4所示,质量为1 kg的滑块在倾角为30°的光滑斜面上,从a点由静止开始下滑,到b点开始压缩轻弹簧,到c点时达到最大速度,到d点(图中未画出)开始弹回,返回b点离开弹簧,恰能再回到a点.若bc=0.1 m,弹簧弹性势能的最大值为8 J,g取10 m/s2,则下列说法正确的是( )
图4
A.弹簧的劲度系数是50 N/m
B.从d点到b点滑块克服重力做功8 J
C.滑块的动能最大值为8 J
D.从d点到c点弹簧的弹力对滑块做功8 J
答案 A
解析 当滑块的合力为0时,滑块速度最大,又知在c点时滑块的速度最大,故此瞬间滑块受力平衡,则有mgsin 30°=xbc,可得k==50 N/m,故选项A正确;滑块从d点到a点,运用动能定理得WG+W弹=0-0,又W弹=Ep=8 J,可得WG=-8 J,即克服重力做功8 J,所以从d点到b点滑块克服重力做功小于8 J,故选项B错误;滑块从a点到c点,由弹簧与滑块组成的系统的机械能守恒知:滑块的动能增加量与弹簧弹性势能增加量之和等于滑块重力势能的减少量,小于8 J,所以滑块的动能最大值小于8 J,故选项C错误;弹簧弹性势能的最大值为8 J,根据功能关系知从d点到b点弹簧的弹力对滑块做功8 J,从d点到c点弹簧的弹力对滑块做功小于8 J,故选项D错误.
例2 (多选)(2019·全国卷Ⅱ·18)从地面竖直向上抛出一物体,其机械能E总等于动能Ek与重力势能Ep之和.取地面为重力势能零点,该物体的E总和Ep随它离开地面的高度h的变化如图5所示.重力加速度取10 m/s2.由图中数据可得( )
图5
A.物体的质量为2 kg
B.h=0时,物体的速率为20 m/s
C.h=2 m时,物体的动能Ek=40 J
D.从地面至h=4 m,物体的动能减少100 J
答案 AD
解析 根据题图可知,h=4 m时物体的重力势能Ep=mgh=80 J,解得物体质量m=2 kg,抛出时物体的动能为Ek0=100 J,由公式Ek0=mv2可知,h=0时物体的速率为v=10 m/s,选项A正确,B错误;由功能关系可知Ffh=|ΔE总|=20 J,解得物体上升过程中所受空气阻力Ff=5 N,从物体开始抛出至上升到h=2 m的过程中,由动能定理有-mgh-Ffh=Ek-Ek0,解得Ek=50 J,选项C错误;由题图可知,物体上升到h=4 m时,机械能为80 J,重力势能为80 J,动能为零,即从地面上升到h=4 m,物体动能减少100 J,选项D正确.
变式3 (多选)(2020·黑龙江佳木斯市质检)如图6所示,建筑工地上载人升降机用不计质量的细钢绳跨过定滑轮与一电动机相连,通电后电动机带动升降机沿竖直方向先匀加速上升后匀速上升.摩擦及空气阻力均不计.则( )
图6
A.升降机匀加速上升过程中,升降机底板对人做的功等于人增加的动能
B.升降机匀加速上升过程中,升降机底板对人做的功等于人增加的机械能
C.升降机匀速上升过程中,升降机底板对人做的功等于人增加的机械能
D.升降机上升的全过程中,升降机拉力做的功大于升降机和人增加的机械能
答案 BC
解析 根据动能定理可知,合外力对物体做的功等于物体动能的变化量,所以升降机匀加速上升过程中,升降机底板对人做的功与人的重力做功之和等于人增加的动能,故A错误;除重力外,其他力对人做的功等于人机械能的增加量,B正确;升降机匀速上升过程中,升降机底板对人做的功等于人克服重力做的功(此过程中动能不变),即增加的机械能,C正确;升降机上升的全过程中,升降机拉力做的功等于升降机和人增加的机械能,D错误.
例3 如图7所示,某工厂用传送带向高处运送物体,将一物体轻轻放在传送带底端,第一阶段物体被加速到与传送带具有相同的速度,第二阶段物体与传送带相对静止,匀速运动到传送带顶端.下列说法正确的是( )
图7
A.第一阶段摩擦力对物体做正功,第二阶段摩擦力对物体不做功
B.第一阶段摩擦力对物体做的功等于第一阶段物体动能的增加量
C.第一阶段物体和传送带间因摩擦产生的热量等于第一阶段物体机械能的增加量
D.物体从底端到顶端全过程机械能的增加量大于全过程摩擦力对物体所做的功
答案 C
解析 对物体受力分析知,其在两个阶段所受摩擦力方向都沿斜面向上,与其运动方向相同,摩擦力对物体都做正功,A错误;由动能定理知,合力做的总功等于物体动能的增加量,B错误;物体机械能的增加量等于摩擦力对物体所做的功,D错误;设第一阶段物体的运动时间为t,传送带速度为v,对物体有x1=t,对传送带有x1′=v·t,因摩擦产生的热量Q=fx相对=f(x1′-x1)=f·t,物体机械能增加量ΔE=f·x1=f·t,所以Q=ΔE,C正确.
变式4 质量为m的物体以初速度v0沿水平面向左开始运动,起始点A与一轻弹簧O端相距s,如图8所示.已知物体与水平面间的动摩擦因数为μ,物体与弹簧相碰后,弹簧的最大压缩量为x,则从开始碰撞到弹簧被压缩至最短,物体克服弹簧弹力所做的功为(重力加速度为g)( )
图8
A.mv-μmg(s+x) B.mv-μmgx
C.μmgs D.μmg(s+x)
答案 A
解析 根据功的定义式可知物体克服摩擦力做功为Wf=μmg(s+x),由能量守恒定律可得mv=W弹+Wf,则W弹=mv-μmg(s+x),故选项A正确.
例4 (2019·贵州毕节市适应性监测(三))毕节,是全国唯一一个以“开发扶贫、生态建设”为主题的试验区,是国家“西电东送”的主要能源基地.如图9所示,赫章的韭菜坪建有风力发电机,风力带动叶片转动,叶片再带动转子(磁极)转动,使定子(线圈,不计电阻)中产生电流,实现风能向电能的转化.若叶片长为l,设定的额定风速为v,空气的密度为ρ,额定风速下发电机的输出功率为P,则风能转化为电能的效率为( )
图9
A. B. C. D.
答案 A
解析 风能转化为电能的工作原理为将风的动能转化为输出的电能,设风吹向发电机的时间为t,则在t时间内吹向发电机的风的体积为V=vt·S=vt·πl2,则风的质量M=ρV=ρvt·πl2,因此风吹过的动能为Ek=Mv2=ρvt·πl2·v2,在此时间内发电机输出的电能E=P·t,则风能转化为电能的效率为η==,故A正确,B、C、D错误.
变式5 (多选)如图10所示,光滑水平面OB与足够长粗糙斜面BC交于B点.轻弹簧左端固定于竖直墙面,现将质量为m1的滑块压缩弹簧至D点,然后由静止释放,F滑块脱离弹簧后经B点滑上斜面,上升到最大高度,并静止在斜面上.不计滑块在B点的机械能损失;换用相同材料质量为m2的滑块(m2>m1)压缩弹簧至同一点D后,重复上述过程,下列说法正确的是( )
图10
A.两滑块到达B点的速度相同
B.两滑块沿斜面上升的最大高度相同
C.两滑块上升到最高点过程克服重力做的功相同
D.两滑块上升到最高点过程机械能损失相同
答案 CD
解析 两滑块到B点的动能相同,但速度不同,故A错误;两滑块在斜面上运动时加速度相同,由于在B点时的速度不同,故上升的最大高度不同,故B错误;两滑块上升到斜面最高点过程克服重力做的功为mgh,由能量守恒定律得Ep=mgh+μmgcos θ·,则mgh=,故两滑块上升到斜面最高点过程克服重力做的功相同,故C正确;由能量守恒定律得E损=μmgcos θ·=,结合C可知D正确.
1. (2019·重庆市部分区县第一次诊断)如图1所示,一物块从粗糙斜面上从静止开始释放,运动到水平面上后停止,则运动过程中,物块与地球系统的机械能( )
图1
A.不变 B.减少 C.增大 D.无法判断
答案 B
解析 物块从粗糙斜面上从静止释放后,重力与摩擦力对物块做功,其中摩擦力做功使物块的机械能有一部分转化为内能,所以物块与地球系统的机械能减小,故A、C、D错误,B正确.
2.如图2,一个质量为m的铁块沿半径为R的固定半圆轨道上边缘由静止滑下,到半圆底部时,轨道所受压力为铁块重力的1.5倍,则此过程中铁块损失的机械能为(重力加速度为g)( )
图2
A.mgR B.mgR
C.mgR D.mgR
答案 D
3.(多选)一个质量为m的物体以a=2g的加速度竖直向下运动,则在此物体下降h高度的过程中,物体的( )
A.重力势能减少了2mgh
B.动能增加了2mgh
C.机械能保持不变
D.机械能增加了mgh
答案 BD
解析 下降h高度,则重力做正功mgh,所以重力势能减小mgh,A错误;根据动能定理可得F合h=ΔEk,又F合=ma=2mg,故ΔEk=2mgh,B正确;重力势能减小mgh,而动能增大2mgh,所以机械能增加mgh,C错误,D正确.
4.质量为2 kg的物体以10 m/s的初速度,从起点A出发竖直向上抛出,在它上升到某一点的过程中,物体的动能损失了50 J,机械能损失了10 J,设物体在上升、下降过程空气阻力大小恒定,则该物体再落回到A点时的动能为(g=10 m/s2)( )
A.40 J B.60 J C.80 J D.100 J
答案 B
解析 物体抛出时的总动能为100 J,物体的动能损失了50 J时,机械能损失了10 J,则动能损失100 J时,机械能损失20 J,此时到达最高点,返回时,机械能还会损失20 J,故从A点抛出到落回到A点,共损失机械能40 J,所以该物体再落回到A点时的动能为60 J,A、C、D错误,B正确.
5. (多选)(2020·福建三明一中模拟)滑沙是人们喜爱的游乐活动,如图3是滑沙场地的一段斜面,其倾角为30°,设参加活动的人和滑车总质量为m,人和滑车从距底端高为h处的顶端A沿滑道由静止开始匀加速下滑,加速度为0.4g,人和滑车可视为质点,则从顶端向下滑到底端B的过程中,下列说法正确的是( )
图3
A.人和滑车减少的重力势能全部转化为动能
B.人和滑车获得的动能为0.8mgh
C.整个下滑过程中人和滑车减少的机械能为0.2mgh
D.人和滑车克服摩擦力做功为0.6mgh
答案 BC
解析 沿斜面的方向有ma=mgsin 30°-Ff,所以Ff=0.1mg,人和滑车减少的重力势能转化为动能和内能,故A错误;人和滑车下滑的过程中重力和摩擦力做功,获得的动能为
Ek=(mgsin 30°-Ff)=0.8mgh,故B正确;整个下滑过程中人和滑车减少的机械能为
ΔE=mgh-Ek=mgh-0.8mgh=0.2mgh,故C正确;整个下滑过程中克服摩擦力做功等于人和滑车减少的机械能,所以人和滑车克服摩擦力做功为0.2mgh,故D错误.
6.(多选)(2019·福建龙岩市期末质量检查)如图4所示,在竖直平面内有一条不光滑的轨道ABC,其中AB段是半径为R的圆弧,BC段是水平的.一质量为m的滑块从A点由静止滑下,最后停在水平轨道上C点,此过程克服摩擦力做功为W1.现用一沿着轨道方向的力推滑块,使它缓慢地由C点推回到A点,此过程克服摩擦力做功为W2,重力加速度为g,设推力对滑块做功为W,则下列关系中正确的是( )
图4
A.W1=mgR
B.W2= mgR
C.mgR
答案 AC
解析 滑块由A到C的过程,由动能定理可知mgR-W1=0,即W1=mgR,故A对;滑块由A到B做圆周运动,而在推力作用下从C经过B到达A的过程是一个匀速过程,所以从A到B的过程中平均支持力大于从B到A 的平均支持力,因此从A到B摩擦力做的功大于从B到A摩擦力做的功,即W2
图5
(1)物体在A点时弹簧的弹性势能;
(2)物体从B点运动至C点的过程中产生的内能.
答案 (1)mgR (2)mgR
解析 (1)设物体在B点的速度为vB,所受弹力为NB,由牛顿第二定律得:
NB-mg=m
由牛顿第三定律知NB=NB′=8mg
由能量守恒定律可知
物体在A点时的弹性势能Ep=mv=mgR
(2)设物体在C点的速度为vC,由题意可知mg=m
物体由B点运动到C点的过程中,由能量守恒定律得
Q=mv-(mv+2mgR)
解得Q=mgR.
相关资料
更多