2020版高考物理新创新一轮复习通用版讲义:第六章第38课时 验证动量守恒定律(实验增分课)
展开第38课时 验证动量守恒定律(实验增分课)
实验目的:验证动量守恒定律。
实验原理:在一维碰撞中,测出物体的质量m和碰撞前后物体的速度v、v′,找出碰撞前的动量p=m1v1+m2v2及碰撞后的动量p′=m1v1′+m2v2′,看碰撞前后动量是否守恒。
实验方案
[方案一] | 利用气垫导轨完成一维碰撞实验 |
[实验器材]
气垫导轨、光电计时器、天平、滑块(两个)、重物、弹簧片、细绳、弹性碰撞架、胶布、撞针、橡皮泥、游标卡尺等。
[实验步骤]
1.测质量:用天平测出滑块质量。
2.安装:正确安装好气垫导轨。
3.实验:接通电源,利用配套的光电计时装置测出两滑块各种情况下碰撞前后的速度(①改变滑块的质量;②改变滑块的初速度大小和方向)。
[数据处理]
1.滑块速度的测量:v=,式中Δx为滑块挡光片的宽度(仪器说明书上给出,也可直接测量),Δt为数字计时器显示的滑块(挡光片)经过光电门的时间。
2.验证的表达式:m1v1+m2v2=m1v1′+m2v2′。
[方案二] | 利用等长摆球完成一维碰撞实验 |
[实验器材]
带细线的摆球(两套,等大不等重)、铁架台、天平、量角器、刻度尺、游标卡尺、胶布等。
[实验步骤]
1.测质量和直径:用天平测出小球的质量m1、m2,用游标卡尺测出小球的直径d。
2.安装:把小球用等长悬线悬挂起来,并用刻度尺测量悬线长度l。
3.实验:一个小球静止,拉起另一个小球,放下时它们相碰。
4.测角度:用量角器测量小球被拉起的角度和碰撞后两小球摆起的角度。
5.改变条件重复实验:①改变小球被拉起的角度;②改变摆长。
[数据处理]
1.摆球速度的测量:v=,式中h为小球释放时(或碰撞后摆起)的高度,h可由摆角和摆长计算出。
2.验证的表达式:m1v1=m1v1′+m2v2′。
[方案三] | 利用两辆小车完成一维碰撞实验 |
[实验器材]
光滑长木板、打点计时器、纸带、小车(两个)、天平、撞针、橡皮泥、刻度尺等。
[实验步骤]
1.测质量:用天平测出两小车的质量。
2.安装:将打点计时器固定在光滑长木板的一端,把纸带穿过打点计时器,连在小车的后面,在两小车的碰撞端分别装上撞针和橡皮泥。
3.实验:小车B静止,接通电源,让小车A运动,碰撞时撞针插入橡皮泥中,两小车连接成一个整体运动。
4.改变条件重复实验:①改变小车A的初速度;②改变两小车的质量。
[数据处理]
1.小车速度的测量:通过纸带上两计数点间的距离及时间,由v=计算。
2.验证的表达式:m1v1=(m1+m2)v2。
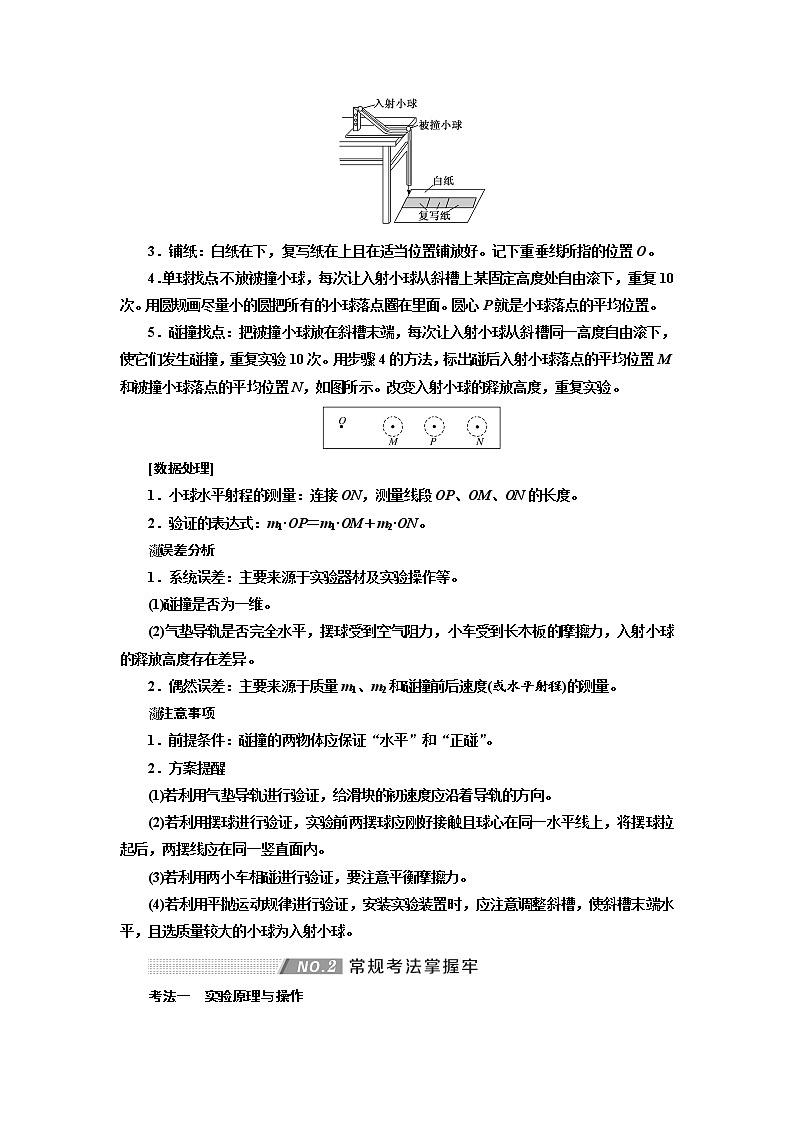
[方案四] | 利用斜槽滚球验证动量守恒定律 |
[实验器材]
斜槽、小球(两个)、天平、复写纸、白纸、圆规、刻度尺等。
[实验步骤]
1.测质量:用天平测出两小球的质量,并选定质量大的小球为入射小球。
2.安装:按照如图所示安装实验装置。调整固定斜槽使斜槽底端水平。
3.铺纸:白纸在下,复写纸在上且在适当位置铺放好。记下重垂线所指的位置O。
4.单球找点:不放被撞小球,每次让入射小球从斜槽上某固定高度处自由滚下,重复10次。用圆规画尽量小的圆把所有的小球落点圈在里面。圆心P就是小球落点的平均位置。
5.碰撞找点:把被撞小球放在斜槽末端,每次让入射小球从斜槽同一高度自由滚下,使它们发生碰撞,重复实验10次。用步骤4的方法,标出碰后入射小球落点的平均位置M和被撞小球落点的平均位置N,如图所示。改变入射小球的释放高度,重复实验。
[数据处理]
1.小球水平射程的测量:连接ON,测量线段OP、OM、ON的长度。
2.验证的表达式:m1·OP=m1·OM+m2·ON。
误差分析
1.系统误差:主要来源于实验器材及实验操作等。
(1)碰撞是否为一维。
(2)气垫导轨是否完全水平,摆球受到空气阻力,小车受到长木板的摩擦力,入射小球的释放高度存在差异。
2.偶然误差:主要来源于质量m1、m2和碰撞前后速度(或水平射程)的测量。
注意事项
1.前提条件:碰撞的两物体应保证“水平”和“正碰”。
2.方案提醒
(1)若利用气垫导轨进行验证,给滑块的初速度应沿着导轨的方向。
(2)若利用摆球进行验证,实验前两摆球应刚好接触且球心在同一水平线上,将摆球拉起后,两摆线应在同一竖直面内。
(3)若利用两小车相碰进行验证,要注意平衡摩擦力。
(4)若利用平抛运动规律进行验证,安装实验装置时,应注意调整斜槽,使斜槽末端水平,且选质量较大的小球为入射小球。
考法一 实验原理与操作
1.在“验证动量守恒定律”的实验中,实验器材有:斜槽轨道、大小相等质量不同的小钢球两个、重垂线一条、白纸、复写纸、圆规。实验装置及实验中小球运动轨迹及落点的情况如图所示。
试根据实验要求完成下列填空:
(1)实验前,轨道的调节应保证_______________________________________________。
(2)实验中重复多次让a球从斜槽上释放,应特别注意______________________________
______________________。
(3)实验中还缺少的测量器材有__________________。
(4)实验中需要测量的物理量是_________________________________________________
______________________。
(5)若该碰撞过程中动量守恒,则一定有关系式____________________________成立。
解析:(1)由于要保证两球发生弹性碰撞后做平抛运动,即初速度沿水平方向,所以必需保证斜槽末端的切线水平。
(2)由于实验要重复进行多次以确定同一个弹性碰撞后两小球的落点的确切位置,所以每次碰撞前a球的速度必须相同,根据动能定理mgh=mv2,可得v=,所以每次必须让a球从同一高处静止释放滚下。
(3)要验证mav0=mav1+mbv2,由于碰撞前后a球和b球从同一高度同时做平抛运动的时间相同,故可验证mav0t=mav1t+mbv2t,而v0t=OP,v1t=OM,v2t=ON,故只需验证ma·OP=ma·OM+mb·ON,所以要测量a球的质量ma和b球的质量mb,故需要天平;要测量两球平抛时水平方向的位移即线段OP、OM和ON的长度,故需要刻度尺。
(4)由(3)可知实验中需测量的物理量是a球的质量ma和b球的质量mb,线段OP、OM和ON的长度。
(5)由(3)可知若该碰撞过程中动量守恒,则一定有关系式ma·OP=ma·OM+mb·ON成立。
答案:(1)斜槽末端的切线水平 (2)让a球从同一高处静止释放滚下 (3)天平、刻度尺 (4)a球的质量ma和b球的质量mb,线段OP、OM和ON的长度 (5)ma·OP=ma·OM+mb·ON
2.气垫导轨是常用的一种实验仪器,它是利用气泵使带孔的导轨与滑块之间形成气垫,使滑块悬浮在导轨上,滑块在导轨上的运动可视为没有摩擦。现用带竖直挡板C、D的气垫导轨和滑块A、B探究碰撞中的不变量,实验装置如图所示。
采用的实验步骤如下:
a.用天平分别测出A、B的质量mA、mB;
b.调整气垫导轨,使导轨处于水平;
c.在A和B间放入一个被压缩的轻弹簧,用电动卡销锁定,静止放置在气垫导轨上;
d.用刻度尺测出A的左端至挡板C的距离L1;
e.按下电钮放开卡销,同时分别记录A、B运动时间的计时器开始工作,当A、B分别碰撞C、D时计时结束,记下A、B分别到达C、D的运动时间t1和t2。
(1)实验中还应测量的物理量及其符号是____________________________。
(2)作用前A、B质量与速度乘积之和为________;作用后A、B质量与速度乘积之和为________________________________________________________________________。
(3)作用前、后A、B质量与速度乘积之和并不完全相等,产生误差的原因有________
_______________________________________________________________(至少答出两点)。
解析:A、B被压缩的弹簧弹开后,在气垫导轨上运动时可视为匀速运动,因此只要测出A与C的距离L1、B与D的距离L2及A到达C、B到达D的时间t1和t2,测出A、B的质量,就可以探究碰撞中的不变量。
(1)由上述分析可知,实验中还应测量的物理量为:B的右端至D的距离L2。
(2)设向左为正方向,根据所测数据求得A、B的速度分别为vA=,vB=-,碰前A、B静止,即v=0,质量与速度乘积之和为0,碰后A、B的质量与速度乘积之和为mAvA+mBvB=mA-mB;若设向右为正方向,同理可得碰后A、B的质量与速度乘积之和为mB-mA。
(3)产生误差的原因:①L1、L2、t1、t2、mA、mB的数据测量误差;②没有考虑弹簧推动滑块的加速过程;③滑块并不是做标准的匀速直线运动,滑块与导轨间有少许摩擦力;④气垫导轨可能不完全水平。
答案:(1)B的右端至D的距离L2 (2)0 mA-mB (3)见解析
(1)验证动量守恒定律的关键是弄清实验原理,如第2题中,关键是求出A、B分开时各自的质量m和速度v的乘积,通过比较两个乘积的大小关系得出实验结论。
(2)本实验中的误差既有系统误差,又有偶然误差,如导轨不水平、滑块与导轨间仍存在摩擦、弹簧有作用时间等,都会对实验结果产生影响。
考法二 数据处理和误差分析
3.如图甲所示,是气垫导轨上的两个滑块的照片,中间是滑块A,质量mA=0.20 kg,右边是滑块B,质量mB=0.30 kg。图乙是滑块B向左运动中与滑块A碰后合为一体的频闪照片,频闪照片的频率f=10 Hz。
(1)根据照片提供的信息,碰前A、B整体的动量大小为________kg·m/s,碰后A、B整体的动量大小为________kg·m/s。
(2)实验结论:_____________________________________________。
解析:(1)题图频闪照片频率为10 Hz,即滑块相邻两位置的时间间隔为0.1 s。取水平向左为正方向,从题图中读出碰前A的位置不变,则A静止;B在碰前相等时间内的位移为1.6 cm,B碰前的速度应为v0= m/s=0.16 m/s,所以碰前A、B整体的动量为p=0+mBv0=0.30×0.16 kg·m/s=0.048 kg·m/s。碰后A、B具有共同速度,相等时间内的位移为1.0 cm,则碰后速度v共= m/s=0.10 m/s,碰后A、B整体的动量为p′=(mA+mB)v共=(0.20+0.30)×0.10 kg·m/s=0.050 kg·m/s。
(2)实验结论:在误差允许的范围内,碰撞前后动量相等,在碰撞过程中动量守恒。
答案:(1)0.048 0.050 (2)在误差允许的范围内,碰撞前后动量相等,在碰撞过程中动量守恒
4.某同学设计了一个用电磁打点计时器验证动量守恒定律的实验:在小车A的前端粘有橡皮泥,推动小车A使之做匀速直线运动,然后与原来静止在前方的小车B相碰并粘合成一体,继续做匀速直线运动。他设计的装置如图甲所示,在小车A后连着纸带,电磁打点计时器的电源频率为50 Hz,长木板下垫着薄木片以平衡摩擦力。
(1)若已测得打点纸带如图乙所示,并测得各计数点间距(已标在图上)。A为运动的起点,则应选________段来计算A碰前的速度,应选________段来计算A和B碰后的共同速度(以上均选填“AB”或“BC”或“CD”或“DE”)。
(2)已测得A(包括橡皮泥)的质量m1 = 0.4 kg,B的质量m2=0.2 kg,则碰前两小车的总动量大小为________kg·m/s,碰后两小车的总动量大小为________kg·m/s。
解析:(1)从题图乙中纸带上打点的情况看,BC段既表示小车做匀速运动,又表示小车有较大速度,因此BC段能较准确地描述A在碰前的运动情况,应选用BC段计算A碰前的速度。从CD段打点的情况看,小车的运动情况还没稳定,而在DE段内小车运动稳定,故应选用DE段计算A和B碰后的共同速度。
(2)取A的初速度方向为正方向,A在碰撞前的速度v0== m/s=1.050 m/s,A在碰撞前的动量p0=m1v0=0.4×1.050 kg·m/s=0.420 kg·m/s,碰撞后两小车的共同速度v== m/s=0.695 m/s,碰撞后两小车的总动量p=(m1+m2)v=(0.2+0.4)×0.695 kg·m/s=0.417 kg·m/s。
答案:(1)BC DE (2)0.420 0.417
5.(2019·哈尔滨六中模拟)某实验小组利用如图甲所示的实验装置验证动量守恒定律,实验的主要步骤如下。
(1)用游标卡尺测量小球A、B的直径d,其示数均如图乙所示,则直径d=________mm,用天平测得球A、B的质量分别为m1、m2。
(2)用两条悬线分别将球A、B悬挂于同一水平高度,且自然下垂时两球恰好相切,球心位于同一水平线上。
(3)将球A向左拉起使其悬线与竖直方向的夹角为α时由静止释放,与球B碰撞后,测得球A向左摆到最高点时其悬线与竖直方向的夹角为θ1,球B向右摆到最高点时其悬线与竖直方向的夹角为θ2。
(4)为验证两球碰撞前、后动量是否守恒,则应验证表达式_________________________是否成立;若碰撞是弹性碰撞,则还应满足的表达式为_____________________________。(用测量的物理量表示,重力加速度为g)
解析:(1)由题图乙可知,直径d=2.2 cm+0.1×0 mm=2.20 cm=22.0 mm。
(4)设悬点到球心的长度为L,由动能定理可得mgL(1-cos α)=mv2,则A球到达最低点时的速度大小v=,同理,碰后A球的速度大小v1=,碰后B球的速度大小v2=;若两球碰撞前、后动量守恒,则表达式m1v=m2v2-m1v1成立,即m1=m2-m1成立,故要验证两球碰撞前、后动量是否守恒,需验证m1=m2-m1是否成立。若碰撞是弹性碰撞,则还应满足的表达式为m1v2=m2v22+m1v12,即m1[]2=m2[]2+m1[]2,化简得m1cos α=m1cos θ1-m2(1-cos θ2)。
答案:(1)22.0 (4)m1=m2-m1 m1cos α=m1cos θ1-m2(1-cos θ2)
[例1] 如图是用来验证动量守恒定律的实验装置,弹性球1用细线悬挂于O点,O点下方桌子的边沿有一竖直立柱。实验时,调节悬点,使弹性球1静止时恰与立柱上的球2接触且两球等高。将球1拉到A点,并使之静止,同时把球2放在立柱上。释放球1,当它摆到悬点正下方时与球2发生对心碰撞,碰后球1向左最远可摆到B点,球2落到水平地面上的C点。测出有关数据即可验证1、2两球碰撞时动量守恒。现已测出A点离水平桌面的距离为a、B点离水平桌面的距离为b,C点与桌子边沿间的水平距离为c。此外,
(1)还需要测量的量是__________________________。
(2)根据测量的数据,该实验中动量守恒的表达式为____________________________。(忽略小球的大小)
[三步化“新”为“熟”]
1.分析实验目的:验证动量守恒定律。
2.确定实验原理:球1从A点摆到最低点与球2发生碰撞,碰撞前球1的动量等于碰撞后球1、球2的动量和。
3.制定数据处理方案:碰撞前后球1的速度根据机械能守恒计算,碰后球2的速度根据平抛运动的规律计算,本题数据处理的关键点在于确定两个小球运动的各种“距离”。
[解析] (1)要验证动量守恒定律必须知道两球碰撞前后的动量变化,根据弹性球1碰撞前后的高度a和b,由机械能守恒定律可以求出碰撞前后的速度,故只要再测量弹性球1的质量m1,就能求出弹性球1的动量变化;根据平抛运动的规律,只要测出立柱高h和桌面高H,就可以求出弹性球2碰撞前后的速度变化,故只要测量弹性球2的质量和立柱高h、桌面高H,就能求出弹性球2的动量变化。
(2)根据(1)的解析可以写出弹性球1碰撞前的速度v1=,碰撞后的速度v1′=,弹性球2碰撞后的速度满足v2′t=c,H+h=gt2,可得v2′=,由m1v1=m1v1′+m2v2′,可得动量守恒的表达式为2m1=2m1+m2。
[答案] (1)弹性球1、2的质量m1、m2,立柱高h,桌面高H (2)2m1=2m1+m2
[例2] 某同学利用打点计时器和气垫导轨做“验证动量守恒定律”的实验,气垫导轨装置如图甲所示,所用的气垫导轨装置由导轨、滑块、弹射架等组成。在空腔导轨的两个工作面上均匀分布着一定数量的小孔,向导轨空腔内不断通入压缩空气,空气会从小孔中喷出,使滑块稳定地飘浮在导轨上,这样就大大减小了因滑块和导轨之间的摩擦而引起的误差。
(1)下面是实验的主要步骤:
①安装好气垫导轨,调节气垫导轨的调节旋钮,使导轨水平;
②向气垫导轨空腔内通入压缩空气;
③把打点计时器固定在紧靠气垫导轨左端弹射架的外侧,将纸带穿过打点计时器和弹射架并固定在滑块1的左端,调节打点计时器的高度,直至滑块拖着纸带移动时,纸带始终在水平方向;
④使滑块1挤压导轨左端弹射架上的橡皮绳;
⑤把滑块2(左端带有橡皮泥)放在气垫导轨的中间;
⑥先__________________,然后________________,让滑块带动纸带一起运动;
⑦取下纸带,重复步骤④⑤⑥,选出理想的纸带如图乙所示;
⑧测得滑块1的质量为310 g,滑块2(包括橡皮泥)的质量为205 g。
完善实验步骤⑥的内容。
(2)已知打点计时器每隔0.02 s打一个点,计算可知两滑块相互作用以前系统的总动量大小为________kg·m/s;两滑块相互作用以后系统的总动量大小为________kg·m/s(保留三位有效数字)。
(3)试说明(2)中两结果不完全相等的主要原因是________________________________。
[三步化“新”为“熟”]
1.分析实验目的:验证动量守恒定律。
2.确定实验原理:滑块1与滑块2发生完全非弹性碰撞,验证m1v1=(m1+m2)v2即可。
3.制定数据处理方案:根据纸带上点迹均匀的部分求出两个匀速运动的速度,并且较大的一个为碰前滑块1的速度,较小者为碰后滑块1、2的共同速度。
[解析] (1)实验时应先接通打点计时器的电源,再放开滑块1。
(2)取滑块1的初速度方向为正方向,相互作用前滑块1的速度v1= m/s=2 m/s,系统的总动量为0.310 kg×2 m/s=0.620 kg·m/s,两滑块相互作用后具有相同的速度v= m/s=1.2 m/s,系统的总动量为(0.310+0.205)×1.2 kg·m/s=0.618 kg·m/s。
(3)存在误差的主要原因是纸带与打点计时器限位孔间有摩擦。
[答案] (1)接通打点计时器的电源 放开滑块1
(2)0.620 0.618 (3)纸带与打点计时器的限位孔间有摩擦

