还剩17页未读,
继续阅读
所属成套资源:2020高考物理人教版一轮复习教学案
成套系列资料,整套一键下载
2020版新一线高考物理(人教版)一轮复习教学案:第10章第3节 电磁感应定律的综合应用
展开
第3节 电磁感应定律的综合应用
知识点一| 电磁感应中的电路问题
1.内电路和外电路
(1)切割磁感线运动的导体或磁通量发生变化的线圈都相当于电源。
(2)该部分导体的电阻或线圈的电阻相当于电源的内阻,其余部分是外电路。
2.电源电动势和路端电压
(1)电动势:E=Blv或E=n。
(2)路端电压:U=IR=E-Ir。
(1)闭合电路的欧姆定律同样适用于电磁感应电路。 (√)
(2)“相当于电源”的导体棒两端的电压一定等于电源的电动势。 (×)
(3)电流一定从高电势流向低电势。 (×)
1.电磁感应中电路知识的关系图
2.解决电磁感应中的电路问题三步曲
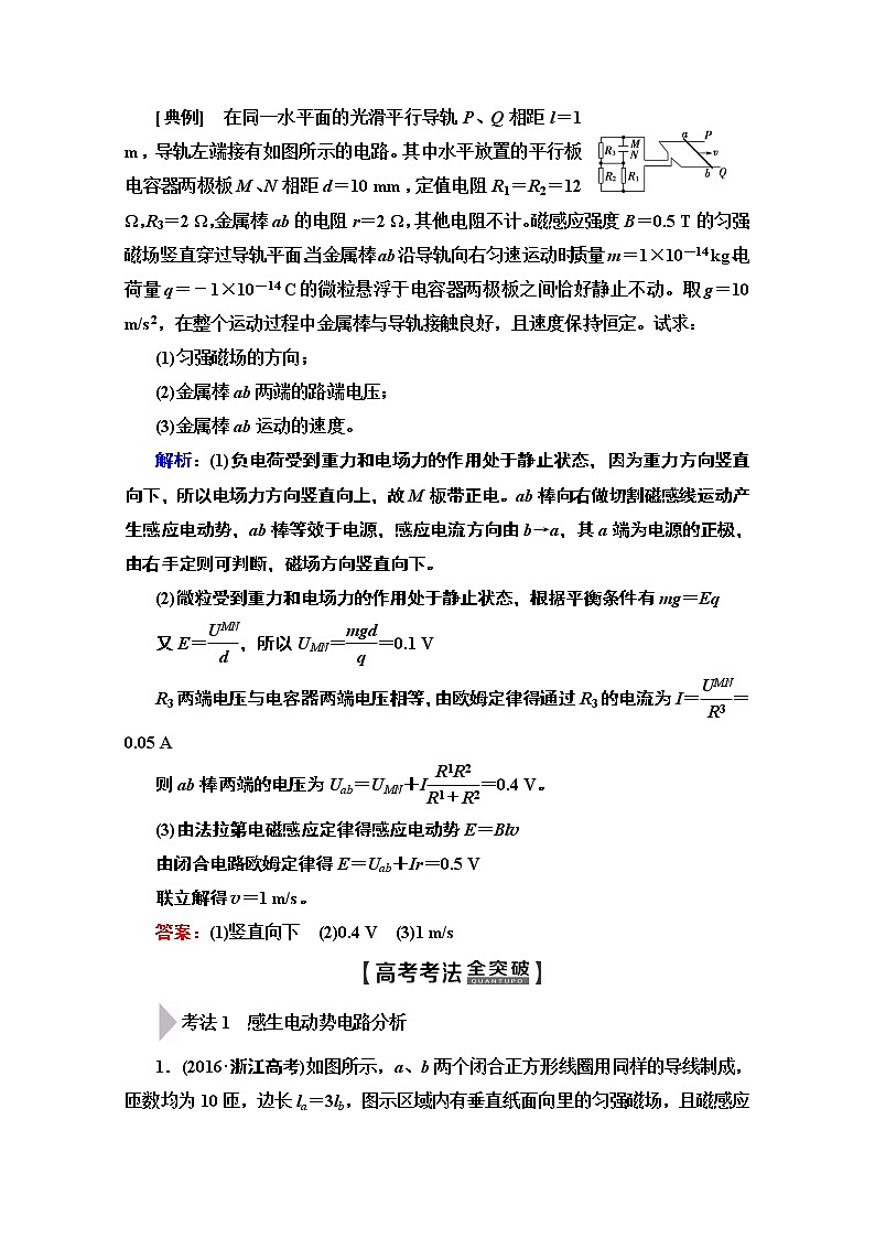
[典例] 在同一水平面的光滑平行导轨P、Q相距l=1 m,导轨左端接有如图所示的电路。其中水平放置的平行板电容器两极板M、N相距d=10 mm,定值电阻R1=R2=12 Ω,R3=2 Ω,金属棒ab的电阻r=2 Ω,其他电阻不计。磁感应强度B=0.5 T的匀强磁场竖直穿过导轨平面,当金属棒ab沿导轨向右匀速运动时,质量m=1×10-14 kg、电荷量q=-1×10-14 C的微粒悬浮于电容器两极板之间恰好静止不动。取g=10 m/s2,在整个运动过程中金属棒与导轨接触良好,且速度保持恒定。试求:
(1)匀强磁场的方向;
(2)金属棒ab两端的路端电压;
(3)金属棒ab运动的速度。
解析:(1)负电荷受到重力和电场力的作用处于静止状态,因为重力方向竖直向下,所以电场力方向竖直向上,故M板带正电。ab棒向右做切割磁感线运动产生感应电动势,ab棒等效于电源,感应电流方向由b→a,其a端为电源的正极,由右手定则可判断,磁场方向竖直向下。
(2)微粒受到重力和电场力的作用处于静止状态,根据平衡条件有mg=Eq
又E=,所以UMN==0.1 V
R3两端电压与电容器两端电压相等,由欧姆定律得通过R3的电流为I==0.05 A
则ab棒两端的电压为Uab=UMN+I=0.4 V。
(3)由法拉第电磁感应定律得感应电动势E=Blv
由闭合电路欧姆定律得E=Uab+Ir=0.5 V
联立解得v=1 m/s。
答案:(1)竖直向下 (2)0.4 V (3)1 m/s
考法1 感生电动势电路分析
1.(2016·浙江高考)如图所示,a、b两个闭合正方形线圈用同样的导线制成,匝数均为10匝,边长la=3lb,图示区域内有垂直纸面向里的匀强磁场,且磁感应强度随时间均匀增大,不考虑线圈之间的相互影响,则( )
A.两线圈内产生顺时针方向的感应电流
B.a、b线圈中感应电动势之比为9∶1
C.a、b线圈中感应电流之比为3∶4
D.a、b线圈中电功率之比为3∶1
B [当磁感应强度变大时,由楞次定律知,线圈中感应电流的磁场方向垂直纸面向外,由安培定则知,线圈内产生逆时针方向的感应电流,选项A错误;由法拉第电磁感应定律E=S及Sa∶Sb=9∶1知,Ea=9Eb,选项B正确;由R=ρ知两线圈的电阻关系为Ra=3Rb,其感应电流之比为Ia∶Ib=3∶1,选项C错误;两线圈的电功率之比为Pa∶Pb=EaIa∶EbIb=27∶1,选项D错误。]
2.(多选)在如图甲所示的电路中,螺线管匝数n=1 500匝,横截面积S=20 cm2。螺线管导线电阻r=1 Ω,R1=4 Ω,R2=5 Ω,C=30 μF。在一段时间内,穿过螺线管的磁场的磁感应强度B按如图乙所示的规律变化,则下列说法中正确的是( )
甲 乙
A.螺线管中产生的感应电动势为1.2 V
B.闭合S,电路中的电流稳定后电容器上极板带正电
C.电路中的电流稳定后,电阻R1的电功率为5×10-2 W
D.S断开后,通过R2的电荷量为1.8×10-5 C
AD [由法拉第电磁感应定律可知,螺线管内产生的电动势为E=nS=1 500××20×10-4 V=1.2 V,故A正确;根据楞次定律,当穿过螺线管的磁通量增加时,螺线管下部可以看成电源的正极,则电容器下极板带正电,故B错误;电流稳定后,电流为I== A=0.12 A,电阻R1上消耗的功率为P=I2R1=0.122×4 W=5.76×10-2 W,故C错误;开关断开后通过电阻R2的电荷量为Q=CU=CIR2=30×10-6×0.12×5 C=1.8×10-5 C,故D正确。]
[考法指导] 电磁感应中确定电源的方法
(1)判断产生电磁感应现象的那一部分导体(电源)。
(2)动生问题(棒切割磁感线)产生的电动势E=Blv,方向由右手定则判断。
(3)感生问题(磁感应强度的变化)的电动势E=n,方向由楞次定律判断。而电流方向都是等效电源内部负极流向正极的方向。
考法2 动生电动势电路分析
3.(多选)(2019·焦作检测)如图所示,两根足够长的光滑金属导轨水平平行放置,间距为l=1 m,cd间、de间、cf间分别接着阻值R=10 Ω的电阻。一阻值R=10 Ω的导体棒ab以速度v=4 m/s匀速向左运动,导体棒与导轨接触良好;导轨所在平面存在磁感应强度大小B=0.5 T、方向竖直向下的匀强磁场。下列说法中正确的是( )
A.导体棒ab中电流的流向为由b到a
B.cd两端的电压为1 V
C.de两端的电压为1 V
D.fe两端的电压为1 V
BD [由右手定则可知ab中电流方向为a→b,A错误;导体棒ab切割磁感线产生的感应电动势E=Blv,ab为电源,cd间电阻R为外电路负载,de和cf间电阻中无电流,de和cf间无电压,因此cd和fe两端电压相等,即U=×R==1 V,B、D正确,C错误。]
4.(2019·宜昌模拟)如图所示,MN、PQ是间距为L的平行金属导轨,置于磁感应强度为B、方向垂直导轨所在平面向里的匀强磁场中,M、P间接有一阻值为R的电阻。一根与导轨接触良好、有效阻值为的金属杆ab垂直导轨放置,并在水平外力F的作用下以速度v向右匀速运动,则(不计导轨电阻)( )
A.通过电阻R的电流方向为P→M
B.a、b间的电压为BLv
C.a端电势比b端电势高
D.外力F做的功等于电阻R上产生的焦耳热
C [金属杆在外力作用下向右匀速运动,由右手定则可判断出金属杆中产生的感应电流方向为从b到a,则通过电阻R的电流方向为M→P,选项A错误;根据法拉第电磁感应定律,金属杆ab中产生的感应电动势E=BLv,根据闭合电路欧姆定律,R中的电流I=,a、b间的电压U=E-,联立解得U=BLv,选项B错误;根据功能关系,外力F做的功等于电阻R和金属杆上产生的焦耳热之和,即外力F做的功大于电阻R上产生的焦耳热,选项D错误;由于金属杆ab相当于回路的电源,ab中电流方向为从b到a,a端相当于电源正极,则a端电势比b端电势高,选项C正确。]
[考法指导] 分析电磁感应中的电路问题应注意的两点
(1)电源是等效电源,电源的电动势需要用法拉第电磁感应定律计算,电源内阻视情况而定。
(2)电路结构不够明显时,需要仔细分析外电路的串并联关系,画出等效电路图。
知识点二| 电磁感应中的图象问题
电磁感应中常见的图象问题
图象类型
(1)随时间变化的图象,如Bt图象、Φt图象、Et图象、It图象
(2)随位移变化的图象,如Ex图象、Ix图象
(所以要先看坐标轴:哪个物理量随哪个物理量变化要弄清)
问题类型
(1)由给定的电磁感应过程选出或画出正确的图象(画图象)
(2)由给定的有关图象分析电磁感应过程,求解相应的物理量(用图象)
应用知识
四个规律
左手定则、安培定则、右手定则、楞次定律
六类
公式
(1)平均电动势E=n
(2)平动切割电动势E=Blv
(3)转动切割电动势E=Bl2ω
(4)闭合电路欧姆定律I=
(5)安培力F=BIl
(6)牛顿运动定律的相关公式等
考法1 根据电磁感应过程选择图象
1.(2019·昆明联考)如图所示,导体棒沿两平行金属导轨从图中位置以速度v向右匀速通过一正方形磁场区域abcd,ac垂直于导轨且平行于导体棒,ac右侧的磁感应强度是左侧的2倍且方向相反。导轨和导体棒的电阻均不计,下列关于导体棒中感应电流和所受安培力随时间变化的图象正确的是(规定电流从M经R到N为正方向,安培力向左为正方向)( )
A B C D
A [由E=BLv可知,导体棒由b运动到ac过程中,切割磁感线有效长度L均匀增大,感应电动势E均匀增大,由欧姆定律可知,感应电流I均匀增大。由右手定则可知,感应电流方向由M到N,由左手定则可知,导体棒所受安培力水平向左,大小不断增大,故只有选项A正确。]
2.(2019·苏州模拟)在水平桌面上,一个面积为S的圆形金属框置于匀强磁场中,线框平面与磁场垂直,磁感应强度B随时间t的变化关系如图甲所示,0~1 s内磁场方向垂直线框平面向下,圆形金属框与两根水平的平行金属导轨相连接,导轨上放置一根导体棒,导体棒的长为L、电阻为R,且与导轨接触良好,导体棒处于另一匀强磁场中,如图乙所示。若导体棒始终保持静止,则其所受的静摩擦力Ff随时间变化的图象是下图中的(设向右的方向为静摩擦力的正方向) ( )
甲 乙
A B
C D
B [对棒受力分析,棒受的静摩擦力Ff=F安=BIL,电动势E=S,感应电流I==·,0~1 s和3~4 s内的感应电流大小和方向相同,电流从下向上通过导体棒,安培力向左,静摩擦力向右,为正;1~2 s和4~5 s内,感应电流为零,导体棒不受安培力,也不受静摩擦力;2~3 s和5~6 s内,电流从上向下流过导体棒,安培力向右,静摩擦力向左,为负,大小和0~1 s内相同,所以B正确。]
[考法指导] 电磁感应中图象类选择题的两个常用方法
排除法
定性地分析电磁感应过程中物理量的变化趋势(增大还是减小)、变化快慢(均匀变化还是非均匀变化),特别是分析物理量的正负,以排除错误的选项。
函数法
根据题目所给条件定量地写出两个物理量之间的函数关系,然后由函数关系对图象进行分析和判断。
考法2 根据图象分析判断电磁感应过程
3.(多选)(2018·全国卷Ⅲ)如图(a),在同一平面内固定有一长直导线PQ和一导线框R,R在PQ的右侧。导线PQ中通有正弦交流电i,i的变化如图(b)所示,规定从Q到P为电流正方向。导线框R中的感应电动势( )
(a) (b)
A.在t=时为零
B.在t=时改变方向
C.在t=时最大,且沿顺时针方向
D.在t=T时最大,且沿顺时针方向
AC [因通电导线的磁感应强度大小正比于电流的大小,故导线框R中磁感应强度与时间的变化关系类似于题图(b),感应电动势正比于磁感应强度的变化率,即题图(b)中的切线斜率,斜率的正负反映电动势的方向,斜率的绝对值反映电动势的大小。由题图(b)可知,电流为零时,电动势最大,电流最大时电动势为零,A正确,B错误。再由楞次定律可判断在一个周期内,~内电动势的方向沿顺时针,时刻最大,C正确。其余时间段电动势沿逆时针方向,D错误。]
4.(多选)(2017·全国卷Ⅱ)两条平行虚线间存在一匀强磁场,磁感应强度方向与纸面垂直。边长为0.1 m、总电阻为0.005 Ω的正方形导线框abcd位于纸面内,cd边与磁场边界平行,如图(a)所示。已知导线框一直向右做匀速直线运动,cd边于t=0时刻进入磁场。线框中感应电动势随时间变化的图线如图(b)所示(感应电流的方向为顺时针时,感应电动势取正)。下列说法正确的是( )
(a) (b)
A.磁感应强度的大小为0.5 T
B.导线框运动速度的大小为0.5 m/s
C.磁感应强度的方向垂直于纸面向外
D.在t=0.4 s至t=0.6 s这段时间内,导线框所受的安培力大小为0.1 N
BC [A错:由图象可知,cd边切割磁感线产生的感应电动势E=0.01 V,由公式E=BLv,可得磁感应强度的大小B= T=0.2 T。
B对:由图象可知,从导线框的cd边进入磁场到ab边刚好进入磁场,用时为0.2 s,可得导线框运动速度的大小v= m/s=0.5 m/s。
C对:感应电流的方向为顺时针时,对cd边应用右手定则可知,磁感应强度的方向垂直于纸面向外。
D错:t=0.4 s至t=0.6 s时间段为cd边离开磁场,ab边切割磁感线的过程。由闭合电路欧姆定律及安培力公式得安培力F=,代入数据得F=0.04 N。]
[考法指导] 处理图象问题要做到“四明确、一理解”
知识点三| 电磁感应中的动力学问题
1.安培力的大小
⇒FA=
2.安培力的方向
(1)用左手定则判断:先用右手定则判断感应电流的方向,再用左手定则判定安培力的方向。
(2)用楞次定律判断:安培力的方向一定与导体切割磁感线的运动方向相反。
3.安培力参与下物体的运动
导体棒(或线框)在安培力和其他力的作用下,可以做加速运动、减速运动、匀速运动、静止或做其他类型的运动,可应用动能定理、牛顿运动定律等规律解题。
(1)电磁感应中,感应电流引起的安培力一定做阻力。 (×)
(2)在有安培力的作用下,导体棒不能做加速运动。 (×)
1.两种状态及处理方法
状态
特征
处理方法
平衡态
加速度为零
根据平衡条件列式分析
非平衡态
加速度不为零
根据牛顿第二定律进行动态分析或结合功能关系进行分析
2.力学对象和电学对象的相互关系
[典例] (2016·全国卷Ⅱ)如图,水平面(纸面)内间距为l的平行金属导轨间接一电阻,质量为m、长度为l的金属杆置于导轨上。t=0时,金属杆在水平向右、大小为F的恒定拉力作用下由静止开始运动。t0时刻,金属杆进入磁感应强度大小为B、方向垂直于纸面向里的匀强磁场区域,且在磁场中恰好能保持匀速运动。杆与导轨的电阻均忽略不计,两者始终保持垂直且接触良好,两者之间的动摩擦因数为μ。重力加速度大小为g。求:
(1)金属杆在磁场中运动时产生的电动势的大小;
(2)电阻的阻值。
【思路点拨】 分别画出金属杆进入磁场前、后的受力示意图,有助于快速准确的求解问题。
甲 乙
解析:(1)设金属杆进入磁场前的加速度大小为a,由牛顿第二定律得
ma=F-μmg ①
设金属杆到达磁场左边界时的速度为v,由运动学公式有
v=at0 ②
当金属杆以速度v在磁场中运动时,由法拉第电磁感应定律,杆中的电动势为
E=Blv ③
联立①②③式可得
E=Blt0。 ④
(2)设金属杆在磁场区域中匀速运动时,金属杆中的电流为I,根据欧姆定律
I= ⑤
式中R为电阻的阻值。金属杆所受的安培力为
F安=BlI ⑥
因金属杆做匀速运动,由牛顿运动定律得
F-μmg-F安=0 ⑦
联立④⑤⑥⑦式得R=。 ⑧
答案:(1)Blt0 (2)
考法1 电磁感应中的平衡问题
1.(2016·全国卷Ⅰ)如图所示,两固定的绝缘斜面倾角均为θ,上沿相连。两细金属棒ab(仅标出a端)和cd(仅标出c端)长度均为L,质量分别为2m和m;用两根不可伸长的柔软轻导线将它们连成闭合回路abdca,并通过固定在斜面上沿的两光滑绝缘小定滑轮跨放在斜面上,使两金属棒水平。右斜面上存在匀强磁场,磁感应强度大小为B,方向垂直于斜面向上。已知两根导线刚好不在磁场中,回路电阻为R,两金属棒与斜面间的动摩擦因数均为μ,重力加速度大小为g。已知金属棒ab匀速下滑。求:
(1)作用在金属棒ab上的安培力的大小;
(2)金属棒运动速度的大小。
解析:(1)设导线的张力的大小为T,右斜面对ab棒的支持力的大小为N1,作用在ab棒上的安培力的大小为F,左斜面对cd棒的支持力大小为N2。对于ab棒,由力的平衡条件得
2mgsin θ=μN1+T+F ①
N1=2mgcos θ ②
对于cd棒,同理有
mgsin θ+μN2=T ③
N2=mgcos θ ④
联立①②③④式得
F=mg(sin θ-3μcos θ)。 ⑤
(2)由安培力公式得
F=BIL ⑥
这里I是回路abdca中的感应电流。ab棒上的感应电动势为ε=BLv ⑦
式中,v是ab棒下滑速度的大小。由欧姆定律得
I= ⑧
联立⑤⑥⑦⑧式得
v=(sin θ-3μcos θ)。 ⑨
答案:(1)mg(sin θ-3μcos θ) (2)(sin θ-3μcos θ)
考法2 电磁感应中动力学问题
2.(多选)如图所示,相距为d的两水平虚线L1和L2分别是水平向里的匀强磁场的上下两个边界,磁场的磁感应强度为B,正方形线框abcd边长为L(L
A.线框中一直有感应电流
B.线框中有一阶段的加速度为重力加速度g
C.线框中产生的热量为mg(d+h+L)
D.线框有一阶段做减速运动
BD [正方形线框abcd边长为L(L
3.(2019·常州检测)如图所示,水平面内有两根足够长的平行导轨L1、L2,其间距d=0.5 m,左端接有电容C=2 000 μF的电容器。质量m=20 g的导体棒可在导轨上无摩擦滑动,导体棒和导轨的电阻不计。整个空间存在着垂直导轨所在平面的匀强磁场,磁感应强度B=2 T。现用一沿导轨方向向右的恒力F1=0.44 N作用于导体棒,使导体棒从静止开始运动,经t时间后到达B处,速度v=5 m/s。此时,突然将拉力方向变为沿导轨向左,大小变为F2,又经2t时间后导体棒返回到初始位置A处,整个过程电容器未被击穿。求:
(1)导体棒运动到B处时,电容器C上的电荷量;
(2)t的大小;
(3)F2的大小。
解析:(1)当导体棒运动到B处时,电容器两端电压为U=Bdv=2×0.5×5 V=5 V
此时电容器的带电荷量
q=CU=2 000×10-6×5 C=1×10-2 C。
(2)棒在F1作用下有F1-BId=ma1,
又I==,a1=
联立解得a1==20 m/s2
则t==0.25 s。
(3)由(2)可知棒在F2作用下,运动的加速度a2=,方向向左,又a1t2=-[a1t·2t-a2(2t)2],将相关数据代入解得F2=0.55 N。
答案:(1)1×10-2 C (2)0.25 s (3)0.55 N
[考法指导] 用“四步法”分析电磁感应中的动力学问题
解决电磁感应中的动力学问题的一般思路是“先电后力”,具体思路如下:
知识点四| 电磁感应中的能量问题
1.能量的转化
感应电流在磁场中受安培力,外力克服安培力做功,将其他形式的能转化为电能,电流做功再将电能转化为其他形式的能。
2.实质
电磁感应现象的能量转化,实质是其他形式的能和电能之间的转化。
3.电磁感应现象中能量的三种计算方法
(1)利用克服安培力做功求解:电磁感应中产生的电能等于克服安培力所做的功。
(2)利用能量守恒定律求解:机械能的减少量等于电能的增加量。
(3)利用电路特征来求解:通过电路中所产生的电能来计算。
(1)克服安培力做功的过程,就是其他形式的能转化为电能的过程。 (√)
(2)电磁感应现象中,电能增加时,机械能一定在减小。 (×)
1.(多选)(2019·广州调研)CD、EF是两条水平放置的阻值可忽略的平行金属导轨,导轨间距为L,在水平导轨的左侧存在磁感应强度方向垂直导轨平面向上的匀强磁场,磁感应强度大小为B,磁场区域的宽度为d,如图所示。导轨的右端接有一阻值为R的电阻,左端与一弯曲的光滑轨道平滑连接。将一阻值为R、质量为m的导体棒从弯曲轨道上h高处由静止释放,导体棒最终恰好停在磁场的右边界处。已知导体棒与水平导轨接触良好,且动摩擦因数为μ,则下列说法中正确的是( )
A.通过电阻R的最大电流为
B.流过电阻R的电荷量为
C.整个电路中产生的焦耳热为mgh
D.电阻R中产生的焦耳热为mg(h-μd)
ABD [质量为m的导体棒从弯曲轨道上h高处由静止释放,刚进入磁场时速度最大,由mgh=mv2得最大速度v=,产生的最大感应电动势Em=BLv=BL。由闭合电路欧姆定律可得电阻R的最大电流Im==,A正确;在导体棒滑过磁场区域的过程中,产生的感应电动势的平均值==,平均感应电流=,流过电阻R的电荷量为q=t,联立解得q==,B正
确;由能量守恒定律可知整个电路中产生的焦耳热Q=mgh-μmgd,C错误;电阻R中产生的焦耳热Q1=Q=mg(h-μd),D正确。]
2.(2019·台山模拟)如图所示,两根正对的平行金属直轨道MN、M′N′位于同一水平面上,两轨道之间的距离l=0.50 m。轨道的MM′端接一阻值为R=0.50 Ω的定值电阻,直轨道的右端处于竖直向下、磁感应强度大小为B=0.60 T的匀强磁场中,磁场区域右边界为NN′,宽度d=0.80 m;水平轨道的最右端与两条位于竖直面内的半圆形光滑金属轨道NP、N′P′平滑连接,两半圆形轨道的半径均为R0=0.50 m。现有一导体杆ab静止在
距磁场的左边界s=2.0 m 处,其质量m=0.20 kg、电阻r=0.10 Ω。ab杆在与杆垂直、大小为2.0 N的水平恒力F的作用下开始运动,当运动至磁场的左边界时撤去F,杆穿过磁场区域后,沿半圆形轨道运动,结果恰好能通过半圆形轨道的最高位置PP′。已知杆始终与轨道垂直,杆与直轨道之间的动摩擦因数μ=0.10,轨道电阻忽略不计,取g=10 m/s2。求:
(1)导体杆刚进入磁场时,通过导体杆的电流的大小和方向;
(2)在导体杆穿过磁场的过程中,通过电阻R的电荷量;
(3)在导体杆穿过磁场的过程中,整个电路产生的焦耳热。
解析:(1)设导体杆在F的作用下运动至磁场的左边界时的速度为v1
由动能定理得(F-μmg)s=mv-0
导体杆刚进入磁场时产生的感应电动势为E=Blv1
此时通过导体杆的电流大小为I=
代入数据解得I=3 A
由右手定则可知,电流的方向为由b指向a。
(2)ΔΦ=B·ld,=,=,q=·Δt
联立解得q=0.4 C。
(3)由(1)可知,导体杆在F的作用下运动至磁场的左边界时的速度v1=6.0 m/s
设导体杆通过半圆形轨道的最高位置时的速度为v,则有mg=
在导体杆从刚进入磁场到滑至最高位置的过程中,由能量守恒定律有mv=Q+mg×2R0+mv2+μmgd
解得Q=0.94 J。
答案:(1)3 A b指向a (2)0.4 C (3)0.94 J
[考法指导] 能量转化及焦耳热的求法
(1)能量转化
(2)求解焦耳热Q的三种方法
知识点五| 动量观点在电磁感应问题中的应用
1.对于两导体棒在平直的光滑导轨上运动的情况,如果两棒所受的外力之和为零,则考虑应用动量守恒定律处理问题;
2.由BL·Δt=m·Δv、q=·Δt可知,当题目中涉及电荷量或平均电流时,可应用动量定理来解决问题。
考法1 动量定理在电磁感应现象中的应用
1.两足够长且不计电阻的光滑金属轨道如图甲所示放置,间距为d=1 m,在左端弧形轨道部分高h=1.25 m处放置一金属杆a,弧形轨道与平直轨道的连接处光滑无摩擦,在平直轨道右端放置另一金属杆b,杆a、b的电阻分别为Ra=2 Ω、Rb=5 Ω,在平直轨道区域有竖直向上的匀强磁场,磁感应强度B=2 T。现杆b以初速度大小v0=5 m/s开始向左滑动,同时由静止释放杆a,杆a由静止滑
到水平轨道的过程中,通过杆b的平均电流为0.3 A;从a下滑到水平轨道时开始计时,a、b运动的速度—时间图象如图乙所示(以a运动方向为正方向),其中ma=2 kg,mb=1 kg,g取10 m/s2,求:
甲 乙
(1)杆a在弧形轨道上运动的时间;
(2)杆a在水平轨道上运动过程中通过其截面的电荷量;
(3)在整个运动过程中杆b产生的焦耳热。
解析:(1)设杆a由静止滑至弧形轨道与平直轨道连接处时杆b的速度大小为vb0,对杆b运用动量定理,有
Bd·Δt=mb(v0-vb0)
其中vb0=2 m/s
代入数据解得Δt=5 s。
(2)对杆a由静止下滑到平直导轨上的过程中,由机械能守恒定律有magh=mav
解得va==5 m/s
设最后a、b两杆共同的速度为v′,由动量守恒定律得mava-mbvb0=(ma+mb)v′
代入数据解得v′= m/s
杆a动量的变化量等于它所受安培力的冲量,设杆a的速度从va到v′的运动时间为Δt′,则由动量定理可得
BdI·Δt′=ma(va-v′)
而q=I·Δt′
代入数据得q= C。
(3)由能量守恒定律可知杆a、b中产生的焦耳热为
Q=magh+mbv-(mb+ma)v′2= J
b棒中产生的焦耳热为Q′=Q= J。
答案:(1)5 s (2) C (3) J
[考法指导] 上题中两金属杆在平直的光滑导轨上运动,只受到安培力作用,这类问题可以从以下三个观点来分析
(1)力学观点:通常情况下一个金属杆做加速度逐渐减小的加速运动,而另一个金属杆做加速度逐渐减小的减速运动,最终两金属杆以共同的速度匀速运动。
(2)能量观点:其中一个金属杆动能的减少量等于另一个金属杆动能的增加量与回路中产生的焦耳热之和。
(3)动量观点:如果光滑导轨间距恒定,则两个金属杆的安培力大小相等,通常情况下系统的动量守恒。
考法2 动量守恒定律在电磁感应中的应用
2.(2019·晋中模拟)如图所示,两根质量均为m=2 kg的金属棒垂直地放在光滑的水平导轨上,左、右两部分导轨间距之比为1∶2,导轨间左、右两部分有大小相等、方向相反的匀强磁场,两棒电阻与棒长成正比,不计导轨电阻,现用250 N的水平拉力F向右拉CD棒,在CD棒运动0.5 m的过程中,CD棒上产生的焦耳热为30 J,此时AB棒和CD棒的速度分别为vA和vC,且vA∶vC=1∶2,立即撤去拉力F,设导轨足够长且两棒始终在不同磁场中运动,求:
(1)在CD棒运动0.5 m的过程中,AB棒上产生的焦耳热;
(2)撤去拉力F瞬间,两棒的速度vA和vC的大小;
(3)撤去拉力F后,两棒最终做匀速运动时的速度v′A和v′C的大小。
解析:(1)设两棒的长度分别为L和2L,电阻分别为R和2R,由于电路在任何时刻电流均相等,根据焦耳定律Q=I2Rt
可得QAB=QCD=15 J。
(2)根据能量守恒定律有Fs=mv+mv+QAB+QCD
又vA∶vC=1∶2
解得vA=4 m/s,vC=8 m/s。
(3)撤去拉力F后,AB棒继续向左做加速运动,而CD棒开始向右做减速运动,两棒最终做匀速运动时,电路中电流为零,两棒切割磁感线产生的感应电动势大小相等,此时两棒的速度满足BLv′A=B·2Lv′C
即v′A=2v′C
设AB棒和CD棒受到的安培力大小分别为FA和FC,对两棒分别应用动量定理有
FAt=mv′A-mvA,-FCt=mv′C-mvC
因为FC=2FA
解得=-
联立以上各式解得v′A=6.4 m/s,v′C=3.2 m/s。
答案:(1)15 J (2)4 m/s 8 m/s
(3)6.4 m/s 3.2 m/s
[考法指导] 两导体棒不等长,则所受安培力大小不相等,系统的动量不守恒,应用动量定理综合其他的力学规律处理问题。处理此类问题的关键是分析两导体棒的运动过程,知道最终达到稳定状态时,两导体棒中产生的感应电动势大小相等、方向相反。
第3节 电磁感应定律的综合应用
知识点一| 电磁感应中的电路问题
1.内电路和外电路
(1)切割磁感线运动的导体或磁通量发生变化的线圈都相当于电源。
(2)该部分导体的电阻或线圈的电阻相当于电源的内阻,其余部分是外电路。
2.电源电动势和路端电压
(1)电动势:E=Blv或E=n。
(2)路端电压:U=IR=E-Ir。
(1)闭合电路的欧姆定律同样适用于电磁感应电路。 (√)
(2)“相当于电源”的导体棒两端的电压一定等于电源的电动势。 (×)
(3)电流一定从高电势流向低电势。 (×)
1.电磁感应中电路知识的关系图
2.解决电磁感应中的电路问题三步曲
[典例] 在同一水平面的光滑平行导轨P、Q相距l=1 m,导轨左端接有如图所示的电路。其中水平放置的平行板电容器两极板M、N相距d=10 mm,定值电阻R1=R2=12 Ω,R3=2 Ω,金属棒ab的电阻r=2 Ω,其他电阻不计。磁感应强度B=0.5 T的匀强磁场竖直穿过导轨平面,当金属棒ab沿导轨向右匀速运动时,质量m=1×10-14 kg、电荷量q=-1×10-14 C的微粒悬浮于电容器两极板之间恰好静止不动。取g=10 m/s2,在整个运动过程中金属棒与导轨接触良好,且速度保持恒定。试求:
(1)匀强磁场的方向;
(2)金属棒ab两端的路端电压;
(3)金属棒ab运动的速度。
解析:(1)负电荷受到重力和电场力的作用处于静止状态,因为重力方向竖直向下,所以电场力方向竖直向上,故M板带正电。ab棒向右做切割磁感线运动产生感应电动势,ab棒等效于电源,感应电流方向由b→a,其a端为电源的正极,由右手定则可判断,磁场方向竖直向下。
(2)微粒受到重力和电场力的作用处于静止状态,根据平衡条件有mg=Eq
又E=,所以UMN==0.1 V
R3两端电压与电容器两端电压相等,由欧姆定律得通过R3的电流为I==0.05 A
则ab棒两端的电压为Uab=UMN+I=0.4 V。
(3)由法拉第电磁感应定律得感应电动势E=Blv
由闭合电路欧姆定律得E=Uab+Ir=0.5 V
联立解得v=1 m/s。
答案:(1)竖直向下 (2)0.4 V (3)1 m/s
考法1 感生电动势电路分析
1.(2016·浙江高考)如图所示,a、b两个闭合正方形线圈用同样的导线制成,匝数均为10匝,边长la=3lb,图示区域内有垂直纸面向里的匀强磁场,且磁感应强度随时间均匀增大,不考虑线圈之间的相互影响,则( )
A.两线圈内产生顺时针方向的感应电流
B.a、b线圈中感应电动势之比为9∶1
C.a、b线圈中感应电流之比为3∶4
D.a、b线圈中电功率之比为3∶1
B [当磁感应强度变大时,由楞次定律知,线圈中感应电流的磁场方向垂直纸面向外,由安培定则知,线圈内产生逆时针方向的感应电流,选项A错误;由法拉第电磁感应定律E=S及Sa∶Sb=9∶1知,Ea=9Eb,选项B正确;由R=ρ知两线圈的电阻关系为Ra=3Rb,其感应电流之比为Ia∶Ib=3∶1,选项C错误;两线圈的电功率之比为Pa∶Pb=EaIa∶EbIb=27∶1,选项D错误。]
2.(多选)在如图甲所示的电路中,螺线管匝数n=1 500匝,横截面积S=20 cm2。螺线管导线电阻r=1 Ω,R1=4 Ω,R2=5 Ω,C=30 μF。在一段时间内,穿过螺线管的磁场的磁感应强度B按如图乙所示的规律变化,则下列说法中正确的是( )
甲 乙
A.螺线管中产生的感应电动势为1.2 V
B.闭合S,电路中的电流稳定后电容器上极板带正电
C.电路中的电流稳定后,电阻R1的电功率为5×10-2 W
D.S断开后,通过R2的电荷量为1.8×10-5 C
AD [由法拉第电磁感应定律可知,螺线管内产生的电动势为E=nS=1 500××20×10-4 V=1.2 V,故A正确;根据楞次定律,当穿过螺线管的磁通量增加时,螺线管下部可以看成电源的正极,则电容器下极板带正电,故B错误;电流稳定后,电流为I== A=0.12 A,电阻R1上消耗的功率为P=I2R1=0.122×4 W=5.76×10-2 W,故C错误;开关断开后通过电阻R2的电荷量为Q=CU=CIR2=30×10-6×0.12×5 C=1.8×10-5 C,故D正确。]
[考法指导] 电磁感应中确定电源的方法
(1)判断产生电磁感应现象的那一部分导体(电源)。
(2)动生问题(棒切割磁感线)产生的电动势E=Blv,方向由右手定则判断。
(3)感生问题(磁感应强度的变化)的电动势E=n,方向由楞次定律判断。而电流方向都是等效电源内部负极流向正极的方向。
考法2 动生电动势电路分析
3.(多选)(2019·焦作检测)如图所示,两根足够长的光滑金属导轨水平平行放置,间距为l=1 m,cd间、de间、cf间分别接着阻值R=10 Ω的电阻。一阻值R=10 Ω的导体棒ab以速度v=4 m/s匀速向左运动,导体棒与导轨接触良好;导轨所在平面存在磁感应强度大小B=0.5 T、方向竖直向下的匀强磁场。下列说法中正确的是( )
A.导体棒ab中电流的流向为由b到a
B.cd两端的电压为1 V
C.de两端的电压为1 V
D.fe两端的电压为1 V
BD [由右手定则可知ab中电流方向为a→b,A错误;导体棒ab切割磁感线产生的感应电动势E=Blv,ab为电源,cd间电阻R为外电路负载,de和cf间电阻中无电流,de和cf间无电压,因此cd和fe两端电压相等,即U=×R==1 V,B、D正确,C错误。]
4.(2019·宜昌模拟)如图所示,MN、PQ是间距为L的平行金属导轨,置于磁感应强度为B、方向垂直导轨所在平面向里的匀强磁场中,M、P间接有一阻值为R的电阻。一根与导轨接触良好、有效阻值为的金属杆ab垂直导轨放置,并在水平外力F的作用下以速度v向右匀速运动,则(不计导轨电阻)( )
A.通过电阻R的电流方向为P→M
B.a、b间的电压为BLv
C.a端电势比b端电势高
D.外力F做的功等于电阻R上产生的焦耳热
C [金属杆在外力作用下向右匀速运动,由右手定则可判断出金属杆中产生的感应电流方向为从b到a,则通过电阻R的电流方向为M→P,选项A错误;根据法拉第电磁感应定律,金属杆ab中产生的感应电动势E=BLv,根据闭合电路欧姆定律,R中的电流I=,a、b间的电压U=E-,联立解得U=BLv,选项B错误;根据功能关系,外力F做的功等于电阻R和金属杆上产生的焦耳热之和,即外力F做的功大于电阻R上产生的焦耳热,选项D错误;由于金属杆ab相当于回路的电源,ab中电流方向为从b到a,a端相当于电源正极,则a端电势比b端电势高,选项C正确。]
[考法指导] 分析电磁感应中的电路问题应注意的两点
(1)电源是等效电源,电源的电动势需要用法拉第电磁感应定律计算,电源内阻视情况而定。
(2)电路结构不够明显时,需要仔细分析外电路的串并联关系,画出等效电路图。
知识点二| 电磁感应中的图象问题
电磁感应中常见的图象问题
图象类型
(1)随时间变化的图象,如Bt图象、Φt图象、Et图象、It图象
(2)随位移变化的图象,如Ex图象、Ix图象
(所以要先看坐标轴:哪个物理量随哪个物理量变化要弄清)
问题类型
(1)由给定的电磁感应过程选出或画出正确的图象(画图象)
(2)由给定的有关图象分析电磁感应过程,求解相应的物理量(用图象)
应用知识
四个规律
左手定则、安培定则、右手定则、楞次定律
六类
公式
(1)平均电动势E=n
(2)平动切割电动势E=Blv
(3)转动切割电动势E=Bl2ω
(4)闭合电路欧姆定律I=
(5)安培力F=BIl
(6)牛顿运动定律的相关公式等
考法1 根据电磁感应过程选择图象
1.(2019·昆明联考)如图所示,导体棒沿两平行金属导轨从图中位置以速度v向右匀速通过一正方形磁场区域abcd,ac垂直于导轨且平行于导体棒,ac右侧的磁感应强度是左侧的2倍且方向相反。导轨和导体棒的电阻均不计,下列关于导体棒中感应电流和所受安培力随时间变化的图象正确的是(规定电流从M经R到N为正方向,安培力向左为正方向)( )
A B C D
A [由E=BLv可知,导体棒由b运动到ac过程中,切割磁感线有效长度L均匀增大,感应电动势E均匀增大,由欧姆定律可知,感应电流I均匀增大。由右手定则可知,感应电流方向由M到N,由左手定则可知,导体棒所受安培力水平向左,大小不断增大,故只有选项A正确。]
2.(2019·苏州模拟)在水平桌面上,一个面积为S的圆形金属框置于匀强磁场中,线框平面与磁场垂直,磁感应强度B随时间t的变化关系如图甲所示,0~1 s内磁场方向垂直线框平面向下,圆形金属框与两根水平的平行金属导轨相连接,导轨上放置一根导体棒,导体棒的长为L、电阻为R,且与导轨接触良好,导体棒处于另一匀强磁场中,如图乙所示。若导体棒始终保持静止,则其所受的静摩擦力Ff随时间变化的图象是下图中的(设向右的方向为静摩擦力的正方向) ( )
甲 乙
A B
C D
B [对棒受力分析,棒受的静摩擦力Ff=F安=BIL,电动势E=S,感应电流I==·,0~1 s和3~4 s内的感应电流大小和方向相同,电流从下向上通过导体棒,安培力向左,静摩擦力向右,为正;1~2 s和4~5 s内,感应电流为零,导体棒不受安培力,也不受静摩擦力;2~3 s和5~6 s内,电流从上向下流过导体棒,安培力向右,静摩擦力向左,为负,大小和0~1 s内相同,所以B正确。]
[考法指导] 电磁感应中图象类选择题的两个常用方法
排除法
定性地分析电磁感应过程中物理量的变化趋势(增大还是减小)、变化快慢(均匀变化还是非均匀变化),特别是分析物理量的正负,以排除错误的选项。
函数法
根据题目所给条件定量地写出两个物理量之间的函数关系,然后由函数关系对图象进行分析和判断。
考法2 根据图象分析判断电磁感应过程
3.(多选)(2018·全国卷Ⅲ)如图(a),在同一平面内固定有一长直导线PQ和一导线框R,R在PQ的右侧。导线PQ中通有正弦交流电i,i的变化如图(b)所示,规定从Q到P为电流正方向。导线框R中的感应电动势( )
(a) (b)
A.在t=时为零
B.在t=时改变方向
C.在t=时最大,且沿顺时针方向
D.在t=T时最大,且沿顺时针方向
AC [因通电导线的磁感应强度大小正比于电流的大小,故导线框R中磁感应强度与时间的变化关系类似于题图(b),感应电动势正比于磁感应强度的变化率,即题图(b)中的切线斜率,斜率的正负反映电动势的方向,斜率的绝对值反映电动势的大小。由题图(b)可知,电流为零时,电动势最大,电流最大时电动势为零,A正确,B错误。再由楞次定律可判断在一个周期内,~内电动势的方向沿顺时针,时刻最大,C正确。其余时间段电动势沿逆时针方向,D错误。]
4.(多选)(2017·全国卷Ⅱ)两条平行虚线间存在一匀强磁场,磁感应强度方向与纸面垂直。边长为0.1 m、总电阻为0.005 Ω的正方形导线框abcd位于纸面内,cd边与磁场边界平行,如图(a)所示。已知导线框一直向右做匀速直线运动,cd边于t=0时刻进入磁场。线框中感应电动势随时间变化的图线如图(b)所示(感应电流的方向为顺时针时,感应电动势取正)。下列说法正确的是( )
(a) (b)
A.磁感应强度的大小为0.5 T
B.导线框运动速度的大小为0.5 m/s
C.磁感应强度的方向垂直于纸面向外
D.在t=0.4 s至t=0.6 s这段时间内,导线框所受的安培力大小为0.1 N
BC [A错:由图象可知,cd边切割磁感线产生的感应电动势E=0.01 V,由公式E=BLv,可得磁感应强度的大小B= T=0.2 T。
B对:由图象可知,从导线框的cd边进入磁场到ab边刚好进入磁场,用时为0.2 s,可得导线框运动速度的大小v= m/s=0.5 m/s。
C对:感应电流的方向为顺时针时,对cd边应用右手定则可知,磁感应强度的方向垂直于纸面向外。
D错:t=0.4 s至t=0.6 s时间段为cd边离开磁场,ab边切割磁感线的过程。由闭合电路欧姆定律及安培力公式得安培力F=,代入数据得F=0.04 N。]
[考法指导] 处理图象问题要做到“四明确、一理解”
知识点三| 电磁感应中的动力学问题
1.安培力的大小
⇒FA=
2.安培力的方向
(1)用左手定则判断:先用右手定则判断感应电流的方向,再用左手定则判定安培力的方向。
(2)用楞次定律判断:安培力的方向一定与导体切割磁感线的运动方向相反。
3.安培力参与下物体的运动
导体棒(或线框)在安培力和其他力的作用下,可以做加速运动、减速运动、匀速运动、静止或做其他类型的运动,可应用动能定理、牛顿运动定律等规律解题。
(1)电磁感应中,感应电流引起的安培力一定做阻力。 (×)
(2)在有安培力的作用下,导体棒不能做加速运动。 (×)
1.两种状态及处理方法
状态
特征
处理方法
平衡态
加速度为零
根据平衡条件列式分析
非平衡态
加速度不为零
根据牛顿第二定律进行动态分析或结合功能关系进行分析
2.力学对象和电学对象的相互关系
[典例] (2016·全国卷Ⅱ)如图,水平面(纸面)内间距为l的平行金属导轨间接一电阻,质量为m、长度为l的金属杆置于导轨上。t=0时,金属杆在水平向右、大小为F的恒定拉力作用下由静止开始运动。t0时刻,金属杆进入磁感应强度大小为B、方向垂直于纸面向里的匀强磁场区域,且在磁场中恰好能保持匀速运动。杆与导轨的电阻均忽略不计,两者始终保持垂直且接触良好,两者之间的动摩擦因数为μ。重力加速度大小为g。求:
(1)金属杆在磁场中运动时产生的电动势的大小;
(2)电阻的阻值。
【思路点拨】 分别画出金属杆进入磁场前、后的受力示意图,有助于快速准确的求解问题。
甲 乙
解析:(1)设金属杆进入磁场前的加速度大小为a,由牛顿第二定律得
ma=F-μmg ①
设金属杆到达磁场左边界时的速度为v,由运动学公式有
v=at0 ②
当金属杆以速度v在磁场中运动时,由法拉第电磁感应定律,杆中的电动势为
E=Blv ③
联立①②③式可得
E=Blt0。 ④
(2)设金属杆在磁场区域中匀速运动时,金属杆中的电流为I,根据欧姆定律
I= ⑤
式中R为电阻的阻值。金属杆所受的安培力为
F安=BlI ⑥
因金属杆做匀速运动,由牛顿运动定律得
F-μmg-F安=0 ⑦
联立④⑤⑥⑦式得R=。 ⑧
答案:(1)Blt0 (2)
考法1 电磁感应中的平衡问题
1.(2016·全国卷Ⅰ)如图所示,两固定的绝缘斜面倾角均为θ,上沿相连。两细金属棒ab(仅标出a端)和cd(仅标出c端)长度均为L,质量分别为2m和m;用两根不可伸长的柔软轻导线将它们连成闭合回路abdca,并通过固定在斜面上沿的两光滑绝缘小定滑轮跨放在斜面上,使两金属棒水平。右斜面上存在匀强磁场,磁感应强度大小为B,方向垂直于斜面向上。已知两根导线刚好不在磁场中,回路电阻为R,两金属棒与斜面间的动摩擦因数均为μ,重力加速度大小为g。已知金属棒ab匀速下滑。求:
(1)作用在金属棒ab上的安培力的大小;
(2)金属棒运动速度的大小。
解析:(1)设导线的张力的大小为T,右斜面对ab棒的支持力的大小为N1,作用在ab棒上的安培力的大小为F,左斜面对cd棒的支持力大小为N2。对于ab棒,由力的平衡条件得
2mgsin θ=μN1+T+F ①
N1=2mgcos θ ②
对于cd棒,同理有
mgsin θ+μN2=T ③
N2=mgcos θ ④
联立①②③④式得
F=mg(sin θ-3μcos θ)。 ⑤
(2)由安培力公式得
F=BIL ⑥
这里I是回路abdca中的感应电流。ab棒上的感应电动势为ε=BLv ⑦
式中,v是ab棒下滑速度的大小。由欧姆定律得
I= ⑧
联立⑤⑥⑦⑧式得
v=(sin θ-3μcos θ)。 ⑨
答案:(1)mg(sin θ-3μcos θ) (2)(sin θ-3μcos θ)
考法2 电磁感应中动力学问题
2.(多选)如图所示,相距为d的两水平虚线L1和L2分别是水平向里的匀强磁场的上下两个边界,磁场的磁感应强度为B,正方形线框abcd边长为L(L
B.线框中有一阶段的加速度为重力加速度g
C.线框中产生的热量为mg(d+h+L)
D.线框有一阶段做减速运动
BD [正方形线框abcd边长为L(L
(1)导体棒运动到B处时,电容器C上的电荷量;
(2)t的大小;
(3)F2的大小。
解析:(1)当导体棒运动到B处时,电容器两端电压为U=Bdv=2×0.5×5 V=5 V
此时电容器的带电荷量
q=CU=2 000×10-6×5 C=1×10-2 C。
(2)棒在F1作用下有F1-BId=ma1,
又I==,a1=
联立解得a1==20 m/s2
则t==0.25 s。
(3)由(2)可知棒在F2作用下,运动的加速度a2=,方向向左,又a1t2=-[a1t·2t-a2(2t)2],将相关数据代入解得F2=0.55 N。
答案:(1)1×10-2 C (2)0.25 s (3)0.55 N
[考法指导] 用“四步法”分析电磁感应中的动力学问题
解决电磁感应中的动力学问题的一般思路是“先电后力”,具体思路如下:
知识点四| 电磁感应中的能量问题
1.能量的转化
感应电流在磁场中受安培力,外力克服安培力做功,将其他形式的能转化为电能,电流做功再将电能转化为其他形式的能。
2.实质
电磁感应现象的能量转化,实质是其他形式的能和电能之间的转化。
3.电磁感应现象中能量的三种计算方法
(1)利用克服安培力做功求解:电磁感应中产生的电能等于克服安培力所做的功。
(2)利用能量守恒定律求解:机械能的减少量等于电能的增加量。
(3)利用电路特征来求解:通过电路中所产生的电能来计算。
(1)克服安培力做功的过程,就是其他形式的能转化为电能的过程。 (√)
(2)电磁感应现象中,电能增加时,机械能一定在减小。 (×)
1.(多选)(2019·广州调研)CD、EF是两条水平放置的阻值可忽略的平行金属导轨,导轨间距为L,在水平导轨的左侧存在磁感应强度方向垂直导轨平面向上的匀强磁场,磁感应强度大小为B,磁场区域的宽度为d,如图所示。导轨的右端接有一阻值为R的电阻,左端与一弯曲的光滑轨道平滑连接。将一阻值为R、质量为m的导体棒从弯曲轨道上h高处由静止释放,导体棒最终恰好停在磁场的右边界处。已知导体棒与水平导轨接触良好,且动摩擦因数为μ,则下列说法中正确的是( )
A.通过电阻R的最大电流为
B.流过电阻R的电荷量为
C.整个电路中产生的焦耳热为mgh
D.电阻R中产生的焦耳热为mg(h-μd)
ABD [质量为m的导体棒从弯曲轨道上h高处由静止释放,刚进入磁场时速度最大,由mgh=mv2得最大速度v=,产生的最大感应电动势Em=BLv=BL。由闭合电路欧姆定律可得电阻R的最大电流Im==,A正确;在导体棒滑过磁场区域的过程中,产生的感应电动势的平均值==,平均感应电流=,流过电阻R的电荷量为q=t,联立解得q==,B正
确;由能量守恒定律可知整个电路中产生的焦耳热Q=mgh-μmgd,C错误;电阻R中产生的焦耳热Q1=Q=mg(h-μd),D正确。]
2.(2019·台山模拟)如图所示,两根正对的平行金属直轨道MN、M′N′位于同一水平面上,两轨道之间的距离l=0.50 m。轨道的MM′端接一阻值为R=0.50 Ω的定值电阻,直轨道的右端处于竖直向下、磁感应强度大小为B=0.60 T的匀强磁场中,磁场区域右边界为NN′,宽度d=0.80 m;水平轨道的最右端与两条位于竖直面内的半圆形光滑金属轨道NP、N′P′平滑连接,两半圆形轨道的半径均为R0=0.50 m。现有一导体杆ab静止在
距磁场的左边界s=2.0 m 处,其质量m=0.20 kg、电阻r=0.10 Ω。ab杆在与杆垂直、大小为2.0 N的水平恒力F的作用下开始运动,当运动至磁场的左边界时撤去F,杆穿过磁场区域后,沿半圆形轨道运动,结果恰好能通过半圆形轨道的最高位置PP′。已知杆始终与轨道垂直,杆与直轨道之间的动摩擦因数μ=0.10,轨道电阻忽略不计,取g=10 m/s2。求:
(1)导体杆刚进入磁场时,通过导体杆的电流的大小和方向;
(2)在导体杆穿过磁场的过程中,通过电阻R的电荷量;
(3)在导体杆穿过磁场的过程中,整个电路产生的焦耳热。
解析:(1)设导体杆在F的作用下运动至磁场的左边界时的速度为v1
由动能定理得(F-μmg)s=mv-0
导体杆刚进入磁场时产生的感应电动势为E=Blv1
此时通过导体杆的电流大小为I=
代入数据解得I=3 A
由右手定则可知,电流的方向为由b指向a。
(2)ΔΦ=B·ld,=,=,q=·Δt
联立解得q=0.4 C。
(3)由(1)可知,导体杆在F的作用下运动至磁场的左边界时的速度v1=6.0 m/s
设导体杆通过半圆形轨道的最高位置时的速度为v,则有mg=
在导体杆从刚进入磁场到滑至最高位置的过程中,由能量守恒定律有mv=Q+mg×2R0+mv2+μmgd
解得Q=0.94 J。
答案:(1)3 A b指向a (2)0.4 C (3)0.94 J
[考法指导] 能量转化及焦耳热的求法
(1)能量转化
(2)求解焦耳热Q的三种方法
知识点五| 动量观点在电磁感应问题中的应用
1.对于两导体棒在平直的光滑导轨上运动的情况,如果两棒所受的外力之和为零,则考虑应用动量守恒定律处理问题;
2.由BL·Δt=m·Δv、q=·Δt可知,当题目中涉及电荷量或平均电流时,可应用动量定理来解决问题。
考法1 动量定理在电磁感应现象中的应用
1.两足够长且不计电阻的光滑金属轨道如图甲所示放置,间距为d=1 m,在左端弧形轨道部分高h=1.25 m处放置一金属杆a,弧形轨道与平直轨道的连接处光滑无摩擦,在平直轨道右端放置另一金属杆b,杆a、b的电阻分别为Ra=2 Ω、Rb=5 Ω,在平直轨道区域有竖直向上的匀强磁场,磁感应强度B=2 T。现杆b以初速度大小v0=5 m/s开始向左滑动,同时由静止释放杆a,杆a由静止滑
到水平轨道的过程中,通过杆b的平均电流为0.3 A;从a下滑到水平轨道时开始计时,a、b运动的速度—时间图象如图乙所示(以a运动方向为正方向),其中ma=2 kg,mb=1 kg,g取10 m/s2,求:
甲 乙
(1)杆a在弧形轨道上运动的时间;
(2)杆a在水平轨道上运动过程中通过其截面的电荷量;
(3)在整个运动过程中杆b产生的焦耳热。
解析:(1)设杆a由静止滑至弧形轨道与平直轨道连接处时杆b的速度大小为vb0,对杆b运用动量定理,有
Bd·Δt=mb(v0-vb0)
其中vb0=2 m/s
代入数据解得Δt=5 s。
(2)对杆a由静止下滑到平直导轨上的过程中,由机械能守恒定律有magh=mav
解得va==5 m/s
设最后a、b两杆共同的速度为v′,由动量守恒定律得mava-mbvb0=(ma+mb)v′
代入数据解得v′= m/s
杆a动量的变化量等于它所受安培力的冲量,设杆a的速度从va到v′的运动时间为Δt′,则由动量定理可得
BdI·Δt′=ma(va-v′)
而q=I·Δt′
代入数据得q= C。
(3)由能量守恒定律可知杆a、b中产生的焦耳热为
Q=magh+mbv-(mb+ma)v′2= J
b棒中产生的焦耳热为Q′=Q= J。
答案:(1)5 s (2) C (3) J
[考法指导] 上题中两金属杆在平直的光滑导轨上运动,只受到安培力作用,这类问题可以从以下三个观点来分析
(1)力学观点:通常情况下一个金属杆做加速度逐渐减小的加速运动,而另一个金属杆做加速度逐渐减小的减速运动,最终两金属杆以共同的速度匀速运动。
(2)能量观点:其中一个金属杆动能的减少量等于另一个金属杆动能的增加量与回路中产生的焦耳热之和。
(3)动量观点:如果光滑导轨间距恒定,则两个金属杆的安培力大小相等,通常情况下系统的动量守恒。
考法2 动量守恒定律在电磁感应中的应用
2.(2019·晋中模拟)如图所示,两根质量均为m=2 kg的金属棒垂直地放在光滑的水平导轨上,左、右两部分导轨间距之比为1∶2,导轨间左、右两部分有大小相等、方向相反的匀强磁场,两棒电阻与棒长成正比,不计导轨电阻,现用250 N的水平拉力F向右拉CD棒,在CD棒运动0.5 m的过程中,CD棒上产生的焦耳热为30 J,此时AB棒和CD棒的速度分别为vA和vC,且vA∶vC=1∶2,立即撤去拉力F,设导轨足够长且两棒始终在不同磁场中运动,求:
(1)在CD棒运动0.5 m的过程中,AB棒上产生的焦耳热;
(2)撤去拉力F瞬间,两棒的速度vA和vC的大小;
(3)撤去拉力F后,两棒最终做匀速运动时的速度v′A和v′C的大小。
解析:(1)设两棒的长度分别为L和2L,电阻分别为R和2R,由于电路在任何时刻电流均相等,根据焦耳定律Q=I2Rt
可得QAB=QCD=15 J。
(2)根据能量守恒定律有Fs=mv+mv+QAB+QCD
又vA∶vC=1∶2
解得vA=4 m/s,vC=8 m/s。
(3)撤去拉力F后,AB棒继续向左做加速运动,而CD棒开始向右做减速运动,两棒最终做匀速运动时,电路中电流为零,两棒切割磁感线产生的感应电动势大小相等,此时两棒的速度满足BLv′A=B·2Lv′C
即v′A=2v′C
设AB棒和CD棒受到的安培力大小分别为FA和FC,对两棒分别应用动量定理有
FAt=mv′A-mvA,-FCt=mv′C-mvC
因为FC=2FA
解得=-
联立以上各式解得v′A=6.4 m/s,v′C=3.2 m/s。
答案:(1)15 J (2)4 m/s 8 m/s
(3)6.4 m/s 3.2 m/s
[考法指导] 两导体棒不等长,则所受安培力大小不相等,系统的动量不守恒,应用动量定理综合其他的力学规律处理问题。处理此类问题的关键是分析两导体棒的运动过程,知道最终达到稳定状态时,两导体棒中产生的感应电动势大小相等、方向相反。
相关资料
更多

