所属成套资源:2020高考物理新课标一轮复习教学案
2020版新一线高考物理(新课标)一轮复习教学案:第5章第2节 机械能守恒定律及其应用
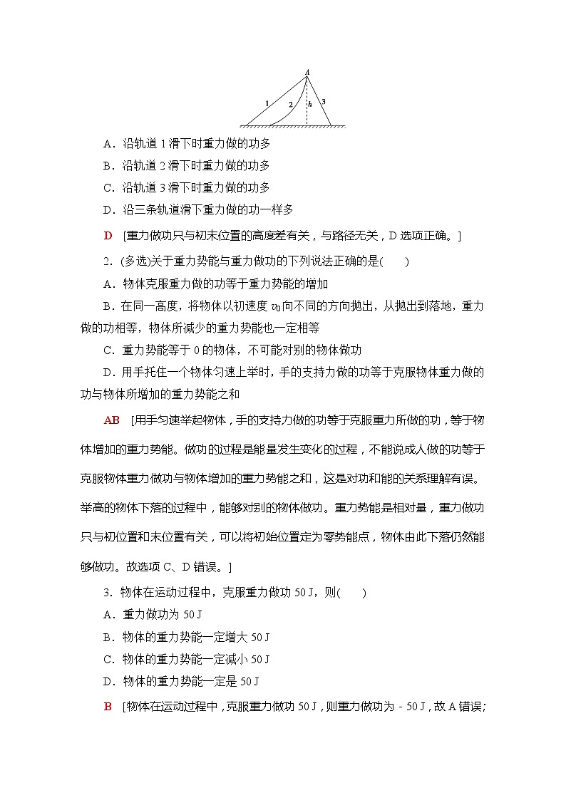
展开第2节 机械能守恒定律及其应用知识点一| 重力做功与重力势能1.重力做功的特点(1)重力做功与路径无关,只与初末位置的高度差有关。(2)重力做功不引起物体机械能的变化。2.重力势能(1)公式:Ep=mgh。(2)特性:①标矢性:重力势能是标量,但有正、负,其意义是表示物体的重力势能比它在参考平面上大还是小,这与功的正、负的物理意义不同。②系统性:重力势能是物体和地球所组成的“系统”共有的。③相对性:重力势能的大小与参考平面的选取有关。重力势能的变化是绝对的,与参考平面的选取无关。3.重力做功与重力势能变化的关系(1)定性关系:重力对物体做正功,重力势能就减少;重力对物体做负功,重力势能就增加。(2)定量关系:重力对物体做的功等于物体重力势能的减少量。即WG=Ep1-Ep2=-ΔEp。(1)重力势能的大小与零势能参考面的选取有关。 (√)(2)重力势能的变化与零势能参考面的选取无关。 (√)(3)克服重力做功,物体的重力势能一定增加。 (√)考法 重力做功与重力势能变化的关系1.如图所示,某物块分别沿三条不同的轨道由离地面高h的A点滑到同一水平面上,轨道1、2是光滑的,轨道3是粗糙的,则( )A.沿轨道1滑下时重力做的功多B.沿轨道2滑下时重力做的功多C.沿轨道3滑下时重力做的功多D.沿三条轨道滑下重力做的功一样多D [重力做功只与初末位置的高度差有关,与路径无关,D选项正确。]2.(多选)关于重力势能与重力做功的下列说法正确的是( )A.物体克服重力做的功等于重力势能的增加B.在同一高度,将物体以初速度v0向不同的方向抛出,从抛出到落地,重力做的功相等,物体所减少的重力势能也一定相等C.重力势能等于0的物体,不可能对别的物体做功D.用手托住一个物体匀速上举时,手的支持力做的功等于克服物体重力做的功与物体所增加的重力势能之和 AB [用手匀速举起物体,手的支持力做的功等于克服重力所做的功,等于物体增加的重力势能。做功的过程是能量发生变化的过程,不能说成人做的功等于克服物体重力做功与物体增加的重力势能之和,这是对功和能的关系理解有误。举高的物体下落的过程中,能够对别的物体做功。重力势能是相对量,重力做功只与初位置和末位置有关,可以将初始位置定为零势能点,物体由此下落仍然能够做功。故选项C、D错误。]3.物体在运动过程中,克服重力做功50 J,则( )A.重力做功为50 J B.物体的重力势能一定增大50 JC.物体的重力势能一定减小50 JD.物体的重力势能一定是50 JB [物体在运动过程中,克服重力做功50 J,则重力做功为-50 J,故A错误;物体的重力势能一定增大50 J,故B正确,C错误;由于零势能平面不确定,不能确定物体的重力势能,故选项D错误。]知识点二| 机械能守恒定律的理解与应用1.机械能动能和势能统称为机械能,其中势能包括重力势能和弹性势能。2.机械能守恒定律(1)内容:在只有重力或弹力做功的物体系统内,动能和势能可以互相转化,而总的机械能保持不变。(2)守恒的条件:只有重力或系统内的弹力做功。(3)守恒表达式:mgh1+mv=mgh2+mv。(1)物体所受合外力为零时,机械能一定守恒。 (×)(2)做匀速直线运动的物体机械能一定守恒。 (×)(3)做曲线运动的物体机械能可能守恒。 (√)(4)物体初、末状态的机械能相等,则物体的机械能守恒。 (×)(5)只有弹簧弹力对物体做功,则物体机械能守恒。 (×)考法1 机械能守恒的判断1.(多选)如图所示,下列关于机械能是否守恒的判断正确的是( )甲 乙 丙 丁A.甲图中,物体A将弹簧压缩的过程中,物体A机械能守恒B.乙图中,A置于光滑水平面,物体B沿光滑斜面下滑,物体B机械能守恒C.丙图中,不计任何阻力时A加速下落,B加速上升过程中,A、B组成的系统机械能守恒D.丁图中,小球沿水平面做匀速圆锥摆运动时,小球的机械能守恒CD [甲图中重力和弹簧弹力做功,系统机械能守恒,但弹簧的弹性势能增加,A的机械能减少,A错;乙图中B物体下滑,B对A的弹力做功,A的动能增加,B的机械能减少,B错;丙图中A、B组成的系统只有重力做功,机械能守恒,C对;丁图中小球受重力和拉力作用,但都不做功,小球动能不变,机械能守恒,D对。]2.如图所示,将一个内外侧均光滑的半圆形槽置于光滑的水平面上,槽的左侧有一固定的竖直墙壁。现让一小球自左端槽口A点的正上方由静止开始下落,从A点与半圆形槽相切进入槽内,则下列说法正确的是( )A.小球在半圆形槽内运动的全过程中,只有重力对它做功B.小球从最低点向右侧最高点运动的过程中,小球的机械能守恒C.小球从最低点向右侧最高点运动的过程中,小球与槽组成的系统机械能守恒D.小球从下落到从右侧离开槽的过程中,机械能守恒C [小球从A点向半圆形槽的最低点运动的过程中,槽没有动,整个系统只有重力做功,所以小球与槽组成的系统机械能守恒,而小球过了半圆形槽的最低点以后,半圆形槽向右运动,半圆形槽对小球做负功,小球的机械能不守恒,由于系统没有其他形式的能量产生,所以小球与槽组成的系统的机械能守恒。综合以上分析可知C项正确。]考法2 单物体的机械能守恒3.(2019·右玉检测)一小球以一定的初速度从图示位置进入光滑的轨道,小球先进入圆轨道1,再进入圆轨道2,圆轨道1的半径为R,圆轨道2的半径是轨道1的1.8倍,小球的质量为m,若小球恰好能通过轨道2的最高点B,则小球在轨道1上经过其最高点A时对轨道的压力为( )A.2mg B.3mg C.4mg D.5mgC [小球恰好能通过轨道2的最高点B时,有mg=,小球在轨道1上经过其最高点A时,有F+mg=,根据机械能守恒定律,有1.6mgR=mv-mv,解得F=4mg,即小球在轨道1上经过其最高点A时对轨道的压力为4mg,C项正确。]w4.(2016·全国卷Ⅲ)如图所示,在竖直平面内有由圆弧AB和圆弧BC组成的光滑固定轨道,两者在最低点B平滑连接。AB弧的半径为R,BC弧的半径为。一小球在A点正上方与A相距处由静止开始自由下落,经A点沿圆弧轨道运动。(1)求小球在B、A两点的动能之比;(2)通过计算判断小球能否沿轨道运动到C点。解析:(1)设小球的质量为m,小球在A点的动能为EkA,由机械能守恒定律得EkA=mg ①设小球在B点的动能为EkB,同理有EkB=mg ②由①②式得=5。 ③(2)若小球能沿轨道运动到C点,则小球在C点所受轨道的正压力N应满足N≥0 ④设小球在C点的速度大小为vC,由牛顿第二定律和向心加速度公式有N+mg=m ⑤由④⑤式得,vC应满足mg≤m ⑥由机械能守恒定律得mg=mv ⑦由⑥⑦式可知,小球恰好可以沿轨道运动到C点。答案:(1)5 (2)能沿轨道运动到C点考法3 含弹簧的单物体的机械能守恒5.(2019·贵阳模拟)如图所示,一质量为m的小球固定于轻质弹簧的一端,弹簧的另一端固定于O点。将小球拉至A点,弹簧恰好无形变,由静止释放小球,当小球运动到O点正下方与A点的竖直高度差为h的B点时,速度大小为v。已知重力加速度为g,下列说法正确的是( )A.小球运动到B点时的动能等于mghB.小球由A点到B点重力势能减少mv2C.小球由A点到B点克服弹力做功为mghD.小球到达B点时弹簧的弹性势能为mgh-mv2D [小球由A点到B点的过程中,小球和弹簧组成的系统机械能守恒,弹簧由原长到发生伸长的形变,小球动能增加量小于重力势能减少量,A项错误;小球重力势能减少量等于小球动能增加量与弹簧弹性势能增加量之和,B项错误;弹簧弹性势能增加量等于小球重力势能减少量与动能增加量之差,D项正确;弹簧弹性势能增加量等于小球克服弹力所做的功,C项错误。]6.(多选)(2016·全国卷Ⅱ)如图所示,小球套在光滑的竖直杆上,轻弹簧一端固定于O点,另一端与小球相连。现将小球从M点由静止释放,它在下降的过程中经过了N点。已知在M、N两点处,弹簧对小球的弹力大小相等,且∠ONM<∠OMN<。在小球从M点运动到N点的过程中( )A.弹力对小球先做正功后做负功B.有两个时刻小球的加速度等于重力加速度C.弹簧长度最短时,弹力对小球做功的功率为零D.小球到达N点时的动能等于其在M、N两点的重力势能差BCD [在M、N两点处,弹簧对小球的弹力大小相等,且∠ONM<∠OMN<,则小球在M点时弹簧处于压缩状态,在N点时弹簧处于拉伸状态,小球从M点运动到N点的过程中,弹簧长度先缩短,当弹簧与竖直杆垂直时弹簧达到最短,这个过程中弹力对小球做负功,然后弹簧再伸长,弹力对小球开始做正功,当弹簧达到自然伸长状态时,弹力为零,再随着弹簧的伸长弹力对小球做负功,故整个过程中,弹力对小球先做负功,再做正功,后再做负功,选项A错误。在弹簧与杆垂直时及弹簧处于自然伸长状态时,小球加速度等于重力加速度,选项B正确。弹簧与杆垂直时,弹力方向与小球的速度方向垂直,则弹力对小球做功的功率为零,选项C正确。由机械能守恒定律知,在M、N两点弹簧弹性势能相等,在N点的动能等于从M点到N点重力势能的减小值,选项D正确。][考法指导] 求解单个物体机械能守恒问题的基本思路1选取研究对象——物体。2根据研究对象所经历的物理过程,进行受力、做功分析,判断机械能是否守恒。3恰当地选取参考平面,确定研究对象在过程的初、末状态时的机械能。4选取方便的机械能守恒定律的方程形式Ek1+Ep1=Ek2+Ep2、ΔEk=-ΔEp进行求解。考法4 多物体机械能守恒7.如图所示,两物块a、b质量分别为m、2m,用细绳相连接,悬挂在定滑轮的两侧,不计滑轮质量和一切摩擦。开始时,两物块a、b距离地面高度相同,用手托住物块b,然后突然由静止释放,直至物块a、b间高度差为h(物块b尚未落地)。在此过程中,下列说法正确的是( )A.物块b重力势能减少了2mghB.物块b机械能减少了mghC.物块a的机械能逐渐减小D.物块a重力势能的增加量小于其动能的增加量B [物块a、b间高度差为h时,物块a上升的高度为,物块b下降的高度为,物块b重力势能减少了2mg·=mgh,选项A错误;物块b机械能减少了ΔEb=2mg·-×2mv2,对物块a、b整体,根据机械能守恒定律有0=-2mg·+mg·+×3mv2,得mv2=mgh,ΔEb=mgh,选项B正确;物块a的机械能逐渐增加mgh,选项C错误;物块a重力势能的增加量ΔEpa=mg·=mgh,其动能的增加量ΔEka=mv2=mgh,得ΔEpa>ΔEka,选项D错误。]8.(多选)将质量分别为m和2m的两个小球A和B,用长为2L的轻杆相连,如图所示,在杆的中点O处有一固定水平转动轴,把杆置于水平位置后由静止自由释放,在B球顺时针转动到最低位置的过程中(不计一切摩擦)( )A.A、B两球的线速度大小始终不相等B.重力对B球做功的瞬时功率先增大后减小C.B球转动到最低位置时的速度大小为D.杆对B球做正功,B球机械能不守恒BC [A、B两球用轻杆相连共轴转动,角速度大小始终相等,转动半径相等,所以两球的线速度大小也相等,选项A错误;杆在水平位置时,重力对B球做功的瞬时功率为零,杆在竖直位置时,B球的重力方向和速度方向垂直,重力对B球做功的瞬时功率也为零,但在其他位置重力对B球做功的瞬时功率不为零,因此,重力对B球做功的瞬时功率先增大后减小,选项B正确;设B球转动到最低位置时速度为v,两球线速度大小相等,对A、B两球和杆组成的系统,由机械能守恒定律得2mgL-mgL=(2m)v2+mv2,解得v=,选项C正确;B球的重力势能减少了2mgL,动能增加了mgL,机械能减少了,所以杆对B球做负功,选项D错误。] 9.(多选)(2015·全国卷Ⅱ)如图所示,滑块a、b的质量均为m,a套在固定竖直杆上,与光滑水平地面相距h,b放在地面上。a、b通过铰链用刚性轻杆连接,由静止开始运动。不计摩擦,a、b可视为质点,重力加速度大小为g。则( )A.a落地前,轻杆对b一直做正功B.a落地时速度大小为C.a下落过程中,其加速度大小始终不大于g D.a落地前,当a的机械能最小时,b对地面的压力大小为mg BD [由题意知,系统机械能守恒。设某时刻a、b的速度分别为va、vb。此时刚性轻杆与竖直杆的夹角为θ,分别将va、vb分解,如图。因为刚性杆不可伸长,所以沿杆的分速度v∥与v′∥是相等的,即vacos θ=vbsin θ。当a滑至地面时θ=90°,此时vb=0,由系统机械能守恒得mgh=mv,解得va=,选项B正确。同时由于b初、末速度均为零,运动过程中其动能先增大后减小,即杆对b先做正功后做负功,选项A错误。杆对b的作用先是推力后是拉力,对a则先是阻力后是动力,即a的加速度在受到杆的向下的拉力作用时大于g,选项C错误。b的动能最大时,杆对a、b的作用力为零,此时a的机械能最小,b只受重力和支持力,所以b对地面的压力大小为mg,选项D正确。正确选项为B、D。] 10.如图所示,A、B两小球由绕过轻质定滑轮的细线相连,A放在固定的光滑斜面上,B、C两小球在竖直方向上通过劲度系数为k的轻质弹簧相连,C球放在水平地面上。现用手控制住A,并使细线刚刚拉直但无拉力作用,并保证滑轮左侧细线竖直、右侧细线与斜面平行。已知A的质量为4m,B、C的质量均为m,重力加速度为g,细线与滑轮之间的摩擦不计。开始时整个系统处于静止状态;释放A后,A沿斜面下滑至速度最大时,C恰好离开地面。求:(1)斜面的倾角α;(2)A球获得的最大速度vm。解析:(1)由题意可知,当A沿斜面下滑至速度最大时,C恰好离开地面,A的加速度此时为零。由牛顿第二定律得4mgsin α-2mg=0,则sin α=,α=30°。(2)由题意可知,mg=kΔx,B球上升的高度x=2Δx=。A、B两小球及轻质弹簧组成的系统在初始时和A沿斜面下滑至速度最大时弹簧的弹性势能相等,对A、B、C三小球和弹簧组成的系统机械能守恒,得4mgxsin α-mgx=(5m)v联立化简得vm=2g。答案:(1)30° (2)2g[考法指导] 解决多物体机械能守恒问题的三点注意1对多个物体组成的系统,一般用“转化法”或“转移法”来判断系统的机械能是否守恒。2注意寻找用绳或杆相连接的物体间的速度关系和位移关系。3列机械能守恒方程时,一般选用ΔEk=-ΔEp或ΔEA=-ΔEB的形式。

