


还剩14页未读,
继续阅读
所属成套资源:2020高考人教A版理科数学一轮复习文档《微点教程》学案
成套系列资料,整套一键下载
2020版《微点教程》高考人教A版理科数学一轮复习文档:第五章第一节 数列的概念与简单表示法 学案
展开
第五章 数 列
第一节 数列的概念与简单表示法
2019考纲考题考情
1.数列的有关概念
(1)数列的定义
按照一定顺序排列的一列数称为数列。数列中的每一个数叫做这个数列的项。
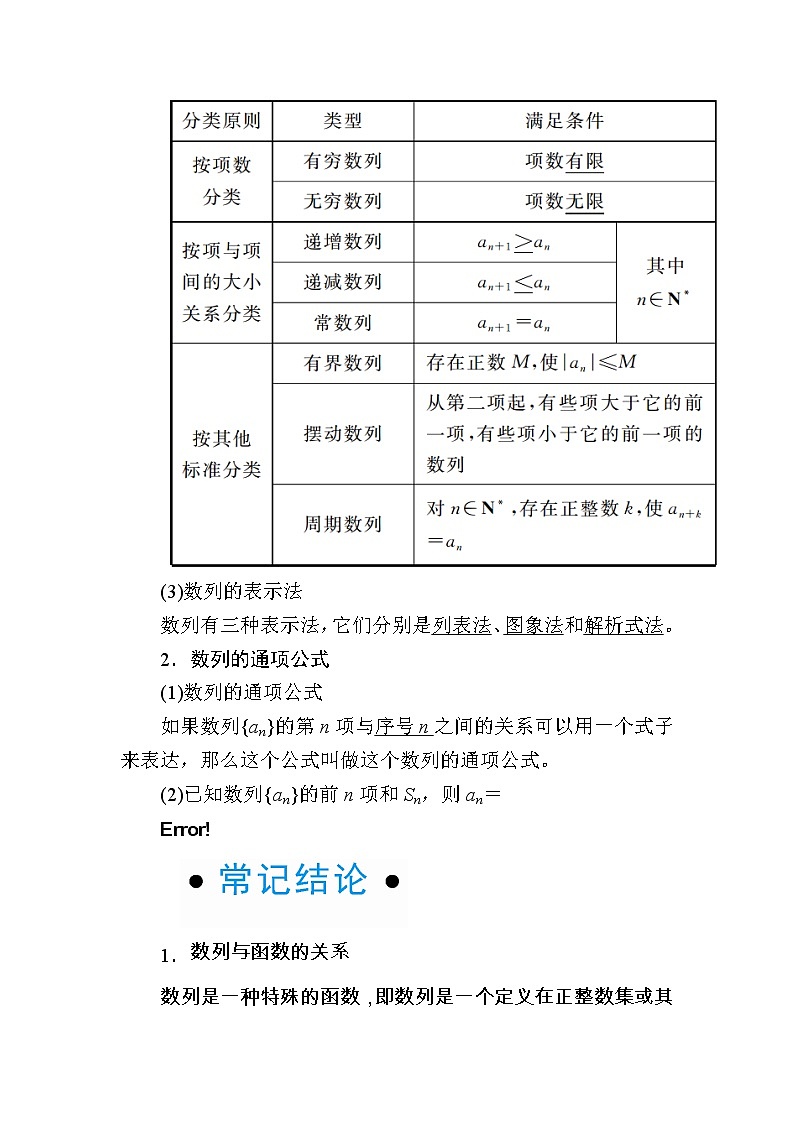
(2)数列的分类
(3)数列的表示法
数列有三种表示法,它们分别是列表法、图象法和解析式法。
2.数列的通项公式
(1)数列的通项公式
如果数列{an}的第n项与序号n之间的关系可以用一个式子来表达,那么这个公式叫做这个数列的通项公式。
(2)已知数列{an}的前n项和Sn,则an=
1.数列与函数的关系
数列是一种特殊的函数,即数列是一个定义在正整数集或其子集{1,2,3,…,n}上的函数,当自变量依次从小到大取值时所对应的一列函数值。
2.在数列{an}中,若an最大,则若an最小,则
3.递推关系求通项公式的三种方法:
(1)叠加法:对于an+1-an=f(n)型,若f(1)+f(2)+…+f(n)的和是可求的,可用多式相加法求得an。
(2)叠乘法:对于=f(n)型,若f(1)·f(2)·…·f(n)的积是可求的,可用多式相乘法求得an。
(3)构造法:对an+1=pan+q型,构造一个公比为p(p≠1)的等比数列,求得an。
一、走进教材
1.(必修5P33A组T4改编)在数列{an}中,a1=1,an=1+(n≥2),则a5等于( )
A. B.
C. D.
解析 a2=1+=2,a3=1+=,a4=1+=3,a5=1+=。
答案 D
2.(必修5P33A组T5改编)根据下面的图形及相应的点数,写出点数构成的数列的一个通项公式an=________。
答案 5n-4
二、走近高考
3.(2018·全国卷Ⅰ)记Sn为数列{an}的前n项和。若Sn=2an+1,则S6=________。
解析 根据Sn=2an+1,可得Sn+1=2an+1+1,两式相减得an+1=2an+1-2an,即an+1=2an,当n=1时,S1=a1=2a1+1,解得a1=-1,所以数列{an}是以-1为首项,2为公比的等比数列,所以S6==-63。
解析:因为Sn=2an+1,所以当n=1时,a1=2a1+1,解得a1=-1;当n=2时,a1+a2=2a2+1,解得a2=-2;当n=3时,a1+a2+a3=2a3+1,解得a3=-4;当n=4时,a1+a2+a3+a4=2a4+1,解得a4=-8;当n=5时,a1+a2+a3+a4+a5=2a5+1,解得a5=-16;当n=6时,a1+a2+a3+a4+a5+a6=2a6+1,解得a6=-32。所以S6=-1-2-4-8-16-32=-63。
答案 -63
三、走出误区
微提醒:①忽视数列是特殊的函数,其自变量为正整数集N*或其子集{1,2,…,n};②求数列前n项和Sn的最值时忽视项为零的情况;③根据Sn求an时忽视对n=1的验证。
4.在数列-1,0,,,…,中,0.08是它的第________项。
解析 依题意得=,解得n=10或n=(舍)。
答案 10
5.在数列{an}中,an=-n2+6n+7,当其前n项和Sn取最大值时,n=________。
解析 由题可知n∈N*,令an=-n2+6n+7≥0,得1≤n≤7(n∈N*),所以该数列的第7项为零,且从第8项开始an<0,则该数列的前6或7项的和最大。
答案 6或7
6.已知Sn=2n+3,则an=________。
解析 因为Sn=2n+3,那么当n=1时,a1=S1=21+3=5;当n≥2时,an=Sn-Sn-1=2n+3-(2n-1+3)=2n-1(*)。由于a1=5不满足(*)式,所以an=
答案
考点一 由数列的前n项求数列的通项公式
【例1】 (1)数列,-,,-,…的一个通项公式为( )
A.an=(-1)n·
B.an=(-1)n·
C.an=(-1)n+1·
D.an=(-1)n+1·
(2)(2019·湖北八校联考)已知数列{an}满足an=(n∈N*),将数列{an}中的整数项按原来的顺序组成新数列{bn},则b2 019的末位数字为( )
A.8 B.2
C.3 D.7
解析 (1)该数列是分数形式,分子为奇数2n+1,分母是指数2n,各项的符号由(-1)n+1来确定,所以D选项正确。
(2)由an=(n∈N*),可得此数列为,,,,,,,,,,,,,…,整数项为,,,,,,…,所以数列{bn}的各项依次为2,3,7,8,12,13,17,18,…,末位数字分别是2,3,7,8,2,3,7,8,…,因为2 019=4×504+3,所以b2 019的末位数字为7。故选D。
答案 (1)D (2)D
根据所给数列的前几项求其通项时,需仔细观察分析,抓住以下几方面的特征:
1.分式中分子、分母的各自特征;
2.相邻项的联系特征;
3.拆项后的各部分特征;
4.符号特征。应多进行对比、分析,从整体到局部多角度观察、归纳、联想。
【变式训练】 (1)数列1,3,6,10,15,…的一个通项公式是( )
A.an=n2-(n-1) B.an=n2-1
C.an= D.an=
(2)(2018·河南安阳二模)已知数列:,,,,,,,,,,…,依它的前10项的规律,这个数列的第2 018项a2 018等于( )
A. B. C.64 D.
解析 (1)设此数列为{an},则由题意可得a1=1,a2=3,a3=6,a4=10,a5=15,…仔细观察数列1,3,6,10,15,…可以发现:1=1,3=1+2,6=1+2+3,10=1+2+3+4。…所以第n项为1+2+3+4+5+…+n=,所以数列1,3,6,10,15,…的通项公式为an=。
解析:代入n=1,2,3进行验证。
(2)观察数列:,,,,,,,,,,…,可将它分成k(k∈N*)组,即第1组有1项,第2组有2项,第3组有3项,…,所以第k组有k项,各项的分子从k依次减小至1,分母从1依次增大到k,所以前k组共有项,令2 018=+m(k∈N*,1≤m≤k,m∈N*),可得k=63,m=2,所以该数列的第2 018项a2 018为第64组的第2项,故a2 018=。故选D。
答案 (1)C (2)D
考点二 由an与Sn的关系求an
【例2】 (1)已知数列{an}的前n项和Sn=n2+2n+1(n∈N*),则an=________。
(2)已知数列{an}的前n项和Sn=an+,则{an}的通项公式为an=________。
解析 (1)当n≥2时,an=Sn-Sn-1=2n+1;当n=1时,a1=S1=4≠2×1+1。因此an=
(2)当n=1时,a1=S1=a1+,所以a1=1。当n≥2时,an=Sn-Sn-1=an-an-1,所以=-,所以数列{an}为首项a1=1,公比q=-的等比数列,故an=n-1。
答案 (1) (2)n-1
1.已知Sn求an,常用的方法是利用an=Sn-Sn-1(n≥2)转化为关于an的递推关系,再求其通项公式。
2.要验证a1是否适合an,若适合,则统一用an表示;若不适合,则通项公式用分段函数的形式表示。
【变式训练】 (1)(2019·合肥市质量检测)已知数列{an}的前n项和为Sn,若3Sn=2an-3n,则a2 020=( )
A.22 020-1 B.32 020-6
C.2 020- D.2 020-
(2)已知数列{an}的前n项和Sn=3n+1,则数列的通项公式an=________。
解析 (1)因为a1=S1,所以3a1=3S1=2a1-3⇒a1=-3。当n≥2时,3Sn=2an-3n,3Sn-1=2an-1-3(n-1),所以an=-2an-1-3,即an+1=-2(an-1+1),所以数列{an+1}是以-2为首项,-2为公比的等比数列,所以an+1=(-2)×(-2)n-1=(-2)n,则a2 020=22 020-1。故选A。
(2)当n=1时,a1=S1=3+1=4,当n≥2时,an=Sn-Sn-1=3n+1-3n-1-1=2·3n-1。显然当n=1时,不满足上式。所以an=
答案 (1)A (2)
考点三 由递推关系求通项公式
【例3】 (1)已知数列{an}中,a1=1,an+1=an+2n+1,则a5=________。
(2)若a1=1,an+1=2nan,则通项公式an=________。
(3)若a1=1,an+1=,则数列{an}的通项公式an=________。
解析 (1)依题意得an+1-an=2n+1,a5=a1+(a2-a1)+(a3-a2)+(a4-a3)+(a5-a4)=1+3+5+7+9=25。
(2)由an+1=2nan,得=2n-1(n≥2),所以an=··…··a1=2n-1·2n-2·…·2·1=21+2+3+…+(n-1)=2。又a1=1适合上式,故an=2。
(3)因为an+1=,a1=1,所以an≠0,所以=+,即-=。又a1=1,则=1,所以是以1为首项,为公差的等差数列。所以=+(n-1)×=+。所以an=(n∈N*)。
答案 (1)25 (2)2 (3)
已知数列的递推关系求通项公式的典型方法
1.当出现an=xan-1+y(x,y为常数)时,构造等比数列。
2.当出现an=an-1+f(n)时,用累加法求解。
3.当出现=f(n)时,用累乘法求解。
【变式训练】 (1)若数列{an}满足a1=1,且对于任意的n∈N*都有an+1=an+n+1,则++…+等于( )
A. B. C. D.
(2)定义:在数列{an}中,若满足-=d(n∈N*,d为常数),称{an}为“等差比数列”。已知在“等差比数列”{an}中,a1=a2=1,a3=3,则等于( )
A.4×2 0152-1 B.4×2 0142-1
C.4×2 0132-1 D.4×2 0132
解析 (1)由an+1=an+n+1,得an+1-an=n+1,则a2-a1=1+1,a3-a2=2+1,a4-a3=3+1,…,an-an-1=(n-1)+1,以上等式相加,得an-a1=2+3+…+(n-1)+n,把a1=1代入上式得an=1+2+3+…+(n-1)+n=,所以==2,则++…+=2=2=,故选D。
(2)由题知是首项为1,公差为2的等差数列,则=2n-1,所以an=××…××a1=(2n-3)×(2n-5)×…×1。所以==4 027×4 025=(4 026+1)(4 026-1)=4 0262-1=4×2 0132-1。
答案 (1)D (2)C
考点四 数列的性质微点小专题
方向1:数列的周期性
【例4】 (2019·河北石家庄一模)若数列{an}满足a1=2,an+1=,则a2 018的值为( )
A.2 B.-3
C.- D.
解析 因为a1=2,an+1=,所以a2==-3,同理可得:a3=-,a4=,a5=2,…,可得an+4=an,则a2 018=a504×4+2=a2=-3。故选B。
答案 B
列出数列的前几项,归纳出周期。
方向2:数列的单调性
【例5】 (1)已知数列{an}的通项公式an=(n+1)·n,则数列的最大项为________。
(2)已知数列{an}满足a1=33,an+1-an=2n,则的最小值为________。
解析 (1)因为an+1-an=(n+2)n+1-(n+1)n=n×,所以当n<9时,an+1-an>0,即an+1>an;当n=9时,an+1-an=0,即an+1=an;当n>9时,an+1-an<0,即an+1
解析:根据题意,令(n≥2,n∈N*),即解得9≤n≤10。因为n∈N*,所以n=9或n=10。所以该数列最大项为第9,10项,且a9=a10=10×9。
(2)因为an=(an-an-1)+(an-1-an-2)+…+(a2-a1)+a1=2[1+2+…+(n-1)]+33=33+n2-n(n≥2),当n=1时也符合,所以an=n2-n+33。所以=+n-1。构造函数f(x)=+x-1(x>0),求导得f′(x)=-+1。令f′(x)>0,解得x>;令f′(x)<0,解得0
答案 (1)10×9 (2)
解决数列的单调性问题可用以下三种方法
1.用作差比较法,根据an+1-an的符号判断数列{an}是递增数列、递减数列或是常数列。
2.用作商比较法,根据(an>0或an<0)与1的大小关系进行判断。
3.结合导数的方法判断。
【题点对应练】
1.(方向1)已知数列{an}满足:an+1=an-an-1(n≥2,n∈N*),a1=1,a2=2,Sn为数列{an}的前n项和,则S2 018=( )
A.3 B.2 C.1 D.0
解析 因为an+1=an-an-1,a1=1,a2=2,所以a3=1,a4=-1,a5=-2,a6=-1,a7=1,a8=2,…,故数列{an}是周期为6的周期数列,且每连续6项的和为0,故S2 018=336×0+a2 017+a2 018=a1+a2=3。故选A。
答案 A
2.(方向2)已知数列{an}中,前n项和为Sn,且Sn=an,则(n>1)的最大值为________。
解析 因为Sn=an,所以当n>1时,an=Sn-Sn-1=an-an-1,即=,因为数列单调递减,所以当n=2时,=2最大。
答案 2
1.(配合例2使用)若数列{an}是正项数列,且++…+=n2+n,则++…+=________。
解析 当n=1时,=12+1=2,a1=4。当n≥2时,++…+=(n-1)2+(n-1),++…++=n2+n,两式相减可得=2n,即an=4n2,又a1=4也符合该式,所以an=4n2,则=4n,则++…+=4×1+4×2+…+4n=2n2+2n(n∈N*)。
答案 2n2+2n(n∈N*)
2.(配合例4使用)若a1=1,对任意的n∈N*,都有an>0,且na-(2n-1)an+1an-2a=0。设M(x)表示整数x的个位数字,则M(a2 019)=________。
解析 由已知得(nan+1+an)(an+1-2an)=0,因为an>0,所以an+1-2an=0,则=2,因为a1=1,所以数列{an}是以1为首项,2为公比的等比数列,所以an=1×2n-1=2n-1(n∈N*)。所以a2=2,a3=4,a4=8,a5=16,a6=32,a7=64,a8=128,…,所以n≥2时,M(an)依次构成以4为周期的数列。所以M(a2 019)=M(a3)=4,故答案为4。
答案 4
3.(配合例5使用)已知数列{an}满足nan+2-(n+2)an=λ(n2+2n),其中a1=1,a2=2,若an
解析 由nan+2-(n+2)an=λ(n2+2n)=λn(n+2)得-=λ,所以数列的奇数项与偶数项均是以λ为公差的等差数列,因为a1=1,a2=2,所以当n为奇数时,=1+λ=λ+1,所以an=λ+n。当n为偶数时,=1+λ=λ+1,所以an=λ+n,当n为奇数时,由an-2,若n=1,则λ∈R,若n>1,则λ>-,所以λ≥0。当n为偶数时,由an-2,所以λ>-,即λ≥0。综上,实数λ的取值范围为[0,+∞)。
答案 [0,+∞)
第一节 数列的概念与简单表示法
2019考纲考题考情
1.数列的有关概念
(1)数列的定义
按照一定顺序排列的一列数称为数列。数列中的每一个数叫做这个数列的项。
(2)数列的分类
(3)数列的表示法
数列有三种表示法,它们分别是列表法、图象法和解析式法。
2.数列的通项公式
(1)数列的通项公式
如果数列{an}的第n项与序号n之间的关系可以用一个式子来表达,那么这个公式叫做这个数列的通项公式。
(2)已知数列{an}的前n项和Sn,则an=
1.数列与函数的关系
数列是一种特殊的函数,即数列是一个定义在正整数集或其子集{1,2,3,…,n}上的函数,当自变量依次从小到大取值时所对应的一列函数值。
2.在数列{an}中,若an最大,则若an最小,则
3.递推关系求通项公式的三种方法:
(1)叠加法:对于an+1-an=f(n)型,若f(1)+f(2)+…+f(n)的和是可求的,可用多式相加法求得an。
(2)叠乘法:对于=f(n)型,若f(1)·f(2)·…·f(n)的积是可求的,可用多式相乘法求得an。
(3)构造法:对an+1=pan+q型,构造一个公比为p(p≠1)的等比数列,求得an。
一、走进教材
1.(必修5P33A组T4改编)在数列{an}中,a1=1,an=1+(n≥2),则a5等于( )
A. B.
C. D.
解析 a2=1+=2,a3=1+=,a4=1+=3,a5=1+=。
答案 D
2.(必修5P33A组T5改编)根据下面的图形及相应的点数,写出点数构成的数列的一个通项公式an=________。
答案 5n-4
二、走近高考
3.(2018·全国卷Ⅰ)记Sn为数列{an}的前n项和。若Sn=2an+1,则S6=________。
解析 根据Sn=2an+1,可得Sn+1=2an+1+1,两式相减得an+1=2an+1-2an,即an+1=2an,当n=1时,S1=a1=2a1+1,解得a1=-1,所以数列{an}是以-1为首项,2为公比的等比数列,所以S6==-63。
解析:因为Sn=2an+1,所以当n=1时,a1=2a1+1,解得a1=-1;当n=2时,a1+a2=2a2+1,解得a2=-2;当n=3时,a1+a2+a3=2a3+1,解得a3=-4;当n=4时,a1+a2+a3+a4=2a4+1,解得a4=-8;当n=5时,a1+a2+a3+a4+a5=2a5+1,解得a5=-16;当n=6时,a1+a2+a3+a4+a5+a6=2a6+1,解得a6=-32。所以S6=-1-2-4-8-16-32=-63。
答案 -63
三、走出误区
微提醒:①忽视数列是特殊的函数,其自变量为正整数集N*或其子集{1,2,…,n};②求数列前n项和Sn的最值时忽视项为零的情况;③根据Sn求an时忽视对n=1的验证。
4.在数列-1,0,,,…,中,0.08是它的第________项。
解析 依题意得=,解得n=10或n=(舍)。
答案 10
5.在数列{an}中,an=-n2+6n+7,当其前n项和Sn取最大值时,n=________。
解析 由题可知n∈N*,令an=-n2+6n+7≥0,得1≤n≤7(n∈N*),所以该数列的第7项为零,且从第8项开始an<0,则该数列的前6或7项的和最大。
答案 6或7
6.已知Sn=2n+3,则an=________。
解析 因为Sn=2n+3,那么当n=1时,a1=S1=21+3=5;当n≥2时,an=Sn-Sn-1=2n+3-(2n-1+3)=2n-1(*)。由于a1=5不满足(*)式,所以an=
答案
考点一 由数列的前n项求数列的通项公式
【例1】 (1)数列,-,,-,…的一个通项公式为( )
A.an=(-1)n·
B.an=(-1)n·
C.an=(-1)n+1·
D.an=(-1)n+1·
(2)(2019·湖北八校联考)已知数列{an}满足an=(n∈N*),将数列{an}中的整数项按原来的顺序组成新数列{bn},则b2 019的末位数字为( )
A.8 B.2
C.3 D.7
解析 (1)该数列是分数形式,分子为奇数2n+1,分母是指数2n,各项的符号由(-1)n+1来确定,所以D选项正确。
(2)由an=(n∈N*),可得此数列为,,,,,,,,,,,,,…,整数项为,,,,,,…,所以数列{bn}的各项依次为2,3,7,8,12,13,17,18,…,末位数字分别是2,3,7,8,2,3,7,8,…,因为2 019=4×504+3,所以b2 019的末位数字为7。故选D。
答案 (1)D (2)D
根据所给数列的前几项求其通项时,需仔细观察分析,抓住以下几方面的特征:
1.分式中分子、分母的各自特征;
2.相邻项的联系特征;
3.拆项后的各部分特征;
4.符号特征。应多进行对比、分析,从整体到局部多角度观察、归纳、联想。
【变式训练】 (1)数列1,3,6,10,15,…的一个通项公式是( )
A.an=n2-(n-1) B.an=n2-1
C.an= D.an=
(2)(2018·河南安阳二模)已知数列:,,,,,,,,,,…,依它的前10项的规律,这个数列的第2 018项a2 018等于( )
A. B. C.64 D.
解析 (1)设此数列为{an},则由题意可得a1=1,a2=3,a3=6,a4=10,a5=15,…仔细观察数列1,3,6,10,15,…可以发现:1=1,3=1+2,6=1+2+3,10=1+2+3+4。…所以第n项为1+2+3+4+5+…+n=,所以数列1,3,6,10,15,…的通项公式为an=。
解析:代入n=1,2,3进行验证。
(2)观察数列:,,,,,,,,,,…,可将它分成k(k∈N*)组,即第1组有1项,第2组有2项,第3组有3项,…,所以第k组有k项,各项的分子从k依次减小至1,分母从1依次增大到k,所以前k组共有项,令2 018=+m(k∈N*,1≤m≤k,m∈N*),可得k=63,m=2,所以该数列的第2 018项a2 018为第64组的第2项,故a2 018=。故选D。
答案 (1)C (2)D
考点二 由an与Sn的关系求an
【例2】 (1)已知数列{an}的前n项和Sn=n2+2n+1(n∈N*),则an=________。
(2)已知数列{an}的前n项和Sn=an+,则{an}的通项公式为an=________。
解析 (1)当n≥2时,an=Sn-Sn-1=2n+1;当n=1时,a1=S1=4≠2×1+1。因此an=
(2)当n=1时,a1=S1=a1+,所以a1=1。当n≥2时,an=Sn-Sn-1=an-an-1,所以=-,所以数列{an}为首项a1=1,公比q=-的等比数列,故an=n-1。
答案 (1) (2)n-1
1.已知Sn求an,常用的方法是利用an=Sn-Sn-1(n≥2)转化为关于an的递推关系,再求其通项公式。
2.要验证a1是否适合an,若适合,则统一用an表示;若不适合,则通项公式用分段函数的形式表示。
【变式训练】 (1)(2019·合肥市质量检测)已知数列{an}的前n项和为Sn,若3Sn=2an-3n,则a2 020=( )
A.22 020-1 B.32 020-6
C.2 020- D.2 020-
(2)已知数列{an}的前n项和Sn=3n+1,则数列的通项公式an=________。
解析 (1)因为a1=S1,所以3a1=3S1=2a1-3⇒a1=-3。当n≥2时,3Sn=2an-3n,3Sn-1=2an-1-3(n-1),所以an=-2an-1-3,即an+1=-2(an-1+1),所以数列{an+1}是以-2为首项,-2为公比的等比数列,所以an+1=(-2)×(-2)n-1=(-2)n,则a2 020=22 020-1。故选A。
(2)当n=1时,a1=S1=3+1=4,当n≥2时,an=Sn-Sn-1=3n+1-3n-1-1=2·3n-1。显然当n=1时,不满足上式。所以an=
答案 (1)A (2)
考点三 由递推关系求通项公式
【例3】 (1)已知数列{an}中,a1=1,an+1=an+2n+1,则a5=________。
(2)若a1=1,an+1=2nan,则通项公式an=________。
(3)若a1=1,an+1=,则数列{an}的通项公式an=________。
解析 (1)依题意得an+1-an=2n+1,a5=a1+(a2-a1)+(a3-a2)+(a4-a3)+(a5-a4)=1+3+5+7+9=25。
(2)由an+1=2nan,得=2n-1(n≥2),所以an=··…··a1=2n-1·2n-2·…·2·1=21+2+3+…+(n-1)=2。又a1=1适合上式,故an=2。
(3)因为an+1=,a1=1,所以an≠0,所以=+,即-=。又a1=1,则=1,所以是以1为首项,为公差的等差数列。所以=+(n-1)×=+。所以an=(n∈N*)。
答案 (1)25 (2)2 (3)
已知数列的递推关系求通项公式的典型方法
1.当出现an=xan-1+y(x,y为常数)时,构造等比数列。
2.当出现an=an-1+f(n)时,用累加法求解。
3.当出现=f(n)时,用累乘法求解。
【变式训练】 (1)若数列{an}满足a1=1,且对于任意的n∈N*都有an+1=an+n+1,则++…+等于( )
A. B. C. D.
(2)定义:在数列{an}中,若满足-=d(n∈N*,d为常数),称{an}为“等差比数列”。已知在“等差比数列”{an}中,a1=a2=1,a3=3,则等于( )
A.4×2 0152-1 B.4×2 0142-1
C.4×2 0132-1 D.4×2 0132
解析 (1)由an+1=an+n+1,得an+1-an=n+1,则a2-a1=1+1,a3-a2=2+1,a4-a3=3+1,…,an-an-1=(n-1)+1,以上等式相加,得an-a1=2+3+…+(n-1)+n,把a1=1代入上式得an=1+2+3+…+(n-1)+n=,所以==2,则++…+=2=2=,故选D。
(2)由题知是首项为1,公差为2的等差数列,则=2n-1,所以an=××…××a1=(2n-3)×(2n-5)×…×1。所以==4 027×4 025=(4 026+1)(4 026-1)=4 0262-1=4×2 0132-1。
答案 (1)D (2)C
考点四 数列的性质微点小专题
方向1:数列的周期性
【例4】 (2019·河北石家庄一模)若数列{an}满足a1=2,an+1=,则a2 018的值为( )
A.2 B.-3
C.- D.
解析 因为a1=2,an+1=,所以a2==-3,同理可得:a3=-,a4=,a5=2,…,可得an+4=an,则a2 018=a504×4+2=a2=-3。故选B。
答案 B
列出数列的前几项,归纳出周期。
方向2:数列的单调性
【例5】 (1)已知数列{an}的通项公式an=(n+1)·n,则数列的最大项为________。
(2)已知数列{an}满足a1=33,an+1-an=2n,则的最小值为________。
解析 (1)因为an+1-an=(n+2)n+1-(n+1)n=n×,所以当n<9时,an+1-an>0,即an+1>an;当n=9时,an+1-an=0,即an+1=an;当n>9时,an+1-an<0,即an+1
解析:根据题意,令(n≥2,n∈N*),即解得9≤n≤10。因为n∈N*,所以n=9或n=10。所以该数列最大项为第9,10项,且a9=a10=10×9。
(2)因为an=(an-an-1)+(an-1-an-2)+…+(a2-a1)+a1=2[1+2+…+(n-1)]+33=33+n2-n(n≥2),当n=1时也符合,所以an=n2-n+33。所以=+n-1。构造函数f(x)=+x-1(x>0),求导得f′(x)=-+1。令f′(x)>0,解得x>;令f′(x)<0,解得0
解决数列的单调性问题可用以下三种方法
1.用作差比较法,根据an+1-an的符号判断数列{an}是递增数列、递减数列或是常数列。
2.用作商比较法,根据(an>0或an<0)与1的大小关系进行判断。
3.结合导数的方法判断。
【题点对应练】
1.(方向1)已知数列{an}满足:an+1=an-an-1(n≥2,n∈N*),a1=1,a2=2,Sn为数列{an}的前n项和,则S2 018=( )
A.3 B.2 C.1 D.0
解析 因为an+1=an-an-1,a1=1,a2=2,所以a3=1,a4=-1,a5=-2,a6=-1,a7=1,a8=2,…,故数列{an}是周期为6的周期数列,且每连续6项的和为0,故S2 018=336×0+a2 017+a2 018=a1+a2=3。故选A。
答案 A
2.(方向2)已知数列{an}中,前n项和为Sn,且Sn=an,则(n>1)的最大值为________。
解析 因为Sn=an,所以当n>1时,an=Sn-Sn-1=an-an-1,即=,因为数列单调递减,所以当n=2时,=2最大。
答案 2
1.(配合例2使用)若数列{an}是正项数列,且++…+=n2+n,则++…+=________。
解析 当n=1时,=12+1=2,a1=4。当n≥2时,++…+=(n-1)2+(n-1),++…++=n2+n,两式相减可得=2n,即an=4n2,又a1=4也符合该式,所以an=4n2,则=4n,则++…+=4×1+4×2+…+4n=2n2+2n(n∈N*)。
答案 2n2+2n(n∈N*)
2.(配合例4使用)若a1=1,对任意的n∈N*,都有an>0,且na-(2n-1)an+1an-2a=0。设M(x)表示整数x的个位数字,则M(a2 019)=________。
解析 由已知得(nan+1+an)(an+1-2an)=0,因为an>0,所以an+1-2an=0,则=2,因为a1=1,所以数列{an}是以1为首项,2为公比的等比数列,所以an=1×2n-1=2n-1(n∈N*)。所以a2=2,a3=4,a4=8,a5=16,a6=32,a7=64,a8=128,…,所以n≥2时,M(an)依次构成以4为周期的数列。所以M(a2 019)=M(a3)=4,故答案为4。
答案 4
3.(配合例5使用)已知数列{an}满足nan+2-(n+2)an=λ(n2+2n),其中a1=1,a2=2,若an
答案 [0,+∞)
相关资料
更多