北师大版第六章 数据的收集与整理综合与测试教学设计
展开
这是一份北师大版第六章 数据的收集与整理综合与测试教学设计,共7页。教案主要包含了 背景与意义分析, 学习与导学目标, 障碍与生成关注, 学程与导程活动, 练习与拓展选题等内容,欢迎下载使用。
小结与复习
一、 背景与意义分析
统计主要研究现实生活中的数据,它通过收集、整理、描述和分析数据来帮助人们对事物的发展作出合理的判断,能够利用数据信息和对数据进行处理已成为信息时代每一位公民必备的素质。通过对本章全面调查和抽样调查的学习,学生可基本掌握收集和整理数据的方法。
二、 学习与导学目标
1 知识积累与疏导:通过复习小结,进一步领悟到现实生活中通过数据处理,对未知的事情作出合理的推断的事实。
2 技能掌握与指导:通过复习,进一步明确数据处理的一般过程。
3 智能提高与训导:在与他人交流合作的过程中学会设计调查问卷。
4 情感修炼与提高:积极创设情境,参与调查、整理数据,体会社会调查的艰辛与乐趣。
5 观念确认与引导:体会从实践中来到实践中去的辨证思想。
三、 障碍与生成关注
调查问卷的设计及根据调查总结的报告给出合理的预测。
四、 学程与导程活动
活动一 回顾本章内容,绘制知识结构图
数据处理的一般过程:
得出结论
分析数据
描述数据
整理数据
收集数据
全面调查
制表 绘图
抽样调查
条形图
直方图
折线图
扇形图
活动二 例题:调查中学生课外阅读情况(时间)
同学小组讨论,设计调查问卷。(抽样调查)
活动三 调查我校初一学生最喜爱的球类活动
设计问卷 (全面调查) 小组讨论,完善问卷。
六、 练习与拓展选题
1.下面调查中,适合采用普查的事件是( )
A.对全国中学生心理健康现状的调查
B.对我市食品合格情况的调查
C.对中央电视台《焦点访谈》收视率的调查
D.对你所在班级的同学身高情况的调查
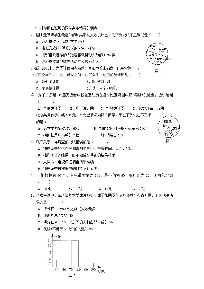
2. 图1是某班学生最喜欢的球类活动人数统计图,则下列说法不正确的是( )
图1
A.该班喜欢乒乓球的学生最多
B.该班喜欢排球和篮球的学生一样多
C.该班喜欢足球的人数是喜欢排球人数的1.25倍
D.该班喜欢其他球类活动的人数为5人
3.在计算机上,为了让使用者清楚、直观地看出磁盘“已用空间”与
“可用空间”占“整个磁盘空间”的百分比,使用的统计图是( )
A.条形统计图 B.折线统计图
C.扇形统计图 D.以上三个都可以
4.为了了解第30届奥运会中我国运动员在各个比赛项目中获得奖牌的数量,应该绘制( )
A.条形统计图 B.扇形统计图 C.折线统计图 D.频数分布直方图
图2 _________________调查学生成绩的频数分布直方
5.晓晓某月有零花钱100元,其支出情况如图2所示,那么下列说法不正确
的是( )
A.该学生的捐助款为60元 B.捐助款所对应的圆心角为240°
C.捐助款是购书款的2倍 D.其他消费占10%
6.以下关于抽样调查的说法错误的是( )
A.抽样调查的优点是调查的范围小,节省时间、人力、物力
B.抽样调查的结果一般不如普查得到的结果精确
C.大样本一定能保证调查结果准确
D.抽样调查时被调查的对象不能太少
7.一组数据有90个,其中最大值为141,最小值为40,取组距为10,则可以分成( )
A. 9组 B.10组 C.11组 D.12组
8.某次考试中,某班级的数学成绩被绘制成了如图3所示的频数分布直方图.下列说法错误的是( )
A.得分在70~80分之间的人数最多
B.该班的总人数为40
C.得分在90~100分之间的人数占总人数的5%
D.及格(不低于60分)的人数为26
图3
9.图4是某班全体学生外出时乘车、步行、骑车的人数分布直方图和扇形统计图(两图都不完整),则下列结论中错误的是( )
图4
A.该班总人数为50 B.骑车人数占总人数的20%
C.步行人数为30 D.乘车人数是骑车人数的2.5倍
10.图5是两户居民家庭全年各项支出的统计图. 根据统计图,下列对两户教育支出占全年总支出的百分比作出的判断中,正确的是( )
A.甲户比乙户大 B.乙户比甲户大
C.甲、乙两户一样大 D.无法确定
图5
11.下列调查中,你认为应采用普查的是 ,应采用抽样调查的是 .
①要了解一批月饼的质量;②要了解某旅游团中男女人数情况;③要预测下届美国总统候选人情况;④要了解梅州化工厂某批烟花的质量情况;⑤要了解某中学开学时学生入学报到的情况;⑥要了解深圳市人口老化问题.
销售量(千克)
图6
12.一个扇形统计图中,某部分所对应的圆心角为72度,则该部分所占的百分比是 .
13.为了估计惠农超市一个月里销售西瓜、苹果、香蕉
的情况.小明对这三种水果7天的销量进行了统计如图6所示.
若香蕉、西瓜、苹果每千克的售价分别为3元、6元、8元,
则这7天销售额最大的水果是 .
14.下面是甲、乙两个水果店1至6月份的销售情况(单位:千克)
为了比较两个商店销售量的稳定性,选择 统计图比较恰当.
15.如图7,这是根据光华中学为某灾区捐款的情况而制作的统计图,已知该校在校学生2000人,请根据统计图计算该校捐款的总数额为 ____ .
图7
0
16.(9分)丽丽去水果店购买一种葡萄,但不知道这种葡萄的味道怎么样. 在水果店老板的建议下,丽丽随便摘了两粒尝了一下,发现味道还不错,于是便买了2千克. 这个过程体现了“部分看全体”的思想,在这里,“部分”指的是什么?全体指的是什么?这个事例采用了什么样的调查方式?
17.(10分)对某文明小区400户家庭拥有电视机数量情况进行抽样调查,得扇形统计图,根据图中提供的信息回答下列问题:
(1)有一台彩电的家庭有多少户?
(2)有两台彩电的家庭有多少户?
(3)有三台彩电的家庭所在扇形的圆心角是多少度?
18. (12分)某校七年级共有500名学生,市团委准备调查他们对“低碳”知识的了解程度.
(1)在确定调查方式时,市团委设计了以下三种方案:
方案一:调查七年级部分女生;
方案二:调查七年级部分男生;
方案三:到七年级每个班去随机调查一定数量的学生.
请问其中最具代表性的一个方案是 .
(2)市团委采用了最具代表性的一个方案,并用收集到的数据绘制出两幅不完整的统计图(如图所示).请你根据图中信息,将其补充完整;
(3)请你估计该校七年级约有多少名学生比较了解“低碳”知识.
19. (12分)在“国庆车展”期间,某汽车经销商推出A、B、C、D四种型号的轿车共1000辆进行展销.C型号轿车销售的成交率为50%,图①是各型号参展轿车的百分比,图②是已售出的各型号轿车的数量.(两幅统计图尚不完整)
(1)参加展销的D型号轿车有多少辆?
(2)请你将图②的统计图补充完整;
(3)通过计算说明哪一款型号的轿车销售情况最好?
20.(12分)某中学为了解2012届初中毕业学生体能素质情况,进行了调查,下表是该校九年级1班在体能素质测试中的得分表.(分数以整分计,满分30分,18分以下为不合格,24~30分为优秀)
认真阅读,解答下列问题:
(1)根据表中相关统计量及相应数据,结合你所学的统计知识,合理制作一种统计图;
(2)根据统计图,你还能得到什么信息?(写一条即可).
(3)结合你所在班的实际情况,谈谈自己的感想.(字数在30个字以内)
一、1.D 2.D 3.C 4.A 5.B 6.C 7.C 8.D 9.C 10.B
二、11. ②⑤;①③④⑥
12. 20%13. 西瓜.14. 折线.15.25180元
16.解:“部分”指“样本”,即2粒葡萄的味道;“全体”指的是“总体”,即这一种葡萄的味道;该事例采用了抽样调查的方式.
17. (1)有一台彩电的家庭有400×82%=328(户)。
(2)有两台彩电的家庭有400×16.5%=66(户)。
(3)有三台彩电的家庭所占的百分比为1-82%-16.5%=1.5%,
所以所对圆心角的度数为360°×1.5%=5.4°。
18.解:(1)方案三
图答1
(2)补充完整如图答1:
(3)500×30%=150(名)。
答:七年级约有150名学生比较了解“低碳”知识.
19. 解:(1)1000×(1-35%-20%-20%)=1000×25%=250(辆)
所以参加展销的D型号轿车有250辆.
图答2
(2)如图答2所示.
(3)四种轿车的成交率分别为:
A:×100%=48%,
B:×100%=49%,
C:50%,
D:×100%=52%.
所以D型号的轿车销售的情况最好.
20.(1)既可制作条形统计图(如答图3),也可制作扇形统计图(如答图4),
(2)由条形图可知:①符合两头小、中间大的规律;②18分以下人数过多等;从扇形统计图可知:①不合格人数占8%,满分只占2%;②21~23分数段所占百分率最大等.
(3)答案不唯一,只要合理、积极向上即可.
答图3
答图4
月份
1
2
3
4
5
6
甲商店
450
440
480
420
580
550
乙商店
480
440
470
490
520
520
分数段
18分以下
18~20分
21~23分
24~26 分
27~29分
30分
人数
4
7
18
12
8
1
相关教案
这是一份数学九年级上册1 反比例函数获奖教学设计,共6页。教案主要包含了知识与技能,过程与方法,情感态度,教学重点,教学难点,教学说明等内容,欢迎下载使用。
这是一份人教版七年级下册6.3 实数教案,共3页。教案主要包含了温故知新,,例题讲解,等内容,欢迎下载使用。
这是一份初中沪教版 (五四制)本册教案教学设计,共1页。教案主要包含了学期)等内容,欢迎下载使用。

