初中北师大版2.4 有理数的加法第1课时教学设计
展开第1课时 有理数的加法法则
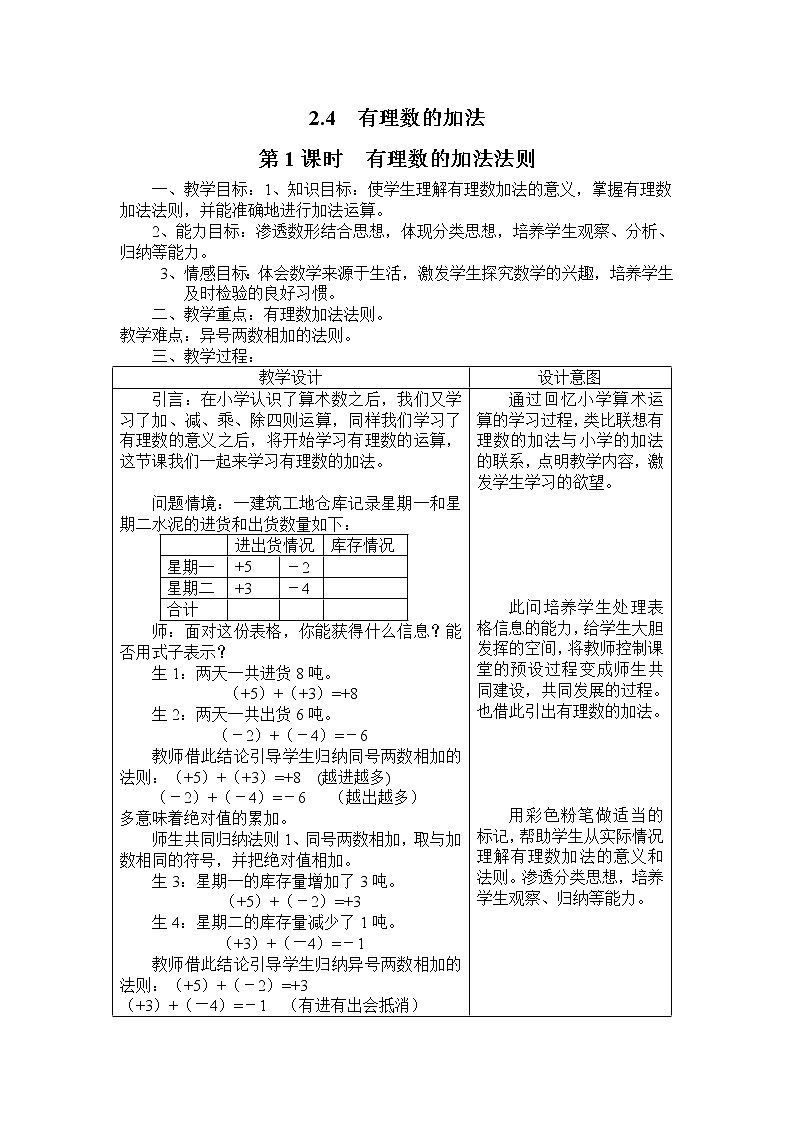
教学目标:1、知识目标:使学生理解有理数加法的意义,掌握有理数
加法法则,并能准确地进行加法运算。
2、能力目标:渗透数形结合思想,体现分类思想,培养学生观察、分析、归纳等能力。
情感目标:体会数学来源于生活,激发学生探究数学的兴趣,培养学生及时检验的良好习惯。
教学重点:有理数加法法则。
教学难点:异号两数相加的法则。
教学过程:
板书设计:
教学设计
设计意图
引言:在小学认识了算术数之后,我们又学习了加、减、乘、除四则运算,同样我们学习了有理数的意义之后,将开始学习有理数的运算,这节课我们一起来学习有理数的加法。
问题情境:一建筑工地仓库记录星期一和星期二水泥的进货和出货数量如下:
进出货情况
库存情况
星期一
+5
-2
星期二
+3
-4
合计
师:面对这份表格,你能获得什么信息?能否用式子表示?
生1:两天一共进货8吨。
(+5)+(+3)=+8
生2:两天一共出货6吨。
(-2)+(-4)=-6
教师借此结论引导学生归纳同号两数相加的法则:(+5)+(+3)=+8 (越进越多)
(-2)+(-4)=-6 (越出越多)
多意味着绝对值的累加。
师生共同归纳法则1、同号两数相加,取与加数相同的符号,并把绝对值相加。
生3:星期一的库存量增加了3吨。
(+5)+(-2)=+3
生4:星期二的库存量减少了1吨。
(+3)+(―4)=-1
教师借此结论引导学生归纳异号两数相加的法则:(+5)+(-2)=+3
(+3)+(―4)=-1 (有进有出会抵消)
抵消意味着绝对值相减。
师生共同归纳法则2、异号两数相加,取绝对值较大的加数的符号,并用较大的绝对值减去较小的绝对值。
生5:这两天的库存量合计增加了2吨。
(+3)+(-1)=+2 或(+8)+(-6)=+2
师:会不会出现和为零的情况?
提示:可以联系仓库进出货的具体情形。
生6:如星期一仓库进货5吨,出货5吨,则库存量为零。
(+5)+(-5)=0
师生共同归纳法则3、互为相反数的两个数相加得零。
师:你能用加法法则来解释法则3吗?
生7:可用异号两数相加的法则。
一般地还有:一个数同零相加,仍得这个数。
小结:运算关键:先分类
运算步骤:先确定符号,再计算绝对值
做一做:(口答)确定下列各题中和的符号,并说明理由:
(1)(+3)+(+7);(2)(-10)+(-3);
(3)(+6)+(-5);(4)0+(-5).
例 计算下列各式:
(1)(-3)+(-4);(2)(-2.5)+5;
(3)(-2)+0;(4)(+)+(-)
教法:请四位学生板演,让学生批改并说明理由。
我们也可以利用数轴来检验运算是否正确。如:星期二仓库进货3吨,出货4吨,用数轴表示如下:
你能用数轴去检验上题中的(1),(2)两题吗?请学生板演
课堂练习:P26 1、2、3
小结:请同学们谈谈这节课的收获。
作业:见课后作业,分A、B两组(必做)。
通过回忆小学算术运算的学习过程,类比联想有理数的加法与小学的加法的联系,点明教学内容,激发学生学习的欲望。
此问培养学生处理表格信息的能力,给学生大胆发挥的空间,将教师控制课堂的预设过程变成师生共同建设,共同发展的过程。也借此引出有理数的加法。
用彩色粉笔做适当的标记,帮助学生从实际情况理解有理数加法的意义和法则。渗透分类思想,培养学生观察、归纳等能力。
及时应用。
给学生思考的空间,让学生去解释,有助于学生加深印象,及时巩固。
形成解题思路。
在讨论、交流中,巩固强化有理数加法法则,并培养学生算必有据,及能自我评价的良好的学习习惯。
渗透数形结合思想,利用一题多解开拓学生的思路。
培养学生能用不同的角度进行检验。
使学生明白这节课的教学目标,反思自己的学习效果。
2.1 有理数的加法(第一课时)
有理数加法法则: 例:计算下列各式:
1、
2、
3、
初中数学苏科版七年级上册2.4 绝对值与相反数优秀第1课时教案: 这是一份初中数学苏科版七年级上册2.4 绝对值与相反数优秀第1课时教案,共4页。教案主要包含了教学重点,教学难点等内容,欢迎下载使用。
人教版七年级上册1.3.1 有理数的加法第1课时教案设计: 这是一份人教版七年级上册1.3.1 有理数的加法第1课时教案设计,共4页。教案主要包含了情境引入,课堂小结等内容,欢迎下载使用。
数学七年级上册1.3.1 有理数的加法第1课时教案: 这是一份数学七年级上册1.3.1 有理数的加法第1课时教案,共2页。教案主要包含了情境导入,合作探究,板书设计等内容,欢迎下载使用。

