所属成套资源:2021高考生物人教版一轮复习学案
2021版高考生物(人教版)一轮复习学案:第六单元 第19讲 基因的表达
展开
第19讲 基因的表达
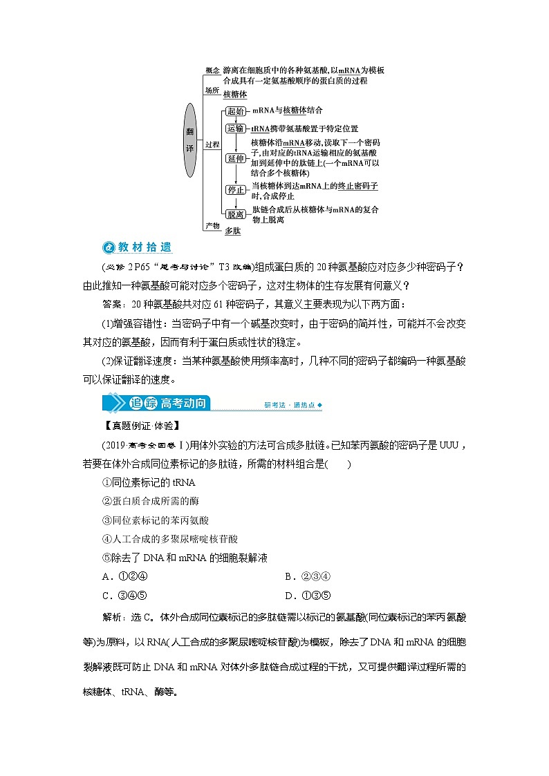
考点一 遗传信息的转录和翻译
1.RNA的组成、结构与功能
2.遗传信息的转录
3.遗传信息的翻译
(必修2 P65“思考与讨论”T3改编)组成蛋白质的20种氨基酸应对应多少种密码子?由此推知一种氨基酸可能对应多个密码子,这对生物体的生存发展有何意义?
答案:20种氨基酸共对应61种密码子,其意义主要表现为以下两方面:
(1)增强容错性:当密码子中有一个碱基改变时,由于密码的简并性,可能并不会改变其对应的氨基酸,因而有利于蛋白质或性状的稳定。
(2)保证翻译速度:当某种氨基酸使用频率高时,几种不同的密码子都编码一种氨基酸可以保证翻译的速度。
【真题例证·体验】
(2019·高考全国卷Ⅰ)用体外实验的方法可合成多肽链。已知苯丙氨酸的密码子是UUU,若要在体外合成同位素标记的多肽链,所需的材料组合是( )
①同位素标记的tRNA
②蛋白质合成所需的酶
③同位素标记的苯丙氨酸
④人工合成的多聚尿嘧啶核苷酸
⑤除去了DNA和mRNA的细胞裂解液
A.①②④ B.②③④
C.③④⑤ D.①③⑤
解析:选C。体外合成同位素标记的多肽链需以标记的氨基酸(同位素标记的苯丙氨酸等)为原料,以RNA(人工合成的多聚尿嘧啶核苷酸)为模板,除去了DNA和mRNA的细胞裂解液既可防止DNA和mRNA对体外多肽链合成过程的干扰,又可提供翻译过程所需的核糖体、tRNA、酶等。
【考法纵览·诊断】
(1)mRNA上碱基改变即可改变肽链中的氨基酸序列 [2018·全国卷Ⅲ,T30节选改编](×)
(2)原核细胞和真核细胞中基因表达出蛋白质都需要DNA和RNA的参与 [2018·江苏卷,T3D](√)
(3)真核细胞内DNA和RNA的合成都在细胞核内完成 [2018·江苏卷,T3B](×)
(4)tRNA、rRNA和mRNA都从DNA转录而来 [2017·全国卷Ⅲ,T1A](√)
(5)同一细胞中两种RNA的合成有可能同时发生 [2017·全国卷Ⅲ,T1B](√)
(6)真核生物基因表达的过程即是蛋白质合成的过程 [2017·海南卷,T25C](×)
(7)一个基因的两条DNA链可转录出两条相同的RNA [2017·海南卷,T25D](×)
(8)DNA双链不能解开,则DNA复制发生障碍,此时,DNA转录仍可发生,蛋白质合成不受影响 [2016·全国卷Ⅱ,T2改编](×)
【长句特训·规范】
仔细观察下面两图,思考并回答下列问题:
(1)两图中a~f分别表示的物质或结构是________________________。
(2)两图显示的是何种生理过程?它们的差异是____________________________________。
(3)大肠杆菌可进行上述哪个过程,图1还是图2?判断依据是什么?________________________________________________。
(4)一个mRNA可同时结合多个核糖体形成多聚核糖体。其意义是____________。
(5)翻译的方向为图1从左向右,图2________,判断依据是_________________________________。
答案:(1)a~f依次为mRNA、核糖体、多肽链、DNA、mRNA、RNA聚合酶
(2)图示过程为转录和翻译,两图的区别在于图1所示转录、翻译过程有“时空”差异,即转录在细胞核,时间在前;翻译在核糖体,时间在后。图2所示转录、翻译同时进行
(3)图2;大肠杆菌为原核生物,其转录与翻译是同时进行的,只能进行图2过程不能进行图1过程(图1在细胞核中转录,在细胞质中翻译)
(4)少量的mRNA分子可以迅速合成大量蛋白质
(5)从右向左 多肽链的长短,肽链长的翻译在前
1.DNA复制、转录和翻译的比较(以真核生物为例)
项目
复制
转录
翻译
场所
主要在细胞核
主要在细胞核
细胞质(核糖体)
模板
DNA的两条链
DNA的一条链
mRNA
原料
4种脱氧核苷酸
4种核糖核苷酸
20种氨基酸
配对
原则
T—A、A—T、
G—C、C—G
T—A、A—U、
G—C、C—G
U—A、A—U、
G—C、C—G
结果
两个子代
DNA分子
mRNA、tRNA、
rRNA
蛋白质
信息
传递
DNA→DNA
DNA→mRNA
mRNA→蛋白质
意义
传递遗传信息
表达遗传信息
2.遗传信息、密码子与反密码子的比较
(1)概念辨析
项目
实质区别
联系
遗传信息
DNA中脱氧核苷酸的排列顺序
①遗传信息是基因中脱氧核苷酸的排列顺序。通过转录,使遗传信息传递到mRNA的核糖核苷酸的排列顺序上;
②密码子直接控制蛋白质分子中氨基酸的排列顺序,反密码子则起到翻译的作用
密码子
mRNA上决定一个氨基酸的三个相邻的碱基
反密码子
位于tRNA上的能与mRNA上对应的密码子相配对的三个碱基
(2)数量关系
①每种氨基酸对应一种或几种密码子(即密码子具有简并性),可由一种或几种tRNA转运。
②除终止密码子外,一种密码子只能决定一种氨基酸。
③密码子有64种(3种终止密码子,61种决定氨基酸的密码子)。
3.理顺基因表达中的相关数量关系
(1)DNA碱基数∶mRNA碱基数∶氨基酸数=6∶3∶1
(2)关注计算中的“最多”和“最少”问题
①mRNA上碱基数目与蛋白质中氨基酸的数目关系:翻译时,mRNA上的终止密码子不决定氨基酸,因此准确地说,mRNA上的碱基数目是蛋白质中氨基酸数目的3倍还要多一些。
②DNA上的碱基数目与蛋白质中的氨基酸的数目关系:基因或DNA上的碱基数目比对应的蛋白质中氨基酸数目的6倍多。
③不能忽略“最多”或“最少”等字:如mRNA上有n个碱基,转录产生它的基因中至少有2n个碱基,该mRNA指导合成的蛋白质中最多有n/3个氨基酸。
DNA与RNA的比较
生命观念
1.(2020·浙江杭州教学质量检测)下列关于真核细胞内DNA和RNA的叙述,正确的是( )
A.相同的rRNA分子在不同细胞中参与构成的细胞器不同
B.相同的mRNA分子在不同细胞中合成的蛋白质不同
C.相同的tRNA分子在不同细胞中转运的氨基酸不同
D.相同的DNA分子在不同细胞中的转录产物可能不同
解析:选D。相同的rRNA分子在不同细胞中参与构成的细胞器相同,都是核糖体,A错误;所有生物共用一套遗传密码,所以相同的mRNA分子在不同细胞中合成的蛋白质相同,相同的tRNA分子在不同细胞中转运的氨基酸也相同,B、C错误;细胞内的基因具有选择性表达的特点,所以相同的DNA分子在不同细胞中的转录产物可能不同,D正确。
2.(2020·山东青岛城阳期中)下图分别为DNA、tRNA的结构示意图。下列叙述不正确的是( )
A.图示DNA分子中的⑤为氢键,tRNA中的b为磷酸二酯键
B.DNA分子复制、切割目的基因片段时分别破坏的化学键为⑤⑥
C.tRNA是由三个核糖核苷酸连接成的单链分子
D.c处表示反密码子,可以与mRNA的碱基互补配对
解析:选C。题图中⑤为氢键,⑥为磷酸二酯键,b指在tRNA臂上,若代表化学键,只能是磷酸二酯键;DNA分子复制和切割目的基因片段时破坏的化学键分别是⑤氢键和脱氧核苷酸之间的⑥磷酸二酯键;tRNA是由多个核糖核苷酸连接成的三叶草结构。
DNA的复制、转录和翻译的比较
生命观念
3.(2020·江苏徐州一中月考)下图甲、乙表示某生物遗传信息传递和表达过程,下列叙述正确的是( )
A.甲、乙所示过程可在细胞同一场所发生
B.甲过程需要4种核糖核苷酸、酶、能量等条件
C.图乙所示碱基配对情况相同
D.图乙过程合成的肽链长度不同
解析:选A。图中甲表示DNA的复制,乙表示同时进行的转录和翻译,原核细胞中甲、乙可以在同一场所发生,A正确;DNA的复制需要的原料是4种脱氧核苷酸,B错误;转录过程中的碱基配对为T—A、A—U、C—G、G—C,翻译过程中的碱基配对为U—A、A—U、C—G、G—C,二者不完全相同,C错误;图乙合成的各条肽链是以同一条mRNA为模板合成的,长度相等,D错误。
4.(2020·安徽合肥高三模拟)下图表示蓝藻DNA上遗传信息、密码子、反密码子间的对应关系,下列说法正确的是( )
A.由上图分析可知①链应为DNA的α链
B.DNA形成②的过程发生的场所是细胞核
C.酪氨酸和天冬氨酸的密码子分别是AUG、CUA
D.图中②与③配对的过程需要在核糖体上进行
解析:选D。根据碱基互补配对原则可知,①链是β链,A错误;由于蓝藻属于原核生物,没有核膜包被的细胞核,所以DNA形成②的过程发生在拟核中,B错误;tRNA一端三个相邻的碱基是反密码子,密码子在mRNA上,C错误;题图中②与③配对的过程是翻译,需要在核糖体上进行,D正确。
基因表达中的相关计算
科学思维
5.(2020·北京海淀区调研)已知一个蛋白质分子由2条多肽链组成,共含有198个肽键,翻译形成该蛋白质分子的mRNA中有A和G共200个,则转录形成该mRNA的基因中,最少应含有C和T的个数是( )
A.200 B.400
C.600 D.800
解析:选C。
6.(2019·泰安质检)一个mRNA分子有m个碱基,其中G+C有n个;由该mRNA合成的蛋白质有两条肽链。则其模板DNA分子的A+T数、合成蛋白质时脱去的水分子数分别是( )
A.m、(m/3)-1 B.m、(m/3)-2
C.2(m-n)、(m/3)-1 D.2(m-n)、(m/3)-2
解析:选D。mRNA分子中有m个碱基,其中G+C的数目为n个,推出A+U的数目为m-n个,故DNA中A+T的数目为2(m-n)。根据mRNA碱基数目∶蛋白质中氨基酸数目=3∶1可知,氨基酸数目为m/3,则脱去的水分子数=氨基酸数-肽链数=(m/3)-2。
“三步法”解答基因表达中的计算题
第一步:做图。通常只需画出下图甲,但当涉及转录、逆转录、翻译时还要画出图乙。
(1)上述图甲代表的是一个DNA分子,α、β代表它的两条脱氧核苷酸链;图乙代表的是以该DNA分子的α链为模板转录出的一个RNA分子。
(2)上述图甲中的A、G、C、T代表4种脱氧核苷酸(或碱基),x、y、z、w代表数量;图乙中的U、C、G、A代表4种核糖核苷酸(或碱基),x、y、z、w代表数量。
第二步:转换。即根据第一步做出的图,把题干给出的条件转换成数学等式。
第三步:计算。即根据题干的要求,结合第二步中的数学等式,求出相应的数值。
考点二 中心法则及基因与性状的关系
1.中心法则图解与解读
2.基因控制生物性状的途径
3.基因与性状的关系整合
(1)一个基因一种性状(多数性状受单基因控制)。
(2)一个基因多种性状(如基因间相互作用)。
(3)多个基因一种性状(如身高、体重等)。
(4)生物的性状还受环境条件的影响,生物性状是基因型和环境条件共同作用的结果,如水毛茛,其裸露于空气中的叶为卵形,而沉于水中的叶却为丝状。
(必修2 P78“知识迁移”改编)抗生素等抗菌剂的抑菌或杀菌作用,主要有4大类作用机理:
(1)阻碍细菌细胞壁的合成:哺乳动物的细胞没有_________________________________,
不受这类药物的影响。
(2)与细菌细胞膜相互作用:让细菌内部的有益物质漏出菌体或电解质平衡失调而死亡。
(3)与细菌核糖体或tRNA、mRNA相互作用:抑制________的合成。
(4)阻碍细菌DNA的复制和转录:阻碍________将导致细菌细胞分裂、繁殖受阻,阻碍________成mRNA则导致后续的mRNA翻译合成蛋白质的过程受阻。
答案:(1)细胞壁 (3)蛋白质 (4)DNA复制 DNA转录
【真题例证·体验】
(2018·高考海南卷)关于复制、转录和逆转录的叙述,下列说法错误的是( )
A.逆转录和DNA复制的产物都是DNA
B.转录需要RNA聚合酶,逆转录需要逆转录酶
C.转录和逆转录所需要的反应物都是核糖核苷酸
D.细胞核中的DNA复制和转录都以DNA为模板
答案:C
【考法纵览·诊断】
(1)原核细胞内DNA的合成都需要DNA片段作为引物 [2018·江苏卷,T3A](×)
(2)细胞中的RNA合成过程不会在细胞核外发生 [2017·全国Ⅲ卷,T1C](×)
(3)HIV的遗传物质可以作为合成DNA的模板 [2017·海南卷,T25B](√)
【长句特训·规范】
油菜植物体内的中间代谢产物磷酸烯醇式丙酮酸(PEP)运向种子后有两条转变途径,如图甲所示,其中酶a和酶b分别由基因A和基因B控制合成。
(1)据图甲分析可知,提高油菜产油量的基本思路是________________________。
(2)图乙表示基因B,α链是转录链,经诱导β链也能转录,从而形成双链mRNA,转录出的双链mRNA与图乙基因在化学组成上的区别是________________________。
(3)基因B经诱导后转录出mRNA就能提高产油量的理由是________________________。
答案:(1)抑制酶b合成(活性),促进酶a合成(活性)
(2)mRNA中不含T含U,五碳糖为核糖
(3)双链mRNA不能翻译(不能与核糖体结合)形成酶b,而细胞能正常合成酶a,故生成的油脂比例高
基因对性状的控制
生命观念、科学思维
1.下图为人体内基因对性状的控制过程,据图分析可知,下列叙述正确的是( )
A.基因1和基因2一般不会出现在人体内的同一个细胞中
B.图中①过程需RNA聚合酶的催化,②过程需tRNA的协助
C.④⑤过程的结果存在差异的根本原因是血红蛋白结构的不同
D.①②③过程表明基因通过控制酶的合成来控制生物体的所有性状
解析:选B。同一个体的体细胞都是由受精卵经有丝分裂产生的,所含基因相同,A项错误。①过程为转录,②过程为翻译,转录合成RNA,需要RNA聚合酶的催化;翻译合成多肽,需要tRNA转运氨基酸,B项正确。基因2通过控制蛋白质的合成来控制生物体的性状,故④⑤过程的结果存在差异的根本原因是发生了基因突变,C项错误。①②③过程表明基因通过控制酶的合成来控制生物体的代谢过程,进而控制生物体的部分性状,D项错误。
2.(2020·襄阳模拟)人类白化病和苯丙酮尿症是由代谢异常引起的疾病,下图表示在人体代谢中产生这两类疾病的过程。由图中不能得出的结论是( )
A.基因可以通过控制蛋白质的结构来控制生物的性状
B.基因可以通过控制酶的合成来控制生物的性状
C.一个基因可以控制多种性状
D.一个性状可以由多个基因控制
解析:选A。苯丙酮酸、多巴胺和黑色素的异常与酶的合成有密切的关系,而酶的合成是由基因控制的;若基因1发生变化,则多巴胺和黑色素的合成都受影响;多巴胺和黑色素的合成也都受多个基因的控制。
3.(2021·预测)某细胞中有关物质合成如下图所示,①~⑤表示生理过程,Ⅰ、Ⅱ表示结构或物质。据图分析,下列叙述正确的是( )
A.用某药物抑制②过程,该细胞的有氧呼吸将受影响
B.物质Ⅱ上也具有基因,此处基因的遗传遵循孟德尔定律
C.①④为同一生理过程,需要解旋酶和DNA聚合酶
D.③⑤为同一生理过程,所用密码子的种类和数量相同
解析:选A。由题图可知,细胞核DNA上的基因通过转录、翻译形成的前体蛋白进入线粒体参与细胞有氧呼吸,因此用某药物抑制②(转录)过程,该细胞有氧呼吸将受影响,A正确;物质Ⅱ上的基因属于细胞质基因,细胞质基因的遗传不遵循孟德尔定律,B错误;①为DNA复制,需要解旋酶与DNA聚合酶,④为转录过程,需要RNA聚合酶,二者不是同一生理过程,需要的酶也不同,C错误;③⑤均为翻译过程,由于翻译的模板mRNA不同,所用密码子的种类不一定相同,密码子的数量也不一定相同,D错误。
中心法则的过程分析
科学思维、科学探究
4.(2021·预测)右图表示某种病毒在宿主细胞内的繁殖过程。据图分析,下列叙述错误的是( )
A.该病毒为逆转录病毒,其遗传物质为RNA
B.①为逆转录过程,需要逆转录酶和RNA聚合酶
C.cDNA可导致宿主细胞产生可遗传的变异
D.cDNA随染色体DNA复制和表达,产生新病毒
解析:选B。由题图可知,该病毒经①过程合成了cDNA,说明①过程为逆转录,不需要RNA聚合酶,该病毒的遗传物质为RNA,A项正确,B项错误;cDNA会与宿主细胞的染色体DNA发生基因重组,C项正确;由③转录过程合成病毒的RNA,经④过程翻译出蛋白质外壳并产生新病毒,D项正确。
5.右图表示有关遗传信息传递的模拟实验。回答下列问题:
(1)若X是DNA的一条链,Y中含有U,则管内必须加入的酶是________________。
(2)若X是mRNA,Y是多肽,则管内必须加入的原料是________________。
(3)若X是tRNA,Y是多肽,则管内进行的生理过程是________________。
(4)若X是HIV的RNA,Y是DNA,则管内必须加入的酶是________________。
答案:(1)RNA聚合酶 (2)氨基酸 (3)翻译 (4)逆转录酶
中心法则各生理过程确认的三大依据
[易误警示]
易错点1 对DNA和RNA合成的判断有误
[点拨] 用放射性同位素标记T或U可判断DNA和RNA的合成。若大量消耗T,可推断正在发生DNA的合成;若大量消耗U,可推断正在进行RNA的合成。
易错点2 不能准确界定真核生物、原核生物基因表达或误认为真核细胞中转录、翻译均不能“同时”进行
[点拨] (1)凡转录、翻译有核膜隔开或具有“时空差异”的应为真核细胞“核基因”指导的转录、翻译。
(2)原核细胞基因的转录、翻译可“同时进行”。
(3)真核细胞的线粒体、叶绿体中也有DNA及核糖体,其转录、翻译能“同时进行”。
易错点3 误认为逆转录酶同其他酶及能量、场所、原料一样,均由病毒的寄主细胞提供(在寄主细胞中合成≠由寄主细胞提供)
[点拨] 必修2 P69“资料分析”中有如下描述:
(1)“1965年,科学家在某种RNA病毒里发现了一种RNA复制酶,能对RNA进行复制”。
(2)“1970年,科学家在致癌的RNA病毒中发现逆转录酶,它能以RNA为模板合成DNA”。
由此可见,RNA复制酶、逆转录酶均来自病毒自身,当然该酶起初应在寄主细胞的核糖体中合成并由寄主细胞提供原料而完成。
易错点4 不能正确辨明六类酶——解旋酶、DNA聚合酶、限制酶、DNA连接酶、RNA聚合酶、逆转录酶
[点拨] (1)解旋酶在DNA分子复制时使氢键断裂。
(2)DNA聚合酶在DNA分子复制时依据碱基互补配对原则使单个脱氧核苷酸连成脱氧核苷酸链。
(3)限制酶是使两个脱氧核苷酸之间的磷酸二酯键断裂。
(4)DNA连接酶是将两个DNA分子片段的末端“缝合”起来形成磷酸二酯键。
(5)RNA聚合酶是RNA复制或DNA转录时依据碱基互补配对原则将单个核糖核苷酸连接成RNA链。
(6)逆转录酶是某些RNA病毒在宿主细胞内利用宿主细胞的脱氧核苷酸合成DNA的一种酶。
[纠错体验]
1.(2020·安徽马鞍山模拟)下列关于RNA分子的叙述,正确的是( )
A.线粒体中含有mRNA、tRNA和rRNA
B.ATP中的“A”在RNA分子中不存在
C.RNA分子中不含氢键,有的RNA具有催化功能
D.RNA可以在细胞内运输某种物质,还可以作为细菌的遗传物质
解析:选A。线粒体中含有少量的DNA和核糖体,能进行转录和翻译,通过转录可以形成mRNA、tRNA和rRNA,A正确;ATP中的“A”是腺苷,由腺嘌呤与核糖构成,RNA分子中也存在腺苷,B错误;tRNA中存在部分双链区域,双链区域含有氢键,C错误;tRNA在翻译过程中运输氨基酸,细菌的遗传物质是DNA,D错误。
2.(2020·安徽安庆模拟)下图是两种细胞中主要遗传信息的表达过程。据图分析,下列叙述不正确的是( )
A.两种表达过程均主要由线粒体提供能量,由细胞质提供原料
B.甲细胞没有核膜包被的细胞核,所以转录、翻译同时发生在同一空间内
C.乙细胞的基因转录形成的mRNA需要通过核孔才能进入细胞质
D.甲、乙细胞均需要RNA聚合酶
解析:选A。从题图中可以看出,甲细胞是原核细胞,乙细胞是真核细胞,则甲细胞不含线粒体,故A错误;原核细胞的转录和翻译都发生在细胞质中,故B正确;乙细胞翻译的场所为细胞质中的核糖体,细胞核基因转录出来的mRNA必须通过核孔才能从细胞核进入细胞质,故C正确;甲、乙细胞内均存在转录过程,均需RNA聚合酶,故D正确。
3.(2020·湖南浏阳一中期末)埃博拉病毒(EBV)的遗传物质是一种单链RNA,EBV感染后可能导致人体患埃博拉出血热(EBHF)。EBV与宿主细胞结合后,将核酸—蛋白质复合体释放至细胞质,并启动下图所示途径进行增殖,进而导致人体患病。下列推断最为合理的是( )
A.过程①所需嘌呤比例与过程③所需嘧啶比例相同
B.过程②中需要的氨基酸与tRNA的种类数相同
C.EBV增殖过程需细胞提供四种脱氧核苷酸和ATP
D.直接将EBV的-RNA注入人体细胞将引起EBHF
解析:选A。过程①③中分别是以-RNA、mRNA为模板按照碱基互补配对原则合成mRNA、-RNA,假设原来的-RNA中含有嘧啶数为a个,则合成mRNA时需要嘌呤数也为a个,以该mRNA为模板合成-RNA时需要嘧啶数也为a个;过程②是翻译,由于密码子的简并性,一种氨基酸可能对应多种密码子,即一种氨基酸可以由多种tRNA转运,故所需的tRNA种类数并不相同;EBV的遗传物质是RNA,图中未涉及DNA的合成,故EBV增殖过程中不需要细胞提供脱氧核苷酸,需要细胞提供四种核糖核苷酸和ATP;根据题干信息可知,EBV侵入宿主细胞后将核酸—蛋白质复合体同时释放至细胞质,才能启动增殖过程,从而导致人体患EBHF,故只注入EBV的-RNA不会引起EBHF。
1.下图为真核细胞内RNA合成示意图,下列叙述正确的是( )
A.①②链中嘌呤碱基所占的比例相同
B.③为解旋酶,它在图中的移动方向是自左向右
C.同一个体的不同细胞中可以合成相同的④
D.区域⑤和⑥中的碱基配对方式相同
解析:选C。①②链为同一个DNA分子的两条链,①链中嘌呤碱基(A+G)所占的比例与②链中嘧啶碱基(C+T)所占的比例相同,但两链嘌呤碱基(A+G)所占比例不一定相同,A错误;③为RNA聚合酶,它在图中的移动方向是自左向右,B错误;ATP合成酶基因在不同细胞中几乎都能表达,故同一个体不同细胞中可以合成相同的mRNA,C正确;区域⑤是DNA与RNA的杂交区域,碱基配对方式为A—U、G—C、C—G、T—A,区域⑥是DNA双链区域,碱基配对方式为A—T、T—A、C—G、G—C、G—C,区域⑤和⑥中的碱基配对方式不完全相同,D错误。
2.(2020·湖北七市州教科研协作体一模)下图是蛋白质合成示意图,下列相关描述错误的是( )
A.图中核糖体移动方向是从右向左,终止密码子位于a端
B.通常决定氨基酸①的密码子又叫起始密码子
C.该过程中碱基互补配对的方式有A—U、C—G
D.图中所示蛋白质合成过程涉及3种RNA
解析:选A。根据多肽链中氨基酸的连接顺序可判断,核糖体是沿着mRNA从a端向b端延伸的,即从左向右延伸,终止密码子应该位于b端,A错误;氨基酸①位于肽链的第一位,因此通常决定该氨基酸的密码子是起始密码子,B正确;翻译过程中,mRNA上的密码子与tRNA上的反密码子配对,遵循的碱基互补配对原则有A与U互配、C与G互配,C正确;翻译过程中涉及3种RNA,分别是mRNA、tRNA和rRNA,D正确。
3.(2020·山东莱芜高三期中)下图表示细胞内基因表达过程,下列有关叙述不正确的是( )
A.①过程表示转录,该过程的模板是甲中的a链
B.②过程表示翻译,需要的原料是氨基酸
C.若甲的a链中(G+T)/(A+C)=2/3,则b链中(G+T)/(A+C)=3/2
D.②过程需要RNA聚合酶催化
解析:选D。分析题图可知,图中①过程表示遗传信息的转录,由碱基互补配对的情况可知,该过程的模板是甲中的a链,A正确;②过程表示翻译,需要的原料是氨基酸,B正确;由于DNA分子两条单链遵循A与T配对,G与C配对的原则,若甲的a链中(G+T)/(A+C)=2/3,则b链中(G+T)/(A+C)=3/2,C正确;RNA聚合酶催化转录过程,不催化翻译过程,D错误。
4.(2020·湖南长郡中学模拟)下图为某六肽化合物合成的示意图。下列叙述不正确的是( )
A.与①→②相比,③→⑤特有的碱基配对方式是U—A
B.根据图中多肽的氨基酸数可以判断出终止密码子是UCU
C.①→②中会产生图中④代表的物质,且④中含有氢键
D.若该多肽是一种DNA聚合酶,则它会催化物质①的复制
解析:选B。题图中①为DNA,②③是mRNA,④是tRNA,⑤是多肽。①→②过程表示转录,其碱基配对方式是A—U、T—A、G—C、C—G,③→⑤过程表示翻译,其碱基配对方式是A—U、U—A、G—C、C—G,所以与①→②相比,③→⑤特有的碱基配对方式是U—A,A正确;根据图中多肽的氨基酸数可以判断出终止密码子是UAA,B错误;①→②所示的转录过程会产生图中④代表的tRNA,tRNA中含有氢键,C正确;若该多肽是一种DNA聚合酶,则它会催化DNA的复制,D正确。
5.(2020·广东深圳模拟)有的时候,携带丙氨酸的tRNA上反密码子中某个碱基改变,对丙氨酸的携带和转运不产生影响。下列相关说法正确的是( )
A.tRNA可作为蛋白质翻译的模板
B.tRNA的反密码子直接与氨基酸结合
C.决定丙氨酸的密码子只有一种
D.tRNA上结合氨基酸的位点在反密码子外
解析:选D。翻译的模板是mRNA,tRNA是翻译时运载氨基酸的工具,A错误;密码子具有简并性,携带丙氨酸的tRNA上反密码子某个碱基改变,仍可能携带和转运丙氨酸,说明决定丙氨酸的密码子不止一种,C错误;tRNA上结合氨基酸的位点在tRNA的3′端,反密码子与mRNA上的密码子通过碱基互补配对结合,即tRNA上结合氨基酸的位点在反密码子外,B错误,D正确。
6.(2020·天津模拟)下图表示中心法则,下列有关叙述正确的是( )
A.过程①~⑤都会在人体的遗传信息传递时发生
B.人体细胞内的过程②主要发生在细胞核中,产物都是mRNA
C.过程④存在U—A、C—G、A—T三种碱基配对方式
D.过程③发生在核糖体上,过程⑤有半保留复制的特点
解析:选C。题图中①②③④⑤分别为DNA复制、转录、翻译、逆转录和RNA复制。逆转录和RNA复制只发生在少数病毒寄生的宿主细胞中,人体的遗传物质只能发生DNA复制、转录和翻译,A错误;人体细胞中,转录主要发生在细胞核内,转录的产物不全是mRNA,还有rRNA和tRNA,B错误;逆转录过程是遗传信息从RNA到DNA传递的过程,该过程存在U—A、C—G、A—T三种碱基配对方式,C正确;翻译发生在核糖体上,RNA常为单链,RNA的复制没有半保留复制的特点,D错误。
7.(2020·重庆一中月考)豌豆的圆粒和皱粒产生机理如下图所示,下列相关叙述正确的是( )
A.皱粒豌豆的产生属于染色体结构变异
B.此题能够表现基因对生物性状的直接控制
C.插入外来DNA序列导致基因数目增加
D.豌豆的圆粒和皱粒是一对相对性状
解析:选D。插入外来DNA序列导致皱粒豌豆的产生,属于基因突变,A错误;插入外来DNA序列导致基因结构改变,基因数目没有增加,使淀粉分支酶基因不能表达,能够表现基因对生物性状的间接控制,B、C错误;豌豆的圆粒和皱粒是一对相对性状,D正确。
8.(改编)科学家通过基因改造,将精氨酸的密码子由原来的CGG改变为酵母菌偏爱的AGA,由此发生的变化不包括( )
A.遗传信息发生改变
B.mRNA序列改变
C.配对的反密码子变为UCU
D.相应的氨基酸序列改变
解析:选D。遗传信息是指基因中碱基(对)的排列顺序,通过基因改造,将精氨酸的密码子由原来的CGG改变为酵母菌偏爱的AGA,会导致基因中的碱基排列顺序发生改变,同时转录出的mRNA序列发生改变,A、B不符合题意;基因被改造后,转录出的控制精氨酸的密码子由CGG改变为AGA,因此配对的反密码子就由GCC变为UCU,C不符合题意;两个密码子都翻译成精氨酸,氨基酸序列并未改变,D符合题意。
9.下图1为某种真菌线粒体中蛋白质的生物合成示意图,图2为其中一个生理过程的模式图。请回答下列问题:
(1)Ⅰ、Ⅱ代表的结构或物质分别为________、________________。
(2)完成过程①需要的物质是从细胞质进入细胞核的,它们是__________________________________。
(3)从图中分析,基因表达过程中转录发生的场所有________________________________。
(4)根据图表判断:Ⅲ为________(填名称)。携带的氨基酸是________。若蛋白质2在线粒体内膜上发挥作用,推测其功能可能是参与有氧呼吸的第________阶段。
几种氨基酸密码子表
脯氨酸
CCA、CCG
CCU、CCC
苏氨酸
ACU、ACC
ACA、ACG
甘氨酸
GGU、GGA
GGG、GGC
缬氨酸
GUU、GUC
GUA、GUG
(5)用α鹅膏蕈碱处理细胞后发现,细胞质基质中RNA含量显著减少,那么推测α鹅膏蕈碱抑制的过程是________(填序号),线粒体的功能________(填“会”或“不会”)受到影响。
解析:(1)由题图可知,结构Ⅰ是双层膜结构的核膜,Ⅱ是线粒体DNA。(2)过程①是核DNA转录合成RNA的过程,需要核糖核苷酸为原料,还需要酶和ATP,它们是从细胞质进入细胞核的。(3)核基因表达过程中的转录发生在细胞核中,线粒体DNA的表达场所是线粒体。(4)Ⅲ是tRNA,上面的三个特定的碱基(反密码子)和mRNA上的密码子是互补配对的,即mRNA上的对应密码子是ACU,该tRNA携带的氨基酸是苏氨酸。线粒体是细胞进行有氧呼吸的主要场所,有氧呼吸第三阶段在线粒体内膜上进行,故蛋白质2应该是与有氧呼吸第三阶段有关的酶。(5)由题图可知,细胞质基质中的RNA来自核DNA的转录。因此最有可能的是α鹅膏蕈碱抑制了核DNA转录,使得细胞质基质中RNA含量显著减少,蛋白质1是核DNA表达的产物,核DNA表达受抑制必定会影响线粒体的功能。
答案:(1)核膜 线粒体DNA (2)ATP、核糖核苷酸、酶
(3)细胞核、线粒体 (4)tRNA 苏氨酸 三
(5)① 会
10.(2020·山东青岛高三调研)研究发现,人类神经退行性疾病与Rloop结构有关,如图所示,它是由一条mRNA与DNA杂合链及一条DNA单链所组成的;由于新产生的mRNA与DNA模板链形成了稳定的杂合链,导致该片段中DNA模板链的互补链只能以单链状态存在。请回答下列相关问题:
(1)RNA合成过程中,RNA聚合酶可催化相邻两个核苷酸分子的________与________之间形成磷酸二酯键。
(2)RNA能准确获取其模板所携带的遗传信息,依赖于____________。若mRNA能正常翻译,则特异性识别mRNA上密码子的分子是________。
(3)Rloop结构与正常DNA片段比较,其存在的碱基配对情况不同之处是_________________________________。
(4)Rloop结构中,嘌呤碱基总数与嘧啶碱基总数一定相等吗?为什么?____________________________________。
解析:(1)RNA聚合酶催化的是转录过程,其具体作用是催化相邻两个核糖核苷酸分子的核糖与磷酸之间形成磷酸二酯键。(2)依赖于碱基互补配对原则,RNA能准确获取其模板所携带的遗传信息。若mRNA能正常翻译,mRNA上的密码子能够与tRNA上的反密码子特异性配对。(3)Rloop结构与正常DNA片段比较,存在A—U碱基配对方式,碱基配对方式有所不同。(4)Rloop结构中,杂合链部分因嘌呤与嘧啶配对,嘌呤与嘧啶的数量相等,但DNA单链部分嘌呤与嘧啶数量不一定相等,因而就Rloop结构整体而言,嘌呤与嘧啶的数量不一定相等。
答案:(1)核糖 磷酸 (2)碱基互补配对 tRNA
(3)存在A与U的配对 (4)不一定。Rloop结构中,杂合链部分因嘌呤与嘧啶配对,嘌呤与嘧啶的数量相等;但DNA单链部分嘌呤与嘧啶数量不一定相等,因而就Rloop结构整体而言,嘌呤与嘧啶的数量不一定相等
11.(2020·安徽淮南模拟)下图为基因表达过程中相关物质间的关系图,下列叙述错误的是( )
A.过程①②中均发生碱基互补配对
B.在原核细胞中,过程①②同时进行
C.c上的密码子决定其转运的氨基酸种类
D.d可能具有生物催化作用
解析:选C。过程①②分别为DNA的转录和翻译,均发生碱基互补配对,A正确;在原核细胞中,转录和翻译同时进行,B正确;密码子在mRNA上,tRNA上有反密码子,C错误;d可能是具有生物催化作用的酶,D正确。
12.(2020·黑龙江牡丹江一中月考)下图所示为真核细胞中遗传信息的传递和表达过程。下列相关叙述正确的是( )
A.①②过程中碱基配对情况相同
B.②③过程发生的场所相同
C.①②过程所需要的酶相同
D.③过程中核糖体的移动方向是由左向右
解析:选D。分析题图可知,①过程是DNA复制,②过程是转录,两者碱基配对情况不完全相同,A错误;③过程是翻译,场所是核糖体,②过程发生的场所是细胞核、线粒体或叶绿体,B错误;①②过程所需要的酶不同,DNA复制需要解旋酶和DNA聚合酶,转录需要RNA聚合酶,C错误;由肽链的长短可判断出③过程中核糖体的移动方向是由左向右,D正确。
13.(2020·广东广州模拟)“无细胞蛋白质合成系统”是以外源DNA或mRNA为模板,人工添加所需原料和能源物质,以细胞提取物为条件合成蛋白质的体外基因表达系统。下列叙述错误的是( )
A.人工添加的原料中应包含氨基酸
B.该系统具备完成转录和翻译的能力
C.为保证编码目标蛋白的mRNA数量应适当添加RNA酶
D.与胞内蛋白合成相比,该系统的蛋白质合成过程更易被人工调控
解析:选C。基因的表达包括转录和翻译两个过程,“无细胞蛋白质合成系统”应具备完成转录和翻译的能力,翻译过程需要以氨基酸为原料,A、B正确;转录阶段所需要的酶是RNA聚合酶,RNA酶是分解RNA的酶,C错误;与胞内蛋白合成相比,该系统的蛋白质合成过程更容易人工控制,D正确。
14.(2020·福建龙岩高三期末)人类红细胞ABO血型的基因表达及血型的形成过程如图所示,血型由复等位基因IA、IB、i决定。下列叙述正确的是( )
A.H基因正常表达时,一种血型对应一种基因型
B.若IA基因缺失一个碱基对,表达形成的多肽链就会发生一个氨基酸的改变
C.H基因正常表达时,IA基因以任一链为模板转录和翻译产生A酶,表现为A型血
D.H酶缺乏者(罕见的O型血)生育了一个AB型血的子代,说明子代H基因表达形成了H酶
解析:选D。H基因正常表达时,如O型血基因型可能为HHii、Hhii,A项错误;若IA基因缺失的一个碱基对位于基因的首端或中间某部位,则表达形成的多肽链就会发生全部氨基酸或缺失部位以后所有的氨基酸的改变,B项错误;H基因正常表达时,IA基因以模板链为模板转录和翻译产生A酶,基因型可能为H_IAI-,但HhIAIB为AB型血,C项错误;AB型血子代的基因型可能为H_IAIB,说明H基因正常表达并产生了H酶,D项正确。
15.(原创)研究发现,当在细胞外人工合成多肽时,起始密码子的功能并非使翻译开始,而是充当定位翻译起始的位置信号。现有编码含5个氨基酸的一条肽链的mRNA,有人测得其序列为AUGUUUAAAUUUAA(AUG为甲硫氨酸密码子和起始密码子)。以下说法错误的是( )
A.可判断测得的这段mRNA序列是错误的
B.该多肽链合成过程最多涉及5种密码子
C.当在细胞外人工合成多肽时,mRNA若无起始密码子,翻译的起始点是不固定的
D.细胞外的翻译系统中需加入酶、mRNA、ATP、tRNA、核糖体、氨基酸等
解析:选B。因为生物决定每个氨基酸的碱基序列为三个密码子,所以基因转录的mRNA序列应为3的整数倍,A正确;编码含5个氨基酸的一条肽链的mRNA,还应该有一个终止密码子,B错误;由题干“当在细胞外人工合成多肽时,起始密码子的功能并非使翻译开始,而是充当定位翻译起始的位置信号”推知,当在细胞外人工合成多肽时,若mRNA序列没有起始密码子,其上的碱基序列随机翻译,说明翻译的起始点是不固定的,C正确;翻译是在细胞质中的核糖体上进行的,需要以酶作为催化剂、mRNA为模板、ATP提供能量、20种氨基酸为原料,还需要tRNA运输氨基酸到核糖体,D正确。
16.(2020·山东青岛模拟)蛙的卵细胞在体外受精后的20小时内,能分裂产生数千个细胞,蛋白质合成量迅速增加,常作为生命研究的实验材料。请回答下列问题:
(1)将一定量的蛙受精卵放在含有放射性尿嘧啶的营养液中培养,检测到胚胎中核酸的放射性逐渐增加,放射性尿嘧啶参与了________(过程),该过程的模板是________。
(2)某研究小组查阅资料发现,在蛙未受精的卵细胞的细胞质中贮存着大量mRNA,该小组推测:受精卵早期分裂过程中(20小时内),蛋白质合成所需要的mRNA来源于卵细胞中原本就存在的mRNA。已知物质甲能抑制mRNA的合成,请帮助该小组设计实验方案探究上述推测是否正确(以蛋白质合成量为检测指标)。
实验材料:蛙受精卵(刚完成受精)、物质甲溶液、生理盐水等必备的实验用品。
实验思路:____________________________________。
结果分析:当实验结果为________________________时,该小组的推测正确。
解析:(1)尿嘧啶是RNA特有的成分,放射性尿嘧啶可参与转录(或RNA合成),该过程的模板是DNA。(2)根据题意分析可知,该实验的目的是探究受精卵早期分裂过程中(20小时内),蛋白质合成所需要的mRNA是否来源于卵细胞中原本就存在的mRNA。故本实验的自变量是新mRNA的有无,新mRNA含量的控制可通过添加物质甲溶液来实现。我们可以设计两组实验,取蛙的受精卵平均分为A、B两组,其中A组加入适量的物质甲溶液,B组加入等量的生理盐水。置于适宜的恒温条件下培养,20小时后分别测定两组早期胚胎的蛋白质的合成量,并进行比较。当实验结果为两组的蛋白质合成量基本相同时,该小组的推测正确。
答案:(1)转录(或RNA合成) DNA(一条链)
(2)设计两组实验,取蛙的受精卵平均分为A、B两组,其中A组加入适量的物质甲溶液,B组加入等量的生理盐水。置于适宜的恒温条件下培养,20小时后分别测定两组早期胚胎的蛋白质的合成量,并进行比较 两组的蛋白质合成量基本相同

