


所属成套资源:2021高考生物人教版一轮复习学案
2021版高考生物(人教版)一轮复习学案:第三单元 第10讲 能量之源——光与光合作用
展开
第10讲 能量之源——光与光合作用
考点一 捕获光能的色素和结构
1.绿叶中色素的提取和分离实验
(1)实验原理
(2)实验步骤
2.叶绿体中色素的吸收光谱分析
由图可以看出:
3.叶绿体的结构与功能
(1)叶绿体的结构模式图
(2)叶绿体的功能
(必修1 P99“与社会的联系”改编)温室或大棚种植蔬菜时,最好选择______________________的玻璃、塑料薄膜,理由是________________________________________________。
答案:无色透明 有色玻璃或塑料薄膜主要透过同色光,其他颜色光很少或不能透过,光照强度会减弱,不利于光合作用;而无色透明的玻璃或塑料薄膜能透过日光中各色光,光照强度较大,有利于光合作用的进行
【真题例证·体验】
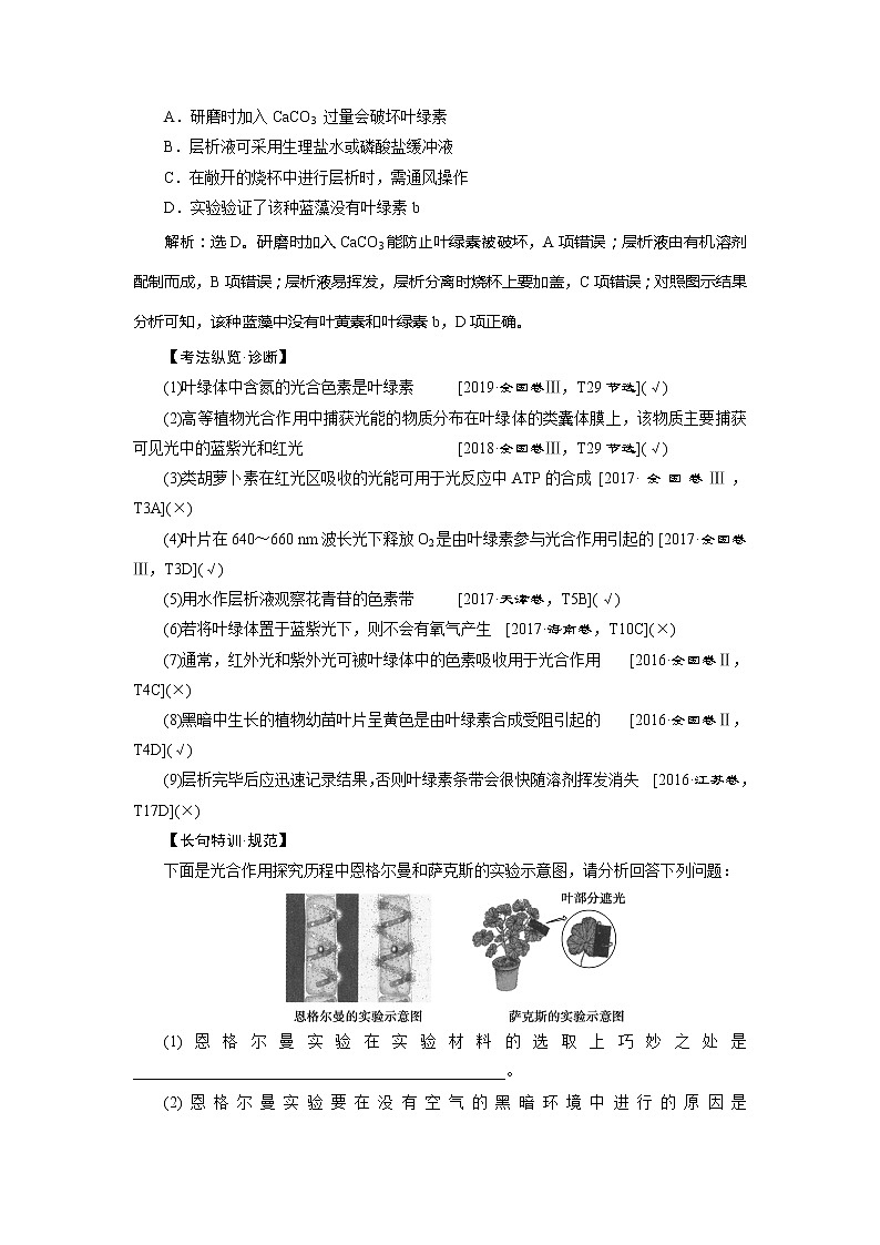
(2019·高考江苏卷)如图为某次光合作用色素纸层析的实验结果,样品分别为新鲜菠菜叶和一种蓝藻经液氮冷冻研磨后的乙醇提取液。下列叙述正确的是( )
A.研磨时加入CaCO3 过量会破坏叶绿素
B.层析液可采用生理盐水或磷酸盐缓冲液
C.在敞开的烧杯中进行层析时,需通风操作
D.实验验证了该种蓝藻没有叶绿素b
解析:选D。研磨时加入CaCO3能防止叶绿素被破坏,A项错误;层析液由有机溶剂配制而成,B项错误;层析液易挥发,层析分离时烧杯上要加盖,C项错误;对照图示结果分析可知,该种蓝藻中没有叶黄素和叶绿素b,D项正确。
【考法纵览·诊断】
(1)叶绿体中含氮的光合色素是叶绿素 [2019·全国卷Ⅲ,T29节选](√)
(2)高等植物光合作用中捕获光能的物质分布在叶绿体的类囊体膜上,该物质主要捕获可见光中的蓝紫光和红光 [2018·全国卷Ⅲ,T29节选](√)
(3)类胡萝卜素在红光区吸收的光能可用于光反应中ATP的合成 [2017·全国卷Ⅲ,T3A](×)
(4)叶片在640~660 nm波长光下释放O2是由叶绿素参与光合作用引起的 [2017·全国卷Ⅲ,T3D](√)
(5)用水作层析液观察花青苷的色素带 [2017·天津卷,T5B](√)
(6)若将叶绿体置于蓝紫光下,则不会有氧气产生 [2017·海南卷,T10C](×)
(7)通常,红外光和紫外光可被叶绿体中的色素吸收用于光合作用 [2016·全国卷Ⅱ,T4C](×)
(8)黑暗中生长的植物幼苗叶片呈黄色是由叶绿素合成受阻引起的 [2016·全国卷Ⅱ,T4D](√)
(9)层析完毕后应迅速记录结果,否则叶绿素条带会很快随溶剂挥发消失 [2016·江苏卷,T17D](×)
【长句特训·规范】
下面是光合作用探究历程中恩格尔曼和萨克斯的实验示意图,请分析回答下列问题:
(1)恩格尔曼实验在实验材料的选取上巧妙之处是________________________________________________。
(2)恩格尔曼实验要在没有空气的黑暗环境中进行的原因是________________________________________________________________________。
(3)萨克斯实验中进行“黑暗”处理的目的是________________________________________。
(4)萨克斯实验中在染色前通常用酒精对叶片进行脱色处理,目的是________________________________________________________________________。
(5)两实验设计中是如何形成对照的?________________________________________________________________。
答案:(1)选择水绵和好氧细菌,水绵的叶绿体呈螺旋式带状,便于观察;用好氧细菌可以确定释放氧气多的部位
(2)排除氧气和除极细光束外的其他光的干扰
(3)消耗掉细胞中原有的淀粉,防止对实验结果造成干扰
(4)防止叶片中色素颜色对实验结果的干扰
(5)恩格尔曼的实验中,照光处理与不照光、黑暗与完全曝光形成对照;萨克斯的实验中,暗处理的叶片一半曝光、一半遮光形成对照
1.绿叶中色素提取与分离实验异常现象分析
2.影响叶绿素合成因素的分析
绿叶中色素的提取和分离
科学探究
1.(2020·广东六校一模)提取光合色素,进行纸层析分离,对该实验中各种现象的解释,正确的是( )
A.未见色素带,说明材料可能为黄化叶片
B.色素始终在滤纸上,是因为色素不溶于层析液
C.提取液呈绿色是由于含有叶绿素a和叶绿素b较多
D.胡萝卜素处于滤纸条最上方,是因为其在提取液中的溶解度最高
解析:选C。黄化叶片也可见叶黄素和胡萝卜素的色素带,未见色素带的原因可能是滤液细线没及层析液而溶解于层析液,A错误;色素能溶于层析液,B错误;一般情况下,叶绿素含量比类胡萝卜素多,故提取液常呈绿色,C正确;叶绿体中的色素在层析液中的溶解度不同,溶解度高的随层析液在滤纸上扩散得快,如胡萝卜素在层析液(而不是提取液)中扩散得最快,溶解度低的随层析液在滤纸上扩散得慢,如叶绿素b,D错误。
2.(2020·河北冀州中学段考)下图表示用韭菜宿根进行的相关对照实验流程。下列叙述错误的是( )
A.提取色素时,要加入SiO2和CaCO3,并进行充分研磨
B.色素在滤纸条上分离的原因是不同色素在无水乙醇中的溶解度不同
C.实验结果①可说明叶绿素合成需要光照
D.实验结果②表明韭菜中提取的色素吸收光的种类更多
解析:选B。提取色素时加入SiO2是为了研磨充分,而加入CaCO3是为了防止色素被破坏,A正确;色素在滤纸条上分离的原因是不同色素在层析液中的溶解度不同,B错误;实验结果①色素带不同,可说明叶绿素合成需要光照,C正确;实验结果②表明韭菜中提取的色素吸收光的种类更多,D正确。
捕获光能色素的种类及功能
科学思维
3.在做提取和分离叶绿体中的光合色素实验时,甲、乙、丙、丁四位同学对相关试剂的使用情况如下表所示(“+”表示使用,“-”表示未使用),其余操作均正常,他们所得的实验结果依次应为( )
试剂
甲
乙
丙
丁
无水乙醇
-
+
+
+
水
+
-
-
-
CaCO3
+
+
-
+
SiO2
+
+
+
-
A.①②③④ B.②④①③
C.④②③① D.③②①④
解析:选B。甲同学由于没有加入提取剂无水乙醇,所以提取液中不会出现色素,色素分离的结果是②;乙同学操作正确,色素分离后得到的色素带有四条,与④情况相符;丙同学由于未加CaCO3,所以叶绿素含量减少,所得到的色素带中两条叶绿素带比正常的色素带要窄,对应①;丁同学由于未加SiO2,导致叶片研磨不充分,最终导致各种色素的含量均减少,对应③。
4.(2020·河南天一大联考模拟)为研究光合色素提取实验中二氧化硅颗粒大小(目值越大,表示颗粒越细)对叶绿素提取量的影响,某研究小组利用新鲜的菠菜叶片进行了一系列的色素提取与定量测定实验,实验结果如下表。下列有关叙述错误的是( )
二氧化硅
叶绿素种类
颗粒大小(目)
0
20
50
100
200
叶绿素a(mg/g)
0.25
0.53
0.61
0.48
0.47
叶绿素b(mg/g)
0.16
0.08
0.09
0.11
0.12
A.提取色素利用的原理是光合色素易溶于有机溶剂
B.加入二氧化硅对叶绿素a和叶绿素b的提取均有益
C.据表可知,用50目的二氧化硅提取得到的叶绿素总量最多
D.若叶片研磨过程中未加入碳酸钙,则表中数据均减小
解析:选B。根据光合色素易溶于有机溶剂的原理,可用无水乙醇来提取,A正确;分析表格数据可知,加入二氧化硅会使叶绿素b的含量减少,不利于叶绿素b的提取,B错误;根据表格数据可知,分别使用颗粒大小为20、50、100、200目的二氧化硅提取得到的叶绿素总量分别为0.61、0.70、0.59、0.59 mg/g,故用50目的二氧化硅提取得到的叶绿素总量最多,C正确;碳酸钙可保护叶绿素,防止叶绿素被有机酸分解,若叶片研磨过程中未加入碳酸钙,则表中叶绿素a、叶绿素b数据均减小,D正确。
考点二 光合作用的基本过程
1.光合作用的探究历程[连一连]
2.光合作用过程
[巧记] 光合作用过程的“一、二、三、四”
3.光合作用和化能合成作用的比较
(必修1 P94和P103“相关信息”改编)完成下表,分析光合作用过程中[H]与细胞呼吸过程中[H]的区别。
光合作用过程中[H]
细胞呼吸过程中[H]
本质
还原型辅酶Ⅱ(NADPH)
还原型辅酶Ⅰ(NADH)
来源
________阶段
无氧呼吸第一阶段、有氧呼吸第一、二阶段
去向
____________
有氧呼吸第________阶段生成________
答案:光反应 三碳化合物的还原 三 水
【真题例证·体验】
(2019·高考全国卷Ⅰ)将一株质量为20 g的黄瓜幼苗栽种在光照等适宜的环境中,一段时间后植株达到40 g,其增加的质量来自( )
A.水、矿质元素和空气 B.光、矿质元素和水
C.水、矿质元素和土壤 D.光、矿质元素和空气
解析:选A。该黄瓜幼苗质量增加部分可分为干重的增加和含水量的增加,干重增加量来源于从土壤中吸收的矿质元素及利用CO2(空气)和H2O合成的有机物。故选A。
【考法纵览·诊断】
(1)大气中的碳主要在叶绿体基质部位被固定,进入生物群落 [2018·天津卷,T8节选](√)
(2)水在叶绿体中分解产生氧气需要ATP提供能量 [2017·海南卷,T10D](×)
(3)在适宜反应条件下,用白光照射离体的新鲜叶绿体一段时间后,突然改用光照强度与白光相同的绿光照射,则[H]下降 [2016·天津卷,T2C改编](√)
(4)在叶绿体中发生的生理过程,不需要蛋白质参与的是Mg2+吸收 [2015·四川卷,T1A改编](×)
(5)CO2的固定实质上是将ATP中的化学能转变为C3中的化学能 [2015·安徽卷,T2A](×)
(6)正常生长的绿藻,照光培养一段时间后,用黑布迅速将培养瓶罩上,此后绿藻细胞的叶绿体内NADPH/NADP+比值下降 [2014·全国卷Ⅰ,T2D](√)
(7)破坏叶绿体外膜后,O2不能产生 [2011·浙江卷,T1A](×)
(8)离体叶绿体基质中添加ATP、NADPH和CO2后,可完成暗反应 [2011·浙江卷,T1D](√)
【长句特训·规范】
下图为光合作用的过程图解,据图分析并回答下列问题:
(1)乙表示__________阶段,又称作__________循环。
(2)图中的物质a是_______,物质c是________。
(3)甲阶段的两项重要变化是__________________________________。
(4)乙阶段的两项重要过程是__________________________________。
答案:(1)暗反应 卡尔文
(2)[H] CO2
(3)叶绿体中的色素吸收光能,将H2O分解成[H]和O2;同时形成ATP
(4)CO2的固定和C3的还原过程
1.光合作用反应式及元素去向分析
2.环境改变时光合作用各物质含量的变化分析
(1)“过程法”分析各物质变化
下图中Ⅰ表示光反应,Ⅱ表示CO2的固定,Ⅲ表示C3的还原,当外界条件(如光照、CO2)突然发生变化时,分析相关物质含量在短时间内的变化:
(2)“模型法”表示C3和C5含量的变化
光合作用的过程
生命观念
1.(2020·江西上饶高三模拟)下图为绿色植物光合作用过程示意图(物质转换用实线表示,能量传递用虚线表示,图中a~g为物质,①~⑥为反应过程),下列判断错误的是( )
A.绿色植物能利用a物质将光能转换成活跃的化学能储存在c中
B.e中不储存化学能,所以e只能充当还原剂
C.图中①表示水分的吸收,③表示水的光解
D.在g物质供应充足时,突然停止光照,C3的含量将会上升
解析:选B。a为光合色素,能吸收、传递、转化光能到ATP中,A正确;e为水光解生成的[H],也含有活跃的化学能,可参与暗反应中C3的还原,B错误;图中①表示根系从土壤中吸收水分,③表示水的光解生成[H]和O2,C正确;g为CO2,供应充足时,突然停止光照,光反应生成的[H]和ATP的量下降,C3的还原速率下降,另一方面,CO2固定生成C3正常进行,C3的含量因消耗下降而积累,D正确。
2.(2020·安徽合肥高三期中)下图表示绿色植物光合作用的部分过程,图中A~C表示相关物质。下列有关分析错误的是( )
A.图中A为O2,可部分释放到空气中
B.图中B为NADPH,外界CO2浓度升高时,B的含量暂时升高
C.该过程消耗的NADP+和C来自叶绿体基质
D.该过程将光能转化为化学能储存在B和ATP中
解析:选B。水的光解产物是O2和NADPH,若光合作用强度大于呼吸作用强度,O2会部分释放到空气中,A正确;图中B是在NADP+、H+和e-参与下形成的,为NADPH,当外界CO2浓度升高时,暗反应中生成的三碳化合物增多,则消耗的NADPH增多,导致NADPH的含量暂时降低,B错误;叶绿体基质中,暗反应消耗NADPH、ATP产生NADP+、ADP,C正确;光合作用光反应过程中,将光能转化成化学能储存在ATP和NADPH中,D正确。
环境改变对光合作用中物质变化的影响
科学思维
3.(2020·福建厦门湖滨中学阶段检测)光合作用通过密切关联的两大阶段——光反应和暗反应实现。下列对于改变反应条件而引起的变化的说法,正确的是( )
A.突然中断CO2供应,会暂时引起叶绿体基质中C5/C3的值减小
B.突然中断CO2供应,会暂时引起叶绿体基质中ATP/ADP的值增大
C.突然将红光改变为绿光,会暂时引起叶绿体基质中C3/C5的值减小
D.突然将绿光改变为红光,会暂时引起叶绿体基质中ATP/ADP的值减小
解析:选B。突然中断CO2供应,导致CO2的固定速率降低,叶绿体中C5含量增加、C3含量减少,因此会暂时引起叶绿体基质中C5/C3的值增大,A错误;突然中断CO2供应,导致C3含量减少,进而使ATP和[H]含量增多,所以暂时引起叶绿体基质中ATP/ADP的值增大,B正确;突然将红光改变为绿光后光能利用率降低,ATP和[H]含量减少,进而使C3含量增大、C5含量减少,因此会暂时引起叶绿体基质中C3/C5的值增大,C错误;突然将绿光改变为红光后光能利用率提高,ATP和[H]含量增加,ATP/ADP的值增大,D错误。
4.(2020·甘肃静宁一中期中)下图表示某植物叶片暗反应中C3和C5化合物微摩尔浓度的变化趋势,该植物在Ⅰ阶段处于适宜环境条件下,Ⅱ阶段改变的环境条件是降低光照强度或者降低CO2浓度中的某一项。下列分析正确的是( )
A.图中物质甲转变成乙需要消耗光反应提供的ATP
B.图中Ⅱ阶段所改变的环境条件是降低了光照强度
C.Ⅱ阶段甲上升是因为叶绿体中[H]和ATP的积累
D.Ⅱ阶段光合速率最大时所需光照强度比Ⅰ阶段低
解析:选D。因为暗反应中1 mol C5+1 mol CO2生成2 mol C3,所以在适宜条件下,叶肉细胞内C3是C5的2倍,因此图中甲是C5,乙是C3。图中物质甲与CO2结合形成乙,该过程只需要酶的催化,不需要消耗ATP,A错误;植物在Ⅰ阶段处于适宜环境条件下,如果Ⅱ阶段改变的环境条件是降低光照强度,那么C3含量增加,C5含量减少,与题图不符合,而如果改变的条件是降低CO2浓度,那么C3含量减少,C5含量增加,与题图符合,所以本题改变的条件是降低CO2浓度,B错误;CO2浓度降低,由于CO2供应量减少,C5消耗减少,而C3还原正常,所以C5(甲)含量会上升,C错误;低CO2浓度下的光饱和点也低,D正确。
考点三 影响光合作用的因素及应用
1.外部因素
(1)单因子变量对光合速率的影响
①光照强度
②CO2浓度
③温度
④水分和矿质元素
(2)多因子变量对光合速率的影响
2.内部因素
(1)植物自身的遗传特性(如植物品种不同):以阴生植物、阳生植物为例,如图所示。
(2)植物叶片的叶龄、叶绿素含量及酶
【真题例证·体验】
(2017·高考天津卷)某突变型水稻叶片的叶绿素含量约为野生型的一半,但固定CO2酶的活性显著高于野生型。如图显示两者在不同光照强度下的CO2吸收速率。叙述错误的是( )
A.光照强度低于P时,突变型的光反应强度低于野生型
B.光照强度高于P时,突变型的暗反应强度高于野生型
C.光照强度低于P时,限制突变型光合速率的主要环境因素是光照强度
D.光照强度高于P时,限制突变型光合速率的主要环境因素是CO2浓度
解析:选D。光照强度低于P时,突变型的光合作用强度(光反应和暗反应强度)低于野生型,A项正确;光照强度高于P时,突变型的光合作用强度(光反应和暗反应强度)高于野生型,B项正确;光照强度低于P时,限制突变型和野生型光合速率的主要环境因素为横坐标所表示的因素,即光照强度,C项正确;光照强度高于P时,突变型光合速率随光照强度的增大而增加,因此限制其光合速率的主要环境因素仍然为横坐标所表示的因素,即光照强度,D项错误。
【考法纵览·诊断】
(1)干旱处理导致叶片气孔开度减小,与干旱处理前相比,干旱处理后该植物的光合速率会降低,出现这种变化的主要原因是气孔开度减小使供应给光合作用的CO2减少 [2019·全国卷Ⅰ,T29节选改编](√)
(2)已知甲种植物的CO2补偿点大于乙种植物的,则甲种植物净光合速率为0时,乙种植物净光合速率大于0 [2017·全国卷Ⅰ,T30节选](√)
(3)当光照强度达到光饱和点时,要使光合作用强度升高,可以考虑的措施是提高CO2浓度 [2016·全国卷Ⅰ,T30节选改编](√)
(4)叶片的Pn(净光合速率)先后两次(注:第一次是中午,第二次是下午)下降,主要限制因素分别是CO2浓度和光照强度 [2016·四川卷,T5D](√)
(5)植物光合作用光饱和点可通过测定不同光照强度下的光合速率来确定。在一定条件下,某植物在温度由25 ℃降为5 ℃的过程中光饱和点逐渐减小,推测该植物在光照充足时的光合作用最适温度≥25 ℃ [2016·浙江卷,T30节选改编](√)
(6)光强低于光补偿点时,胞外CO2浓度、胞内O2浓度增大 [2015·重庆卷,T4B](×)
(7)在适宜温度下测得叶片光饱和点,若其他条件不变,进一步提高温度,则该叶片光饱和点的变化是降低 [2014·重庆卷,T9节选](√)
【长句特训·规范】
甲、乙两种植物净光合速率随光照强度的变化趋势如图所示。回答下列问题:
(1)当光照强度大于a时,甲、乙两种植物中,对光能的利用率较高的植物是________。
(2)甲、乙两种植物单独种植时,如果种植密度过大,那么净光合速率下降幅度较大的植物是________,判断的依据是__________________________。
(3)甲、乙两种植物中,更适合在林下种植的是________。
(4)某植物夏日晴天中午12:00时叶片的光合速率明显下降,其原因是进入叶肉细胞的________(填“O2”或“CO2”)不足。
答案:(1)甲 (2)甲 在低光照强度下甲植物的净光合速率下降幅度大于乙植物 (3)乙 (4)CO2
1.(2020·湖北八所重点高中协作体联考)在0.03%的CO2浓度和适宜的恒定温度条件下,测定植物甲和植物乙在不同光照条件下的光合速率,结果如图所示。下列有关分析正确的是( )
A.当光照强度为1 klx时,植物甲开始进行光合作用
B.当光照强度为3 klx时,植物乙的总光合速率是0 mg/(100 cm2叶·h)
C.若在c点时突然停止CO2供应,短时间内植物甲的叶绿体中C3的含量会增加
D.d点时限制植物乙的光合速率增大的主要环境因素是CO2浓度
解析:选D。光照强度为1 klx时,植物甲的光合作用强度等于呼吸作用强度,A错误;当光照强度为3 klx时,总光合速率=净光合速率+呼吸速率=0+20=20 mg/(100 cm2叶·h),B错误;c点时突然停止CO2供应,CO2固定受阻,C3的还原暂时不变,短时间内C3的含量会减少,C错误;d点时植物乙到达光饱和点,因此光照强度不再是限制因素,而题中又提出此过程处于“适宜的恒定温度条件”,因此此时限制植物乙的光合速率增大的主要因素是CO2浓度,D正确。
2.(2020·西安八校联考)下图表示在最适温度和光照强度下,测得甲、乙两种植物的光合速率随环境中CO2浓度的变化情况,下列说法错误的是( )
A.植物乙比植物甲对CO2浓度变化更敏感
B.当CO2吸收量为c时,植物甲与植物乙合成有机物的量相等
C.d点植物甲细胞内的C3含量比b点高
D.适当降低光照强度,b点将向右移动
解析:选B。环境中CO2浓度升高到一定程度后,植物乙CO2的吸收量降低幅度大,植物甲CO2的吸收量基本保持不变,因此植物乙对CO2浓度变化更敏感;当CO2吸收量为c时,植物甲与植物乙的净光合速率相等,由于植物甲比植物乙的呼吸速率大,根据实际光合速率=净光合速率+呼吸速率,因此植物甲合成有机物的量比植物乙多;CO2浓度由b点增加到d点时,植物甲细胞内C3的合成量增加而消耗量不变,因此细胞内C3的含量增加;图中曲线是在最适的光照强度条件下测得的,因此光照强度减弱,CO2的吸收量降低,b点时光合作用强度与呼吸作用强度相等,降低光照强度后,在较高浓度的CO2条件下才能使CO2吸收量与CO2释放量相等,因此b点将右移。
3.(2020·辽宁沈阳东北育才学校模拟)下图分别表示两个自变量对光合速率的影响情况,除各图中所示因素外,其他因素均控制在最适范围。下列分析不正确的是( )
A.甲图中a点的内在限制因素可能是叶绿体中酶的数量或色素的数量不足
B.乙图中d点与c点相比,相同时间内叶肉细胞中C3与C5的生成量都多
C.丙图中,随着温度的升高,曲线走势将稳定不变
D.图中M、N点的限制因素是光照强度,P点的限制因素是温度
解析:选C。甲图中a点的限制因素可能是叶绿体中酶的数量或色素的数量不足,A正确;乙图中d点与c点相比,光照强度增加,光反应增强,光合速率增强,因此相同时间内叶肉细胞中C3与C5的生成量都多,B正确;丙图中,温度影响酶的活性,随着温度的升高而超过最适温度时,曲线走势将下降,C错误;图中M、N点的限制因素是光照强度,P点的限制因素是温度,D正确。
外界因素对光合作用影响实质的分析
影响因素
产生的影响
影响过程
光照强度
影响水的光解产生[H],影响ATP的形成
主要是光反应阶段
CO2浓度
影响C3的合成
主要是暗反应阶段
温度
影响光合作用酶的活性
[易误警示]
易错点1 误认为用光照射叶绿体中提取的色素就能发生光反应
[点拨] 叶绿体中的色素具有吸收、传递、转化光能的作用,发生光反应除色素、光照之外,还需ADP、Pi、H2O、NADP+、酶等。
易错点2 误认为14C转移途径为14CO2→14C3→14C5→(14CH2O)
[点拨] 光合作用暗反应中C5的作用在于固定CO2形成C3,14CO2中的14C转移途径为14CO2→14C3→(14CH2O),中间没有C5参与。
易错点3 混淆塑料大棚中“塑料颜色”与“补光类型”的选择
[点拨] 为提高光能利用率,塑料大棚栽培时常选择“无色塑料”以便透过各色光,这是因为太阳的全色光透过时各种颜色的光均可被作物吸收(对黄绿色吸收较少),而阴天或夜间给温室大棚“人工补光”时,则宜选择植物吸收利用效率最高的“红光或蓝紫光”灯泡。因为若利用白炽灯,则其发出的光中“黄、绿光”利用率极低,从节省能源(节电、节省成本)的角度讲,用红灯泡、紫灯泡效率最高。
易错点4 误认为温室生产中昼夜温差越大,作物产量越高
[点拨] 白天适当提高温度或增加CO2浓度,可有利于提高光合产量,夜晚不进行光合作用,适当降低温度可降低呼吸速率从而减少有机物消耗,故适当提高昼夜温差可提高作物有机物积累量,从而提高作物产量。然而,昼夜温差并非越大越好,因为夜晚温度过低时,呼吸酶活性过小,当呼吸作用被过度抑制时,必将减弱矿质离子的吸收等代谢过程,从而制约次日的光合作用,这对作物生长显然不利。
易错点5 混淆不同图形中的光补偿点
[点拨] 四幅图中所有的A点及图乙中的B点均表示光补偿点,因此在判断时一定要认真分析。
[纠错体验]
1.(2020·长沙雅礼中学月考)下列有关叶绿体的描述,正确的是( )
A.叶肉细胞中的叶绿体在光下和黑暗中均可生成ATP
B.经黑暗处理后叶肉细胞内淀粉等被输出消耗,此时叶绿体内不含糖类
C.叶绿体中含有RNA聚合酶,体现了细胞内基因的选择性表达
D.叶绿体产生O2和线粒体产生H2O均在生物膜上进行
答案:D
2.将A、B、C、D四盆长势均匀的植物置于阳光下,A添加红色光照,B添加绿色光照,C隔红色滤光片,D隔绿色滤光片(如图所示)。经过一段时间后,各盆植物中长势最好的是( )
答案:A
3.红枫是一种木本观赏植物,在生长季节叶片呈红色,下列关于该植物的叙述,正确的是( )
A.红枫叶片不含叶绿素
B.红枫叶片呈红色是因为吸收了红光
C.红枫叶片能吸收光能进行光合作用
D.液泡中色素吸收的光能用于光合作用
解析:选C。红枫叶片含叶绿素,可进行光合作用;红枫叶片呈红色是因为液泡中含有花青素,花青素是不能吸收光能进行光合作用的。
4.下列关于在一定条件下某叶肉细胞内叶绿体和线粒体的生理活动的叙述,正确的是( )
A.都含有DNA,都能够通过转录和翻译控制某些蛋白质的合成
B.光照下线粒体可以直接利用叶绿体产生的O2和葡萄糖
C.光照下两者产生的ATP都能用于各项生命活动
D.若突然增加光照强度,则短时间内叶绿体中化合物C5比ADP先减少
解析:选A。叶肉细胞内叶绿体和线粒体中都含有少量的DNA,因此都能够通过转录和翻译控制某些蛋白质的合成,A正确。葡萄糖氧化分解发生在细胞质基质中,线粒体不能利用葡萄糖,B错误。叶绿体光合作用产生的ATP只能用于光合作用暗反应过程,C错误。若突然增加光照强度,光合作用产生的ATP和[H]增多,则ADP减少;由于 ATP和[H]增加,导致C3还原生成的C5增加,因此短时间内C5增加,D错误。
5.(2020·广东惠州高三调研)用14CO2“饲喂”叶肉细胞,让叶肉细胞在光下进行光合作用。一段时间后,关闭光源,将叶肉细胞置于黑暗环境中,含放射性的三碳化合物浓度的变化情况如图所示,下列相关叙述正确的是( )
A.Oa段叶肉细胞中五碳化合物浓度有所下降
B.叶肉细胞利用14CO2的场所是叶绿体基质,暗反应全过程都消耗ATP和[H]
C.ab段三碳化合物浓度不变的原因是14CO2消耗殆尽
D.b点后叶肉细胞内没有有机物的合成
解析:选A。分析题图可知,Oa段叶肉细胞中含放射性的三碳化合物(C3)浓度上升,说明消耗的五碳化合物(C5)增多,所以C5浓度有所下降,A正确;暗反应的场所是叶绿体基质,暗反应的过程包括CO2的固定和C3的还原,其中C3的还原需要消耗ATP和[H],B错误;ab段三碳化合物浓度不变的原因不是14CO2消耗殆尽,而是CO2被C5固定形成C3的过程与C3的还原过程保持相对稳定,C错误;b点后,在黑暗条件下,光反应不能进行,但之前还剩余部分[H]和ATP,因此短时间内暗反应仍可进行, 仍有部分有机物合成,D错误。
6.将完全培养液栽培的植物放入密闭的玻璃瓶内,在室外培养一昼夜,测得瓶内CO2浓度的变化如下图。以下分析正确的是( )
A.植物从培养液中吸收N和Mg,可用于合成叶绿素
B.BC段植物只进行呼吸作用,使瓶内CO2浓度升高
C.E点时用碘蒸气处理叶片,叶片不变蓝
D.该植物在该密闭玻璃瓶中可正常生长
解析:选A。叶绿素由C、H、O、N、Mg五种元素组成,因此植物从培养液中吸收N和Mg后能用于合成叶绿素,A正确。AB段无光照,植物只进行呼吸作用,从B点开始有光照,植物开始进行光合作用,但此时光合作用强度小于细胞呼吸强度,因此密闭玻璃瓶内的CO2浓度仍增加,但增加速率减慢,B错误。CE段光合作用强度大于细胞呼吸强度,CO2浓度下降,在E点时积累的有机物最多,用碘蒸气处理叶片,叶片变蓝,C错误。因F点比A点CO2浓度高,即该植物在该密闭玻璃瓶中一昼夜CO2浓度增加,因此该植物体内有机物不积累反而消耗,故该植物在该密闭玻璃瓶中不能正常生长,D错误。
1.下列关于叶绿体中色素提取的叙述,错误的是( )
A.菠菜绿叶可被用作叶绿素提取的材料
B.加入少许CaCO3能避免叶绿素被破坏
C.用乙醇提取的叶绿体色素中无胡萝卜素
D.研磨时加入石英砂可使叶片研磨更充分
解析:选C。叶绿体中的四种色素包括叶绿素a、叶绿素b、叶黄素和胡萝卜素,它们都溶于无水乙醇,C项错误。
2.(2020·湖北重点中学一调)下列有关叶绿体中色素的说法,正确的是( )
A.色素的作用是吸收、传递和转换光能
B.叶绿体的膜结构上都有色素分布
C.在“绿叶中色素的提取和分离”实验中可用无水乙醇作为层析液
D.秋天有些植物叶片变黄是因为叶绿素转化为类胡萝卜素
解析:选A。叶绿体中色素的作用是吸收、传递和转换光能,A正确;叶绿体的外膜和内膜上没有色素分布,叶绿体中的色素存在于类囊体薄膜上,B错误;叶绿体中的各种色素在无水乙醇中的溶解度都很大,故无水乙醇只能作为绿叶中色素的提取液,不能作为绿叶中色素分离的层析液,层析液是用石油醚、丙酮和苯按一定比例混合而成的,不同色素在其中的溶解度不同,C错误;秋天有些植物叶片变黄是因为低温条件下叶绿素分子易被破坏,叶片可显示出类胡萝卜素的颜色,D错误。
3.利用无水乙醇提取出叶绿体中的色素,设法分离得到各种色素,并将叶绿素b、叶绿素a、叶黄素、胡萝卜素和混合液依次点样在滤纸的1、2、3、4、5位置(如下图所示)。当滤纸下方浸入层析液后,滤纸条上各色素正确的位置应为( )
解析:选B。在层析液中四种色素的溶解度从大到小的顺序依次是胡萝卜素、叶黄素、叶绿素a、叶绿素b,色素溶解度越大,随层析液在滤纸上扩散的速度越快,混合液中含4种色素,扩散后在滤纸条上形成4条色素带。
4.(2020·安徽合肥第七中学、第十中学联考)右图为叶绿体结构与功能的示意图,A、B、C、D表示叶绿体的结构,①②③④⑤表示有关物质。下列叙述中不正确的是( )
A.CO2的固定实质上是将ATP中的化学能转变为C3中的化学能
B.若突然停止光照,C3的含量会升高
C.CO2进入叶绿体后,不能直接被固定形成⑤
D.参与光合作用的色素位于图中的A部分
解析:选A。CO2的固定不消耗ATP,C3还原时,ATP中的化学能转变为(CH2O)中的化学能,A错误;若突然停止光照,光反应产生的[H]和ATP减少,被还原的C3减少,而CO2被C5固定形成C3的过程暂时不变,故短时间内C5的含量会降低,C3的含量会升高,B正确;CO2进入叶绿体后,在特定酶的作用下,与C5结合,固定形成④(C3),C3被还原形成⑤(糖类),C正确;参与光合作用的色素位于图中的A,即叶绿体的类囊体薄膜上,D正确。
5.(2020·青岛质检)下图表示发生在叶绿体中的相关代谢过程,其中①②表示相关过程,A、B表示两种气体物质,下列说法错误的是( )
A.过程①表示光反应,过程②的场所是叶绿体基质
B.物质A表示O2,物质B表示CO2
C.过程②能将活跃的化学能转变成稳定的化学能
D.过程②的两个阶段都需要消耗过程①产生的[H]和ATP
解析:选D。由题图可知,过程①②分别表示光反应和暗反应,反应场所分别是叶绿体的类囊体薄膜和叶绿体基质。物质A、B分别表示O2和CO2。光反应能将光能转变成活跃的化学能储存在ATP中,暗反应能将活跃的化学能转变成稳定的化学能储存在葡萄糖中。过程②包括CO2的固定和C3的还原两个阶段,其中CO2的固定不需要消耗①过程产生的[H]和ATP。
6.(2020·辽宁八校高三期中联考)以下关于叶绿体和光合作用的几个实验,得不到相应实验结果的是( )
A.将叶绿素的无水乙醇提取液置于适宜光源处照射5 h,加碘液处理后溶液呈蓝色
B.在温暖晴朗的一天下午,在某植物的向阳处采得一片叶片,用酒精隔水加热脱色,并加碘液处理叶片,变成蓝色
C.将叶绿体色素的无水乙醇提取液放于自然光和三棱镜之间,从三棱镜的一侧观察,连续光谱中变暗(暗带)的区域主要是红光和蓝紫光区域
D.将经饥饿处理后的绿色正常叶片置于含有充足14CO2的密闭透明的照光小室内,3小时后在叶内淀粉中可检验到14C的存在
解析:选A。叶绿素的无水乙醇提取液中只含有色素,不能完成光反应,也不能产生淀粉,A错误;光合作用产生淀粉,观察时需对叶片进行脱色处理,B正确;叶绿体中色素主要吸收红光和蓝紫光,导致连续光谱相应区域变暗,C正确;CO2是光合作用的原料,14CO2中的14C可转移到淀粉中,故产物中可检测到14C,D正确。
7.(2020·河北衡水中学调研)右图表示在夏季晴朗的白天植物细胞内C3和C5的相对含量随一种环境因素改变的变化情况,下列对这一环境因素改变的分析正确的是( )
A.突然停止光照 B.突然增加CO2浓度
C.降低环境温度 D.增加光照强度
解析:选D。突然停止光照,光反应产生的[H]和ATP减少,被还原的C3减少,生成的C5减少,而CO2被C5固定形成C3的过程不变,故C3的相对含量将增加、C5的相对含量将减少,A错误;突然增加CO2浓度,CO2被C5固定形成C3的量增加,消耗的C5量增加,C3还原速率不变,植物细胞内C3相对含量增加、C5相对含量减少,B错误;降低环境温度,CO2固定速率和C3还原速率均下降,C5的相对含量不会大幅度地增加,C错误;增加光照强度,光反应产生的[H]和ATP增多,被还原的C3增多,生成的C5增多,而CO2被C5固定形成C3的过程不变,故C3的相对含量将减少、C5的相对含量将增加,D正确。
8.(2020·江西五市八校一模)在条件适宜的情况下,用自然光照射离体的新鲜叶绿体一段时间后,突然改用光照强度与自然光相同的绿色光照射,在照射瞬间叶绿体中的物质所发生的变化错误的是( )
A.ATP含量下降 B.C3的含量上升
C.合成C5的速率加快 D.NADPH的含量下降
解析:选C。叶绿体中的色素主要吸收利用红光和蓝紫光,若由自然光突然改用光照强度与自然光相同的绿光,可导致光反应速率减慢,光反应产生的NADPH和ATP减少,A、D正确;由于NADPH和ATP含量下降,导致C3被还原为C5的速率减慢,而短时间内暗反应中CO2的固定仍在消耗C5,生成C3,故短时间内C3的含量会上升,合成C5的速率减慢,B正确,C错误。
9.下图表示玉米光合作用利用CO2合成(CH2O)的过程,玉米叶肉细胞通过“CO2泵”内的一些化学反应,将空气中的CO2泵入维管束鞘细胞,使维管束鞘细胞积累较高浓度的CO2,以保证(CH2O)的合成顺利进行。回答下列问题:
(1)图中过程②是________,物质A是________,过程②的进行还需要____________等物质参与,原因是________________________________________________________。
(2)如果在玉米叶肉细胞中注入某种促进剂使“CO2泵”的活性升高,则在短时间内,维管束鞘细胞中C5的含量________。
(3)研究发现晴朗的夏季中午光照增强,温度过高,叶片气孔开度下降,作为光合作用原料之一的________减少,而此时玉米光合速率基本不受影响,其原因是玉米________________________________________________。
答案:(1)C3的还原 C3 ATP和[H] [H]作为还原剂还原C3,ATP提供能量 (2)降低 (3)CO2 有CO2泵,其能维持维管束鞘细胞内有较高浓度的CO2
10.(2020·四川广安模拟)植物细胞中的叶绿体在光照条件下可以消耗一定量的O2,这属于植物细胞光呼吸的重要环节。下图表示光合作用和光呼吸的部分过程,请回答下列问题:
(1)过程①发生在____________中,并且需要光反应提供________________。在黑暗条件下C3不能被还原再生成______,使光呼吸因缺乏底物而不能进行。
(2)研究发现,催化过程②和③的是同一种酶,CO2和O2会竞争此酶的同一活性位点。因此,当细胞中O2浓度升高时,过程②会受到________。
(3)在强光下,光反应转换的能量超过暗反应的需要,会对细胞造成伤害,此时光呼吸可以对细胞起到保护作用,原因是________________________________________________________________________。
(4)从能量代谢的角度看,光呼吸和有氧呼吸最大的区别是________________________________________________________________________。
解析:(1)过程①需要光反应提供ATP和[H],发生在叶绿体基质中,在黑暗条件下C3不能被还原再生成C5,使光呼吸因缺乏底物而不能进行。(2)催化过程②和③的是同一种酶,CO2和O2会竞争此酶的同一活性位点,当细胞中O2浓度升高时,O2会与CO2争夺C5,过程②会受到抑制。(3)在强光下,光反应转换的能量超过暗反应的需要,会对细胞造成伤害,此时光呼吸可以对细胞起到保护作用,原因是光呼吸可消耗过剩的能量(或ATP和[H])。(4)从能量代谢的角度看,光呼吸和有氧呼吸最大的区别是光呼吸消耗ATP,而有氧呼吸产生ATP。
答案:(1)叶绿体基质 ATP和[H](二者缺一不可) C5 (2)抑制 (3)光呼吸可消耗过剩的能量(或ATP和[H]) (4)光呼吸消耗ATP,有氧呼吸产生ATP
11.下图是有关棉花成熟绿叶组织的相关图解,其中图1是叶肉细胞的光合作用过程图解;图2表示某光照强度和适宜温度下,光合作用强度增长率随CO2浓度变化的情况。请回答下列问题:
(1)由图1可知,甲、乙分别代表的物质是________、________,要想使叶绿体内C3的含量快速下降,可以改变的环境条件是___________________________________________________________,光反应中产生的O2扩散到邻近的线粒体中被利用至少要经过________层生物膜。
(2)图2中限制D点光合作用速率的主要环境因素是________,C点和D点相比,叶绿体中[H]的含量________(填“较低”“相等”或“较高”)。
(3)从生长状况相同的棉花叶片上剪出大小、部位相同的若干圆叶片,抽取叶片细胞内的气体,平均分成若干份,然后,置于不同浓度的NaHCO3溶液中,给予相同的一定强度光照,测量圆叶片上浮至液面所需时间,其记录结果绘成曲线如图3。请据此回答:
①该实验的目的是_________________________________________________。
②从图解分析,b点比a点细胞内的C5含量________,bc段曲线平缓的限制因素可能是________,而c点以后曲线上行,其原因应该是________________________________________________________________________。
解析:(1)光合作用分光反应和暗反应两个阶段,光反应为暗反应提供了[H]和ATP。要想使叶绿体内C3的含量快速下降,可通过不提供CO2或增强光照等方法。叶绿体和线粒体均含2层生物膜,所以至少要经过4层。(2)影响光合作用的外界因素主要是CO2浓度和光照强度,在D点CO2浓度已达到饱和点,故制约因素主要为光照强度;D点比C点CO2浓度高,消耗的[H]更多,它们在同样光照下[H]来源一样,故C点[H]含量高。(3)NaHCO3的作用是提供CO2,所以实验目的中自变量写成CO2浓度,因变量写成光合作用速率。b点比a点NaHCO3浓度大(即CO2浓度高),C5消耗多,而光照强度相同,故b点比a点C5含量低。bc段时由于光照强度的限制,曲线较平缓,而c点以后NaHCO3浓度太大,导致细胞失水,从而影响细胞代谢,光合作用减弱致使曲线上行。
答案:(1)CO2 [H]和ATP 不提供CO2或增强光照(回答一个方面即可) 4 (2)光照强度 较高 (3)①探究CO2浓度对光合作用速率的影响 ②低 光照强度 NaHCO3浓度太大,导致细胞失水,从而影响细胞代谢
12.(2020·黑龙江大庆实验中学期末)为研究光反应中ATP产生的原理,有科学家进行如下实验:将叶绿体类囊体置于pH为4的琥珀酸溶液后,琥珀酸进入类囊体腔,腔内的pH下降为4;然后把悬浮液的pH迅速上升为8,此时类囊体内pH为4,类囊体外pH为8,在有ADP和Pi存在时类囊体生成ATP,对实验条件和结论分析正确的是( )
A.黑暗中进行,结果表明:H+能通过自由扩散进入类囊体膜
B.光照下进行,结果支持:合成ATP的能量直接来自色素吸收的光能
C.黑暗中进行,结果支持:光反应使类囊体内外产生H+浓度差,推动ATP合成
D.光照下进行,结果表明:光反应产生的[H]参与暗反应中三碳化合物的还原
解析:选C。H+能通过主动运输进入类囊体膜;光照下进行,题干信息无法得出合成ATP的能量直接来自色素吸收的光能;黑暗中进行,类囊体内pH为4,类囊体外pH为8,合成ATP,说明ATP的合成与H+浓度差有关;光反应产生的[H]参与暗反应中三碳化合物的还原,暗反应的场所是叶绿体基质,不是叶绿体的类囊体。
13.观测不同光照条件下生长的某种植物,结果见下表,据资料分析,以下叙述正确的是( )
光照
强度
叶色
平均叶面积
(cm2)
气孔密度
(个·mm-2)
净光合速率
(μmol CO2·
m-2·s-1)
强
浅绿
13.6(100%)
826(100%)
4.33 (100%)
中
绿
20.3 (149%)
768 (93%)
4.17( 96%)
弱
深绿
28.4(209%)
752(91%)
3.87( 89%)
注:括号内的百分数以强光照的数据作为参考。
A.在弱光下,该植物只能通过增加叶面积来吸收更多的光能,以适应弱光环境
B.与弱光下相比,强光下该植物平均每片叶的气孔总数较少
C.与弱光下相比,强光下该植物单位时间内平均每片叶CO2吸收量较多
D.对强光下生长的该植物适度遮阴,持续观测,则最先发生改变的是叶面积,最后发生改变的是净光合速率
解析:选B。据表可知,弱光下该植物的叶色呈深绿色,平均叶面积也增大了,所以该植物是通过增加叶绿素的含量和增大平均叶面积来吸收更多的光能,A错误;平均叶面积×气孔密度=平均每片叶的气孔总数,弱光下平均每片叶的气孔总数为28.4×100×752=2 135 680(个),强光下平均每片叶的气孔总数为13.6×100×826=1 123 360(个),后者远小于前者,B正确;要计算单位时间内平均每片叶CO2的吸收量,可用净光合作用速率×平均叶面积的值来表示,弱光下为28.4×0.000 1×3.87≈0.011(μmol CO2·s-1),强光下为13.6×0.000 1×4.33≈0.006(μmol CO2·s-1),后者也是小于前者,C错误;对强光下生长的该植物适度遮阴,因光照强度减弱,净光合速率首先发生改变,D错误。
14.研究人员将正常生长的甲、乙两种植物放置在同一密闭小室中,在适宜温度条件下进行实验,并将所测数据绘制成如图所示曲线。下列叙述正确的是( )
A.甲、乙两种植物中,利用CO2能力强的是甲植物
B.当甲植物净光合速率为0时,乙植物净光合速率大于0
C.d浓度下,乙植物的净光合速率为e与a的绝对值之和
D.将甲植物放在无O2小室中光照一段时间,其有氧呼吸强度一定减弱
解析:选B。在相同CO2浓度下,乙植物吸收CO2能力更强,A错误。c浓度时甲植物净光合速率为0,此时乙植物的净光合速率大于0,B正确。e和a的绝对值之和为d浓度下乙植物的真光合速率,e表示d浓度下乙植物的净光合速率,C错误。若将甲植物放在无O2小室中光照一段时间,甲植物可进行光合作用产生O2,其有氧呼吸强度不一定减弱,D错误。
15.(2020·全国统一考试仿真五)硒在土壤中主要以硒盐酸的形式存在,被植物吸收后转化为植物活性硒。为探究硒对植物叶绿素前体物(ALA)合成的影响,科学家用不同浓度的硒溶液处理水稻幼苗,实验及结果如下图所示。下列推测错误的是( )
A.土壤中的硒能以主动运输的方式被根细胞吸收
B.较低浓度的硒溶液能促进叶肉细胞中ALA的合成
C.用较高浓度的硒溶液处理水稻幼苗可能会使其出现黄化
D.硒溶液促进水稻叶肉细胞中ALA合成的最适浓度是0.01 mmol·L-1
解析:选D。矿质元素是根细胞通过主动运输吸收的,A正确;分析题图可知,较低浓度的硒溶液能促进叶肉细胞中ALA的合成,B正确;用较高浓度的硒溶液处理水稻幼苗会使ALA的含量降低,所以水稻幼苗可能会出现黄化,C正确;在该实验中的几种溶液浓度中0.01 mmol·L-1的硒溶液促进作用较高,但不能确定其是最适浓度,D错误。
16.(2020·湖北黄冈调研)右图表示在适宜温度和一定的光照强度下,甲、乙两种植物叶片的CO2净吸收速率与CO2浓度的关系,下列说法正确的是( )
A.在CO2浓度低于b的环境中植物乙比植物甲生长得更好
B.CO2浓度大于a时,甲才能进行光合作用
C.适当增加光照强度,a点将右移
D.CO2浓度为b时,甲、乙植物的实际光合作用强度相等
解析:选A。据图分析可知,在CO2浓度低于b的环境中,植物乙比植物甲生长得更好,A正确;CO2浓度等于a时,甲的光合作用速率与呼吸作用速率相等,B错误;适当增加光照强度,光合作用增强,则a点将左移,C错误;CO2浓度为b时,甲、乙两种植物的净光合作用强度相等,但是甲、乙的呼吸作用强度与实际光合作用强度不一定相等,D错误。
17.(2020·湖北八校模拟)某科研人员研究不同遮光处理对白桦光合作用生理特性的影响结果如下图。据图回答下列问题:
(1)叶片中叶绿素含量是维持植物正常光合作用的主要指标,叶绿素主要存在于白桦叶片的________________(具体部位)上,通过图中的结果发现白桦叶绿素含量随________而增加,提高了白桦在弱光环境下的捕光能力。研究发现植物体内的叶绿素处于不断地合成和分解中,请从该角度解释叶绿素含量增加的原因:________________________________________________。
(2)叶绿素b/a的值可作为植物利用弱光能力的判断指标,研究人员发现遮光处理提高了白桦叶绿素b/a的值。通过高中课本__________________________实验可以验证该结论。你的实验证据是________________________________________________________________。
解析:(1)叶绿素主要存在于叶绿体类囊体薄膜上。叶绿素具有捕获光能的作用,图示横轴表示不同程度的遮光处理,纵轴表示叶绿素含量,据图可知,随着遮光程度的增加,白桦叶绿素含量逐渐增加,这说明随着光照强度的减弱,叶绿素能提高白桦在弱光环境下的捕光能力。植物体内的叶绿素处于不断地合成和分解中,这说明植物体内的叶绿素含量是其合成量与分解量的差值,因此叶绿素含量增加的原因可能是叶绿素的合成量增加或分解量减少。(2)由高中课本色素的提取和分离实验,通过观察比较滤纸条上蓝绿色条带(叶绿素a)的宽度和黄绿色条带(叶绿素b)的宽度可确定叶绿素a和叶绿素b的含量,从而确定遮光处理是否提高了叶绿素b/a的值。遮光处理提高了白桦叶绿素b/a的值,可由遮光组滤纸条上黄绿色的色素带宽度与蓝绿色的色素带宽度的比值大于非遮光组证明。
答案:(1)叶绿体类囊体薄膜 遮光程度的增加 叶绿素的合成量增加,分解量变化不大或者叶绿素的合成量增加,分解量减少
(2)色素的提取和分离 遮光组滤纸条上黄绿色的色素带宽度与蓝绿色的色素带宽度的比值大于非遮光组
18.研究者选取某植物幼苗进行了无土栽培实验,下图为该幼苗的光合速率、呼吸速率随温度变化的曲线图,请分析回答下列相关问题:
(1)A点时叶肉细胞中O2的移动方向是____________________________________。研究者用含18O的葡萄糖追踪根细胞有氧呼吸中的氧原子,其转移途径是________________________________________________。B点时植物光合作用
制造的有机物的量________(填“大于”“小于”或“等于”)细胞呼吸消耗的有机物的量。
(2)据图分析,光合酶对温度的敏感度比呼吸酶对温度的敏感度________(填“高”或“低”),温室栽培该植物,为获得最大经济效益,应控制温度为________℃。
(3)限制AB段CO2吸收速率的主要因素是________,图中________点光合作用制造的有机物是细胞呼吸消耗有机物的2倍。
(4)研究者分别用12%的O2和22%的O2对两组幼苗的根系进行持续供氧,一段时间后,测得用12%的O2处理的植株的干重显著低于另一组,原因是________________________________________________。
答案:(1)从叶绿体移向线粒体 葡萄糖→丙酮酸→CO2 大于
(2)高 20
(3)温度 B、D
(4)根呼吸速率下降,影响根对无机盐的吸收,从而使光合作用固定的有机物减少
19.(2019·高考北京卷)光合作用是地球上最重要的化学反应,发生在高等植物、藻类和光合细菌中。
(1)地球上生命活动所需的能量主要来源于光反应吸收的____________。在碳(暗)反应中,RuBP羧化酶(R酶)催化CO2 与RuBP(C5)结合,生成2分子C3。影响该反应的外部因素,除光照条件外还包括___________________________________________(写出两个);内部因素包括_____________(写出两个)。
(2)R酶由8个大亚基蛋白(L)和8个小亚基蛋白(S)组成。高等植物细胞中L由叶绿体基因编码并在叶绿体中合成,S由细胞核基因编码并在___________中由核糖体合成后进入叶绿体,在叶绿体的___________中与L组装成有功能的酶。
(3)研究发现,原核生物蓝藻(蓝细菌)R酶的活性高于高等植物。有人设想通过基因工程技术将蓝藻R酶的S、L基因转入高等植物,以提高后者的光合作用效率。研究人员将蓝藻S、L基因转入某高等植物(甲)的叶绿体DNA中,同时去除甲的L基因。转基因植株能够存活并生长。检测结果表明,转基因植株中的R酶活性高于未转基因的正常植株。
①由上述实验能否得出“转基因植株中有活性的R酶是由蓝藻的S、L组装而成”的推测?请说明理由。____________________________________________________。
②基于上述实验,下列叙述中能够体现生物统一性的选项包括________。
a.蓝藻与甲都以DNA作为遗传物质
b.蓝藻与甲都以R酶催化CO2 的固定
c.蓝藻R酶大亚基蛋白可在甲的叶绿体中合成
d.在蓝藻与甲的叶肉细胞中R酶组装的位置不同
解析:(1)光合作用可将光能(太阳能)转变为有机物中稳定的化学能,以供地球上的生命活动利用。影响光合作用的主要环境因素是光照、温度、CO2浓度,光照可直接影响光反应进而影响暗反应,温度主要通过影响光合作用(光反应阶段和暗反应阶段)所需酶的活性来影响光合作用,CO2是暗反应的原料。C5含量、pH、R酶的含量及活性可影响暗反应的进行。(2)叶绿体为半自主性细胞器,其蛋白质主要由细胞核基因控制合成,合成场所为细胞质中的核糖体,少数由叶绿体自身DNA控制合成,合成场所是叶绿体基质中的核糖体。暗反应的场所是叶绿体基质,因此S与L在叶绿体的基质中组装成有功能的R酶。(3)①实验中只去除了高等植物甲的L基因,但没有去除其S基因,转基因植株中可能有植物甲S基因的表达产物,也可能有蓝藻S基因的表达产物,故不能得出“转基因植株中有活性的R酶是由蓝藻的S、L组装而成”的推测。②a、b、c选项分别体现了高等植物和蓝藻在遗传物质、新陈代谢、细胞结构和功能等方面具有统一性,d选项体现了生物多样性。
答案:(1)光能 温度、CO2浓度 R酶活性、R酶含量、C5含量、pH (2)细胞质 基质
(3)①不能。转入蓝藻S、L基因的同时没有去除甲的S基因,无法排除转基因植株R酶中的S是甲的S基因表达产物的可能性 ②a、b、c