所属成套资源:2021高考生物人教版一轮复习学案合集
2021版新高考选考生物一轮复习通用版学案:第25讲 通过激素的调节及神经调节与体液调节的关系
展开
第25讲 通过激素的调节及神经调节与体液调节的关系
考点1 激素调节的发现 激素的种类、功能
1.促胰液素的发现
(1)沃泰默观点:胰腺分泌胰液只受神经调节。
(2)斯他林和贝利斯
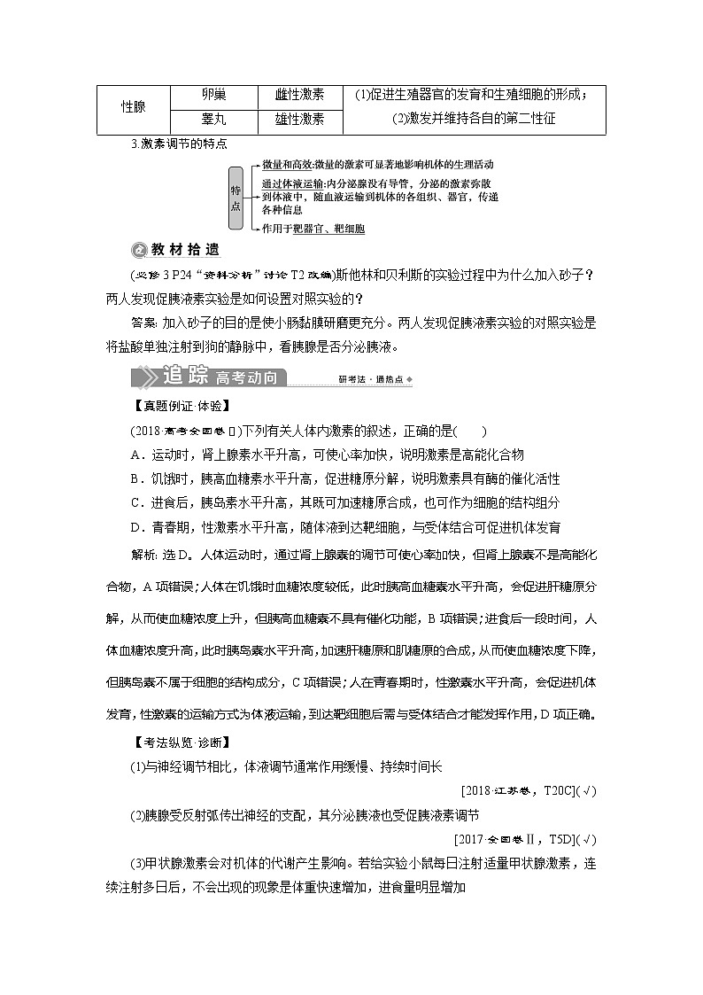
2.主要内分泌腺、激素及功能
内分泌腺
激素名称
功能
下丘脑
促甲状腺(性腺)激素释放激素
促进垂体合成并分泌促甲状腺(性腺)激素
抗利尿激素
促进肾小管、集合管对水的重吸收
垂体
促甲状腺(性腺)激素
(1)促进甲状腺(性腺)的生长发育;
(2)促进甲状腺激素(性激素)的合成和分泌
生长激素
促进生长,主要促进蛋白质合成和骨骼的生长
胰岛
胰岛A细胞
胰高血糖素
升高血糖
胰岛B细胞
胰岛素
降低血糖
甲状腺
甲状腺激素
(1)促进新陈代谢;
(2)促进生长发育;
(3)提高神经系统的兴奋性
肾上腺
肾上腺素
(1)升高血糖;
(2)加快代谢,增加产热
性腺
卵巢
雌性激素
(1)促进生殖器官的发育和生殖细胞的形成;
(2)激发并维持各自的第二性征
睾丸
雄性激素
3.激素调节的特点
(必修3 P24“资料分析”讨论T2改编)斯他林和贝利斯的实验过程中为什么加入砂子?两人发现促胰液素实验是如何设置对照实验的?
答案:加入砂子的目的是使小肠黏膜研磨更充分。两人发现促胰液素实验的对照实验是将盐酸单独注射到狗的静脉中,看胰腺是否分泌胰液。
【真题例证·体验】
(2018·高考全国卷Ⅱ)下列有关人体内激素的叙述,正确的是( )
A.运动时,肾上腺素水平升高,可使心率加快,说明激素是高能化合物
B.饥饿时,胰高血糖素水平升高,促进糖原分解,说明激素具有酶的催化活性
C.进食后,胰岛素水平升高,其既可加速糖原合成,也可作为细胞的结构组分
D.青春期,性激素水平升高,随体液到达靶细胞,与受体结合可促进机体发育
解析:选D。人体运动时,通过肾上腺素的调节可使心率加快,但肾上腺素不是高能化合物,A项错误;人体在饥饿时血糖浓度较低,此时胰高血糖素水平升高,会促进肝糖原分解,从而使血糖浓度上升,但胰高血糖素不具有催化功能,B项错误;进食后一段时间,人体血糖浓度升高,此时胰岛素水平升高,加速肝糖原和肌糖原的合成,从而使血糖浓度下降,但胰岛素不属于细胞的结构成分,C项错误;人在青春期时,性激素水平升高,会促进机体发育,性激素的运输方式为体液运输,到达靶细胞后需与受体结合才能发挥作用,D项正确。
【考法纵览·诊断】
(1)与神经调节相比,体液调节通常作用缓慢、持续时间长
[2018·江苏卷,T20C](√)
(2)胰腺受反射弧传出神经的支配,其分泌胰液也受促胰液素调节
[2017·全国卷Ⅱ,T5D](√)
(3)甲状腺激素会对机体的代谢产生影响。若给实验小鼠每日注射适量甲状腺激素,连续注射多日后,不会出现的现象是体重快速增加,进食量明显增加
[2017·海南卷,T11B、C](×)
(4)促胰液素可经血液到胰腺,促进胰液分泌
[2016·海南卷,T18C](√)
(5)盐酸引起胰腺分泌胰液的过程不包含体液调节
[2016·海南卷,T18D](×)
【长句应答·特训】
下图表示胰液分泌调节的部分过程,据图分析回答下列问题:
(1)促胰液素的分泌和神经递质的释放都是通过______的方式进行的。
(2)图中反射弧的效应器为______________________________________________。
这些途径表明机体是通过________调节方式调节胰液的分泌。
(3)胰腺也能分泌激素。胰高血糖素的作用是促进______________________,从而使血糖水平升高。人体内需要源源不断地产生胰高血糖素等激素以维持激素含量动态平衡的原因是_________________________________________________________________________。
(4)临床上通过抽取血样检测内分泌系统疾病的理论依据是_________________。
(5)激素只作用于靶器官和靶细胞的根本原因是___________________________。
答案:(1)胞吐 (2)传出神经末梢及其支配的胰腺 神经—体液 (3)肝糖原分解,并促进一些非糖物质转化为葡萄糖 激素经靶细胞接受并起作用后就被灭活
(4)内分泌系统疾病多与激素有关,激素要经过体液运输
(5)控制相应激素受体合成的基因只在靶细胞中表达
1.不同激素的靶细胞不同
激素名称
靶器官(或靶细胞)
甲状腺激素
几乎全身组织细胞
促甲状腺激素释放激素
垂体
促甲状腺激素
甲状腺
抗利尿激素
肾小管、集合管
胰岛素
几乎全身组织细胞
胰高血糖素
主要作用于肝脏细胞
2.不同激素的化学本质
化学本质
激素名称
固醇类
肾上腺皮质激素、性激素(雌性激素、雄性激素)
氨基酸衍生物类
甲状腺激素、肾上腺素等
多肽和蛋白质类
促激素释放激素、促激素、抗利尿激素、胰岛素和胰高血糖素等
3.激素间相互作用的两种类型
(1)协同作用:不同激素对同一生理效应都发挥相同的作用,从而达到增强效应的结果,如图所示。
(2)拮抗作用:不同激素对同一生理效应发挥相反的作用,如胰岛素与胰高血糖素(或肾上腺素)。
动物激素的种类和功能
生命观念
1.下列有关动物激素的描述,正确的是( )
A.机体中激素的分泌量是不变的
B.激素是具有高效性的生物活性物质
C.性激素的化学本质是由氨基酸组成的蛋白质
D.促甲状腺激素的受体分布在体内各种细胞上
解析:选B。受内外因素影响,机体中激素的分泌量是变化的,A项错误;激素具有微量、高效的特点,其活性受温度、pH等因素影响,B项正确;性激素属于脂质类,C项错误;促甲状腺激素的受体分布在甲状腺细胞上,D项错误。
2.下列关于人体主要内分泌腺所分泌激素与功能的叙述,错误的是( )
A.下丘脑分泌的促激素释放激素影响内分泌系统的功能
B.甲状腺激素可以提高神经系统的兴奋性
C.垂体分泌的促甲状腺激素可促进甲状腺的生长、发育
D.性激素可促进性器官的生成
解析:选D。性激素的功能是促进生殖器官的发育,激发并维持第二性征和促进生殖细胞的形成,生殖器官是在胎儿期形成的。
动物激素的特点及应用
社会责任
3.(不定项)(2020·山东省高三等级考模拟)桥本氏甲状腺炎是一种常见的甲状腺疾病,患者血液中可检测出抗甲状腺细胞的抗体,随病情发展,许多患者会表现为甲状腺功能减退,称为桥本氏甲减。下列说法正确的是( )
A.桥本氏甲状腺炎是一种自身免疫病
B.桥本氏甲减出现的原因是甲状腺细胞受损
C.桥本氏甲减患者会表现出体温偏高的症状
D.桥本氏甲减可通过补充甲状腺激素减轻症状
解析:选ABD。桥本氏甲状腺炎是甲状腺细胞抗体攻击甲状腺细胞,最终导致甲状腺损伤、功能下降的一种疾病。后期会出现甲状腺激素分泌不足,即甲减的症状。可以通过补充甲状腺激素缓解症状,甲减症状为体温偏低。由题意可知患者的血液中存在抗自身正常细胞的抗体,因此桥本氏甲状腺炎属于自身免疫病,A正确;桥本氏甲减患者的甲状腺细胞会被自身的抗体破坏,B正确;
甲状腺的作用是促进新陈代谢,桥本氏甲减患者体内甲状腺激素含量较低,不会表现出体温偏高的症状,C错误;补充甲状腺激素能够促进患者的代谢,减轻桥本氏甲减的症状,D正确。
4.下列关于动物激素调节及其应用方面的叙述,错误的是( )
A.饲喂添加甲状腺激素的饲料,可使蝌蚪快速发育成小青蛙
B.延长光照可提高鸡产蛋率,鸡的产蛋率与体内的雌性激素水平密切相关
C.垂体功能受损的幼犬会出现抗寒能力减弱等现象
D.长期服用性激素以提高成绩的运动员,其体内的促性腺激素水平较正常人高一些
解析:选D。甲状腺激素可以促进蝌蚪快速发育成小青蛙,A正确;延长光照可通过神经调节和体液调节促进雌性激素的分泌,从而提高产蛋率,B正确;垂体功能受损影响促甲状腺激素的分泌,从而影响甲状腺激素的分泌,使机体产热能力降低,C正确;长期服用性激素的运动员,其体内性激素的水平较高,会反过来抑制下丘脑和垂体的分泌活动,体内的促性腺激素水平较正常人低一些,D错误。
动物激素的应用实例
(1)正面实例
①补充人体缺乏的激素治疗疾病:如注射胰岛素治疗糖尿病。
②给动物注射促性腺激素或类似物:促进动物的卵子和精子的成熟,进行人工授精。
③割除家畜、家禽的生殖腺(阉割):有利于动物的育肥和驯化。
④给家畜注射生长激素或导入生长激素基因:促进生长,提高产量。
(2)反面实例
①动物性食品中残留性激素,引起儿童的性早熟。
②过量使用激素类药物,导致人体自身内分泌功能紊乱引起多种疾病。
考点2 血糖调节、体温调节和水盐调节
1.血糖调节
(1)血糖的来源和去向
(2)调节过程
①血糖浓度过高时的调节
②血糖浓度过低时的调节
③影响胰岛素、胰高血糖素分泌的因素
2.体温调节
(1)体温调节的热量来源、平衡及意义
(2)体温调节的机制
①寒冷时
调节方式:神经调节、神经—体液调节。
②炎热时
调节方式:主要是神经调节。
3.水盐平衡调节
(1)调节机制
(2)调节途径
①神经调节途径:细胞外液渗透压升高→下丘脑渗透压感受器→大脑皮层→产生渴觉。
②体液调节途径:细胞外液渗透压升高→下丘脑渗透压感受器→(下丘脑产生抗利尿激素)垂体后叶释放抗利尿激素作用于肾小管、集合管,使其重吸收水增多→尿液减少。
③调节模型
【真题例证·体验】
(2017·高考北京卷)细胞外葡萄糖浓度调节胰岛B细胞(β细胞)分泌胰岛素的过程如图,对其理解错误的是( )
A.细胞呼吸将葡萄糖中的化学能贮存在ATP中
B.Ca2+内流促使细胞通过胞吐方式释放胰岛素
C.细胞外葡萄糖浓度降低会促进胰岛素释放
D.该过程参与了血糖浓度的反馈调节机制
解析:选C。葡萄糖氧化分解释放的能量大多以热能形式散失,少部分贮存在ATP中,用于生物体的各项生命活动,A项正确;由图可知,Ca2+内流促进了胰岛素以胞吐的方式被释放到细胞外,B项正确;细胞外葡萄糖含量增加会促进胰岛素释放,C项错误;细胞外葡萄糖浓度升高会促进胰岛素的分泌,从而降低细胞外血糖浓度,属于负反馈调节,D项正确。
【考法纵览·诊断】
(1)骨骼肌不自主战栗不利于人体散热
[2019·全国卷Ⅲ,T3A](√)
(2)胰岛B细胞分泌增强,胰岛素受体活性正常可导致血糖浓度降低
[2019·海南卷,T17D改编](√)
(3)除糖尿病外,尿糖超标的原因还可能有一次性摄糖过多和肾小管重吸收功能障碍等
[2019·江苏卷,T27改编](√)
(4)当人体失水过多时,肾小管对水的重吸收降低
[2019·全国卷Ⅱ,T4D](×)
(5)体内多种激素具有直接降低血糖的作用
[2018·江苏卷,T20B](×)
(6)向实验狗的颈动脉内灌注高渗盐水后,会出现的现象是血浆渗透压迅速升高,尿量减少
[2018·海南卷,T11B](√)
(7)皮下注射胰岛素可起到降低血糖的作用
[2017·全国卷Ⅱ,T5A](√)
(8)哺乳动物胰脏(胰)既有内分泌作用也有外分泌作用,胰腺细胞分泌的酶直接进入血液中
[2017·海南卷,T17B、C](×)
(9)若给人静脉注射一定量的0.9% NaCl溶液,则一段时间内会发生的生理现象是机体血浆渗透压降低,排出相应量的水后恢复到注射前水平
[2017·全国卷Ⅲ,T4A](×)
(10)寒冷环境下机体通过各种途径减少散热,使散热量低于炎热环境
[2017·江苏卷,T15C](×)
(11)肾小管细胞和下丘脑神经分泌细胞能够选择性表达抗利尿激素受体基因
[2017·江苏卷,T15D](×)
(12)血液中胰岛素增加可促进胰岛B细胞分泌胰高血糖素
[2016·全国卷Ⅱ,T3D](×)
(13)胰岛素受体是胰岛素依赖型糖尿病患者的自身抗原
[2016·江苏卷,T15D](×)
(14)细胞外液渗透压的改变可影响垂体释放抗利尿激素的量
[2016·全国卷Ⅲ,T3A](√)
1.血糖平衡的调节
2.糖尿病的发病原因及治疗
3.水盐平衡调节解题技巧
解题时,可采用如下方法简洁记忆5项指标的变化(记为“两头联中间”,即两头一致中间相反)
水↓尿↓
水↑尿↑
血浆渗透压、抗利尿激素和尿量三者的关系如下图:
注意:“渴觉感受器”与“渴觉形成场所”——前者为“下丘脑”,后者为“大脑皮层”。
血糖平衡及调节
生命观念
1.(2020·江苏启东中学期中)下图是某同学在模拟活动中建立的血糖调节模型,下列相关叙述正确的是( )
A.激素甲是胰高血糖素
B.激素乙是胰岛素
C.激素甲能促进葡萄糖的氧化分解
D.激素乙能抑制肝糖原的分解
解析:选C。分析题图可知,胰岛B细胞分泌的激素甲是胰岛素,具有降低血糖的作用,A项错误;胰岛A细胞分泌的激素乙是胰高血糖素,具有升高血糖的作用,B项错误;激素甲即胰岛素能够促进组织细胞加速摄取、利用和储存葡萄糖,因而能促进葡萄糖的氧化分解,C项正确;激素乙即胰高血糖素能促进肝糖原的分解,D项错误。
2.(2020·湖北荆荆襄宜四地七校联盟期中)下图为人体血糖平衡调节示意图,下列分析错误的是( )
A.血糖平衡的调节过程中既有神经调节也有体液调节
B.正常人一次性吃糖过多,也可出现尿糖现象
C.结构①通过传出神经释放的神经递质影响甲的分泌活动
D.图中a与c表现为拮抗作用
解析:选D。血糖平衡的调节是神经调节和体液调节共同参与的结果,A正确;正常人如果一次性吃糖过多,由于肾小管和集合管的重吸收能力是有限的,所以尿液中也会出现糖类(尿糖),B正确;图中的甲是胰岛B细胞,乙是胰岛A细胞,它们都可以接受来自下丘脑的兴奋,神经与胰岛细胞之间通过突触发生联系,即突触前膜释放的神经递质能影响甲或乙的分泌活动,C正确;a是胰高血糖素,c是肾上腺分泌的肾上腺素,二者都可以提高血糖浓度,所以二者为协同关系,D错误。
血糖平衡调节曲线分析
科学思维
3.下图是某健康人饮用一定的葡萄糖溶液后血液中葡萄糖浓度和胰岛素浓度随时间的变化情况(A和B分别是胰岛素浓度变化曲线上的两个峰值)。以下分析正确的是( )
A.峰值A出现的原因是血糖的浓度不够高
B.峰值B出现的原因是血糖的浓度开始下降
C.峰值A出现的原因是胰岛释放了大部分贮存激素
D.峰值B出现的原因是胰岛开始释放新合成的激素
解析:选C。由图可知,15~20 min内血糖浓度在升高但胰岛素出现下降是由于胰岛释放大部分贮存的胰岛素,而新的胰岛素需要重新合成,所以出现A峰值,A项错误,C项正确;开始释放新合成的激素是从第20 min开始的,在B点达到最大,血糖浓度下降在峰值B出现之前,B、D项错误。
4.(不定项)糖尿病发病率近年来在全球多个国家呈上升趋势,糖尿病已成为威胁人类健康的十大杀手之一,图中甲为糖尿病患者,乙为健康人,下列相关叙述错误的是( )
A.甲AB段与乙ab段相比,甲的胰岛B细胞中高尔基体和内质网的活动较强
B.用斐林试剂对B、b点时的尿液进行检查,一般情况下,水浴加热后只有B点出现砖红色
C.乙cd段血糖浓度下降的直接原因是血糖大量参与氧化供能
D.运动时,甲状腺激素的分泌量明显增多,随之胰高血糖素浓度降低
解析:选AD。糖尿病患者体内胰岛素分泌异常,因此摄取葡萄糖后,糖尿病患者胰岛B细胞中高尔基体和内质网活动较弱,A错误;乙为正常人,b点血糖浓度虽然偏高,但尿液中没有葡萄糖,故用斐林试剂对b点时的尿液进行检查,水浴加热后不出现砖红色,B正确;c点开始运动后体内血糖大量参与氧化供能导致血糖浓度下降,C正确;人体运动时,甲状腺激素的分泌量增多,糖氧化分解加快,血糖浓度降低,因此胰高血糖素浓度增加,D错误。
糖尿病产生的机理及预防
社会责任
5.(2020·湖南长沙十校联考)美国著名医学杂志《梅奥诊所学报》刊文称,即使在保持能量摄入量不变的情况下,高糖食物仍然较其他食物更容易引发Ⅱ型糖尿病。下列有关糖尿病和血糖调节的叙述,错误的是( )
A.血糖水平是调节胰岛素和胰高血糖素分泌的最重要因素
B.胰岛素只可通过降低血糖,间接抑制胰高血糖素的分泌
C.近些年糖尿病发病率不断上升可能与人们饮食结构的不健康有关
D.肝细胞、脂肪细胞、胰岛A细胞的细胞膜上均分布有胰岛素的受体分子
解析:选B。血糖水平可以直接调节胰岛A细胞和胰岛B细胞的分泌,A正确;胰岛素可作用于下丘脑某些神经元从而直接抑制胰高血糖素的分泌,B错误;近些年糖尿病发病率不断上升可能与人们摄入高糖食物较多有关,C正确;胰岛素可作用于全身所有细胞,肝细胞、脂肪细胞、胰岛A细胞的细胞膜上均分布有胰岛素的受体分子,D正确。
体温平衡及调节
生命观念、科学思维
6. (2020·唐山模拟)右图表示动物体温调节过程的部分示意图,图中①②③代表激素,当某人走出房间进入寒冷环境中,下列有关叙述正确的是( )
A.血液中激素①②的含量会增加,激素③的含量会减少
B.激素①②对垂体的作用效应都为促进
C.骨骼肌受神经支配,不自主战栗
D.激素①作用的靶细胞也可以是甲状腺细胞
答案:C
7.(不定项)为研究不同温度条件对皮肤及口腔温度的影响,某人在能迅速改变温度的房间内做了相关的实验,测量结果如下图所示。下列分析错误的是( )
A.从图中可以看出,口腔温度基本不变,能保证酶催化所需的适宜温度
B.在50~100分钟,体内甲状腺激素含量减少
C.第100分钟时,为了减少热量散失,所以皮肤不再散热
D.整个体温调节过程属于神经—体液调节
解析:选BC。从坐标曲线中可以看出,口腔温度能保持相对稳定,保证酶催化所需的适宜温度,A项正确;当室温降低时(50~100分钟),体内甲状腺激素含量增加,产热增加,B项错误;第100分钟时,由于皮肤温度仍高于外界室温,所以皮肤仍在散热,C项错误;整个体温调节过程属于神经—体液调节,D项正确。
水盐平衡调节
科学思维、科学探究
8.(不定项)右图表示正常人分别快速饮用1 L清水、1 L生理盐水后排尿量和血浆渗透压的变化情况。下列相关叙述不正确的是( )
A.曲线c表示饮用1 L生理盐水后排尿量的变化
B.饮用大量生理盐水后循环血量出现暂时性增加
C.曲线d表示饮用1 L生理盐水后血浆渗透压的变化
D.饮用大量清水后垂体合成和分泌的抗利尿激素减少
解析:选ACD。生理盐水与人体体液是等渗溶液,饮用1 L生理盐水后,血浆渗透压没有明显变化,应为曲线b,由于人体排出增多的钠盐,排尿量略微增多,应为曲线d,A、C错误;饮用大量生理盐水后,进入血浆,导致循环血量出现暂时性增加,B正确;抗利尿激素由下丘脑合成分泌,垂体释放,D错误。
9.(2018·高考全国卷Ⅰ)为探究不同因素对尿量的影响,某同学用麻醉后的实验兔进行不同的实验,实验内容如下:
a.记录实验兔的尿量(单位:滴/分钟)。
b.耳缘静脉注射垂体提取液0.5 mL,记录尿量。
c.待尿量恢复后,耳缘静脉注射20%葡萄糖溶液15 mL,记录尿量。取尿液做尿糖定性实验。
回答下列问题:
(1)该同学发现,与a相比,b处理后实验兔尿量减少,其主要原因是_________________。
(2)c处理后,肾小管腔内液体的渗透压会升高,实验兔的尿量会________。取尿液加入斐林试剂做尿糖定性实验出现砖红色,说明尿液中含有________。
(3)若某实验兔出现腹泻、尿量减少现象,导致尿量减少的主要原因是血浆渗透压升高,刺激了存在于________的渗透压感受器,从而引起尿量减少。
解析:(1)垂体可以释放抗利尿激素,抗利尿激素作用于肾小管和集合管,促进二者重吸收水,从而使尿量减少。(2)用20%葡萄糖溶液处理后,实验兔的肾小管腔内液体的渗透压会升高,肾小管对水的重吸收减少,实验兔的尿量会增加。斐林试剂可以用来检测葡萄糖的存在,若尿液中加入斐林试剂出现砖红色沉淀,说明尿液中含有葡萄糖。(3)血浆渗透压升高,会刺激存在于下丘脑的渗透压感受器,经过一系列的调节活动,最终使尿量减少。
答案:(1)垂体提取液中含有抗利尿激素,促进了肾小管和集合管重吸收水
(2)增加 葡萄糖
(3)下丘脑
考点3 激素分泌的调节
1.激素分泌的调节模型(以甲状腺激素分泌为例)
注:(+)表示促进,(-)表示抑制。
2.神经调节与体液调节的关系
【真题例证·体验】
(2019·高考全国卷Ⅱ)环境中的内分泌干扰物是与某种性激素分子结构类似的物质,对小鼠的内分泌功能会产生不良影响。回答下列问题。
(1)通常,机体内性激素在血液中的浓度________,与靶细胞受体结合并起作用后会________。
(2)与初级精母细胞相比,精细胞的染色体数目减半,原因是在减数分裂过程中
________________________________________________________________________。
(3)小鼠睾丸分泌的激素通过体液发挥调节作用。与神经调节相比,体液调节的特点有
____________________________________________________________(答出4点即可)。
解析:(1)动物的激素调节具有微量和高效等特点,正常情况下动物血液中激素的浓度都很低。性激素与靶细胞受体结合并发挥作用后会被灭活。(2)产生精细胞的减数分裂过程中,染色体复制一次,而细胞连续分裂两次,导致产生的精细胞中染色体数目较初级精母细胞减半。(3)与神经调节相比,体液调节具有以下特点:通过体液运输、反应速度较缓慢、作用范围较广泛、作用时间比较长。
答案:(1)很低 被灭活
(2)染色体复制一次,而细胞连续分裂两次
(3)激素等是通过体液运输、作用时间比较长、反应速度较缓慢、作用范围较广泛
【考法纵览·诊断】
(1)幼年时缺乏甲状腺激素不会影响神经系统的发育
[2019·海南卷,T13D](×)
(2)给实验兔注射一定量甲状腺激素后,可引起的生物学效应是糖的分解代谢降低,碘的需要量增加
[2018·海南卷,T12A、B](×)
(3)下表为某人血液化验的两项结果:
项目
测定值
参考范围
单位
甲状腺激素
10.0
3.1~6.8
pmol/L
胰岛素
1.7
5.0~20.0
mIU/L
据此分析,其体内最可能发生的是促甲状腺激素分泌减少及组织细胞摄取葡萄糖加速
[2015·重庆卷,T3C、D](×)
(4)机体内甲状腺激素的分泌受反馈调节
[2015·海南卷,T17A](√)
【长句应答·特训】
结合下图回答问题:
(1)图中①②③依次代表________调节、________调节、________调节,其中作用最迅速、准确的是__________(填图中序号)。
(2)图中涉及的信号分子有________和________。
(3)图中②体现了神经调节与体液调节的关系为______________________________。
答案:(1)体液 神经—体液 神经 ③ (2)神经递质
激素 (3)不少内分泌腺本身直接或间接地受中枢神经系统的调节,在这种情况下,体液调节可以看作神经调节的一个环节
1.图析人体生命活动调节的三种模型
2.基于“下丘脑”的问题综合
(1)作为感受器:如下丘脑的渗透压感受器可感受机体渗透压升降,维持水分代谢平衡。
(2)传导:如下丘脑可将渗透压感受器产生的兴奋传至大脑皮层,使人产生渴觉。
(3)作为效应器的分泌功能
①水盐平衡
②体温调节
(4)作为神经中枢:下丘脑中有体温调节中枢、血糖调节中枢等。
从图中可以看出,下丘脑是内分泌系统的总枢纽,同时也受大脑皮层的调控。下丘脑的部分细胞既能传导神经冲动,又有分泌的功能。
激素分泌的调节
生命观念、科学思维
1.(2020·山东济南一中月考)下图为人体内甲状腺激素分泌的调节过程,甲、乙、丙表示不同的器官,a、b、c表示三种不同的激素。下列叙述中正确的是( )
A.器官甲除分泌激素a外,还可以合成和分泌抗利尿激素
B.a、b、c均靠体液运输,只运输给靶器官和靶细胞
C.激素c分泌增加,对器官甲、丙均有抑制作用
D.器官丙还可以分泌生长激素,与激素c为协同作用
解析:选C。根据题图分析可知,图中甲表示垂体,乙表示甲状腺,丙表示下丘脑,b表示促甲状腺激素释放激素,a表示促甲状腺激素,c表示甲状腺激素。抗利尿激素是由下丘脑合成和分泌的,A项错误;a、b、c均靠体液运输到达全身各处,只作用于靶器官和靶细胞,B项错误;寒冷或紧张时,激素c(甲状腺激素)分泌增加,c的含量过多时,对垂体、下丘脑分泌激素a、b有抑制作用,C项正确;下丘脑不能分泌生长激素,生长激素是由垂体分泌的,D项错误。
2.(2020·河南商丘一高月考)下面是医院验血报告单的部分截图,下列分析合理的是( )
检测项目
检测结果
正常值
甲患者
乙患者
T3(ng/dL)
4.1
345.1
10~200
T4(ng/dL)
2.8
15.8
5.5~12
TSH(ulu/mL)
22.7
0.1
0.2~7.0
注:T3和T4均反映甲状腺激素水平,TSH反映促甲状腺激素水平。
A.甲可能是甲亢(甲状腺功能亢进)患者,乙可能是甲状腺肿大患者
B.正常人刚从寒冷的室外进入医院就抽血体检,检测结果中甲状腺激素的含量与正常值相比可能会偏低
C.促甲状腺激素释放激素和甲状腺激素都能参与调节TSH的分泌
D.遇到紧急情况时甲状腺激素增多,心率加快,内环境的稳态失衡
解析:选C。甲可能是甲状腺肿大患者,乙可能是甲亢(甲状腺功能亢进)患者;甲状腺激素可促进产热,寒冷条件下,体内甲状腺激素水平较高,进入医院立刻抽血体检,甲状腺激素指标会偏高。促甲状腺激素释放激素可作用于垂体使其分泌的TSH量增加;当甲状腺激素含量增高到一定程度,又会反过来抑制垂体的分泌,使TSH量减少。遇到紧急情况时甲状腺激素增多,心率加快,内环境稳态不会失衡。
神经调节与体液调节的关系
生命观念、科学思维
3.(2020·山东省高三等级考模拟)褪黑素是由哺乳动物和人的松果体产生的激素,它能缩短入睡时间、延长睡眠时间,从而起到调整睡眠的作用。褪黑素的分泌调节过程如图所示,下列说法错误的是( )
A.该过程不能体现激素的分级调节
B.长时间光照会使褪黑素的分泌减少
C.该过程中褪黑素的分泌存在反馈调节
D.微量注射褪黑素作用于下丘脑能促进动物睡眠
解析:选D。图中松果体分泌褪黑素作用于下丘脑属于激素调节,其他过程都是神经调节,不存在分级调节,A正确;暗信号可以促进褪黑素分泌,长时间光照下,失去暗信号的刺激,褪黑素的分泌减少,B正确;褪黑素可以抑制下丘脑对松果体分泌的促进信号,属于负反馈调节,C正确;微量注射褪黑素作用于下丘脑,会抑制下丘脑对松果体的促进信号,从而抑制褪黑素的产生,不利于动物睡眠,D错误。
4.(不定项)(2020·四川成都崇州期中)肾上腺糖皮质激素是一种可使血糖升高的动物激素,当人体受到某一外界刺激后体内会发生下图所示的过程。据图分析,下列叙述正确的是( )
注:CRH是促肾上腺皮质激素释放激素,ACTH是促肾上腺皮质激素。
A.人体内肾上腺糖皮质激素的调节与甲状腺激素的调节机理不同
B.肾上腺糖皮质激素与胰岛素具有拮抗作用
C.神经递质作用于下丘脑细胞并不需要经过内环境
D.下丘脑细胞上既有接受神经递质的受体也有接受肾上腺糖皮质激素的受体
解析:选BD。分析题图可知,肾上腺糖皮质激素的调节机理与甲状腺激素的调节机理相同,均为分级调节和反馈调节;肾上腺糖皮质激素的作用是升高血糖,胰岛素的作用是降低血糖,两者表现为拮抗作用;神经递质需要通过突触间隙即组织液,然后与突触后膜上的特异性受体结合;由题图可知,下丘脑细胞上既有神经递质的受体也有肾上腺糖皮质激素的受体。
下丘脑的功能
科学思维
5.(不定项)下图为下丘脑参与的人体生命活动调节的部分示意图,其中字母代表有关器官或细胞,数字代表有关激素。据图分析,下列说法正确的是( )
A.下丘脑既参与了神经调节,又参与了激素调节
B.C表示胰岛A细胞,D、E分别表示垂体和肾脏
C.激素②④之间和激素④⑦之间均具有协同作用
D.寒冷条件下,激素④⑤⑥⑦分泌增多
解析:选AD。下丘脑通过传出神经,控制A、B、C的分泌活动,属于神经调节,下丘脑分泌的激素①⑤,调节有关生命活动,属于激素调节,A项正确;题图中A、B、C分别表示胰岛B细胞、胰岛A细胞、肾上腺,D、E分别表示垂体、肾脏,B项错误;激素①②③④分别表示抗利尿激素、胰岛素、胰高血糖素、肾上腺素,激素⑤⑥⑦分别表示促甲状腺激素释放激素、促甲状腺激素、甲状腺激素,故激素②④在维持血糖稳定方面具有拮抗作用,激素④⑦在促进产热方面具有协同作用,C项错误;寒冷条件下,激素④⑤⑥⑦的分泌均增多,D项正确。
[易误警示]
易错点1 体液调节≠激素调节
[点拨] 在体液调节中,激素调节起主要作用,但不是唯一的,如CO2、H+等对生命活动的调节也属于体液调节。
易错点2 尿糖≠糖尿病
[点拨] 出现尿糖不一定就是糖尿病,如果正常人一次性吃糖过多,肾小管不能吸收多余的葡萄糖,也会出现尿糖。
易错点3 分级调节≠反馈调节
[点拨] (1)分级调节:是一种分层控制的方式,属于反馈调节的一部分,如下丘脑分泌激素控制垂体活动,垂体分泌激素控制相关腺体活动。
(2)反馈调节:在一个系统中,系统本身的工作效果,反过来又作为信息调节该系统的工作,它是系统的一种自我调节方式。可分为正反馈调节和负反馈调节。
易错点4 误认为冬季“产热>散热”或体温持续维持较高水平时“产热>散热”,并认为炎热环境中体温调节只有“神经调节”
[点拨] 只要体温稳定,无论冬季还是夏季,无论体温维持在37 ℃,还是甲亢病人的偏高体温(如一直维持在39 ℃)均应维持产热与散热的动态平衡,否则产热>散热则体温升高,反之则体温降低。人在冬季散热增多,产热也增多,在炎热环境中散热减少,产热也减少,故无论冬季还是夏季,产热与散热都维持动态平衡。此外无论寒冷还是炎热环境,体温调节均既存在神经调节也存在体液调节。
易错点5 误认为分泌激素的细胞本身不会含该激素的受体或错将“只作用于靶细胞”视作“只运输给靶细胞”
[点拨] (1)激素的靶细胞既可以是其他细胞,也可以是分泌激素的自身细胞,如下图所示信号分子发挥作用的三种类型:
(2)激素只作用于靶细胞(因只有靶细胞的细胞膜上或细胞内才有其受体),但激素分泌后会广泛运输或弥散于体液中,并非“只运输给”靶细胞。
[纠错体验]
1.下列关于人体信息分子的叙述,正确的是( )
A.RNA也可作为信息分子
B.与生态系统的信息传递相同,生物体内的信息传递一般都具有双向性
C.激素只有与靶细胞膜上的受体结合后,才能发挥其调节作用
D.信息分子也可以为生物体细胞代谢提供能量
解析:选A。mRNA具有信息传递功能,A正确;生物体内的信息传递往往是信号分子通过一定的途径作用于靶细胞,一般是单向的,B错误;蛋白质类激素的受体在细胞膜上,固醇类激素的受体在细胞内,C错误;信息分子在生物体的生命活动中只起调节作用,不能提供能量,D错误。
2.(2020·湖北华大联盟测评)下图是A、B细胞间信息交流的概念模型,其中ω表示信号分子。下列与之相符的叙述是( )
A.若A为卵巢,B为下丘脑,则ω是促性腺激素
B.若A为T细胞,B为B细胞,则ω是淋巴因子
C.若A为胰岛B细胞,B为肝细胞,则ω是胰高血糖素
D.若A、B为两个相邻的神经元,则ω是糖蛋白
解析:选B。卵巢分泌的雌性激素可反馈调节下丘脑的活动,抑制其分泌促性腺激素释放激素,若A为卵巢,B为下丘脑,则ω是雌性激素,A错误;T细胞分泌的淋巴因子可促进B细胞的增殖分化,若A为T细胞,B为B细胞,则ω是淋巴因子,B正确;胰岛B细胞分泌的胰岛素可促进肝糖原的合成,若A为胰岛B细胞,B为肝细胞,则ω是胰岛素,C错误;突触前膜释放的神经递质可与突触后膜上的特异性受体结合,若A、B为两个相邻的神经元,则ω是神经递质,D错误。
3.(2020·四川成都外国语学校月考)某人感染流感病毒,右图表示其一段时间内的体温变化曲线,下列解释正确的是( )
A.AB段,皮肤血管扩张,汗腺分泌增多
B.BC段,产热量等于散热量
C.CD段,产热增多,出汗减少
D.AB段温觉感受器兴奋,CD段冷觉感受器兴奋
解析:选B。已知当体温相对恒定时产热量等于散热量,从图中可知AB段体温升高,此时的产热量大于散热量,原因是在病毒影响调节中枢的情况下,内脏、肌肉代谢加强,皮肤血管收缩,汗腺分泌减少,导致产热增加,散热减少,A项错误;BC段体温调定点上移,但依旧维持高温不变,产热量仍然等于散热量,B项正确;CD段体温下降,产热减少,出汗散热增加,C项错误;AB段和CD段体温都高于正常值,说明都是温觉感受器兴奋,D项错误。
4.(不定项)肾上腺的髓质分泌肾上腺素,它的分泌活动受内脏神经的直接支配。在恐惧、严重焦虑、剧痛等紧急情况下,肾上腺素分泌增多。下图为肾上腺素在不同组织细胞中发挥作用的机制。下列相关叙述错误的是( )
A.图a和图b结果不同是由于激素作用于不同的靶细胞,图b和图c结果不同是由于膜上的受体不同
B.当人处于危险环境时,血液会更多地流向骨骼肌
C.肾上腺素通过催化多种化学反应调节生命活动
D.肾上腺素分泌的调节属于体液调节
解析:选CD。图a中肾上腺素作用的靶细胞是肝细胞,图b中肾上腺素作用的靶细胞是血管细胞,图b和图c结果不同是因为它们中的肾上腺素作用的靶细胞膜上的受体不同,A正确;当人处于危险的环境时,肾上腺素分泌增多,骨骼肌中血管舒张,使血液更多地流向骨骼肌,增强机体运动能力,B正确;肾上腺素通过与靶细胞膜上的受体结合,使靶细胞原有的生理活动发生变化,但不起催化作用,C错误;由题可知,肾上腺素的分泌活动受内脏神经的直接支配,因此肾上腺素分泌的调节属于神经调节,D错误。
1.(2020·安徽六安一中段考)1902年,英国科学家斯他林和贝利斯大胆地作出假设,最终发现了在盐酸的作用下,小肠黏膜产生了一种化学物质,这种物质进入血液后,随血流到达胰腺,引起胰液的分泌(如下图)。下列相关叙述正确的是( )
盐酸―→促胰液素胰腺―→胰液
A.①过程肯定为神经调节
B.②过程肯定为激素调节
C.小肠是控制胰液分泌的神经中枢
D.①②过程都属于激素调节
解析:选B。盐酸刺激小肠导致小肠分泌促胰液素,既可能是神经调节,也可能是体液调节,A、D项错误;促胰液素作用于胰腺肯定属于激素调节,B项正确;小肠不属于神经系统的部分,不是控制胰液分泌的神经中枢,C项错误。
2.(2020·山东济南一中月考)科研人员分别给三只大白鼠注射了Ⅰ、Ⅱ、Ⅲ三种激素,下表所示的是注射相应激素一段时间后出现的生理反应:
注射的激素
生理反应
Ⅰ
出现低血糖症状,甚至昏迷
Ⅱ
蛋白质合成加快,软骨生长明显
Ⅲ
呼吸、心率加快,体内产热量增加
据此判断Ⅰ、Ⅱ、Ⅲ三种激素的化学名称分别是( )
A.胰岛素、生长激素、甲状腺激素
B.生长激素、胰岛素、甲状腺激素
C.甲状腺激素、胰岛素、生长激素
D.胰高血糖素、生长激素、甲状腺激素
解析:选A。胰岛素具有降低血糖浓度的作用,体内含量过高时,血糖浓度过度降低,会出现低血糖症状;生长激素具有促进蛋白质的合成与骨骼生长的作用;甲状腺激素具有促进新陈代谢的作用,可以增加产热量。
3.(2020·安徽淮北一模)下列关于动物激素的叙述,正确的是( )
A.只有内分泌器官才可以产生并分泌激素
B.寒冷环境中甲状腺激素可直接为靶细胞供能
C.激素通过体液运输只运输到靶器官或靶细胞
D.肾上腺素等激素的分泌还受神经系统的调节
解析:选D。动物激素并非都由内分泌器官分泌,如促胰液素由小肠黏膜分泌,A错误;激素不能提供能量,只能调节生命活动,B错误;激素通过体液运输到全身,但只作用于靶器官或靶细胞,C错误;肾上腺素等激素的分泌还受神经系统的调节,D正确。
4.(2020·广东江门二中期末)生长抑素是在下丘脑中合成的、由14个氨基酸组成的环状多肽,可直接影响促甲状腺激素的分泌。下列有关生长抑素的叙述,错误的是( )
A.一定含有14种氨基酸
B.合成过程中有水的生成
C.能与双缩脲试剂产生紫色反应
D.能影响甲状腺激素的分泌
解析:选A。生长抑素含有14个氨基酸,但不一定含有14种氨基酸,A错误;生长抑素是由14个氨基酸脱水缩合形成的环状多肽,形成1分子生长抑素会产生14分子的水,B正确;生长抑素是多肽,含有肽键,能与双缩脲试剂产生紫色反应,C正确;生长抑素直接影响促甲状腺激素的分泌,促甲状腺激素可以影响甲状腺激素的分泌,D正确。
5.(2020·上海普陀抽测)下列关于人甲状腺及其分泌的激素的叙述,错误的是( )
A.长期缺碘可引起甲状腺功能减退
B.甲状腺激素能促进婴儿中枢神经系统的发育
C.甲状腺通过管道将甲状腺激素分泌到血液中
D.甲状腺能合成与分泌甲状腺激素
解析:选C。碘是合成甲状腺激素的必需元素,长期缺碘往往会引起甲状腺肿,导致甲状腺功能减退,A正确;甲状腺激素能够促进婴儿中枢神经系统的发育,在胎儿期至婴儿期,缺乏甲状腺激素会导致脑发育迟缓、智力受损,B正确;甲状腺属于内分泌腺,其分泌的甲状腺激素直接进入血液中,通过体液运输至全身各处,C错误;甲状腺是一种内分泌腺,能合成与分泌甲状腺激素,D正确。
6.(2020·湖南株洲一模)已知5%的葡萄糖溶液的渗透压与动物血浆渗透压基本相同。现给正常小鼠输入一定量的该溶液,一段时间后小鼠体内会发生的生理变化是( )
A.血浆中胰岛素与胰高血糖素的比值下降
B.位于胰岛组织的血糖感受器产生兴奋
C.下丘脑分泌的抗利尿激素释放量减少,尿量增多
D.肾小管和集合管对葡萄糖的重吸收减少,尿液中葡萄糖含量增加
解析:选C。给正常小鼠输入一定量的5%的葡萄糖溶液后,其血糖浓度高于正常值,胰岛素分泌增多,使血糖浓度恢复正常,所以血浆中胰岛素与胰高血糖素的比值升高,A错误;血糖感受器位于血管壁,B错误;给正常小鼠输入一定量的5%的葡萄糖溶液后,血浆中的葡萄糖不断进入细胞被利用,细胞外液渗透压逐渐降低,抗利尿激素分泌逐渐减少,肾小管和集合管对水的重吸收减弱,尿量增加,C正确;给正常小鼠输入一定量的5%的葡萄糖溶液后,正常小鼠尿液中葡萄糖含量不会增加,D错误。
7.下列关于人体体温调节的叙述,错误的是( )
A.呼气是人体的主要散热途径
B.骨骼肌和肝脏是人体的主要产热器官
C.有机物的氧化分解是人体产热的重要途径
D.下丘脑有体温调节中枢,也有感受体温变化的功能
解析:选A。人体散热的主要途径是汗液蒸发和皮肤内毛细血管散热,A错误;人体热量的来源主要是细胞中有机物的氧化放能,尤以骨骼肌和肝脏产热为多,B、C正确;人体体温调节中枢在下丘脑,下丘脑能感受体温变化,D正确。
8.人体的甲状旁腺和甲状腺C细胞分别分泌甲状旁腺素和降钙素。下面表示的是人体血钙浓度变化的示意图,下列有关说法正确的是( )
A.甲状旁腺素只通过促进肾对钙离子的重吸收而提高血钙浓度
B.甲状旁腺素和降钙素对血钙的调节表现为协同作用
C.降钙素不能促进肾小管对钙离子的重吸收过程
D.降钙素作用的靶器官是肾和骨
解析:选C。通过图中得出甲状旁腺素作用于骨和肾,促使血钙浓度上升;甲状旁腺素升高血钙浓度,而降钙素是降低血钙浓度,二者对血钙浓度的调节起拮抗作用;降钙素作用的靶器官是骨,而不是肾。
9.下列关于神经调节与激素调节关系的叙述,不正确的是( )
A.大部分内分泌腺的激素分泌都受神经系统的控制
B.内分泌腺分泌的激素也可以影响神经系统的功能
C.各项生命活动主要受神经系统的调节,同时也受激素的调节
D.性行为的形成主要由性激素调控
解析:选D。动物体内激素的分泌大都受神经系统的调控,同时激素也可以影响神经系统的功能,如甲状腺激素,A、B项正确;在人和动物的各项生命活动中,神经调节和激素调节是相互协调、共同作用的,但是神经调节处于主导地位,C项正确;性行为的形成主要由神经系统调控,D项错误。
10.下图表示体温调节和水盐调节的过程,据图分析回答下列问题:
(1)图中字母a、b、c、d分别表示的激素是__________、__________、__________、__________。
(2)在寒冷环境中,皮肤会发生的变化是____________________________________。
(3)某人一天要喝10多千克水,经检查发现他的垂体功能有问题,请分析此人多饮的原因可能是_______________________________________________________________。
(4)以小鼠为实验材料,验证下丘脑是水盐平衡调节的中枢。写出实验思路:
________________________________________________________________________
________________________________________________________________________
________________________________________________________________________。
答案:(1)促甲状腺激素释放激素 促甲状腺激素 甲状腺激素 抗利尿激素
(2)汗腺分泌减少、毛细血管收缩、立毛肌收缩等
(3)垂体功能出现问题,则不能释放由下丘脑细胞分泌的抗利尿激素,使肾小管和集合管重吸收水分减少,尿量增加,只能通过神经调节将信息传到大脑皮层产生渴觉,主动饮水,造成多饮
(4)将小鼠均分为实验组与对照组两组,实验组破坏下丘脑,对照组不作处理,两组供给相同的水量,测定各组小鼠的尿量
11.(2020·广东汕头一模)下图为甲状腺激素分泌调节示意图,其中A、B、C表示三种不同的激素。回答下列问题:
(1)当机体受到寒冷刺激时,血液中C的含量增加,则机体的产热量会________,此时神经系统的兴奋性会________。
(2)B由垂体细胞产生,但能够对甲状腺细胞起作用的原因是__________________。
若某患者误服了过量的B,则物质C的分泌量________,
原因是_____________________________________________________________。
(3)若要验证B的生理作用,________(填“能”或“不能”)用去除甲状腺小鼠作为实验动物,其原因是__________________________________________________________。
解析:(1)图中A是促甲状腺激素释放激素,B是促甲状腺激素,C是甲状腺激素。当机体受到寒冷刺激时,产生的神经冲动传到体温调节中枢,使促甲状腺激素释放激素的分泌增加,最终导致甲状腺合成并分泌的甲状腺激素增加。血液中甲状腺激素的含量增加,细胞代谢速率加快,产热量增加,神经系统的兴奋性增强。(2)甲状腺细胞的细胞膜上有促甲状腺激素的受体,垂体分泌的促甲状腺激素随血液循环到达甲状腺细胞时,与甲状腺细胞的细胞膜上的受体结合,使甲状腺细胞分泌甲状腺激素。由于促甲状腺激素的化学本质是蛋白质,口服时会被消化道消化,不会使甲状腺细胞分泌甲状腺激素,因此甲状腺激素的分泌量不变。(3)甲状腺细胞是B促甲状腺激素的靶细胞,因此,去除甲状腺不能验证B促甲状腺激素的生理作用。
答案:(1)增加 上升(或增强) (2)甲状腺细胞的细胞膜上有B的受体,B随血液循环到达甲状腺细胞时,与其细胞膜上的受体作用 不变 B的化学本质是蛋白质,口服时被消化道消化 (3)不能 甲状腺细胞是B的靶细胞,因此,去除甲状腺不能验证B的生理作用
12.(2020·福建漳州模拟)为研究动物体在运动过程中发生的生理变化,某实验小组在进行了相关的探究实验之后提出以下问题,请结合所学知识回答下列问题:
(1)动物剧烈运动时,机体大量消耗血糖,因而血糖浓度降低。消耗血糖的主要生理过程是________________________,而机体会通过增加__________________________(填激素名称)的分泌以维持血糖浓度的相对稳定。
(2)在寒冷环境下,为了维持体温的相对稳定,与甲状腺激素具有协同作用的________ (填激素名称)的分泌量也会增加,其作用机理是_________________________________。
如果下丘脑受到损伤,动物就不再具有维持体温恒定的能力,原因是____________。
(3)动物运动出汗后,细胞外液的渗透压会升高,为使其恢复正常状态,机体通过两种途径调节:一种是下丘脑渗透压感受器兴奋→下丘脑神经细胞合成和分泌抗利尿激素→垂体释放抗利尿激素→肾小管和集合管重吸收水→细胞外液渗透压下降;另一种是________(用文字和箭头的形式表示)。
解析:(1)剧烈运动过程中,血糖会因为大量消耗而降低,机体血糖大量消耗的主要途径是有机物的氧化分解过程(或细胞呼吸),此时机体主要通过胰高血糖素和肾上腺素的分泌来维持血糖的相对稳定,而此时血糖的来源有肝糖原的分解和脂肪等非糖物质的转化。(2)在寒冷环境下,为了维持体温的相对稳定,与甲状腺激素具有协同作用的肾上腺素的分泌量也会增加,其作用机理是促进细胞代谢,机体产热增加。如果下丘脑受到损伤,动物就不再具有维持体温恒定的能力,原因是下丘脑是体温调节中枢。(3)人体剧烈运动大量出汗后,会使血浆的渗透压升高,接受这一刺激的是下丘脑中的渗透压感受器,此时机体可通过神经—体液调节机制进行调节。体液调节途径如下:当人体失水过多(运动出汗)、饮水不足或吃的食物过咸时→ 细胞外液渗透压升高→下丘脑渗透压感受器兴奋→下丘脑神经细胞合成和分泌抗利尿激素→垂体释放抗利尿激素增多→肾小管、集合管对水分的重吸收增加→尿量减少;神经调节途径如下:下丘脑渗透压感受器兴奋→大脑皮层产生渴觉→主动饮水补充水分→细胞外液渗透压下降。
答案:(1)细胞呼吸 胰高血糖素和肾上腺素 (2)肾上腺素 促进细胞代谢,机体产热增加 体温调节中枢位于下丘脑 (3)下丘脑渗透压感受器兴奋→大脑皮层产生渴觉→主动饮水补充水分→细胞外液渗透压下降
13.(不定项)人和高等动物胰液的分泌受神经—体液调节,进食可引起胰液大量分泌,过程如下图。据图分析,下列叙述不正确的是( )
A.调节过程①和②属于后天形成的
B.食物刺激神经中枢,通过传出神经引起胃窦分泌胃泌素,该过程的调节方式是神经调节
C.胃酸刺激小肠黏膜分泌促胰液素,通过体液运输,作用于胰腺
D.图中反映出胰腺细胞接受信号分子的受体有3种
解析:选AD。过程①中食物刺激引起胰腺分泌胰液,属于非条件反射;过程②中视、嗅信号刺激引发的反射有大脑皮层的参与,属于条件反射,条件反射是后天形成的,A错误。食物刺激神经中枢,通过传出神经引起胃窦分泌胃泌素,该过程的调节方式是神经调节,B正确。胃酸刺激小肠黏膜分泌促胰液素,分泌的促胰液素通过体液运输作用于胰腺,使其分泌胰液,C正确;图中反映出胰腺细胞接受信号分子的受体有胃泌素受体、促胰液素受体、胆囊收缩素受体和神经递质的受体,共4种,D错误。
14.(不定项)(原创)下图所示为参加马拉松赛跑时,运动员血液中胰岛素和胰高血糖素浓度的变化情况,下列有关叙述错误的是( )
A.胰高血糖素能促进肝糖原、肌糖原分解生成葡萄糖
B.胰岛素能促进肌肉细胞加速吸收和利用葡萄糖
C.a、b分别表示的是胰高血糖素和胰岛素
D.两种激素浓度的变化是血糖浓度变化引起的
解析:选AC。胰高血糖素是升血糖的激素,可以促进肝糖原分解生成葡萄糖,A错误;胰岛素是降血糖的激素,可以促进肌肉等组织细胞加速吸收和利用葡萄糖,B正确;根据题干分析,运动员进行长时间运动时,血液中胰岛素含量越来越少而胰高血糖素含量越来越多,故曲线a表示胰岛素浓度的变化,曲线b表示胰高血糖素浓度的变化,C错误;胰岛素和胰高血糖素的分泌受血糖浓度的调节,图中胰岛素和胰高血糖素两种激素浓度的变化是血糖浓度变化引起的,D正确。
15.(不定项)给实验用的大鼠静脉注射大量的低渗食盐水后,分别从其膀胱(暂时贮存尿液)和动脉采集尿液和血液并进行成分分析,结果如下表。据此结果可以推测注射食盐水后( )
尿液
血浆
体积(mL/
单位时间)
Na+
K+
Na+
K+
(mg·kg-1)
(mg·kg-1)
(mg·kg-1)
(mg·kg-1)
注射食盐水前
25
15
35
155
45
注射食盐水后
40
12
30
135
37
A.细胞外液渗透压升高
B.垂体释放抗利尿激素减少
C.肾小管重吸收水的能力减弱
D.胰岛B细胞分泌胰岛素增加
解析:选BC。由表格分析可知,血浆中,注射低渗食盐水后Na+浓度降低,所以细胞外液渗透压降低;注射食盐水后膀胱贮存的尿液体积增多,说明尿液增多,则垂体释放的抗利尿激素减少,肾小管重吸收水的能力减弱;胰岛B细胞分泌的胰岛素的量与该过程无关。
16.(不定项)(2020·山东临沂高三模拟)细胞通讯是细胞间交流信息,对环境作出综合反应的生理活动。下图甲为两种细胞通讯方式,乙为图甲大括号部位放大图,下列有关叙述错误的是( )
A.若图中靶细胞1为胰岛B细胞,则靶细胞2一定是肝细胞
B.若图中结构1及靶细胞1(且去掉图中结构2及以下部分)表示神经—肌肉突触,受刺激后,神经—肌肉突触后膜完成了化学信号→电信号的转变
C.图中⑤的形成与②有关,⑤所在的位置是细胞内液
D.若图中结构1及靶细胞1(且去掉图中结构2及以下部分)表示神经—肌肉突触,受刺激后,肌无力患者的神经—肌肉突触后膜难以产生动作电位
解析:选AC。胰岛B细胞分泌胰岛素,几乎全身细胞都可以是胰岛素的靶细胞,A错误;兴奋在突触处的信号转变为电信号→化学信号→电信号,突触小体完成电信号→化学信号的转变,突触后膜完成化学信号→电信号的转变,B正确;图中②是高尔基体,与动物细胞分泌物的形成有关,⑤是神经递质,其所在的环境为突触间隙液(组织液),C错误;一般来说,肌无力是一种自身免疫病,患者体内的自身抗体破坏了神经—肌肉突触后膜上的受体蛋白,受刺激后,肌无力患者的神经—肌肉突触后膜难以产生动作电位,D正确。
17.科研人员给生长状况等其他条件相同的两组小鼠分别饲喂等量的正常饮食和高脂饮食,六周后的测量结果如下表。请据表回答下列问题:
组别
6周后体重(g)
空腹血糖(mmol/L)
胰岛素(mU/L)
正常饲养组
271
4.8
18.7
高脂饲养组
348
5.3
36
(1)该实验体现出实验设计的基本原则是______________________________。
(2)实验结果表明,高脂饮食会使小鼠的空腹血糖浓度________(填“升高”或“降低”)。高脂饲养组小鼠体重偏大的原因是__________________________________________。
(3)胰岛素能降低血糖浓度,原理是__________________________。高脂饲养组的小鼠空腹时胰岛素含量明显升高,而血糖也处于较高水平,可能的原因是__________________。
答案:(1)对照原则、单一变量原则
(2)升高 过剩的脂肪在体内储存
(3)胰岛素可促进组织细胞摄取、储存和利用葡萄糖 高脂饮食影响了胰岛素与受体的识别、结合,使细胞对胰岛素的敏感性降低
18.(2020·福建泉州质检)下图为小鼠的下丘脑与部分其他内分泌腺或效应功能关系示意图,A~E代表相关激素,结合所学知识,请回答下列问题:
(1)在寒冷环境中,小鼠的________受到寒冷刺激产生兴奋时,机体内几乎所有的细胞都被动员起来,共同抵御寒冷,维持体温恒定,该调节的中枢位于________。图中虚线箭头表示激素的分泌存在________调节,这种调节方式对于维持动物体内激素C含量的相对稳定具有重要的意义。
(2)若切除甲状腺的三分之一,垂体分泌的__________(填名称)将会增加。
(3)图示各种激素,仅在肾小管和集合管细胞上有受体的是________________(填名称)。
解析:(1)当小鼠受到寒冷刺激时,皮肤的温度感受器(冷觉感受器)感受刺激产生兴奋,并将信号传至下丘脑的体温调节中枢,从而发动机体内几乎所有的细胞,共同抵御寒冷。图中激素C为甲状腺激素,虚线箭头表示甲状腺激素含量过高时,会反过来抑制促甲状腺激素释放激素和促甲状腺激素的分泌,这属于反馈调节。(2)若切除甲状腺的三分之一,甲状腺激素分泌减少,负反馈调节减弱,垂体分泌的促甲状腺激素(或TSH)将会增加。(3)图中A、B、C、D、E分别为促甲状腺激素、抗利尿激素、甲状腺激素、肾上腺素、胰岛素或胰高血糖素。抗利尿激素作用的靶器官是肾小管和集合管,只有肾小管和集合管上有抗利尿激素的受体。
答案:(1)温度感受器(冷觉感受器) 下丘脑 (负)反馈
(2)促甲状腺激素(或TSH)
(3)抗利尿激素
19.(2020·河南沁阳一中月考)在寒冷环境中,人的体温调节机理如下图所示。请据图回答下列问题:
(1)图中激素b指的是________。在图中“○”内画上“+”或“-”,其中“+”表示促进,“-”表示抑制。
(2)当血液中激素c的含量增加到一定程度时,机体会通过相应的调节,使该激素的含量不至于过高。请在图中用虚线箭头及“⊕”或“⊖”表示相应的调节。
(3)为验证小白鼠体温调节中枢是器官A而不是脊髓,请完成以下实验。
实验步骤:
①取生理状况相同的小白鼠若干,均分为甲、乙、丙三组,并测量三组小白鼠的体温;
②甲组________,乙组破坏器官A,丙组破坏脊髓;
③将三组小白鼠________________,一段时间后,测量体温并比较体温是否变化。
预测实验结果:_________________________________________________________。
答案:(1)促甲状腺激素 +、+、+
(2)如图所示
(3)②不做处理 ③放在相同的寒冷环境中 甲组小白鼠体温不变,乙组小白鼠体温变化,丙组小白鼠体温不变

