所属成套资源:2021高考生物人教版一轮复习学案合集
2021版新高考选考生物一轮复习通用版学案:第1讲 细胞中的无机物、糖类和脂质
展开
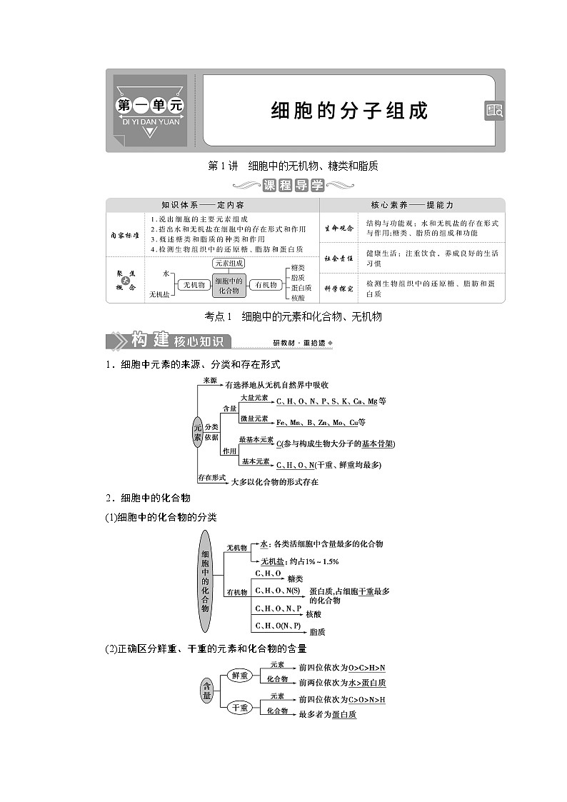
第1讲 细胞中的无机物、糖类和脂质
考点1 细胞中的元素和化合物、无机物
1.细胞中元素的来源、分类和存在形式
2.细胞中的化合物
(1)细胞中的化合物的分类
(2)正确区分鲜重、干重的元素和化合物的含量
3.细胞中的无机物
(1)细胞中的水
①细胞中水的存在形式和功能
②自由水与结合水的比值和细胞代谢的关系
(2)细胞中的无机盐
(必修1 P36 “与生活的联系”改编)剧烈运动大量出汗后,补充水分的首选是凉开水还是淡盐水?为什么这样选择?
答案:淡盐水。为了保持体内的水盐平衡。
【真题例证·体验】
(2017·高考海南卷)无机盐对于维持生物体的生命活动具有重要作用。下列相关叙述错误的是( )
A.蔬菜中的草酸不利于机体对食物中钙的吸收
B.缺铁会导致哺乳动物血液运输O2的能力下降
C.和ATP一样,KH2PO4也能为生物体提供能量
D.植物秸秆燃烧产生的灰烬中含有丰富的无机盐
解析:选C。草酸与食物中的钙结合形成沉淀物不利于钙的吸收,A正确。铁是血红蛋白的组成成分,血红蛋白的主要作用是运输氧,缺铁会导致哺乳动物血液运输O2的能力下降,B正确。无机盐在生物体中的作用是细胞的结构成分、参与并维持生物体的代谢活动、维持生物体内的酸碱平衡、维持细胞的渗透压,C错误。燃烧过程中有机物被分解,剩下来的是无机物,D正确。
【考法纵览·诊断】
(1)在酸性土壤中,小麦可吸收利用土壤中的N2和NO
[2018·全国卷Ⅰ,T3A](×)
(2)风干种子中结合水与自由水的比值小
[2018·全国卷Ⅱ,T4D](×)
(3)细胞的核膜、内质网膜和细胞膜中都含有磷元素
[2018·全国卷Ⅲ,T2B](√)
(4)硒是人体必需的微量元素,但不宜摄入过多
[2017·全国卷Ⅱ,T7D](√)
(5)构成叶绿素的镁可以由植物的根从土壤中吸收
[2016·全国卷Ⅱ,T4B](√)
(6)细胞内结合水/自由水的值,种子萌发时比休眠时高
[2015·山东卷,T4A](×)
(7)在最基本生命系统中,H2O有自由水和结合水两种存在形式
[2014·四川卷,T2A](√)
【长句应答·特训】
回答下列与无机物相关的问题:
(1)新收获的种子晒干能降低细胞的代谢,是因为__________________________;烘烤晒干的种子丢失的水在细胞中的作用主要是__________________________。
(2)衰老的细胞自由水含量低,而癌细胞自由水含量相对高,由此说明自由水与细胞代谢的关系是__________________________。
(3)Na+、K+对细胞内外渗透压大小所起的作用一样吗?
________。原因是_______________________________________________________。
答案:(1)种子晒干过程中丢失了自由水 细胞结构的重要组成成分
(2)自由水相对含量越高,细胞代谢越旺盛
(3)不一样 Na+主要维持细胞外液的渗透压,K+主要维持细胞内液的渗透压
1.细胞中的水
2.无机盐的生理功能
(1)实例
(2)生物体内无机盐生理功能的实验验证
①对照组
植物+完全培养液→正常生长。
②实验组
分析:
a.实验中应保证实验材料的统一性,即材料的种类、生长状况等相统一。
b.实验组加入X盐的目的是二次对照,使实验组前后对照,以增强说服力。
细胞中的元素和化合物
生命观念
1.(2020·安徽皖南八校一模)下列物质或结构在元素组成上都相同的有( )
①核糖、核糖核酸、核糖体 ②ATP、质粒、磷脂 ③纤维素、脂肪、乳糖 ④胆固醇、糖原、胰岛素
A.①② B.②③
C.②④ D.①④
解析:选B。核糖的元素组成是C、H、O,核糖核酸的元素组成是C、H、O、N、P,核糖体主要由蛋白质和RNA构成,元素组成主要是C、H、O、N、P,①不符合题意;ATP、质粒(DNA)、磷脂的元素组成均是C、H、O、N、P,②符合题意;纤维素、脂肪和乳糖的元素组成都是C、H、O,③符合题意;胆固醇的元素组成是C、H、O,糖原的元素组成是C、H、O,胰岛素的元素组成是C、H、O、N、S,④不符合题意。
2.(2020·江西南昌三中期末)下表是组成人体细胞中的部分元素含量,下图是人体细胞中化合物含量的柱形图,下列说法正确的是( )
元素
a
b
c
含量
65%
18%
10%
A.若表格表示元素占细胞鲜重的百分比含量,则表中含量最多的元素a是碳元素
B.若图表示细胞鲜重化合物含量,则甲化合物是蛋白质
C.若表格表示元素占细胞干重的百分比含量,则b是细胞中数量最多的元素
D.若图表示细胞完全脱水后化合物含量,则甲化合物具有多样性
解析:选D。细胞鲜重中元素含量前三位从多到少依次为氧、碳、氢,化合物含量前两位从多到少依次为水和蛋白质,故若表格表示元素占细胞鲜重的百分比含量,则表格中a为氧元素,若图表示细胞鲜重化合物含量,则甲为水,A、B错误;若表格表示元素占细胞干重的百分比含量,则b是氧元素,C错误;细胞完全脱水后蛋白质含量最多,蛋白质具有多样性,D正确。
据元素的种类和功能推断有机物的种类
科学思维
3.(2020·湖北鄂东南省级示范高中联考)下图表示部分化合物的元素组成,其中①②③④表示元素。下列相关叙述正确的是( )
A.图中所示①②③④分别为Fe、P、Mg、I
B.细胞核中的遗传物质主要为DNA
C.人体缺③会出现酸中毒
D.甲状腺激素的成分是蛋白质,因此不可以口服
解析:选C。叶绿素、血红蛋白和甲状腺激素的特征元素分别为Mg、Fe和I,图中①②③④分别为Mg、P、Fe、I,A错误;有细胞结构的生物遗传物质就是DNA,而不是主要为DNA,B错误;人体缺Fe会导致血液中血红蛋白减少,进而携带氧气减少,细胞因缺氧会进行无氧呼吸产生乳酸,乳酸积累会使机体出现酸中毒,C正确;甲状腺激素的成分是氨基酸衍生物,可以口服,D错误。
4.(不定项)(原创)下图表示不同化学元素所组成的化合物,以下说法错误的是( )
A.若①为某种大分子的组成单位,则①最可能是氨基酸
B.若②是细胞中重要的储能物质,则②是多糖
C.若③为能储存遗传信息的大分子物质,则③一定是DNA
D.若④是主要在动物肝脏和肌肉中合成的储能物质,则④是糖原
解析:选BC。蛋白质为大分子物质,元素组成为C、H、O、N,其基本单位为氨基酸;脂肪只含C、H、O;无论DNA还是RNA,元素组成都是C、H、O、N、P;糖原为多糖,元素组成为C、H、O。细胞中重要的储能物质是脂肪。储存遗传信息的大分子物质是核酸,包括DNA和RNA。
据特征元素推测化合物的种类
细胞中的水和无机盐
生命观念
5.(2020·安徽江淮十校联考)下列有关水和无机盐的叙述,错误的是( )
A.生命体中无机盐多以离子形式存在,人体流失钙离子容易出现抽搐现象
B.处于休眠状态的水稻种子中通常不含水分
C.缺铁性贫血是因为体内缺乏铁,血红蛋白不能合成
D.植物中自由水的相对含量降低时,代谢减弱
解析:选B。生命体中无机盐多以离子形式存在,哺乳动物血液中缺乏钙离子容易出现肌肉抽搐现象,A正确;处于休眠状态的水稻种子代谢强度很弱,含有结合水和少量自由水,B错误;铁参与血红蛋白的组成,缺铁会导致缺铁性贫血,C正确;自由水是细胞内的良好溶剂,可以为生化反应提供介质,运输营养物质和代谢废物,自由水相对含量降低时,代谢减弱,D正确。
6.(2020·大同模拟)下列关于水与生命活动的说法,不正确的是( )
A.细胞发生癌变,其自由水含量较正常细胞的低
B.正在萌发的种子中结合水与自由水的比值降低
C.在线粒体、叶绿体和核糖体中进行的化学反应都有水生成
D.自由水和结合水在一定的条件下可以相互转化
解析:选A。细胞发生癌变,细胞代谢增强,细胞内自由水的含量较正常细胞多,A错误;正在萌发的种子中自由水的含量增多,自由水与结合水的比值升高,有利于种子的萌发,B正确;线粒体是进行有氧呼吸的主要场所,水在线粒体内膜上生成,叶绿体是细胞的养料制造车间,有机物的合成过程中有水生成,核糖体通过脱水缩合形成多肽,C正确;细胞中的自由水和结合水在一定条件下可以相互转化,这也是细胞对环境适应的一种表现,D正确。
无机盐功能的实验探究
科学探究
7.(不定项)设计实验探究X是否属于植物生长所必需的无机盐,某同学的构思大致如下:本实验中采用甲组、乙组之间的空白对照,以及乙组中实验前(无X)与实验后(有X)之间的自身对照。下列叙述正确的是( )
A.对照组是甲组、乙组实验前
B.此实验的无关变量只是选一些相同的植物
C.此实验如果是无土栽培,则实验前营养液要灭菌
D.为防止外界影响,此实验需在黑暗密闭条件下进行
解析:选AC。该实验中对照组是甲组、乙组实验前;此实验的无关变量有选一些相同的植物、每组中的植物数量、培养条件等;此实验如果是无土栽培,则实验前营养液要灭菌;由于培养的是植物,故需在光照下进行。
8.(2019·高考全国卷Ⅲ)氮元素是植物生长的必需元素,合理施用氮肥可提高农作物的产量。回答下列问题。
(1)植物细胞内,在核糖体上合成的含氮有机物是________,在细胞核中合成的含氮有机物是________,叶绿体中含氮的光合色素是________。
(2)农作物吸收氮元素的主要形式有铵态氮(NH)和硝态氮(NO)。已知作物甲对同一种营养液(以硝酸铵为唯一氮源)中NH和NO的吸收具有偏好性(NH和NO同时存在时,对一种离子的吸收量大于另一种)。请设计实验对这种偏好性进行验证,要求简要写出实验思路、预期结果和结论。
解析:(1)植物细胞内的含氮有机物有蛋白质、磷脂、ATP、核酸等,其中在核糖体上合成的为蛋白质,在细胞核中合成的是核酸,植物叶绿体中的光合色素有叶绿素和类胡萝卜素,其中含氮的光合色素是叶绿素。(2)本实验的目的是验证作物甲对营养液中NH和NO的吸收具有偏好性,因变量是作物甲对二者的吸收量,因此可将生理状态相同的若干作物甲培养在适宜浓度的以硝酸铵为唯一氮源的营养液中,在适宜条件下培养一段时间,并测定实验后营养液中NH和NO的剩余量,最后进行比较,如果实验后营养液中NH的剩余量小于NO的剩余量,可说明作物甲对营养液中NH的吸收具有偏好性;反之,则说明作物甲对营养液中NO的吸收具有偏好性。
答案:(1)蛋白质 核酸 叶绿素
(2)实验思路:配制营养液(以硝酸铵为唯一氮源),用该营养液培养作物甲,一段时间后,检测营养液中NH和NO的剩余量。
预期结果和结论:若营养液中NO的剩余量小于NH的剩余量,则说明作物甲偏好吸收NO;若营养液中NH的剩余量小于NO的剩余量,则说明作物甲偏好吸收NH。
考点2 糖类、脂质的种类和功能
1.细胞中的糖类
(1)元素:仅由C、H、O构成。
(2)糖的种类和功能
2.细胞中脂质的种类和作用
1.(必修1 P30“知识链接”改编)体外燃烧1 g葡萄糖可释放约________kJ的能量,在体内葡萄糖中的能量是经一系列化学反应________(填“快速释放”或“逐步释放”)出来的。
答案:16 逐步释放
2. (必修1 P31图2-12改编)右图是一个汉堡中的几种多糖的组成([ ]内填图中字母),据图回答下列问题:
(1)它们均是由________通过________(反应)连接形成的。其中,储存在植物体内的[ ]_______和分布在人和动物肝脏和肌肉中的[ ]_______是生物的_______,[ ]_______是构成植物细胞壁的成分。
(2)淀粉、糖原和纤维素的基本单位都是________,但葡萄糖的________不同,三者的化学性质有很大差异。
答案:(1)葡萄糖 脱水缩合 A 淀粉 B 糖原 储能物质 C 纤维素
(2)葡萄糖 连接方式
【真题例证·体验】
(2018·高考江苏卷)下列关于糖类的叙述,正确的是( )
A.单糖可以被进一步水解为更简单的化合物
B.构成淀粉、糖原和纤维素的单体均为果糖
C.细胞识别与糖蛋白中蛋白质有关,与糖链无关
D.糖类是大多数植物体干重中含量最多的化合物
解析:选D。单糖不可以再被水解,A项错误;构成淀粉、糖原和纤维素的单体都是葡萄糖,B项错误;细胞膜上的蛋白质与糖类结合形成糖蛋白,在细胞识别中,糖链主要起着信息分子的作用,C项错误;按干重计,糖类占植物体的85%~90%,故大多数植物体干重中含量最多的化合物是糖类,D项正确。
【考法纵览·诊断】
(1)淀粉水解成葡萄糖时伴随着ATP的生成
[2017·海南卷,T5A](×)
(2)人体大脑活动的能量主要来自脂肪的有氧氧化
[2017·海南卷,T5B](×)
(3)膜中的磷脂分子是由胆固醇、脂肪酸和磷酸组成的
[2016·全国卷Ⅲ,T1D](×)
(4)维生素D和性激素不属于固醇类物质
[2014·海南卷,T2B](×)
(5)脂肪比相同质量的多糖彻底氧化产能少
[2014·海南卷,T2C](×)
(6)葡萄糖在线粒体中合成
[2013·广东卷,T1A](×)
【长句应答·特训】
下图为糖类和脂质的组成,据图分析下列问题:
(1)若①表示糖类,则②③④可分别表示__________________________________(物质)。
(2)若①表示固醇,则②③④可分别表示__________________________________(物质)。
(3)呼吸熵是物质氧化分解时释放CO2与消耗O2的比值,糖类的呼吸熵等于1,而脂肪的呼吸熵却小于1,请从糖类和脂肪的元素组成方面分析原因:_____________________。
(4)等质量的脂肪比糖类含能量多,为什么却不是生物体利用的主要能源物质?
____________________________________________________________(至少答出两点)。
(5)膳食中为什么要限制高胆固醇类食物的摄入?
________________________________________________________________________。
答案:(1)单糖、二糖、多糖
(2)胆固醇、性激素、维生素D
(3)脂肪分子中氧的含量远远少于糖类,而氢的含量却比糖类多,因此等质量的脂肪与糖类相比,脂肪氧化分解时消耗的O2多于产生的CO2
(4)脂肪不溶于水,脂肪氧化分解慢,且消耗大量O2;糖类在有氧和无氧时都能进行氧化分解
(5)饮食中如果摄入过多的胆固醇,就会在血管壁上形成沉积,造成血管堵塞
1.脂肪和糖类的区别
(1)合成部位
(2)相对于糖类、蛋白质分子,脂肪分子中H的比例高,而O的比例小。故在氧化分解时,单位质量的脂肪较糖类、蛋白质消耗的氧气多,产生的水多,产生的能量也多。
(3)油料植物种子萌发过程中脂肪会转变为糖类,与糖类相比,脂肪中氧含量较低,故导致萌发种子干重增加的元素主要是O。
(4)脂肪含H高,因此氧化分解时消耗的O2多,故呼吸熵小于1(葡萄糖氧化分解时的呼吸熵为1)。
2.种子形成和萌发过程中糖类和脂质的变化
种子类型
变化
非油料作物种子(如小麦)
油料作物种子(如大豆)
种子形成时
可溶性糖(还原糖)→淀粉
糖类→脂肪
种子萌发时
淀粉→可溶性糖(还原糖)
脂肪→甘油、脂肪酸→糖类
种子形成时,光合作用产物的输入导致干重增加。种子萌发时,吸收水分导致鲜重增加,非油料作物的种子由于只进行细胞呼吸导致干重减少,油料作物种子萌发初期干重有所增加(是由于脂肪转化为糖的过程中增加了氧元素),然后再减少。
糖类、脂肪的种类及功能
生命观念
1.(2020·广东茂名模拟)下图为糖类概念图,下列说法不正确的是( )
A.若某种单糖A为果糖,则物质①是蔗糖
B.若③是动物细胞中的储能物质,则③是糖原
C.若构成物质②的碱基有胸腺嘧啶,则某种单糖A为核糖
D.若④是腺嘌呤核糖核苷酸,则它可作为ATP的组成部分
解析:选C。若A为果糖,果糖+葡萄糖―→蔗糖,A正确;由单糖缩合而成的动物细胞中的储能物质是糖原,B正确;胸腺嘧啶只存在于DNA中,不存在于RNA中,构成DNA的单糖A为脱氧核糖,不是核糖,C错误;ATP脱去2个磷酸基团就是腺嘌呤核糖核苷酸,D正确。
2.(2020·福建永安三中月考)下列有关脂质的叙述,不正确的是( )
A.胆固醇和雌性激素属于固醇类脂质
B.脂质在哺乳动物精子形成过程中具有重要作用
C.脂质都能被苏丹Ⅲ染液染成橘黄色
D.内质网是脂质合成的“车间”
解析:选C。胆固醇和雌性激素属于固醇类物质,固醇属于脂质,A正确;脂质中的性激素有促进哺乳动物生殖细胞形成的作用,B正确;苏丹Ⅲ染液能将脂质中的脂肪染成橘黄色,C错误;内质网是脂质合成的“车间”,D正确。
糖类、脂质等物质与人体健康
社会责任
3.(2021·预测)脂质与人体健康息息相关,下列叙述错误的是( )
A.分布在内脏器官周围的脂肪具有缓冲作用
B.蛇毒中的磷脂酶因水解红细胞膜蛋白而导致溶血
C.摄入过多的反式脂肪酸会增加动脉硬化的风险
D.胆固醇既是细胞膜的重要组成成分,又参与血液中脂质的运输
解析:选B。脂肪具有缓冲、减压的作用,A正确;蛇毒中的磷脂酶因水解红细胞膜磷脂双分子层而导致溶血,B错误;反式脂肪酸是一类对人体健康不利的脂肪酸,人摄入过多会增加动脉硬化的风险,C正确;动物细胞的细胞膜中含少量胆固醇,人体内的胆固醇还能参与血液中脂质的运输,D正确。
4.(不定项)生物学知识与生活相联系,有助于人们了解一些基本保健常识。下列说法正确的是( )
A.胆固醇是动物细胞膜的重要成分,还参与血液中脂质的运输,但过多摄入会损害人体健康
B.糖尿病患者的饮食虽然受到严格限制,但不具甜味的米饭、馒头等可随意食用
C.患急性肠炎的病人脱水时需要及时补水,同时也需要补充体内丢失的无机盐
D.鸡蛋煮熟后,蛋白质发生变化,不易被蛋白酶水解,因此,吃熟鸡蛋难消化
答案:AC
考点3 检测生物组织中的糖类、脂肪和蛋白质
1.糖类的检测
(1)原理
①还原糖+斐林试剂砖红色沉淀。
②淀粉+碘液→蓝色。
(2)检测步骤
2.脂肪的检测
(1)原理:脂肪+
(2)检测步骤
方法一:花生种子匀浆+3滴苏丹Ⅲ(Ⅳ)染液 →橘黄色(红色)。
方法二
3.蛋白质的检测
(1)原理:蛋白质+双缩脲试剂→紫色。
(2)检测步骤
4.实验检测中的两大关键点
(1)三类有机物检测在操作步骤上的“三个唯一”
①唯一需要加热——还原糖的检测,且必须水浴加热,不能用酒精灯直接加热。若不加热,则无砖红色沉淀出现。
②唯一需要使用显微镜——脂肪的检测。
③唯一使用酒精——脂肪的检测,实验用体积分数为50%的酒精洗去浮色。
(2)斐林试剂与双缩脲试剂的“一同、三不同”
1.(2020·山东师大附中模拟)在生物组织中还原糖、脂肪、蛋白质的鉴定实验中,对实验材料的选择,下列叙述错误的是( )
A.斐林试剂和双缩脲试剂的成分中都含有NaOH溶液
B.花生种子含脂肪多且子叶肥厚,是用于脂肪鉴定的理想材料
C.食用花生油最好选用苏丹Ⅳ染液来鉴定,而一般不选用苏丹Ⅲ染液来鉴定
D.甘蔗茎的薄壁组织、甜菜的块根等,都含有较多糖且近于白色,因此可以用于还原糖的鉴定
解析:选D。双缩脲试剂由两种试剂组成:0.1 g/mL的NaOH溶液和0.01 g/mL的CuSO4溶液;斐林试剂也由两种试剂组成:0.1 g/mL的NaOH溶液和0.05 g/mL的CuSO4溶液。食用花生油颜色较深,而苏丹Ⅲ染液可将脂肪染成橘黄色,染色较浅,不易区别,故最好选用苏丹Ⅳ染液,它可以将脂肪染成红色。甘蔗茎的薄壁组织、甜菜的块根等含有较多的蔗糖,蔗糖不是还原糖。
2.(2020·成都模拟)双缩脲试剂(A液:0.1 g/mL的NaOH溶液,B液:0.01 g/mL的CuSO4溶液)可以用来检测生物组织中是否存在蛋白质。下列操作步骤正确的是( )
A.待测组织样液→加入B液1 mL→加入A液4滴→观察颜色变化
B.待测组织样液→加入A液1 mL→加入B液4滴→观察颜色变化
C.待测组织样液→加入A液和B液的混合液1 mL→水浴加热→观察颜色变化
D.待测组织样液→加入A液1 mL→加入B液4滴→水浴加热→观察颜色变化
解析:选B。双缩脲试剂由A液(质量浓度为0.1 g/mL的NaOH溶液)和B液(质量浓度为0.01 g/mL的CuSO4溶液)组成,用于检测蛋白质,使用时要先向待测组织样液中加A液1 mL,制造碱性环境,然后再加入B液4滴,最后观察颜色的变化,若变成紫色,说明有蛋白质存在。
3.(不定项)(2021·预测)亳州“古井贡酒”生产发酵中需用麦芽浆,对萌发且带有小芽的大麦充分研磨后,过滤得到组织样液。在组织样液中加入下列试剂后振荡摇匀,有关实验现象及结论的叙述不正确的是( )
A.加入苏丹Ⅲ染液,溶液呈橘黄色,证明发芽的大麦中含有脂肪
B.加入斐林试剂并水浴加热,溶液出现砖红色沉淀,说明发芽的大麦中含有麦芽糖
C.加入碘液,溶液呈蓝色,说明发芽的大麦中含有淀粉
D.如果发芽的大麦中含有蛋白质,那么加入双缩脲试剂,水浴加热后溶液会呈紫色
解析:选BD。苏丹Ⅲ染液遇脂肪呈橘黄色,A正确;加入斐林试剂并水浴加热,溶液出现砖红色沉淀,说明发芽的大麦中含有还原糖,但不能说明发芽的大麦中含有麦芽糖,B错误;碘液遇淀粉变蓝,C正确;双缩脲试剂遇蛋白质变紫,不需水浴加热,D错误。
4.(2019·高考江苏卷)为探究玉米籽粒发芽过程中一些有机物含量的变化,研究小组利用下列供选材料用具进行了实验。材料用具:玉米籽粒;斐林试剂,双缩脲试剂,碘液,缓冲液,淀粉,淀粉酶等;研钵,水浴锅,天平,试管,滴管,量筒,容量瓶,显微镜,玻片,酒精灯等。请回答下列问题:
(1)为了检测玉米籽粒发芽过程中蛋白质(肽类)含量变化,在不同发芽阶段玉米提取液中,分别加入________试剂,比较颜色变化。该实验需要选用的器具有________(填序号)。
①试管 ②滴管 ③量筒 ④酒精灯 ⑤显微镜
(2)为了检测玉米籽粒发芽过程中淀粉含量变化,将不同发芽阶段的玉米籽粒纵切,滴加________,进行观察。结果显示,胚乳呈蓝色块状,且随着发芽时间的延长,蓝色块状物变小。由此可得出的结论是_______________________________________。
(3)为了验证上述蓝色块状物变小是淀粉酶作用的结果,设计了如下实验:在1~4号试管中分别加入相应的提取液和溶液(如下图所示),40 ℃温育30 min后,分别加入斐林试剂并60 ℃水浴加热,观察试管内颜色变化。
请继续以下分析:
①设置试管1作为对照,其主要目的是_____________________________________。
②试管2中应加入的X是________的提取液。
③预测试管3中的颜色变化是______________________________。
若试管4未出现预期结果(其他试管中结果符合预期),则最可能的原因是__________。
解析:(1)常用双缩脲试剂检测蛋白质的存在,紫色深浅的变化可代表蛋白质(肽类)含量的变化。检测组织中的蛋白质时,先向含有组织样液的试管内加入双缩脲试剂A液1 mL,摇匀后再加入双缩脲试剂B液4滴,因此要用到试管、滴管和量筒,不需要酒精灯加热,也不需要借助显微镜观察。(2)淀粉遇碘变蓝色,常用碘液检测生物组织中淀粉的存在。随着发芽时间的延长,蓝色块状物变小,说明玉米发芽过程中会不断消耗胚乳中储存的淀粉,使胚乳中的淀粉逐渐减少。(3)在验证蓝色块状物变小是淀粉酶作用的结果的实验设计中,要严格遵循对照原则、单一变量原则等。设置1号试管的主要目的是排除用于实验的淀粉溶液中含有还原糖,试管2中应加入发芽前玉米提取液。试管3与试管4对照,预期二者的颜色变化都是蓝色→砖红色,说明发芽玉米提取液中含有淀粉酶并催化淀粉水解成还原糖;如果试管4没有出现砖红色沉淀,最可能的原因是淀粉酶已失活。
答案:(1)双缩脲 ①②③ (2)碘液 玉米发芽过程中胚乳的淀粉逐渐减少 (3)①排除用于实验的淀粉溶液中含有还原糖 ②发芽前玉米 ③蓝色→砖红色 淀粉酶已失活
[易误警示]
易错点1 误认为生物体内的各种元素的种类和含量都相同
[点拨] (1)组成不同生物的化学元素的种类基本相同,但各种元素的含量相差较大。
(2)同一生物体内的不同细胞中元素的含量也不相同。
易错点2 误认为细胞内含量最多的元素是碳
[点拨] 细胞内含量最多的元素是氧而不是碳(在细胞干重中含量最多的元素是碳)。
易错点3 误认为自由水比结合水作用大且干种子中已无水
[点拨] 自由水、结合水的作用都非常大,两种水在不同时期作用各有所侧重,且能相互转化。干种子中结合水的比例比自由水的大。
易错点4 混淆糖的“水解”与“氧化分解”
[点拨] 多糖和二糖水解的终产物是其单体,如淀粉水解的产物是葡萄糖;氧化分解的终产物是CO2和H2O,即糖参与有氧呼吸后的最终产物。
易错点5 混淆脂肪、磷脂、固醇与脂质
[点拨] 脂肪是脂质中的一类物质,脂质除包括脂肪以外,还包括磷脂和固醇。脂肪、固醇的元素组成只有C、H、O三种,磷脂的元素组成除C、H、O外,还含有N、P。磷脂是构成生物膜的主要成分,是脂质的一种。固醇则包括胆固醇、性激素和维生素D。
易错点6 理清有机化合物检测中的4个易误点
(1)易忽略斐林试剂本身的颜色
[点拨] 非还原糖(如蔗糖)+斐林试剂水浴加热后的现象不是无色而是浅蓝色[Cu(OH)2的颜色]。
(2)误认为所有的糖都是还原糖
[点拨] 常见的单糖(葡萄糖、果糖、半乳糖、核糖、脱氧核糖等)、二糖中的麦芽糖、乳糖是还原糖;蔗糖、多糖(淀粉、糖原和纤维素)都不是还原糖。
(3)易写错“斐”和“脲”字
[点拨] “斐林试剂”中的“斐”不可错写成“非”,双缩脲试剂中的“脲”不可错写成“尿”。
(4)误认为脂肪的检测必须使用显微镜
[点拨] 若要观察被染色的脂肪颗粒,则需要使用显微镜,但若要观察溶液颜色变化,则不必使用显微镜。
[纠错体验]
1.下列关于元素和化合物的说法,正确的是( )
A.生物界和非生物界在元素组成的种类和含量上都相同
B.Ca、Mg、Fe、Mn、Zn、Cu、B、Mo等是组成细胞的微量元素
C.细胞中的脱氧核苷酸和脂肪酸都不含有氮元素
D.DNA与ATP中所含元素的种类相同
答案:D
2.(2020·吉林长春八校期中)水是生命之源,下列有关生物体内水的叙述,不合理的是( )
A.结合水是细胞的组成成分,越冬植物体内结合水的比例会升高
B.人体细胞中的内质网、线粒体和核糖体都会产生水
C.胰岛素在肝脏细胞发挥作用的过程中只产生水,不消耗水
D.绿色植物暗反应所需的还原剂最终来自叶绿体中的水的光解
解析:选C。结合水的比例越高,植物抗逆性越强,A正确;人体细胞中的内质网中脂质的合成、线粒体内膜上有氧呼吸第三阶段和核糖体中蛋白质的合成都会产生水,B正确;促进血糖的氧化分解是胰岛素的作用之一,该过程中既有水的消耗也有水的产生,C错误;绿色植物暗反应所需的还原剂是其光反应中水的光解产生的,D正确。
3.下列关于糖类和脂质的叙述,错误的是( )
A.糖类物质不都是能源物质,如纤维素、核糖和脱氧核糖
B.可与斐林试剂发生显色反应的还原糖包括葡萄糖、果糖和麦芽糖
C.脂肪酸和磷脂含有的元素相同
D.脂质中的磷脂是细胞膜的组成成分
答案:C
4.下列说法正确的是( )
A.tRNA分子中含有一定数量的氢键
B.糖原的水解产物是CO2和H2O
C.只有细胞内的核酸是携带遗传信息的物质
D.固醇属于胆固醇的一种
答案:A
5.(不定项)(2020·潍坊模拟)下列关于“检测生物组织中的糖类、脂肪和蛋白质”实验操作步骤的叙述,正确的是( )
A.用于鉴定还原糖的斐林试剂甲液和乙液,可直接用于蛋白质的鉴定
B.若要鉴定花生种子细胞中是否含有脂肪,可以不需要用显微镜观察
C.鉴定可溶性还原糖时,要加入斐林试剂(甲液和乙液等量混合均匀后再加入)
D.用双缩脲试剂鉴定蛋白质时,需水浴加热2 min才能看到紫色
答案:BC
1.(2020·广西南宁三中开学考试)下列有关细胞内元素与化合物的叙述,正确的是( )
A.脱氧核糖核酸中含有氧元素,脱氧核糖中不含氧元素
B.DNA分子与ATP分子中所含的化学元素种类相同
C.脂质分子中氧的含量较糖类高,更有利于储存能量
D.某化合物含有C、H、O、N四种元素,即可推断其为蛋白质
解析:选B。脱氧核糖属于糖类,糖类的元素组成是C、H、O,A错误;DNA分子与ATP分子中所含的化学元素均为C、H、O、N、P,B正确;脂质分子中氢的含量较糖类高,而氧的含量远远少于糖类,C错误;磷脂、核酸、蛋白质等化合物均含有C、H、O、N四种元素,D错误。
2.下列关于植物体内水分的叙述,错误的是( )
A.植物体内的水分参与营养物质的运输
B.水是构成叶肉细胞的重要化合物之一
C.自由水可作为细胞内化学反应的反应物
D.同种植物萌发种子的含水量与休眠种子的相同
答案:D
3.(2020·江西上饶一模)无机盐对于维持细胞和生物体的生命活动有重要的作用。下列关于水和无机盐的叙述,不正确的是( )
A.某些无机盐是某些细胞结构必不可少的组成成分
B.低温环境下植物的根吸收无机盐离子将会受影响
C.人体血液缺钙会导致抽搐
D.摄盐过多后饮水量的增加不利于维持细胞外液渗透压相对恒定
解析:选D。骨骼和牙齿中含有大量的钙、磷等无机盐,磷是构成生物膜的一种无机盐,A正确;植物的根通过主动运输的方式吸收无机盐离子,低温通过影响酶的活性,使无机盐离子的吸收减少,B正确;哺乳动物的血液中钙离子含量太低会出现抽搐等症状,C正确;摄盐过多后机体细胞外液渗透压会增大,增加饮水利于维持细胞外液渗透压相对恒定,D错误。
4.(2020·福建三明期末)下列有关糖类的叙述,正确的是( )
A.糖类由C、H、O三种元素组成,只能为生物体提供能源
B.质粒、叶绿体、线粒体、ATP和RNA中都含有核糖
C.淀粉、糖原、纤维素和麦芽糖彻底水解后的产物相同
D.蔗糖储存于肌肉细胞中,能及时补充人体所需能量
解析:选C。糖类由C、H、O三种元素组成,可以为生物体提供能源,还可以组成细胞结构,如纤维素是构成植物细胞壁的成分,A错误;质粒是环状的DNA分子,不含核糖,B错误;淀粉、糖原、纤维素和麦芽糖彻底水解后的产物都是葡萄糖,C正确;蔗糖只存在于植物细胞,不存在于肌肉细胞,D错误。
5.下列关于元素和化合物的叙述,正确的是( )
A.植物体缺镁会使该植物的光补偿点升高,光饱和点降低
B.酶、膜载体、激素、免疫活性物质都是在核糖体上合成的
C.脂肪、质粒、核糖体都含有P
D.胆固醇既是所有细胞膜的重要组分,又参与血液中脂质的运输
解析:选A。镁元素是叶绿素的组成成分,植物体缺镁会导致叶绿素合成减少,总光合速率降低,总光合速率与呼吸速率相等时所需的光照强度升高,即光补偿点升高,达到最大总光合速率所需光照强度降低,即光饱和点降低,A正确;核糖体是蛋白质合成的场所,有些酶的化学本质是RNA,有些激素化学的本质不是蛋白质,如性激素,这类物质不在核糖体上合成,B错误;质粒(小型环状DNA)和核糖体(含有蛋白质和RNA)都含有P,脂肪只含有C、H、O三种元素,C错误;胆固醇是动物细胞膜的组成成分,原核细胞和植物细胞的细胞膜中一般不含胆固醇,D错误。
6.(2020·山西晋中一模)下列实验中,不能产生特定颜色的是( )
A.用碱性重铬酸钾溶液检测酒精溶液的生成
B.花生子叶经苏丹Ⅲ染液染色后,在显微镜下观察脂肪颗粒
C.取成熟的苹果匀浆,加入斐林试剂并水浴加热
D.取煮沸过的豆浆,冷却后加入双缩脲试剂
解析:选A。在酸性条件下,酒精可与重铬酸钾溶液发生反应,呈灰绿色,A错误;花生子叶经苏丹Ⅲ染液染色后,在显微镜下观察到呈橘黄色的脂肪颗粒,B正确;成熟的苹果中富含还原糖,加入斐林试剂并水浴加热可产生砖红色沉淀,C正确;煮沸不影响豆浆中蛋白质的化学结构,加入双缩脲试剂仍能产生紫色反应,D正确。
7.(2020·济宁高三模拟)下图是鉴定生物组织中某种成分的操作流程图。下列相关叙述正确的是( )
A.图中的甲试剂也可以用于鉴定蛋白质
B.可用菠菜叶片替代苹果
C.石英砂的作用是使研磨更充分
D.甲试剂由甲、乙两种液体组成,使用时先加甲液再加乙液
解析:选C。根据选材及颜色变化可知,该实验测定的是还原糖,其中甲试剂是斐林试剂,斐林试剂不能用于鉴定蛋白质,A错误;由于菠菜叶片呈绿色,会影响对实验结果的观察,所以不能用菠菜叶替代苹果,B错误;石英砂的作用是使研磨更充分,C正确;斐林试剂由两种液体(甲液和乙液)组成,使用时应先将甲、乙两液混合均匀后再加入样液中,D错误。
8.(2020·吉林白城一中期末)下列关于“检测生物组织中的糖类、脂肪和蛋白质”实验的叙述,正确的是( )
A.常用番茄、苹果等组织样液作为检测植物组织内还原糖的实验材料
B.脂肪的检测中观察花生子叶切片细胞间不可能出现橘黄色脂肪颗粒
C.脂肪的检测中体积分数为50%的酒精是为了溶解组织中的脂肪
D.蛋白质的检测中加入的质量分数为0.1 g/mL的NaOH溶液可为反应提供碱性环境
解析:选D。番茄的红色会影响实验结果的观察,故检测还原糖时不能选择番茄作为实验材料,A项错误;切片时,被破坏的子叶细胞会释放出少量脂肪,细胞间会出现橘黄色脂肪颗粒,B项错误;检测脂肪的实验中,体积分数为50%的酒精的主要作用是洗去浮色,C项错误;蛋白质检测实验中,先加入双缩脲试剂A液(质量分数为0.1 g/mL的NaOH溶液),提供一个碱性环境,再加入双缩脲试剂B液(质量分数为0.01 g/mL的CuSO4溶液),能生成紫色的络合物,D项正确。
9.下图为冬小麦在不同时期含水量和呼吸速率变化的关系图,据图分析下列问题:
(1)冬小麦呼吸速率下降的主要原因是______________________________________,总含水量也随之__________。
(2)随温度降低而上升的曲线a为__________水,下降较快的曲线b为________水。
(3)综合分析可知,结合水与自由水含量的比值,与植物的抗寒性呈现明显的________相关。
答案:(1)温度下降 下降
(2)结合 自由
(3)正
10.为研究钾肥施用量对番茄产量和品质的影响,科研人员在同等氮磷肥的基础上进行了有关实验。得到了下图所示结果。
回答下列问题:
(1)番茄根细胞吸收K+依赖于细胞膜的________性。
(2)____________________组对应的钾肥施用量对提高番茄的产量和品质效果最好,理由是________________________________________________________________________。
(3)乙、丙、丁三组的产量和维生素C含量均比甲组高,这说明K+对于维持________有重要作用。实验过程中设置甲组的目的是_______________________________________。
(4)实验过程中,研究人员在施用钾肥时要及时浇水,目的是___________________。
解析:(1)番茄根细胞吸收K+的方式是主动运输,主动运输依赖于膜的选择透过性。(2)由图可知,丙组条件下番茄产量和维生素C含量最高,因此丙组对应的钾肥施用量对提高番茄的产量和品质效果最好。(3)乙、丙、丁三组的产量和维生素C含量均比甲组高,这说明K+对于维持细胞和生物体的生命活动有重要作用。实验过程中设置甲组的目的是作为对照,对照组能排除无关变量对实验结果的干扰。(4)由于施用钾肥后,土壤溶液浓度升高,为降低土壤溶液浓度,保证根细胞能够通过渗透作用从土壤中吸水,避免烧苗,因此在施用钾肥时要及时浇水。
答案:(1)选择透过
(2)丙 丙组条件下番茄产量和维生素C含量最高
(3)细胞和生物体的生命活动 排除钾肥施用量以外的因素对实验结果的影响,以保证实验结果是由不同的钾肥施用量引起的
(4)降低土壤溶液浓度,保证根细胞能够通过渗透作用从土壤中吸水,避免烧苗
11.(2020·河北沧州教学质检)某植物培养液中含有甲、乙、丙3种离子,它们对植物的生长都有影响。下表列出的5种培养液中,甲、乙、丙3种离子的浓度(单位:mmol/L)不同。为了研究丙离子的浓度大小对植物生长的影响,进行实验时可以选用的两种培养液是( )
培养液编号
①
②
③
④
⑤
甲离子
20
30
50
30
40
乙离子
55
45
60
45
55
丙离子
10
15
20
25
25
A.①⑤ B.②③
C.②④ D.③⑤
解析:选C。分析题干,在研究丙离子的浓度大小对植物生长的影响时,依据单一变量原则应选择甲、乙离子浓度分别相同的两组,即对植物生长影响相同的两组。分析表格可知,只有②④两组的甲、乙两种离子对植物生长的影响相同。
12.(不定项)(2020·山东潍坊一模)近些年由于温室效应导致北极海冰持续融化。已知降低空气中CO2的浓度能缓解温室效应,海洋浮游植物是吸收CO2的主力军。马丁设想:向海洋投放水溶性铁能促进浮游植物吸收CO2进行光合作用,降低CO2浓度,从而减缓温室效应。针对以上介绍,下列说法正确的是( )
A.铁元素是微量元素,CO2中的碳、氧均是大量元素
B.铁以化合物的形式被浮游植物吸收
C.铁元素是构成浮游植物叶绿素的组成成分
D.海水温度的高低会影响浮游植物吸收铁
解析:选AD。铁元素是微量元素,CO2中的碳、氧均是大量元素,A正确;铁以离子的形式被浮游植物吸收,B错误;镁元素是构成浮游植物叶绿素的组成成分,铁元素不是,C错误;浮游植物吸收铁的方式是主动运输,需要细胞呼吸提供能量,而海水温度的高低会通过影响酶的活性来影响细胞呼吸的强弱,因此海水温度的高低会影响浮游植物吸收铁,D正确。
13.(不定项)下列有关细胞内物质含量比值的关系,正确的是( )
A.细胞内结合水/自由水的值,种子萌发时比休眠时低
B.人体细胞内O2/CO2的值,线粒体内比细胞质基质高
C.神经纤维膜内K+/Na+的值,动作电位时比静息电位时高
D.适宜条件下光合作用过程中C5/C3的值,停止供应CO2后比停止前高
解析:选AD。种子萌发时,细胞代谢旺盛,结合水/自由水的值比休眠时低。O2、CO2的运输方式均为自由扩散,细胞有氧呼吸过程吸收O2、释放CO2,因此细胞质基质内O2浓度高于线粒体内,细胞质基质内CO2浓度低于线粒体内,故线粒体内O2/CO2的值比细胞质基质的低。静息电位时K+外流,动作电位时Na+内流,因此动作电位时神经纤维膜内K+/Na+的值较静息电位时低。适宜条件下光合作用过程中,若停止供应CO2,则CO2的固定停止, C3的还原仍正常进行,导致C3含量减少,C5含量增加,C5/C3的值增大。
14.(不定项)下表所示是糖类、脂肪主要组成元素的质量分数。分析数据得出的下列结论中,不正确的是( )
种类
质量分数/%
C
H
O
脂肪
73~77
11~12.5
9.0~12
糖类
52~58
7.0~8.0
40~45
脂肪
73~77
11~12.5
9.0~12
A.质量相同的脂肪和糖类被彻底分解时,糖类耗氧少
B.质量相同的脂肪和糖类被彻底分解时,产生的能量基本相等
C.脂肪、糖类在体内代谢的共同终产物是CO2和H2O
D.脂肪是生物体进行生命活动的主要能源物质
解析:选BD。在相同质量的糖类和脂肪中,脂肪分子中氧的含量远远少于糖类中的,而氢含量较糖类的多,所以彻底氧化分解时,脂肪释放的能量多,产生的水多,消耗的O2多。脂肪、糖类的组成元素都是C、H、O,在体内代谢的共同终产物是CO2和H2O。糖类是主要能源物质,脂肪是主要储能物质。
15.下图1、图2表示小麦开花数天后测定种子中几种物质的变化,请据图分析并回答下列问题:
(1)构成小麦植株的细胞中含量最多的化合物是________,种子成熟后期,含水量________(填“上升”或“下降”),结合水/自由水的值________(填“上升”或“下降”),进而改变干物质的量,干重的变化主要与________元素密切相关。
(2)小麦成熟过程中糖类物质之间可以发生转化,________含量增多,用________试剂检测还原糖的量,还原糖的多少可通过________________________________来判断。
(3)红薯和土豆都富含淀粉,但红薯吃起来比土豆甜。某兴趣小组猜测土豆中可能不含________酶,所以淀粉不能被分解成甜度比较高的还原糖。为验证这一说法,他们进行了相关实验,请帮助其完成以下实验。
实验原理:
①淀粉能被淀粉酶水解为还原糖;
②________________________________________________________________________。
备选材料与用具:去掉淀粉与还原糖的红薯提取液、去掉淀粉的土豆提取液、双缩脲试剂A液、双缩脲试剂B液、斐林试剂甲液、斐林试剂乙液、苏丹Ⅲ染液、质量分数为3%的淀粉溶液、质量分数为3%的蔗糖溶液等。
实验步骤:(请补充完整)
第一步
第二步
向A、B两支试管中分别加入等量的____________________,水浴加热至60 ℃,保温5 min
第三步
将__________________注入C试管混合均匀后,向A、B试管中各加入2 mL,然后__________________
实验结果预测:该实验最可能的结果是_____________________________________。
解析:(1)活细胞中含量最多的化合物是水。在种子成熟后期,代谢减慢,含水量下降,结合水/自由水的值上升。积累有机物增多,干重增加跟碳元素关系最大。(2)小麦成熟过程中糖类物质之间主要发生单糖转化为多糖(淀粉),可以用斐林试剂检测还原糖的含量。(3)该实验中还原糖的鉴定原理:①淀粉能被淀粉酶水解为还原糖;②还原糖与斐林试剂反应生成砖红色沉淀。由还原糖的鉴定步骤可得该实验步骤:第一步:将A、B试管的提取液在60 ℃条件下保温备用;第二步:需加入实验材料;第三步:加斐林试剂,其作用条件为50~65 ℃水浴保温2 min。实验现象:有还原糖的试管出现砖红色沉淀,无还原糖的试管为蓝色(斐林试剂的颜色)。
答案:(1)水 下降 上升 碳
(2)淀粉 斐林 砖红色沉淀的多少(或砖红色颜色的深浅)
(3)淀粉 实验原理:②还原糖与斐林试剂反应能生成砖红色沉淀
实验步骤:第二步:质量分数为3%的淀粉溶液
第三步:等量(或等体积)的斐林试剂甲液和斐林试剂乙液 50~65 ℃恒温水浴2 min
实验结果预测:A试管内液体为蓝色,B试管内出现砖红色沉淀

