所属成套资源:2021高考生物新人教版一轮复习学案合集
2021届高考生物新人教版一轮复习学案:第2单元细胞的基本结构与其物质的输入和输出第2讲细胞器——系统内的分工合作
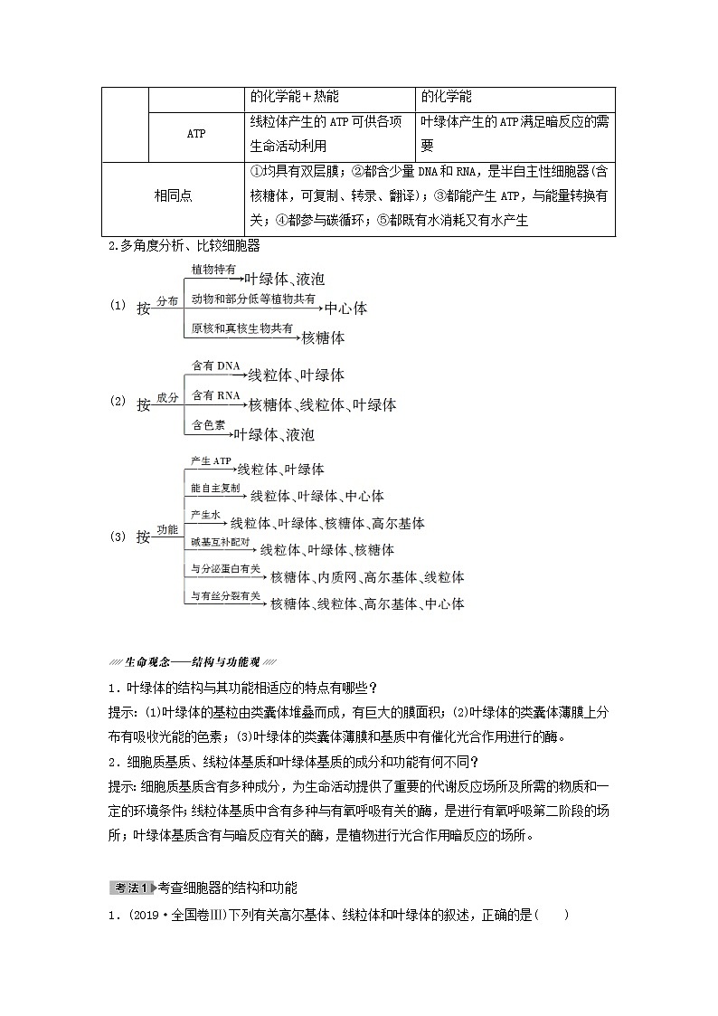
展开第2讲 细胞器——系统内的分工合作 1.主要细胞器的结构和功能(Ⅱ)2.实验:观察线粒体和叶绿体 1.各种细胞器的结构与功能相适应(生命观念)2.对各种细胞器进行比较和分析,按照不同的标准进行分类和归纳(科学思维)3.用科学的方法观察细胞中的线粒体和叶绿体(科学探究) 主要细胞器的结构和功能1.细胞质的组成细胞质包括细胞质基质和细胞器,前者为代谢提供场所、物质和一定的环境条件,影响细胞的形态、分裂、运动及细胞器的转运等。2.细胞器的分离方法方法:差速离心法,将细胞膜破坏后,利用高速离心机,在不同的离心速度下将各种细胞器分离开。3.八种常见细胞器的结构及功能(1)①溶酶体:细胞内的“消化车间”,分解衰老、损伤的细胞器,吞噬并杀死侵入细胞的病菌或病毒。(2)②中心体:与细胞的有丝分裂有关。(3)③核糖体:“生产蛋白质的机器”,原核细胞中唯一的细胞器。(4)④高尔基体:主要是对来自内质网的蛋白质进行加工、分类和包装的“车间”及“发送站”。在植物细胞中与细胞壁的形成有关。(5)⑤内质网:细胞内蛋白质合成和加工,以及脂质合成的“车间”。(6)⑥线粒体:进行有氧呼吸的主要场所,是细胞的“动力车间”。(7)⑦叶绿体:能进行光合作用的植物细胞所特有,是“养料制造车间”和“能量转换站”。(8)⑧液泡:内有细胞液,可调节植物细胞内的环境,使植物细胞保持坚挺。4.细胞骨架(1)存在:真核细胞中。(2)作用:维持细胞形态,保持细胞内部结构的有序性。(3)结构:由蛋白质纤维组成的网架结构。(人教版必修1 P46“相关信息”)矿工中常见的职业病——硅肺产生的病因是什么?提示:矿工肺部吸入硅尘后,硅尘被吞噬细胞吞噬,吞噬细胞中的溶酶体缺乏分解硅尘的酶,而硅尘却能破坏溶酶体膜,使其中的水解酶释放出来,破坏细胞结构,使细胞死亡,造成肺功能受损。1.人体细胞的线粒体内膜蛋白质和脂质的比值大于外膜蛋白质和脂质的比值。 (√)2.叶绿体、线粒体和核糖体都含有DNA。 (×)提示:核糖体含有rRNA和蛋白质,不含有DNA。3.溶酶体合成和分泌多种酸性水解酶。 (×)提示:溶酶体中的酶是在核糖体上合成的。4.核糖体有的附着在高尔基体上。 (×)提示:核糖体有的附着在内质网上,不是附着在高尔基体上。5.内质网是脂质的合成车间。 (√)6.性激素主要是由内质网上的核糖体合成的。 (×)提示:性激素属于脂质,是在内质网中合成的。 1.归纳比较线粒体和叶绿体 线粒体叶绿体不同点结构增大膜面积的方式内膜向内腔折叠形成嵴由囊状结构堆叠而成基粒完成的生理过程有氧呼吸的主要场所,完成有氧呼吸的第二、三阶段光合作用的场所,完成光合作用的全过程所含的酶种类与有氧呼吸有关的酶,分布于内膜和基质中与光合作用有关的酶,分布于类囊体薄膜和基质中物质转化有机物―→CO2+H2OCO2+H2O―→有机物能量转化有机物中的化学能→ATP中的化学能+热能光能→ATP中的化学能→有机物中的化学能ATP线粒体产生的ATP可供各项生命活动利用叶绿体产生的ATP满足暗反应的需要相同点①均具有双层膜;②都含少量DNA和RNA,是半自主性细胞器(含核糖体,可复制、转录、翻译);③都能产生ATP,与能量转换有关;④都参与碳循环;⑤都既有水消耗又有水产生2.多角度分析、比较细胞器(1) (2) (3) 1.叶绿体的结构与其功能相适应的特点有哪些?提示:(1)叶绿体的基粒由类囊体堆叠而成,有巨大的膜面积;(2)叶绿体的类囊体薄膜上分布有吸收光能的色素;(3)叶绿体的类囊体薄膜和基质中有催化光合作用进行的酶。2.细胞质基质、线粒体基质和叶绿体基质的成分和功能有何不同?提示:细胞质基质含有多种成分,为生命活动提供了重要的代谢反应场所及所需的物质和一定的环境条件;线粒体基质中含有多种与有氧呼吸有关的酶,是进行有氧呼吸第二阶段的场所;叶绿体基质含有与暗反应有关的酶,是植物进行光合作用暗反应的场所。 考查细胞器的结构和功能1.(2019·全国卷Ⅲ)下列有关高尔基体、线粒体和叶绿体的叙述,正确的是( )A.三者都存在于蓝藻中B.三者都含有DNAC.三者都是ATP合成的场所D.三者的膜结构中都含有蛋白质D [蓝藻属于原核生物,不含高尔基体、线粒体和叶绿体,A错误;高尔基体不含DNA,线粒体和叶绿体中含有DNA,B错误;高尔基体不能合成ATP,C错误;高尔基体、线粒体和叶绿体都是具膜结构,都含有蛋白质和磷脂,D正确。]2.(2019·日照期中)下列关于细胞结构与功能的叙述,错误的是( )A.不同植物细胞内无膜细胞器的种类相同B.线粒体内膜上的蛋白质种类和数量多于外膜C.溶酶体能吞噬并杀死侵入细胞的病毒或病菌D.液泡中的物质有利于维持细胞内的渗透压A [低等植物细胞中无膜细胞器有中心体和核糖体,高等植物细胞中无膜细胞器只有核糖体。]3.(2019·成都二诊)下列人体细胞内的生命活动,不一定由细胞器承担的是( )A.杀死侵入细胞的病毒或病菌B.产生细胞生命活动所需的ATP C.将氨基酸脱水缩合形成肽链 D.加工、分类和包装来自内质网的蛋白质B [杀死侵入细胞的病毒或病菌是溶酶体的功能;细胞生命活动所需的ATP主要由线粒体产生,也可在细胞质基质中产生;将氨基酸脱水缩合形成肽链是核糖体的功能;加工、分类和包装来自内质网的蛋白质是高尔基体的功能。]考查细胞的亚显微结构图的识读和分析4.(2019·云南曲靖一中模拟)如图是动物细胞中具膜结构示意图,有关叙述错误的是( )A.结构①和⑤之间可通过结构④实现膜化学成分的转化B.结构②中因含核仁而成为细胞代谢和遗传的控制中心C.结构③中含有多种水解酶,它们可参与消化衰老的细胞器D.结构⑥中含有多种酶,可以催化丙酮酸分解、DNA复制等过程B [结构②是细胞代谢和遗传的控制中心的原因是含有染色质。]5.(2019·江苏高考改编)如图为高等动物细胞结构示意图,下列相关叙述不正确的是( )A.结构①的数量倍增发生于分裂间期的细胞中B.具有单层生物膜的结构②与细胞分泌活动有关C.RNA和RNA聚合酶穿过结构③的方向相同D.④⑤处的核糖体均由RNA和蛋白质组成C [结构①为中心体,在有丝分裂的间期因复制而导致其倍增,A正确;结构②为高尔基体,与细胞分泌物的形成有关,B正确;结构③是核孔,RNA聚合酶在核糖体中合成后穿过核孔进入细胞核,参与转录过程,而在细胞核中经转录过程形成的RNA穿过核孔进入细胞质,参与翻译过程,可见,二者穿过结构③的方向不同,C错误;④⑤分别为附着在内质网上的核糖体、游离在细胞质基质中的核糖体,核糖体主要由RNA和蛋白质组成,D正确。] 细胞器之间的协调配合及生物膜系统1.细胞的生物膜系统(1)组成细胞膜、核膜和各种细胞器膜等。(2)功能②其他膜2.生物膜系统成分和结构上的联系(1)成分上的联系①各种生物膜组成成分基本相似:均主要由脂质、蛋白质等组成,都具有一定的流动性,体现生物膜系统的统一性。②每种成分所占的比例不同,体现了生物膜系统的差异性。(2)结构上的联系3.生物膜系统功能上的联系(以分泌蛋白的合成、运输、分泌为例)流程图解读:(1)细胞核(真核细胞):基因的转录,将遗传信息从细胞核传递到细胞质。(2)核糖体:通过翻译将氨基酸合成多肽。(3)内质网:对多肽进行初步加工(如盘曲、折叠、糖基化等),形成较成熟的蛋白质,再以囊泡的方式运送至高尔基体。(4)高尔基体:将多肽再加工为成熟的蛋白质,并以囊泡的方式运输到细胞膜。(5)细胞膜:通过胞吐作用,将蛋白质分泌到细胞外成为分泌蛋白。(6)线粒体:提供能量。1.(人教版必修1 P49“相关信息”)利用生物膜的特性将磷脂小球包裹的药物运输到患病部位,通过小球膜与细胞膜融合,将药物送入细胞,这一过程体现了细胞膜的什么特点?提示:细胞膜的结构特点——流动性。2.(人教版必修1 P50“与社会的联系”)肾功能发生障碍时,目前常用的治疗方法是采用透析型人工肾代替病变的肾脏行使功能,人工肾利用细胞膜的什么特点?提示:细胞膜的功能特性——选择透过性。1.分泌蛋白先经过高尔基体再经过内质网分泌到细胞外。 (×)提示:分泌蛋白先经过内质网,再经高尔基体分泌到细胞外。2.造血干细胞中合成的细胞膜蛋白运输的途径可能是高尔基体→核糖体→细胞膜。 (×)提示:膜蛋白运输的途径应为核糖体→内质网→高尔基体→细胞膜。3.真核生物细胞具有生物膜系统,有利于细胞代谢有序进行。 (√)4.生物膜之间通过囊泡的转移实现膜成分的更新依赖于生物膜的选择透过性。 (×)提示:依赖于生物膜的流动性。5.生物膜之间通过囊泡运输依赖膜的流动性且不消耗能量。 (×)提示:囊泡运输消耗能量。6.生物膜系统是指生物体内所有膜结构的统称。 (×)提示:生物膜系统是细胞膜、细胞器膜和核膜的统称。7.CO2的固定、水的光解、蛋白质的加工均在生物膜上进行。 (×)提示:CO2的固定在叶绿体基质中进行。 1.如图为某激素蛋白的合成与分泌过程示意图(其中物质X代表氨基酸,a、b、c、d、e表示细胞结构),请分析:(1)图中a、b、c、d、e依次表示什么结构?(2)a、b、c分别担负着怎样的功能?提示:(1)核糖体、内质网、高尔基体、细胞膜和线粒体。(2)a的功能为合成蛋白质,b的功能为初步加工蛋白质,c的功能为蛋白质加工、分类、包装及发送。2.下列图1为豚鼠胰腺细胞中注射3H标记的亮氨酸后,细胞内相关结构放射性的变化。图2为分泌蛋白加工和分泌过程中相关膜面积的变化。 图1 图2(1)图1表示放射性元素标记的氨基酸,在不同时间内放射性元素在细胞中先后出现的顺序是什么?提示:附有核糖体的内质网→高尔基体→分泌小泡。(2)图2是以柱状图的形式显示分泌蛋白分泌前后相关结构膜面积的变化,其中①~③依次表示何类“膜”?提示:①—内质网膜;②—高尔基体膜;③—细胞膜。3.游离的核糖体与附着在内质网上的核糖体合成的蛋白质种类有何不同?提示:游离的核糖体合成的一般是胞内蛋白,附着在内质网上的核糖体合成的一般是分泌蛋白、膜蛋白和溶酶体蛋白。 考查细胞器之间的协调配合1.(2019·广东七校联考)细胞自噬是依赖溶酶体对细胞内受损、异常的蛋白质和衰老的细胞器进行降解的过程。被溶酶体降解后的产物,如果是对细胞有用的物质,细胞可以再利用,废物则被排出细胞外(部分过程见如图)。回答下列问题:(1)细胞内衰老的线粒体可在自噬体内被降解,该过程利用了溶酶体中的________酶。若利用同位素标记法验证“自噬体中的酶来自高尔基体”,则实验现象应为____________________。(2)研究表明,若抑制肝癌发展期大鼠的细胞自噬,其肿瘤的体积和数量都比没有抑制细胞自噬的对照组小,说明在肝癌发展期,细胞自噬会________(填“促进”或“抑制”)肿瘤的发生,结合图中自噬过程,推测其原因可能是_________________________________。[解析] (1)溶酶体内部含有多种水解酶,能分解衰老、损伤的细胞器。若利用同位素标记法验证“自噬体中的酶来自高尔基体”,可先用放射性同位素标记氨基酸,追踪放射性的移动途径,可发现被放射性标记的氨基酸依次出现在高尔基体、溶酶体、自噬体中。(2)分析题干,结合图中信息可知,细胞自噬过程中被溶酶体降解后的产物,如果是对细胞有用的物质,细胞可以再利用,满足细胞代谢的需要,特别是对于癌细胞这样代谢旺盛的细胞,细胞自噬对其增殖和生长是有利的,自噬过程的降解产物可以作为癌细胞代谢的原料,所以在肝癌发展期,细胞自噬会促进肿瘤的发生。[答案] (1)水解 被放射性标记的氨基酸(物质)依次出现在高尔基体、溶酶体、自噬体中(2)促进 癌细胞可利用自噬过程的降解产物作为自身细胞代谢的原料,以满足其持续增殖和生长的需要 “囊泡”的来源、去向及作用(1)以“囊泡”形式运输(胞吐)的物质举例:①分泌蛋白类②神经递质(由突触前膜释放)。(2)囊泡的来源及去向举例:①胞吐:内质网可产生囊泡运往高尔基体,高尔基体可接受内质网发来的囊泡,另一方面可向细胞膜发送囊泡。②胞吞:细胞膜可向细胞内发送囊泡。(3)囊泡形成原理:生物膜具有一定的流动性。囊泡运输需消耗能量。考查细胞的生物膜系统2.(2019·潍坊市一模)下列有关生物膜的叙述,错误的是( )A.膜中的磷脂分子由甘油、脂肪酸和磷酸组成B.细胞膜上的受体是细胞间进行信息交流的必备结构C.植物细胞的质壁分离过程可体现膜的流动性和选择透过性D.生物膜可保证真核细胞内的代谢反应高效、有序地进行B [膜中的磷脂分子由甘油、脂肪酸和磷酸组成,A项正确;植物细胞之间的信息交流可以通过胞间连丝进行,不通过细胞膜上的受体,B项错误;植物细胞的质壁分离过程中水分子能通过细胞膜,溶质分子不能通过细胞膜,体现了膜的选择透过性,原生质层的收缩,体现了膜的流动性,C项正确;真核细胞中生物膜把细胞内分成很多小区室,使细胞内的化学反应不相互干扰,保证真核细胞内的代谢反应高效、有序地进行,D项正确。]3.(2019·临沂期中)生物膜上的物质或结构是与其功能相适应的。下列叙述错误的是( )A.细胞膜上附着的ATP水解酶有利于细胞主动吸收某些营养物质B.核膜上有许多核孔有利于核质之间的物质交换和信息交流C.叶绿体内膜上附着的光合色素有利于吸收、传递和转化光能D.线粒体内膜上含有的大量蛋白质有利于ATP的生成C [光合色素附着在叶绿体的类囊体膜上。]用高倍显微镜观察叶绿体和线粒体(实验)1.实验原理(1)观察叶绿体应选用富含叶绿体的藓类叶片或菠菜叶等。由于叶绿体本身含有色素,呈绿色,所以不需要染色。(2)观察线粒体应选用动物或人体细胞,如人口腔上皮细胞。用健那绿染液染色,该染液是专一性用于线粒体染色的活细胞染料,能将线粒体染成蓝绿色。2.实验步骤(1)叶绿体的观察(2)线粒体观察 观察线粒体和叶绿体实验的几个注意点1.健那绿染液是专一性对线粒体染色的活体染料,可使活细胞中的线粒体呈现蓝绿色,而细胞质接近无色。2.实验过程中的临时装片要始终保持有水状态。3.由于高等植物叶肉细胞同时含叶绿体和线粒体,因此观察线粒体时不选用高等植物叶肉细胞。4.实验材料的选择及原因实验观察叶绿体观察线粒体选材藓类叶片菠菜稍带些叶肉的下表皮人口腔上皮细胞原因叶片很薄,仅有一两层叶肉细胞,可以取整个小叶直接制片①细胞排列疏松,易撕取;②含叶绿体数目少且个大①没有颜色,便于观察;②易取材 1.(2019·湖北重点中学期中联考)下列关于“用高倍显微镜观察叶绿体和线粒体”的实验说法,不正确的是 ( )A.健那绿染液是一种活细胞染料,几乎不损伤细胞B.选用含叶绿体少而大的细胞来观察 C.高倍镜下,可看到叶绿体内部有许多基粒D.藓类叶片可直接放在载玻片上观察叶绿体C [健那绿染液是活细胞染料,可将线粒体染成蓝绿色,而细胞质则几乎为无色;藓类叶片很薄,可直接用于制作临时装片;叶绿体少而大的细胞更易观察清楚;叶绿体的基粒在电子显微镜下才能看到。]2.下列关于用高倍镜观察叶绿体和线粒体实验的叙述,正确的是( )A.以黑藻叶为实验材料就可达到实验目的B.在高倍镜下可观察到叶绿体的类囊体C.视野中观察到的叶绿体环流方向与实际相反D.细胞在实验过程中要始终保持活性D [以黑藻叶为实验材料可观察叶绿体,不能观察线粒体,A项错误;叶绿体的类囊体只有在电子显微镜下才能看到,B项错误;虽然显微镜下呈倒像,但叶绿体环流方向与实际方向是相同的,C项错误;观察叶绿体和线粒体的实验过程中,细胞要始终保持活性,D项正确。] 1.具有细胞壁的细胞不一定是植物细胞。如真菌细胞、细菌等都有细胞壁(注意细胞壁的组成成分不同)。2.能进行光合作用的生物,不一定有叶绿体(如蓝藻),能进行有氧呼吸的生物不一定有线粒体(如部分原核生物)。3.一切生物,其蛋白质合成场所一定是核糖体。4.没有叶绿体或大液泡的细胞不一定是动物细胞,如根尖分生区细胞。5.有中心体的生物不一定为动物,但一定不是高等植物。6.高尔基体经囊泡分泌的物质不一定为分泌蛋白,如:细胞膜上的蛋白质,神经递质;分泌蛋白一定经高尔基体分泌。7.分泌蛋白排出细胞的方式为胞吐,需消耗能量,体现了细胞膜具有流动性的结构特点。1.叶绿体、线粒体和细胞核都含有DNA和RNA,都能进行DNA的复制和转录,叶绿体和线粒体还能进行翻译过程,产生部分自身需要的蛋白质。2.核糖体:由蛋白质和rRNA组成,是蛋白质(肽链)的合成场所。3.中心体:由相互垂直的两个中心粒组成,与动物细胞和低等植物细胞的分裂有关。4.内质网:脂质的合成,蛋白质的初加工。5.高尔基体:蛋白质的再加工和分装,纤维素的合成。6.溶酶体:含有多种水解酶,能分解衰老、损伤的细胞器,吞噬并杀死侵入细胞的病毒或病菌。7.分泌蛋白运输的方向:核糖体→内质网→高尔基体→细胞膜。8.生物膜使真核细胞区室化,对新陈代谢的意义:减少彼此干扰,保证化学反应高效、有序地进行。真题体验| 感悟高考 淬炼考能1.(2019·全国卷Ⅱ)在真核细胞的内质网和细胞核中能够合成的物质分别是( )A.脂质、RNA B.氨基酸、蛋白质C.RNA、DNA D.DNA、蛋白质A [在真核细胞中,内质网可参与脂质的合成,在细胞核中,DNA可转录形成RNA,A选项正确;蛋白质在核糖体上合成,B、D选项错误;DNA可在细胞核中合成,而RNA不能在内质网中合成,C选项错误。]2.(2018·全国卷Ⅰ)生物膜的结构与功能存在密切的联系。下列有关叙述错误的是( )A.叶绿体的类囊体膜上存在催化ATP合成的酶B.溶酶体膜破裂后释放出的酶会造成细胞结构的破坏C.细胞的核膜是双层膜结构,核孔是物质进出细胞核的通道D.线粒体DNA位于线粒体外膜上,编码参与呼吸作用的酶D [叶绿体的类囊体膜是光反应进行的场所,光反应可产生ATP,ATP合成需要相关酶的参与,因此类囊体膜上存在催化ATP合成的酶,A正确;溶酶体内部含有多种水解酶,某些情况下,溶酶体膜破裂,释放出的酶会造成细胞结构的破坏,B正确;细胞的核膜是双层膜结构,核孔的存在实现了核质之间频繁的物质交换和信息交流,C正确;线粒体DNA位于线粒体基质中,它能参与编码有氧呼吸第二、三阶段的酶,D错误。]3.(2018·北京高考)哺乳动物肝细胞的代谢活动十分旺盛,下列细胞结构与对应功能表述有误的是( )A.细胞核:遗传物质储存与基因转录B.线粒体:丙酮酸氧化与ATP合成C.高尔基体:分泌蛋白的合成与加工D.溶酶体:降解失去功能的细胞组分C [细胞核是细胞的遗传信息库,是细胞遗传和代谢的控制中心,是转录的主要场所,A正确;在线粒体中进行的有氧呼吸第二阶段包括丙酮酸氧化与ATP合成,B正确;蛋白质的合成在核糖体中进行,而高尔基体对蛋白质进行加工、分类、包装和运送,C错误;溶酶体内含多种水解酶,分解衰老、损伤的细胞器,吞噬并杀死侵入细胞的病毒或细菌,D正确。]4.(2016·海南高考)下列有关分泌蛋白的叙述,错误的是( )A.分泌蛋白在细胞内的合成需要核糖体的参与B.线粒体能为分泌蛋白的合成和运输提供能量C.分泌蛋白先经过高尔基体再经过内质网分泌到细胞外D.分泌蛋白从细胞内排出时,囊泡的膜可与细胞膜融合C [蛋白质都是在核糖体上合成的;线粒体为分泌蛋白的合成和运输提供能量;分泌蛋白在核糖体上合成后,先通过内质网加工,再通过高尔基体加工,然后分泌到细胞外;分泌蛋白从细胞内排出时,由高尔基体形成的囊泡膜与细胞膜融合,通过胞吐作用排出细胞。]5.(2016·海南高考)下列有关生物膜上蛋白质或酶的叙述,错误的是( )A.植物根细胞膜上存在运输离子的蛋白质B.植物叶肉细胞中液泡膜与类囊体膜上的蛋白质不同C.光合作用中,催化ATP合成的酶分布在类囊体膜上D.呼吸作用中,催化ATP合成的酶分布在线粒体外膜上D [植物根细胞通过主动运输吸收离子,存在载体蛋白,A项正确;液泡膜与类囊体膜功能不同,其上的蛋白质不同,B项正确;类囊体上发生光反应,存在催化ATP合成的酶,C项正确;呼吸作用中,催化ATP合成的酶分布在细胞质基质、线粒体基质和线粒体内膜上,D项错误。]

