2021届高考生物新人教版一轮复习课后集训:3生命活动的主要承担者——蛋白质 学案
展开3 生命活动的主要承担者——蛋白质
1.(2019·湖北黄冈一中起点考试)如图为氨基酸分子的结构通式,下列叙述正确的是( )
A.结构④在生物体内约有20种
B.氨基酸脱水缩合产生水,水中的氢来自②和③
C.结构④中含有的氨基或羧基全部都参与脱水缩合
D.生物体内n个氨基酸形成1条多肽链需要n种密码子
A [①为氨基,③为羧基,④为侧链基团(R基)。构成人体的氨基酸约有20种,A项正确。氨基酸脱水缩合产生水,水中的氢来自①③,B项错误。R基中的氨基或羧基不参与脱水缩合,C项错误。生物体内n个氨基酸形成1条多肽链需要n个密码子而不是需要n种密码子,D项错误。]
2.下列关于蛋白质分子结构的叙述,错误的是( )
A.不同蛋白质含有的氨基酸数量不尽相同
B.每个蛋白质分子至少含有一条肽链
C.组成蛋白质的氨基酸可按不同的排列顺序脱水缩合
D.组成蛋白质的氨基酸之间可按不同的方式脱水缩合
D [不同的蛋白质分子中氨基酸的数量、种类和排列顺序都不尽相同,A项、C项正确;每个蛋白质分子由一条或多条多肽链构成特定的空间结构,B项正确;组成蛋白质的氨基酸之间脱水缩合的方式相同,均由一个氨基酸分子的羧基和另一个相邻氨基酸分子的氨基脱水缩合形成肽键,D项错误。]
3.(2019·衡水金卷)虽然大部分的多肽是由核糖体合成的,但是环孢素这种由11个氨基酸构成的环状多肽却是由一种非核糖体多肽合成酶合成的。环孢素中含有一种在自然界非常少见的D氨基酸,而在核糖体上消耗的氨基酸均为α氨基酸。分析上述信息,下列推理不合理的是( )
A.丙氨酸和亮氨酸都是α氨基酸
B.环孢素分子中可能含有11个肽键
C.核糖体内应含有多肽合成酶
D.多肽合成酶一定是一种蛋白质
D [丙氨酸和亮氨酸都是构成蛋白质的氨基酸,而蛋白质是在核糖体上由氨基酸脱水缩合形成的,结合题干“在核糖体上消耗的氨基酸均为α氨基酸”推知丙氨酸和亮氨酸都是α氨基酸,A项正确;环孢素是一种由11个氨基酸构成的环状多肽,因此,环孢素分子中可能含有11个肽键,B项正确;环孢素是由一种非核糖体多肽合成酶合成的,可见,还应有核糖体多肽合成酶,这种酶属于核糖体的组成成分,C项正确;酶的化学本质是蛋白质或RNA,从题干信息不能确定多肽合成酶是蛋白质还是RNA,D项错误。]
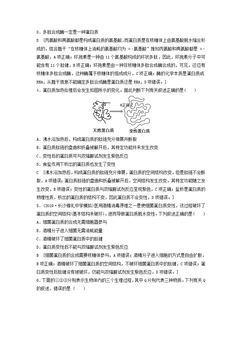
4.蛋白质加热处理后会发生如图所示的变化。据此判断下列有关叙述正确的是( )
A.沸水浴加热后,构成蛋白质的肽链充分伸展并断裂
B.蛋白质肽链的盘曲和折叠被解开后,其特定功能并未发生改变
C.变性后的蛋白质可与双缩脲试剂发生紫色反应
D.食盐作用下析出的蛋白质也发生了变性
C [沸水浴加热后,构成蛋白质的肽链充分伸展,蛋白质的空间结构改变,但是肽链不会断裂,A项错误;蛋白质肽链的盘曲和折叠被解开后,空间结构发生改变,其特定功能随之发生改变,B项错误;变性的蛋白质与双缩脲试剂反应呈现紫色,C项正确;盐析是蛋白质的物理性质,析出的蛋白质的结构不变,因此蛋白质不会变性,D项错误。]
5.(2019·长沙雅礼中学模拟)医用酒精消毒原理之一是使细菌蛋白质变性,该过程破坏了蛋白质的空间结构(基本结构未破坏),进而导致蛋白质脱水变性。下列叙述正确的是( )
A.细菌蛋白质的合成无需细胞器参与
B.酒精分子进入细菌无需消耗能量
C.酒精破坏了细菌蛋白质中的肽键
D.蛋白质变性后不能与双缩脲试剂发生紫色反应
B [细菌蛋白质的合成需要核糖体参与,A项错误;酒精分子进入细胞的方式是自由扩散,B项正确;酒精破坏了细菌蛋白质的空间结构,不破坏细菌蛋白质中的肽键,C项错误;蛋白质变性后肽键没有被破坏,仍能与双缩脲试剂发生紫色反应,D项错误。]
6.下面的①②③分别表示生物体内的三个生理过程,其中Q分别代表三种物质。下列有关Q的叙述,错误的是 ( )
A.Q可能位于细胞膜上 B.Q中可能含有硫元素
C.①不一定发生在细胞内 D.②必须依赖三磷酸腺苷
D [根据过程①知,Q可能是酶,绝大多数酶的化学本质是蛋白质,故Q中可能含有S元素;过程②说明Q可能是细胞膜上的载体;过程③说明Q可能是抗体。酶促反应在细胞内外均可发生,如唾液淀粉酶;物质运输不一定依赖ATP,如协助扩散。]
7.(2019·临沂期中)某小组采用两种途径处理鸡蛋清溶液的过程如图所示。下列叙述错误的是( )
A.①②所依据的原理不同,过程②破坏了蛋白质的空间结构
B.③④所依据的原理不同,过程④破坏了蛋白质的肽键
C.溶解后的溶液分别加入双缩脲试剂均可变成紫色
D.过程②产生的蛋白块也可用③的方法进行溶解
D [图中过程①表示蛋白质的盐析,过程②表示蛋白质的变性,过程③表示蛋白质的溶解,过程④表示蛋白质的水解。过程②产生的蛋白块已经变性,不能再被蒸馏水溶解。]
8.(2019·泰安一模)科学家发现牙龈卟啉细菌不仅是引起牙周炎的主要病原体,还易侵入大脑,分泌牙龈蛋白酶等有害蛋白,诱发阿尔茨海默病。回答下列问题:
(1)与牙龈蛋白酶合成分泌有关的细胞器是________。牙龈蛋白酶基本组成单位的结构通式是________________________。
(2)已知β淀粉样蛋白在大脑中沉积是阿尔茨海默病的典型特征之一。研究人员将牙龈卟啉细菌的牙龈蛋白酶基因敲除,利用健康小鼠进行实验,验证牙龈蛋白酶是否是引起阿尔茨海默病的主要有害蛋白,其实验思路是__________________________________。
(3)广谱抗生素无法根除牙龈卟啉细菌,并且可能导致抗性。结合上述材料分析,治疗阿尔茨海默病的新思路是_______________。
[解析] (1)牙龈蛋白酶是蛋白质,基本组成单位是氨基酸,合成场所是核糖体。(2)验证牙龈蛋白酶是引起阿尔茨海默病的主要有害蛋白是实验思路是将口腔感染已敲除牙龈蛋白酶基因的牙龈卟啉细菌的小鼠与口腔感染正常牙龈卟啉细菌的小鼠进行对照,然后检测两组小鼠大脑有无β淀粉样蛋白。(3)题目信息“广谱抗生素无法根除牙龈卟啉细菌,并且可能导致抗性”,因此可从抑制牙龈蛋白酶活性的角度考虑。
[答案] (1)核糖体 (2)将小鼠平均分成两组,一组小鼠口腔感染敲除蛋白酶基因的牙龈卟啉细菌,一组小鼠口腔感染正常的牙龈卟啉细菌。一段时间后,检验两组小鼠大脑中有无β淀粉样蛋白沉积
(3)研制抑制牙龈蛋白酶活性的药物等(其他合理答案也可)

