还剩27页未读,
继续阅读
所属成套资源:2020高考生物一轮复习学案
成套系列资料,整套一键下载
2020年高考生物一轮复习(创新版)文档:必修2第7单元生物的变异、育种和进化第22讲 学案
展开
第22讲 染色体变异与育种
[考纲明细] 1.染色体结构变异和数目变异(Ⅱ) 2.生物变异在育种上的应用(Ⅱ) 3.转基因食品的安全性(Ⅰ)
4.实验:低温诱导染色体加倍
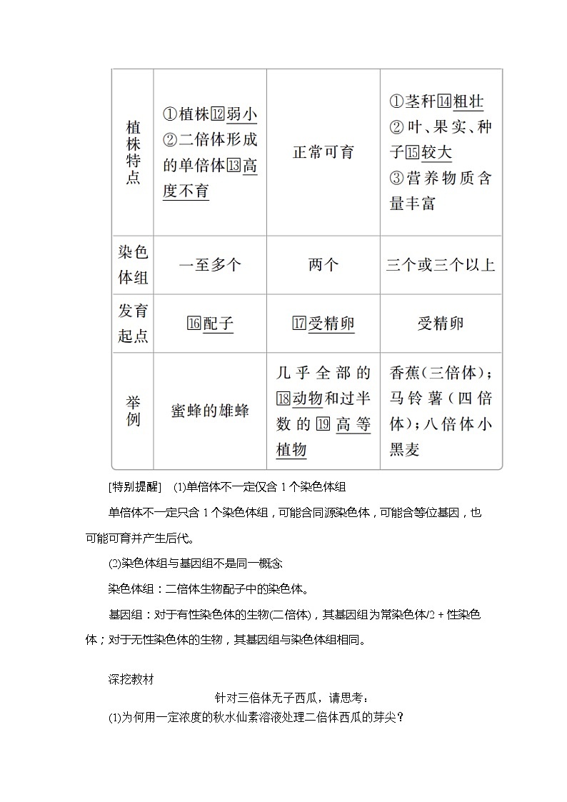
考点1 染色体结构和数目变异
1.染色体结构的变异
(1)类型(连线)
答案 ①—Ⅲ—D ②—Ⅳ—C ③—Ⅰ—B ④—Ⅱ—A
(2)结果:使排列在染色体上的基因的数目或排列顺序发生改变,从而导致性状的变异。
2.染色体数目变异
(1)类型
(2)染色体组
①概念
细胞中的一组非同源染色体,在形态和功能上各不相同,但又互相协调,共同控制生物的生长、发育、遗传和变异。
②举例
a.从染色体来源看,一个染色体组中不含同源染色体。
b.从形态、大小和功能看,一个染色体组中所含的染色体各不相同。
c.从所含的基因看,一个染色体组中含有控制本物种生物性状的一整套基因,但不重复。
(3)单倍体、二倍体和多倍体
[特别提醒] (1)单倍体不一定仅含1个染色体组
单倍体不一定只含1个染色体组,可能含同源染色体,可能含等位基因,也可能可育并产生后代。
(2)染色体组与基因组不是同一概念
染色体组:二倍体生物配子中的染色体。
基因组:对于有性染色体的生物(二倍体),其基因组为常染色体/2+性染色体;对于无性染色体的生物,其基因组与染色体组相同。
深挖教材
针对三倍体无子西瓜,请思考:
(1)为何用一定浓度的秋水仙素溶液处理二倍体西瓜的芽尖?
提示 西瓜幼苗的芽尖是有丝分裂旺盛的地方,用秋水仙素处理有利于抑制细胞有丝分裂时形成纺锤体,从而形成四倍体西瓜植株。
(2)与二倍体西瓜杂交后请依次写出当年四倍体母本植株上果皮、种皮、胚、胚乳的染色体组数目?
提示 果皮4个、种皮4个、胚3个、胚乳5个。
(3)三倍体西瓜为什么无种子?真的一颗都没有吗?
提示 三倍体植株不能进行正常的减数分裂形成生殖细胞,因此,不能形成种子。但并非绝对一颗种子都没有,其原因是在进行减数分裂时,有可能形成正常的卵细胞。
(4)为减少连年制种的麻烦,是否有替代方法?
提示 有其他的方法可以替代。方法一,进行无性繁殖,将三倍体西瓜植株进行组织培养获取大量的组培苗,再进行移栽。方法二,利用生长素或生长素类似物处理二倍体未受粉的雌蕊,以促进子房发育成无种子的果实,在此过程中要进行套袋处理,以避免受粉。
1.比较单倍体、二倍体和多倍体
项目
单倍体
二倍体
多倍体
发育起点
配子
受精卵
受精卵
体细胞染
色体组数
≥1
2
≥3
形成过程
形成原因
自然
原因
单性生殖
正常的有性
生殖
外界环境条件剧变(如低温)
人工
诱导
花药离
体培养
秋水仙素处理单倍体幼苗
秋水仙素处理萌发的种子或幼苗
2.三种可遗传变异的辨析
比较
项目
基因突变
基因重组(基因
工程等除外)
染色体变异
变异的
本质
基因的分子结构发生改变
原有基因的重新组合
染色体结构或数目发生改变
发生
时间
主要是有丝分裂间期和减数第一次分裂前的间期
减数第一次分裂前期和后期
细胞分裂间期或分裂期
续表
比较
项目
基因突变
基因重组(基因
工程等除外)
染色体变异
适用
范围
生物
种类
所有生物
均可发生
自然状态下,
真核生物
真核生物
生殖
类型
无性生殖、
有性生殖
有性生殖
无性生殖、
有性生殖
产生结果
产生新基因但基因数目未变
产生新基因型,没有产生新基因
没有产生新基因,基因数目或顺序发生变化
意义
生物变异的根本来源,提供生物进化的原始材料
生物变异的来源之一,对生物进化有重要意义
对生物进化有一定意义
应用
诱变育种
杂交育种
单倍体、多倍体育种
实例
青霉素高产菌株的培育
中国荷斯坦牛的获得
三倍体无子西瓜、八倍体小黑麦
相同点
基因突变、基因重组、染色体变异都会引起遗传物质的改变,都是可遗传变异,但不一定遗传给后代
题组 染色体结构变异的分析与判断
1.(2016·江苏高考)下图中甲、乙两个体的一对同源染色体中各有一条发生变异(字母表示基因)。下列叙述正确的是( )
A.个体甲的变异对表型无影响
B.个体乙细胞减数分裂形成的四分体异常
C.个体甲自交的后代,性状分离比为3∶1
D.个体乙染色体没有基因缺失,表型无异常
答案 B
解析 据图可知个体甲的变异是缺失,个体乙的变异是倒位,均会导致表型异常,A、D错误;个体甲自交,后代可能出现缺失染色体纯合个体致死现象,后代性状分离比不一定是3∶1,C错误;个体乙细胞减数分裂形成的四分体异常,B正确。
2.(2019·河北衡水中学模拟)如图①②③④分别表示不同的变异类型,基因a、a′仅有图③所示片段的差异。相关叙述正确的是( )
A.图中4种变异中能够遗传的变异是①②④
B.③中的变异属于染色体结构变异中的缺失
C.④中的变异可能是染色体结构变异中的缺失或重复
D.①②都表示同源染色体非姐妹染色单体的交叉互换,发生在减数第一次分裂的前期
答案 C
解析 可遗传变异包括基因突变、基因重组和染色体变异。由图可知,①为同源染色体的非姐妹染色单体之间交叉互换,属于基因重组;②为非同源染色体之间交换片段,属于染色体结构变异中的易位;③发生了碱基对的增添,属于基因突变;④为染色体结构变异中的缺失或重复,C正确。
题后归纳
1.染色体结构变异与基因突变的区别
2.易位与交叉互换的区别
题组 染色体组与生物体倍性的判断
3.下列是对a~h所示的生物体细胞图中各含有几个染色体组的叙述,正确的是( )
A.细胞中含有一个染色体组的是h图,该个体是单倍体
B.细胞中含有两个染色体组的是g、e图,该个体是二倍体
C.细胞中含有三个染色体组的是a、b图,但该个体未必是三倍体
D.细胞中含有四个染色体组的是f、c图,该个体一定是四倍体
答案 C
解析 细胞中含有一个染色体组的是d、g图,该个体是单倍体,A错误;细胞中含有两个染色体组的是c、h图,该个体可能是二倍体,B错误;细胞中含有三个染色体组的是a、b图,该个体如果是由受精卵发育形成,则为三倍体,如果是由配子直接发育形成,则为单倍体,C正确;细胞中含有四个染色体组的是e、f图,该个体不一定是四倍体,D错误。
4.下图表示细胞中所含的染色体,有关叙述正确的是( )
A.图a含有2个染色体组,图b含有3个染色体组
B.如果图b表示体细胞,则图b代表的生物一定是三倍体
C.如果图c代表由受精卵发育成的生物的体细胞,则该生物一定是二倍体
D.图d代表的生物一定是由卵细胞发育而成的,是单倍体
答案 C
解析 图a为有丝分裂后期,含有4个染色体组,图b有同源染色体,含有3个染色体组,A错误;如果图b生物是由配子发育而成的,则图b代表的生物是单倍体,B错误;图c中有同源染色体,含有2个染色体组,若是由受精卵发育而成的,则该细胞所代表的生物一定是二倍体,C正确;图d中只含1个染色体组,一定是单倍体,可能是由雄性配子或雌性配子发育而成的,D错误。
技法提升
1.三种方法确定染色体组数量
(1)染色体形态法
同一形态的染色体→有几条就有几组。如图中有4个染色体组。
(2)等位基因个数法
控制同一性状的等位基因→有几个就有几组。如AAabbb个体中有3个染色体组。
(3)公式法
染色体组数=,如图染色体组数为4。
2.“两看法”判断单倍体、二倍体和多倍体
题组 变异类型的实验探究
5.芦笋的幼苗是一种名贵蔬菜,又名石刀板,为XY型性别决定。在某野生型窄叶种群中偶见几株阔叶芦笋幼苗,雌雄株都有。
(1)仅从染色体分析,雄性芦笋幼苗产生的精子类型将有________种,比例为________。
(2)有人对阔叶芦笋幼苗的出现进行分析,认为可能有两种原因:一是基因突变,二是染色体加倍成为多倍体。请设计一个简单的实验鉴定阔叶石刀板出现的原因。
________________________________________________________。
(3)现已证实阔叶为基因突变的结果,为确定是显性突变还是隐性突变,选用多株阔叶雌雄株进行交配,并统计后代表现型。若____________________,则为________________。若____________________,则为________________。
(4)已经知道阔叶是显性突变所致,由于雄株芦笋幼苗产量高于雌株,养殖户希望在幼苗期就能区分雌雄,为了探求可行性,求助于科研工作者。技术人员先用多株野生型雌石刀板与阔叶雄株杂交,你能否推断该技术人员做此实验的意图。
_______________________________________________________。
若杂交实验结果出现________________________________________,养殖户的心愿可以实现。
答案 (1)2 1∶1
(2)取野生型植株和阔叶植株的根尖分生区制成装片,用显微镜观察有丝分裂中期细胞内的染色体数目,若观察到阔叶植株的染色体加倍,则说明是染色体组加倍的结果,否则为基因突变
(3)后代出现窄叶 显性突变 后代都为阔叶 隐性突变
(4)通过该杂交实验判断控制阔叶的基因是否在X染色体上 后代雌株都为阔叶,雄株为窄叶
解析 (1)由于芦笋为XY型性别决定,雄性植株的染色体组成为XY,减数分裂产生的精子类型为2种,即X∶Y=1∶1。
(2)染色体变异在显微镜下可观察到,基因突变在显微镜下观察不到。因此,区分染色体变异与基因突变的最简单的方法是取野生型植株和阔叶植株的根尖分生区制成装片,用显微镜观察有丝分裂中期细胞内染色体数目,若观察到阔叶植株的染色体加倍,则说明是染色体组加倍的结果,否则为基因突变。
(3)选用多株阔叶突变型石刀板雌雄株相交,若杂交后代出现了野生型,则阔叶植株的出现为显性突变所致;若杂交后代仅出现突变型,则阔叶植株的出现为隐性突变所致。
(4)选用多对野生型雌性植株与突变型雄性植株作为亲本杂交。若杂交后代野生型全为雄株,突变型全为雌株,则这对基因位于X染色体上;若杂交后代,野生型和突变型雌、雄均有,则这对基因位于常染色体上。故该技术人员此实验的意图是通过该杂交实验判断控制阔叶的基因是否在X染色体上。
6.遗传学上将染色体上某一区段及其带有的基因一起丢失的现象叫缺失,若一对同源染色体中两条染色体在相同区域同时缺失叫缺失纯合子,若仅一条染色体发生缺失而另一条正常叫缺失杂合子。缺失杂合子的生活力降低但能存活,缺失纯合子常导致个体死亡。
现有一红眼雄果蝇XAY与一白眼雌果蝇XaXa杂交,子代中出现一只白眼雌果蝇。请采用两种方法判断这只白眼雌果蝇的出现是由于缺失造成的,还是由于基因突变引起的?
方法一:_____________________。
方法二:_____________________。
答案 方法一:取该果蝇有分裂能力的细胞制成装片,显微镜下观察染色体结构,若染色体正常,可能是基因突变引起的;反之可能是染色体缺失造成的
方法二:选该白眼雌果蝇与红眼雄果蝇杂交,若杂交子代中雌果蝇数与雄果蝇数之比为1∶1,则这只白眼雌果蝇的出现是由于基因突变引起的;若杂交子代中雌果蝇数与雄果蝇数之比为2∶1,则这只白眼雌果蝇的出现是由于缺失造成的
解析 方法一:用显微镜观察该果蝇分裂的细胞中染色体结构是否发生改变,确定该变异是来自基因突变还是染色体缺失。
方法二:利用题干信息:缺失纯合子导致个体死亡这一现象,可将该果蝇与红眼雄果蝇杂交,观察并统计子代雌雄个体数目的比例来确定该变异的来源。若为基因突变,则XaXa×XAY→XAXa、XaY,子代雌雄比例为1∶1;若该变异为染色体缺失造成,则XaX-×XAY→XAXa、XAX-、XaY、X-Y(致死),子代雌雄比例为2∶1。
技法提升
变异类型实验探究题的答题模板
考点2 生物变异在育种上的应用
1.单倍体育种
(1)原理:染色体(数目)变异。
(2)过程:具不同优良性状的亲本杂交→F1→花药离体培养→秋水仙素处理单倍体幼苗,诱导细胞染色体数目加倍→选育。
(3)优点:明显缩短育种年限,子代均为纯合子。
(4)缺点:技术复杂。
(5)实例:用高秆抗病(DDTT)和矮秆不抗病(ddtt)小麦品种培育矮秆抗病小麦,过程见图。
2.多倍体育种
(1)原理:染色体(数目)变异。
(2)过程:秋水仙素或低温处理萌发的种子或幼苗,诱导细胞染色体数目加倍。
(3)优点:多倍体植株茎秆粗壮,叶、果实和种子比较大,营养物质含量丰富(简记:粗、大、丰富)。
(4)缺点:多倍体植株发育延迟,结实率低,多倍体育种一般只适用于植物。
(5)实例:三倍体无子西瓜的培育过程(如图所示)。
注:一个A代表一个染色体组。
①两次传粉:第一次传粉是杂交得到三倍体种子,第二次传粉是为了刺激子房发育。
②用秋水仙素处理幼苗后,分生组织分裂产生的茎、叶、花染色体数目加倍,而未经处理部分(如根部细胞)的染色体数不变。
③三倍体西瓜无子的原因:三倍体西瓜在减数分裂过程中,由于染色体联会紊乱,不能产生正常配子。
3.杂交育种
(1)原理:基因重组。
(2)过程
①培育杂合子品种:选取符合要求的纯种双亲杂交(♀×♂ )→F1(即所需品种)。
②培育隐性纯合子品种:选取符合要求的双亲杂交(♀×♂)→F1F2,从中选出表现型符合要求的个体种植并推广。
③培育显性纯合子品种
a.植物:选择具有不同优良性状的亲本杂交,获得F1→F1自交→获得F2→ 鉴别、选择需要的类型,自交至不发生性状分离为止。
b.动物:选择具有不同优良性状的亲本杂交,获得F1→F1雌雄个体交配→获得F2→鉴别、选择需要的类型与隐性类型测交,选择后代不发生性状分离的F2个体。
(3)优点:操作简便,可以把多个品种的优良性状集中在一起。
(4)缺点:获得新品种的周期长。
4.诱变育种
(1)原理:基因突变。
(2)过程:选择生物→诱发基因突变→选择理想类型→培育。
(3)优点:①可以提高突变频率,在较短时间内获得更多的优良变异类型。
②大幅度地改良某些性状。
(4)缺点:有利变异个体往往不多,需处理大量材料。
5.基因工程与作物育种
(1)目的:把各种优良基因通过基因工程导入生物体内,从而改变生物的遗传特性,获得高产、稳产和具有优良品质的农作物,培育出具有各种抗逆性的作物新品种。
(2)原理:基因重组。
(3)优点:降低生产成本,减少因农药的使用而对环境造成的污染,提高农作物对不良环境的适应能力。
(4)缺点:技术复杂,可能会产生食品安全问题。
(5)实例:转基因抗虫棉的培育。
6.针对不同育种目标的育种方案
[特别提醒] (1)单倍体育种一般应用于二倍体植物,因为若为四倍体植物,通过单倍体育种形成的个体不一定是纯合子。
(2)用秋水仙素处理植株使染色体数目加倍,若操作对象是单倍体植株,属于单倍体育种;若操作对象为正常植株,叫多倍体育种,不能看到“染色体数目加倍”就认为是多倍体育种。
(3)单倍体育种和多倍体育种都需用秋水仙素处理,使染色体数目加倍。单倍体育种在幼苗期处理,多倍体育种在种子萌发期或幼苗期处理。
(4)单倍体育种和植物细胞工程育种都运用了植物组织培养技术。
题组 单倍体育种与多倍体育种过程及应用
1.(2018·安徽皖江名校联盟联考)小麦的高茎(A)对矮茎(a)为显性,抗病(T)对易感病(t)为显性。如图所示为培育矮茎抗病优良品种的流程,其中高茎抗病亲本植株为纯合子。下列相关叙述,错误的是( )
高茎抗锈病×矮茎易染锈病―→F1花粉幼苗可育植株矮茎抗锈病优良品种
A.图中①过程可能会出现两种基因重组
B.图中②过程的原理是植物体细胞的全能性
C.图中③过程常使用秋水仙素处理幼苗
D.图中④过程淘汰的个体也能稳定遗传
答案 B
解析 过程①是减数分裂形成雄配子的过程,会出现基因的自由组合与交叉互换两种重组,A正确;图中②过程的原理是植物生殖细胞的全能性,B错误;图中③过程常使用秋水仙素处理幼苗,使其染色体加倍,变成可育植株,C正确;图中④过程得到的个体均为纯合子,都能稳定遗传,D正确。
2.簇毛麦(VV)具有许多普通小麦(AAAAAA)不具有的优良基因,为了改良小麦品种,育种工作者将簇毛麦与普通小麦杂交,再将F1幼苗进行处理获得可育植株,下列叙述错误的是( )
A.杂交产生的F1有4个染色体组
B.杂交得到的植株可能较为弱小
C.可用秋水仙素对F1的幼苗进行诱导处理
D.处理F1幼苗后得到的植株均是可育的
答案 D
解析 簇毛麦(VV)与普通小麦(AAAAAA)杂交产生的F1有4个染色体组(VAAA),A正确;杂交得到的子一代植株虽然含有4个染色体组,但属于异源多倍体,因此植株可能较为弱小,B正确;可用秋水仙素对F1的幼苗进行诱导处理,使染色体数目加倍,进而形成可育植株,C正确;用秋水仙素处理F1幼苗,不一定完全诱导成功,因此获得的植株不一定全部可育,D错误。
题组 诱变育种与杂交育种过程及应用
3.下列育种方法中可通过改变基因的结构达到育种目的是( )
A.杂交育种 B.诱变育种
C.单倍体育种 D.转基因育种
答案 B
解析 诱变育种的原理是基因突变,基因突变是指DNA分子中发生碱基对的替换、增添、缺失,而引起的基因结构的改变,B正确;杂交育种和转基因育种的原理是基因重组、单倍体育种的原理是染色体变异,不能改变基因的结构,A、C、D错误。
4.番茄(2n=24)的抗病(A)对感病(a)为显性,红果(B)对黄果(b)为显性,这两对基因自由组合,现有纯合抗病红果和感病黄果两个品种。
若通过这两个品种杂交获取抗病黄果新品种,请完善相关操作步骤:
第一步:将纯合抗病红果和感病黄果两个品种杂交得到F1;
第二步:________;
第三步:从F2中选择抗病黄果植株________直至不发生性状分离,即获得抗病黄果品种。
上述步骤需年限较长,如条件允许,可采用单倍体育种以缩短育种年限,其不同操作方法是对F1代实施__________,再用_____________,选择获得抗病黄果新品种,该抗病黄果新品种体细胞中染色体有________条。
答案 F1自交获得F2 连续自交 花药离体培养获得单倍体 秋水仙素处理获得纯合子 24
解析 若通过这两个品种杂交获取抗病黄果新品种,即杂交育种,其步骤为:
第一步:将纯合抗病红果和感病黄果两个品种杂交得到F1;
第二步:F1自交获得F2;
第三步:从F2中选择抗病黄果植株连续自交直至不发生性状分离,即获得抗病黄果品种。
上述步骤需年限较长,如条件允许,可采用单倍体育种以缩短育种年限,其不同操作方法是对F1代实施花药离体培养获得单倍体,再用秋水仙素处理获得纯合子,选择获得抗病黄果新品种,该抗病黄果新品种仍属于二倍体,其体细胞中染色体有24条。
题组 生物育种的综合判断
5.如图表示利用农作物①和②培育出⑥的过程,相关叙述中不正确的是( )
A.在①②⑥之间存在着生殖隔离
B.Ⅰ→Ⅴ过程依据的原理是基因重组
C.过程Ⅱ在有丝分裂和减数分裂中均可发生
D.Ⅰ→Ⅲ→Ⅵ的过程中要应用植物组织培养技术
答案 A
解析 ①②⑥属于同一个物种,它们之间不存在生殖隔离,A错误;Ⅰ→Ⅴ表示杂交育种,其原理是基因重组,B正确;Ⅱ表示诱导基因突变,在有丝分裂和减数分裂中均可发生,C正确;Ⅰ→Ⅲ→Ⅵ表示单倍体育种,该育种方法首先要采用花药离体培养法形成单倍体,因此要应用植物组织培养技术,D正确。
6.(2019·四川双流中学月考)已知玉米(2N)的高秆(易倒伏)对矮秆(抗倒伏)为显性,抗病对易感病为显性,控制上述两对性状的两对基因分别位于两对同源染色体上。为获得纯合矮秆抗病玉米植株,研究人员采用了下图所示的方法。下列有关说法不正确的是( )
A.图中①②过程均发生了等位基因的分离和非等位基因的自由组合
B.图中③过程常用秋水仙素处理单倍体幼苗或萌发的种子
C.图中④过程产生转基因植株是基因重组的结果
D.图中⑤过程“航天育种”的原理是基因突变
答案 B
解析 图中①自交和②花药离体培养过程均进行了减数分裂,因此都发生了同源染色体分离,非同源染色体自由组合,A正确;图中③过程常用秋水仙素处理单倍体幼苗,B错误;图中④是基因工程育种,原理是基因重组,C正确;图中⑤过程是诱变育种,发生的变异类型是基因突变,D正确。
技法提升
1.根据育种过程识别育种方法
(1)首先要识别图解中各字母表示的处理方法:A——杂交,D——自交,B——花药离体培养,C——秋水仙素处理,E——诱变处理,F——秋水仙素处理,G——转基因技术,H——脱分化,I——再分化,J——包裹人工种皮。这是识别各种育种方法的主要依据。
(2)根据以上分析可以判断:“亲本新品种”为杂交育种,“亲本新品种”为单倍体育种,“种子或幼苗新品种”为诱变育种,“种子或幼苗新品种”为多倍体育种,“植物细胞新品种”为基因工程育种。
2.根据基因型的改变确定育种方法
对于某些图解,可根据基因型的改变进行育种方法的判别。如图所示:
根据基因型的变化可以判断:“aabb×AABBAaBbAAbb”为杂交育种,“aabb×AABBAaBbAbAAbb”为单倍体育种,“AABBAaBB”为诱变育种,“aabb×AABBAaBbAAaaBBbb”为多倍体育种。
3.从方法特点确定育种方法
(1)最“简便”——杂交育种。
(2)最快获得纯合子——单倍体育种。
(3)最具预见性——基因工程育种。
(4)最能“无中生有”,但却较“盲目”——诱变育种。
实验10 低温诱导植物染色体数目的变化
1.实验原理
低温可抑制纺锤体形成,阻止细胞分裂,导致细胞染色体数目加倍。
2.实验步骤与现象
3.低温诱导植物染色体数目变化的实验中的试剂、使用方法及其作用
1.关于低温诱导植物染色体数目变化的实验中,部分试剂的使用方法及其作用的叙述中不正确的是( )
选项
试剂
使用方法
作用
A
卡诺氏液
将根尖放入卡诺氏液中浸泡0.5~1 h
培养根尖,促进细胞分裂
B
体积分数为95%的酒精
与质量分数为15%的盐酸等体积混合,浸泡经固定的根尖
解离根尖细胞,使细胞之间的联系变得疏松
C
蒸馏水
浸泡解离后的根尖约10 min
漂洗根尖,去除解离液
D
改良苯酚品红染液
把漂洗干净的根尖放进盛有改良苯酚品红染液的玻璃皿中染色3~5 min
使染色体着色
答案 A
解析 卡诺氏液是固定液的一种,固定液的作用是固定细胞形态以及细胞内的各种结构,固定之后,细胞死亡并且定型,A错误;体积分数为95%的酒精与质量分数为15%的盐酸等体积混合后即为解离液,用于溶解细胞间的连接物质,使细胞分开,便于观察,B正确;蒸馏水的作用是漂洗根尖,去除解离液,防止解离过度且便于染色,C正确;改良苯酚品红染液是一种碱性染料,能使染色体着色,D正确。
2.关于低温诱导洋葱染色体数目变化的实验不正确的描述是( )
A.处于分裂间期的细胞数目最多
B.在显微镜视野内可以观察到二倍体细胞和四倍体细胞
C.若细胞中出现四个染色体组,说明该细胞染色体数目已加倍
D.低温处理洋葱根尖后不会引起成熟区细胞染色体数目的变化
答案 C
解析 分裂间期持续时间较长,所以处于该时期的细胞数目最多,A正确;低温处理只能使部分细胞染色体数目加倍,所以在显微镜视野内可以观察到二倍体细胞和四倍体细胞,B正确;细胞中出现四个染色体组,也可能是二倍体细胞处于有丝分裂后期,C错误;洋葱根尖成熟区细胞不能进行有丝分裂,因此不会发生染色体加倍的现象,D正确。
3.用质量分数为2%的秋水仙素处理植物分生组织5~6 h,能够诱导细胞内染色体加倍。那么,用一定时间的低温(如4 ℃)处理水培的洋葱根尖(2N=16条)时,是否也能诱导细胞内染色体加倍呢?请对这个问题进行实验探究。
(1)针对以上问题,你作出的假设是____________。
你提出此假设的依据是_______________。
(2)低温处理植物材料时,通常需要较长时间才能产生低温效应,根据这个提示将你设计的实验组合以表格的形式列出来。
(3)按照你的设计思路,以__________________________作为鉴别低温是否诱导细胞内染色体加倍的依据。为此,你要进行的具体操作是:
第一步:剪取根尖0.5~1 cm。
第二步:按照________→________→________的操作顺序对根尖进行处理。
第三步:将洋葱根尖制成临时装片,在显微镜下用一个分裂期的细胞观察染色体加倍的动态变化过程。
根据该同学的实验设计回答:
该同学设计的实验步骤有一处明显的错误,请指出错误所在,并加以改正。
_______________________________。
(4)解离所用的试剂是______________________。
(5)显微镜下观察到的细胞中染色体数可能为_________________。
答案 (1)用一定时间的低温处理水培的洋葱根尖,能够诱导细胞内染色体加倍 低温能够影响酶的活性(或纺锤体的形成),使细胞不能正常进行有丝分裂
(2)
注:设计的表格要达到两个要求:①至少做两个温度的对照;②间隔相等的培养时间进行取样。
(3)在显微镜下观察和比较经过不同处理后根尖细胞内染色体的数目 解离 漂洗 染色 细胞已被杀死,在第三步中不会再观察到染色体加倍的动态变化,因此要不断移动装片,在不同的视野中找到各个时期的分裂图像
(4)质量分数为15%的盐酸和体积分数为95%的酒精1∶1 混合液 使细胞相互分离开来
(5)16、32、64(加倍后的细胞有丝分裂后期)
解析 (1)探究实验中,假设是由探究的问题决定的,该实验探究的问题是低温是否也能诱导细胞内染色体加倍,由此得出该探究实验的假设。根据低温能够影响酶的活性(或纺锤体的形成),推断低温状态下细胞不能正常进行有丝分裂,所以提出“低温能诱导细胞内染色体加倍”的假设。
(2)设计表格时要注意题干中的要求是确定低温效应的时间,分别设置温度梯度和时间梯度两个实验变量。考虑到一般植物细胞周期的时间单位为h,因此表格内培养时间应以h为单位。
(3)通过观察细胞内染色体的数目并和不经过低温处理的正常根尖细胞内染色体数目进行比较,从而得出实验结论。制作装片的步骤是:解离→漂洗→染色→制片。由于在解离时已经杀死根尖细胞,所以不会再观察到染色体加倍的动态变化,要不断移动装片,在不同的视野中找到各个时期的分裂图像。
(4)解离液是用质量分数为15%的盐酸和体积分数为95%的酒精1∶1混合而成的,解离液可让细胞相互分离开来。
(5)由于大部分细胞没有发生染色体加倍,其染色体数目仍为2N=16条,部分细胞进行正常的有丝分裂,并处于后期,其染色体数目加倍,为4N=32条,以及加倍后进行有丝分裂,处于前期、中期的细胞内染色体数目为4N=32条,还有个别加倍后的细胞,进行有丝分裂,并处于后期,其细胞内染色体数目为8N=64条。
高考热点突破
1.(2018·天津高考)芦笋是雌雄异株植物,雄株性染色体为XY,雌株为XX;其幼茎可食用,雄株产量高。以下为两种培育雄株的技术路线。有关叙述错误的是( )
A.形成愈伤组织可通过添加植物生长调节剂进行诱导
B.幼苗乙和丙的形成均经过脱分化和再分化过程
C.雄株丁的亲本的性染色体组成分别为XY、XX
D.与雄株甲不同,雄株丁培育过程中发生了基因重组
答案 C
解析 生长素与细胞分裂素的使用比例影响植物细胞的发育方向,当二者比值高时,有利于根的分化,抑制芽的形成,比值低时,有利于芽的分化、抑制根的形成,比例适中时,促进愈伤组织的形成,因为生长素和细胞分裂素相对应的植物生长调节剂也有相应的效果,所以可以通过添加植物生长调节剂进行诱导,A正确;幼苗乙与幼苗丙的形成是花药离体培养形成单倍体植株的过程,此过程的原理是植物组织培养,因此需要经过脱分化与再分化的过程,B正确;花粉是经过减数分裂产生的,其配子含有X染色体或Y染色体,经过花药离体培养,得到单倍体,再经过秋水仙素处理后得到的植株乙与丙的性染色体组成为XX或YY,因此雄株丁的亲本的性染色体组成分别为XX、YY,C错误;雄株甲是通过无性繁殖形成的,形成过程中不会进行减数分裂,因此也不会发生基因重组,雄株乙是通过有性生殖形成的,形成过程中经过了减数分裂,因此会发生基因重组,D正确。
2.(2017·江苏高考)一株同源四倍体玉米的基因型为Aaaa,其异常联会形成的部分配子也可受精形成子代。下列相关叙述正确的是( )
A.上图表示的过程发生在减数第一次分裂后期
B.自交后代会出现染色体数目变异的个体
C.该玉米单穗上的籽粒基因型相同
D.该植株花药培养加倍后的个体均为纯合子
答案 B
解析 联会发生在减数第一次分裂前期,A错误;由题干知,异常联会形成的部分配子也可完成受精,异常联会时,减数第一次分裂后期移向细胞两极的染色体数目不再均等分配,形成的配子中染色体的数目与正常配子相比发生变化,因此自交后代会出现染色体数目变异,B正确;该玉米产生的雌、雄配子基因型有Aa、aa,自交后,单穗上籽粒的基因型有AAaa、aaaa、Aaaa,C错误;基因型为Aa的花药经培养加倍后的个体基因型为AAaa,为杂合子,D错误。
3.(2016·上海高考)导致遗传物质变化的原因有很多,图中字母代表不同基因,其中变异类型①和②依次是( )
A.突变和倒位 B.重组和倒位
C.重组和易位 D.易位和倒位
答案 D
解析 由题图可知,变异类型①中a、b基因被j基因替换,变异类型①为易位;变异类型②中c、d、e基因发生颠倒,变异类型为倒位,D正确。
4.(2017·江苏高考)某研究小组以同一品种芹菜根尖和花粉母细胞为材料,开展芹菜染色体核型分析实验。图1、图2是从两种材料的30个显微图像中选出的两个典型图像。请回答下列问题:
(1)将剪取的芹菜幼根置于2 mmol/L的8羟基喹啉溶液中处理,以提高根尖细胞中有丝分裂的________期细胞的比例,便于染色体观察、计数。
(2)实验中用纤维素酶和果胶酶混合液分别处理根尖、花粉母细胞,目的是________。再用低浓度的KCl处理一段时间,使细胞适度膨胀,便于细胞内的________更好地分散,但处理时间不能过长,以防细胞________。
(3)图1是________细胞的染色体,判断的主要依据是__________________。
(4)分析根尖细胞染色体核型时,需将图像中的________进行人工配对;根据图1、图2能确定该品种细胞中未发生的变异类型有________(填下列序号)。
①基因突变 ②单体 ③基因重组 ④三体
答案 (1)中
(2)去除细胞壁(使细胞分离) 染色体 吸水涨破
(3)花粉母 同源染色体联会
(4)同源染色体 ②④
解析 (1)观察细胞中染色体的最佳时期是有丝分裂中期。用8羟基喹啉溶液处理芹菜幼根可以提高根尖细胞中有丝分裂中期细胞的比例。
(2)植物细胞细胞壁的主要成分是纤维素和果胶,用纤维素酶和果胶酶混合液分别处理根尖、花粉母细胞,可去除细胞壁,使细胞相互分离。再用低浓度的KCl处理去壁后的根尖、花粉母细胞一段时间,可以使细胞吸水后适度膨胀,便于细胞内染色体更好地分散,但处理时间不能过长,否则,没有细胞壁保护的细胞会吸水涨破。
(3)观察题图,可见图1中有同源染色体联会现象,可判断图1是花粉母细胞的染色体。
(4)分析根尖细胞染色体核型时,需将图像中的同源染色体进行人工配对,以判断细胞中同源染色体的对数及每对同源染色体的数量。由于光学显微镜下无法直接观察到基因,根据染色体数目与形态不能判断是否发生基因突变和基因重组,但可以确定该品种细胞中未发生染色体数目变异。
5.(2017·江苏高考)研究人员在柑橘中发现一棵具有明显早熟特性的变异株,决定以此为基础培育早熟柑橘新品种。请回答下列问题:
(1)要判断该变异株的育种价值,首先要确定它的________物质是否发生了变化。
(2)在选择育种方法时,需要判断该变异株的变异类型。如果变异株是个别基因的突变体,则可采用育种方法①,使早熟基因逐渐________,培育成新品种1。为了加快这一进程,还可以采集变异株的________进行处理,获得高度纯合的后代,选育成新品种2,这种方法称为________育种。
(3)如果该早熟植株属于染色体组变异株,可以推测该变异株减数分裂中染色体有多种联会方式,由此造成不规则的________,产生染色体数目不等、生活力很低的________,因而得不到足量的种子。即使得到少量后代,早熟性状也很难稳定遗传。这种情况下,可考虑选择育种方法③,其不足之处是需要不断制备________,成本较高。
(4)新品种1与新品种3均具有早熟性状,但其他性状有差异,这是因为新品种1选育过程中基因发生了多次________,产生的多种基因型中只有一部分在选育过程中保留下来。
答案 (1)遗传 (2)纯合 花药 单倍体
(3)染色体分离 配子 组培苗 (4)重组
解析 (1)育种的目的是获得人类所需的有价值的性状,只有由遗传物质改变引起的性状改变才能遗传下去,才具有育种价值。
(2)方法①是自交,连续自交过程中早熟基因逐渐纯合,培育成新品种1。单倍体育种能明显缩短育种年限,可先通过花药离体培养,再用秋水仙素处理单倍体幼苗。
(3)若是由染色体组数目改变引起的变异,则该变异株减数分裂中联会紊乱,从而造成不规则的染色体分离,产生染色体数目不等、生活力很低的异常配子,只有极少数配子正常,故只能得到少量的种子。方法③需要先进行植物组织培养获得柑橘苗,此过程操作复杂、成本较高。
(4)在新品种1的选育过程中,连续自交使早熟性状相关基因与其他性状相关基因发生了多次重组,而在植物组织培养过程中不发生基因重组。
[考纲明细] 1.染色体结构变异和数目变异(Ⅱ) 2.生物变异在育种上的应用(Ⅱ) 3.转基因食品的安全性(Ⅰ)
4.实验:低温诱导染色体加倍
考点1 染色体结构和数目变异
1.染色体结构的变异
(1)类型(连线)
答案 ①—Ⅲ—D ②—Ⅳ—C ③—Ⅰ—B ④—Ⅱ—A
(2)结果:使排列在染色体上的基因的数目或排列顺序发生改变,从而导致性状的变异。
2.染色体数目变异
(1)类型
(2)染色体组
①概念
细胞中的一组非同源染色体,在形态和功能上各不相同,但又互相协调,共同控制生物的生长、发育、遗传和变异。
②举例
a.从染色体来源看,一个染色体组中不含同源染色体。
b.从形态、大小和功能看,一个染色体组中所含的染色体各不相同。
c.从所含的基因看,一个染色体组中含有控制本物种生物性状的一整套基因,但不重复。
(3)单倍体、二倍体和多倍体
[特别提醒] (1)单倍体不一定仅含1个染色体组
单倍体不一定只含1个染色体组,可能含同源染色体,可能含等位基因,也可能可育并产生后代。
(2)染色体组与基因组不是同一概念
染色体组:二倍体生物配子中的染色体。
基因组:对于有性染色体的生物(二倍体),其基因组为常染色体/2+性染色体;对于无性染色体的生物,其基因组与染色体组相同。
深挖教材
针对三倍体无子西瓜,请思考:
(1)为何用一定浓度的秋水仙素溶液处理二倍体西瓜的芽尖?
提示 西瓜幼苗的芽尖是有丝分裂旺盛的地方,用秋水仙素处理有利于抑制细胞有丝分裂时形成纺锤体,从而形成四倍体西瓜植株。
(2)与二倍体西瓜杂交后请依次写出当年四倍体母本植株上果皮、种皮、胚、胚乳的染色体组数目?
提示 果皮4个、种皮4个、胚3个、胚乳5个。
(3)三倍体西瓜为什么无种子?真的一颗都没有吗?
提示 三倍体植株不能进行正常的减数分裂形成生殖细胞,因此,不能形成种子。但并非绝对一颗种子都没有,其原因是在进行减数分裂时,有可能形成正常的卵细胞。
(4)为减少连年制种的麻烦,是否有替代方法?
提示 有其他的方法可以替代。方法一,进行无性繁殖,将三倍体西瓜植株进行组织培养获取大量的组培苗,再进行移栽。方法二,利用生长素或生长素类似物处理二倍体未受粉的雌蕊,以促进子房发育成无种子的果实,在此过程中要进行套袋处理,以避免受粉。
1.比较单倍体、二倍体和多倍体
项目
单倍体
二倍体
多倍体
发育起点
配子
受精卵
受精卵
体细胞染
色体组数
≥1
2
≥3
形成过程
形成原因
自然
原因
单性生殖
正常的有性
生殖
外界环境条件剧变(如低温)
人工
诱导
花药离
体培养
秋水仙素处理单倍体幼苗
秋水仙素处理萌发的种子或幼苗
2.三种可遗传变异的辨析
比较
项目
基因突变
基因重组(基因
工程等除外)
染色体变异
变异的
本质
基因的分子结构发生改变
原有基因的重新组合
染色体结构或数目发生改变
发生
时间
主要是有丝分裂间期和减数第一次分裂前的间期
减数第一次分裂前期和后期
细胞分裂间期或分裂期
续表
比较
项目
基因突变
基因重组(基因
工程等除外)
染色体变异
适用
范围
生物
种类
所有生物
均可发生
自然状态下,
真核生物
真核生物
生殖
类型
无性生殖、
有性生殖
有性生殖
无性生殖、
有性生殖
产生结果
产生新基因但基因数目未变
产生新基因型,没有产生新基因
没有产生新基因,基因数目或顺序发生变化
意义
生物变异的根本来源,提供生物进化的原始材料
生物变异的来源之一,对生物进化有重要意义
对生物进化有一定意义
应用
诱变育种
杂交育种
单倍体、多倍体育种
实例
青霉素高产菌株的培育
中国荷斯坦牛的获得
三倍体无子西瓜、八倍体小黑麦
相同点
基因突变、基因重组、染色体变异都会引起遗传物质的改变,都是可遗传变异,但不一定遗传给后代
题组 染色体结构变异的分析与判断
1.(2016·江苏高考)下图中甲、乙两个体的一对同源染色体中各有一条发生变异(字母表示基因)。下列叙述正确的是( )
A.个体甲的变异对表型无影响
B.个体乙细胞减数分裂形成的四分体异常
C.个体甲自交的后代,性状分离比为3∶1
D.个体乙染色体没有基因缺失,表型无异常
答案 B
解析 据图可知个体甲的变异是缺失,个体乙的变异是倒位,均会导致表型异常,A、D错误;个体甲自交,后代可能出现缺失染色体纯合个体致死现象,后代性状分离比不一定是3∶1,C错误;个体乙细胞减数分裂形成的四分体异常,B正确。
2.(2019·河北衡水中学模拟)如图①②③④分别表示不同的变异类型,基因a、a′仅有图③所示片段的差异。相关叙述正确的是( )
A.图中4种变异中能够遗传的变异是①②④
B.③中的变异属于染色体结构变异中的缺失
C.④中的变异可能是染色体结构变异中的缺失或重复
D.①②都表示同源染色体非姐妹染色单体的交叉互换,发生在减数第一次分裂的前期
答案 C
解析 可遗传变异包括基因突变、基因重组和染色体变异。由图可知,①为同源染色体的非姐妹染色单体之间交叉互换,属于基因重组;②为非同源染色体之间交换片段,属于染色体结构变异中的易位;③发生了碱基对的增添,属于基因突变;④为染色体结构变异中的缺失或重复,C正确。
题后归纳
1.染色体结构变异与基因突变的区别
2.易位与交叉互换的区别
题组 染色体组与生物体倍性的判断
3.下列是对a~h所示的生物体细胞图中各含有几个染色体组的叙述,正确的是( )
A.细胞中含有一个染色体组的是h图,该个体是单倍体
B.细胞中含有两个染色体组的是g、e图,该个体是二倍体
C.细胞中含有三个染色体组的是a、b图,但该个体未必是三倍体
D.细胞中含有四个染色体组的是f、c图,该个体一定是四倍体
答案 C
解析 细胞中含有一个染色体组的是d、g图,该个体是单倍体,A错误;细胞中含有两个染色体组的是c、h图,该个体可能是二倍体,B错误;细胞中含有三个染色体组的是a、b图,该个体如果是由受精卵发育形成,则为三倍体,如果是由配子直接发育形成,则为单倍体,C正确;细胞中含有四个染色体组的是e、f图,该个体不一定是四倍体,D错误。
4.下图表示细胞中所含的染色体,有关叙述正确的是( )
A.图a含有2个染色体组,图b含有3个染色体组
B.如果图b表示体细胞,则图b代表的生物一定是三倍体
C.如果图c代表由受精卵发育成的生物的体细胞,则该生物一定是二倍体
D.图d代表的生物一定是由卵细胞发育而成的,是单倍体
答案 C
解析 图a为有丝分裂后期,含有4个染色体组,图b有同源染色体,含有3个染色体组,A错误;如果图b生物是由配子发育而成的,则图b代表的生物是单倍体,B错误;图c中有同源染色体,含有2个染色体组,若是由受精卵发育而成的,则该细胞所代表的生物一定是二倍体,C正确;图d中只含1个染色体组,一定是单倍体,可能是由雄性配子或雌性配子发育而成的,D错误。
技法提升
1.三种方法确定染色体组数量
(1)染色体形态法
同一形态的染色体→有几条就有几组。如图中有4个染色体组。
(2)等位基因个数法
控制同一性状的等位基因→有几个就有几组。如AAabbb个体中有3个染色体组。
(3)公式法
染色体组数=,如图染色体组数为4。
2.“两看法”判断单倍体、二倍体和多倍体
题组 变异类型的实验探究
5.芦笋的幼苗是一种名贵蔬菜,又名石刀板,为XY型性别决定。在某野生型窄叶种群中偶见几株阔叶芦笋幼苗,雌雄株都有。
(1)仅从染色体分析,雄性芦笋幼苗产生的精子类型将有________种,比例为________。
(2)有人对阔叶芦笋幼苗的出现进行分析,认为可能有两种原因:一是基因突变,二是染色体加倍成为多倍体。请设计一个简单的实验鉴定阔叶石刀板出现的原因。
________________________________________________________。
(3)现已证实阔叶为基因突变的结果,为确定是显性突变还是隐性突变,选用多株阔叶雌雄株进行交配,并统计后代表现型。若____________________,则为________________。若____________________,则为________________。
(4)已经知道阔叶是显性突变所致,由于雄株芦笋幼苗产量高于雌株,养殖户希望在幼苗期就能区分雌雄,为了探求可行性,求助于科研工作者。技术人员先用多株野生型雌石刀板与阔叶雄株杂交,你能否推断该技术人员做此实验的意图。
_______________________________________________________。
若杂交实验结果出现________________________________________,养殖户的心愿可以实现。
答案 (1)2 1∶1
(2)取野生型植株和阔叶植株的根尖分生区制成装片,用显微镜观察有丝分裂中期细胞内的染色体数目,若观察到阔叶植株的染色体加倍,则说明是染色体组加倍的结果,否则为基因突变
(3)后代出现窄叶 显性突变 后代都为阔叶 隐性突变
(4)通过该杂交实验判断控制阔叶的基因是否在X染色体上 后代雌株都为阔叶,雄株为窄叶
解析 (1)由于芦笋为XY型性别决定,雄性植株的染色体组成为XY,减数分裂产生的精子类型为2种,即X∶Y=1∶1。
(2)染色体变异在显微镜下可观察到,基因突变在显微镜下观察不到。因此,区分染色体变异与基因突变的最简单的方法是取野生型植株和阔叶植株的根尖分生区制成装片,用显微镜观察有丝分裂中期细胞内染色体数目,若观察到阔叶植株的染色体加倍,则说明是染色体组加倍的结果,否则为基因突变。
(3)选用多株阔叶突变型石刀板雌雄株相交,若杂交后代出现了野生型,则阔叶植株的出现为显性突变所致;若杂交后代仅出现突变型,则阔叶植株的出现为隐性突变所致。
(4)选用多对野生型雌性植株与突变型雄性植株作为亲本杂交。若杂交后代野生型全为雄株,突变型全为雌株,则这对基因位于X染色体上;若杂交后代,野生型和突变型雌、雄均有,则这对基因位于常染色体上。故该技术人员此实验的意图是通过该杂交实验判断控制阔叶的基因是否在X染色体上。
6.遗传学上将染色体上某一区段及其带有的基因一起丢失的现象叫缺失,若一对同源染色体中两条染色体在相同区域同时缺失叫缺失纯合子,若仅一条染色体发生缺失而另一条正常叫缺失杂合子。缺失杂合子的生活力降低但能存活,缺失纯合子常导致个体死亡。
现有一红眼雄果蝇XAY与一白眼雌果蝇XaXa杂交,子代中出现一只白眼雌果蝇。请采用两种方法判断这只白眼雌果蝇的出现是由于缺失造成的,还是由于基因突变引起的?
方法一:_____________________。
方法二:_____________________。
答案 方法一:取该果蝇有分裂能力的细胞制成装片,显微镜下观察染色体结构,若染色体正常,可能是基因突变引起的;反之可能是染色体缺失造成的
方法二:选该白眼雌果蝇与红眼雄果蝇杂交,若杂交子代中雌果蝇数与雄果蝇数之比为1∶1,则这只白眼雌果蝇的出现是由于基因突变引起的;若杂交子代中雌果蝇数与雄果蝇数之比为2∶1,则这只白眼雌果蝇的出现是由于缺失造成的
解析 方法一:用显微镜观察该果蝇分裂的细胞中染色体结构是否发生改变,确定该变异是来自基因突变还是染色体缺失。
方法二:利用题干信息:缺失纯合子导致个体死亡这一现象,可将该果蝇与红眼雄果蝇杂交,观察并统计子代雌雄个体数目的比例来确定该变异的来源。若为基因突变,则XaXa×XAY→XAXa、XaY,子代雌雄比例为1∶1;若该变异为染色体缺失造成,则XaX-×XAY→XAXa、XAX-、XaY、X-Y(致死),子代雌雄比例为2∶1。
技法提升
变异类型实验探究题的答题模板
考点2 生物变异在育种上的应用
1.单倍体育种
(1)原理:染色体(数目)变异。
(2)过程:具不同优良性状的亲本杂交→F1→花药离体培养→秋水仙素处理单倍体幼苗,诱导细胞染色体数目加倍→选育。
(3)优点:明显缩短育种年限,子代均为纯合子。
(4)缺点:技术复杂。
(5)实例:用高秆抗病(DDTT)和矮秆不抗病(ddtt)小麦品种培育矮秆抗病小麦,过程见图。
2.多倍体育种
(1)原理:染色体(数目)变异。
(2)过程:秋水仙素或低温处理萌发的种子或幼苗,诱导细胞染色体数目加倍。
(3)优点:多倍体植株茎秆粗壮,叶、果实和种子比较大,营养物质含量丰富(简记:粗、大、丰富)。
(4)缺点:多倍体植株发育延迟,结实率低,多倍体育种一般只适用于植物。
(5)实例:三倍体无子西瓜的培育过程(如图所示)。
注:一个A代表一个染色体组。
①两次传粉:第一次传粉是杂交得到三倍体种子,第二次传粉是为了刺激子房发育。
②用秋水仙素处理幼苗后,分生组织分裂产生的茎、叶、花染色体数目加倍,而未经处理部分(如根部细胞)的染色体数不变。
③三倍体西瓜无子的原因:三倍体西瓜在减数分裂过程中,由于染色体联会紊乱,不能产生正常配子。
3.杂交育种
(1)原理:基因重组。
(2)过程
①培育杂合子品种:选取符合要求的纯种双亲杂交(♀×♂ )→F1(即所需品种)。
②培育隐性纯合子品种:选取符合要求的双亲杂交(♀×♂)→F1F2,从中选出表现型符合要求的个体种植并推广。
③培育显性纯合子品种
a.植物:选择具有不同优良性状的亲本杂交,获得F1→F1自交→获得F2→ 鉴别、选择需要的类型,自交至不发生性状分离为止。
b.动物:选择具有不同优良性状的亲本杂交,获得F1→F1雌雄个体交配→获得F2→鉴别、选择需要的类型与隐性类型测交,选择后代不发生性状分离的F2个体。
(3)优点:操作简便,可以把多个品种的优良性状集中在一起。
(4)缺点:获得新品种的周期长。
4.诱变育种
(1)原理:基因突变。
(2)过程:选择生物→诱发基因突变→选择理想类型→培育。
(3)优点:①可以提高突变频率,在较短时间内获得更多的优良变异类型。
②大幅度地改良某些性状。
(4)缺点:有利变异个体往往不多,需处理大量材料。
5.基因工程与作物育种
(1)目的:把各种优良基因通过基因工程导入生物体内,从而改变生物的遗传特性,获得高产、稳产和具有优良品质的农作物,培育出具有各种抗逆性的作物新品种。
(2)原理:基因重组。
(3)优点:降低生产成本,减少因农药的使用而对环境造成的污染,提高农作物对不良环境的适应能力。
(4)缺点:技术复杂,可能会产生食品安全问题。
(5)实例:转基因抗虫棉的培育。
6.针对不同育种目标的育种方案
[特别提醒] (1)单倍体育种一般应用于二倍体植物,因为若为四倍体植物,通过单倍体育种形成的个体不一定是纯合子。
(2)用秋水仙素处理植株使染色体数目加倍,若操作对象是单倍体植株,属于单倍体育种;若操作对象为正常植株,叫多倍体育种,不能看到“染色体数目加倍”就认为是多倍体育种。
(3)单倍体育种和多倍体育种都需用秋水仙素处理,使染色体数目加倍。单倍体育种在幼苗期处理,多倍体育种在种子萌发期或幼苗期处理。
(4)单倍体育种和植物细胞工程育种都运用了植物组织培养技术。
题组 单倍体育种与多倍体育种过程及应用
1.(2018·安徽皖江名校联盟联考)小麦的高茎(A)对矮茎(a)为显性,抗病(T)对易感病(t)为显性。如图所示为培育矮茎抗病优良品种的流程,其中高茎抗病亲本植株为纯合子。下列相关叙述,错误的是( )
高茎抗锈病×矮茎易染锈病―→F1花粉幼苗可育植株矮茎抗锈病优良品种
A.图中①过程可能会出现两种基因重组
B.图中②过程的原理是植物体细胞的全能性
C.图中③过程常使用秋水仙素处理幼苗
D.图中④过程淘汰的个体也能稳定遗传
答案 B
解析 过程①是减数分裂形成雄配子的过程,会出现基因的自由组合与交叉互换两种重组,A正确;图中②过程的原理是植物生殖细胞的全能性,B错误;图中③过程常使用秋水仙素处理幼苗,使其染色体加倍,变成可育植株,C正确;图中④过程得到的个体均为纯合子,都能稳定遗传,D正确。
2.簇毛麦(VV)具有许多普通小麦(AAAAAA)不具有的优良基因,为了改良小麦品种,育种工作者将簇毛麦与普通小麦杂交,再将F1幼苗进行处理获得可育植株,下列叙述错误的是( )
A.杂交产生的F1有4个染色体组
B.杂交得到的植株可能较为弱小
C.可用秋水仙素对F1的幼苗进行诱导处理
D.处理F1幼苗后得到的植株均是可育的
答案 D
解析 簇毛麦(VV)与普通小麦(AAAAAA)杂交产生的F1有4个染色体组(VAAA),A正确;杂交得到的子一代植株虽然含有4个染色体组,但属于异源多倍体,因此植株可能较为弱小,B正确;可用秋水仙素对F1的幼苗进行诱导处理,使染色体数目加倍,进而形成可育植株,C正确;用秋水仙素处理F1幼苗,不一定完全诱导成功,因此获得的植株不一定全部可育,D错误。
题组 诱变育种与杂交育种过程及应用
3.下列育种方法中可通过改变基因的结构达到育种目的是( )
A.杂交育种 B.诱变育种
C.单倍体育种 D.转基因育种
答案 B
解析 诱变育种的原理是基因突变,基因突变是指DNA分子中发生碱基对的替换、增添、缺失,而引起的基因结构的改变,B正确;杂交育种和转基因育种的原理是基因重组、单倍体育种的原理是染色体变异,不能改变基因的结构,A、C、D错误。
4.番茄(2n=24)的抗病(A)对感病(a)为显性,红果(B)对黄果(b)为显性,这两对基因自由组合,现有纯合抗病红果和感病黄果两个品种。
若通过这两个品种杂交获取抗病黄果新品种,请完善相关操作步骤:
第一步:将纯合抗病红果和感病黄果两个品种杂交得到F1;
第二步:________;
第三步:从F2中选择抗病黄果植株________直至不发生性状分离,即获得抗病黄果品种。
上述步骤需年限较长,如条件允许,可采用单倍体育种以缩短育种年限,其不同操作方法是对F1代实施__________,再用_____________,选择获得抗病黄果新品种,该抗病黄果新品种体细胞中染色体有________条。
答案 F1自交获得F2 连续自交 花药离体培养获得单倍体 秋水仙素处理获得纯合子 24
解析 若通过这两个品种杂交获取抗病黄果新品种,即杂交育种,其步骤为:
第一步:将纯合抗病红果和感病黄果两个品种杂交得到F1;
第二步:F1自交获得F2;
第三步:从F2中选择抗病黄果植株连续自交直至不发生性状分离,即获得抗病黄果品种。
上述步骤需年限较长,如条件允许,可采用单倍体育种以缩短育种年限,其不同操作方法是对F1代实施花药离体培养获得单倍体,再用秋水仙素处理获得纯合子,选择获得抗病黄果新品种,该抗病黄果新品种仍属于二倍体,其体细胞中染色体有24条。
题组 生物育种的综合判断
5.如图表示利用农作物①和②培育出⑥的过程,相关叙述中不正确的是( )
A.在①②⑥之间存在着生殖隔离
B.Ⅰ→Ⅴ过程依据的原理是基因重组
C.过程Ⅱ在有丝分裂和减数分裂中均可发生
D.Ⅰ→Ⅲ→Ⅵ的过程中要应用植物组织培养技术
答案 A
解析 ①②⑥属于同一个物种,它们之间不存在生殖隔离,A错误;Ⅰ→Ⅴ表示杂交育种,其原理是基因重组,B正确;Ⅱ表示诱导基因突变,在有丝分裂和减数分裂中均可发生,C正确;Ⅰ→Ⅲ→Ⅵ表示单倍体育种,该育种方法首先要采用花药离体培养法形成单倍体,因此要应用植物组织培养技术,D正确。
6.(2019·四川双流中学月考)已知玉米(2N)的高秆(易倒伏)对矮秆(抗倒伏)为显性,抗病对易感病为显性,控制上述两对性状的两对基因分别位于两对同源染色体上。为获得纯合矮秆抗病玉米植株,研究人员采用了下图所示的方法。下列有关说法不正确的是( )
A.图中①②过程均发生了等位基因的分离和非等位基因的自由组合
B.图中③过程常用秋水仙素处理单倍体幼苗或萌发的种子
C.图中④过程产生转基因植株是基因重组的结果
D.图中⑤过程“航天育种”的原理是基因突变
答案 B
解析 图中①自交和②花药离体培养过程均进行了减数分裂,因此都发生了同源染色体分离,非同源染色体自由组合,A正确;图中③过程常用秋水仙素处理单倍体幼苗,B错误;图中④是基因工程育种,原理是基因重组,C正确;图中⑤过程是诱变育种,发生的变异类型是基因突变,D正确。
技法提升
1.根据育种过程识别育种方法
(1)首先要识别图解中各字母表示的处理方法:A——杂交,D——自交,B——花药离体培养,C——秋水仙素处理,E——诱变处理,F——秋水仙素处理,G——转基因技术,H——脱分化,I——再分化,J——包裹人工种皮。这是识别各种育种方法的主要依据。
(2)根据以上分析可以判断:“亲本新品种”为杂交育种,“亲本新品种”为单倍体育种,“种子或幼苗新品种”为诱变育种,“种子或幼苗新品种”为多倍体育种,“植物细胞新品种”为基因工程育种。
2.根据基因型的改变确定育种方法
对于某些图解,可根据基因型的改变进行育种方法的判别。如图所示:
根据基因型的变化可以判断:“aabb×AABBAaBbAAbb”为杂交育种,“aabb×AABBAaBbAbAAbb”为单倍体育种,“AABBAaBB”为诱变育种,“aabb×AABBAaBbAAaaBBbb”为多倍体育种。
3.从方法特点确定育种方法
(1)最“简便”——杂交育种。
(2)最快获得纯合子——单倍体育种。
(3)最具预见性——基因工程育种。
(4)最能“无中生有”,但却较“盲目”——诱变育种。
实验10 低温诱导植物染色体数目的变化
1.实验原理
低温可抑制纺锤体形成,阻止细胞分裂,导致细胞染色体数目加倍。
2.实验步骤与现象
3.低温诱导植物染色体数目变化的实验中的试剂、使用方法及其作用
1.关于低温诱导植物染色体数目变化的实验中,部分试剂的使用方法及其作用的叙述中不正确的是( )
选项
试剂
使用方法
作用
A
卡诺氏液
将根尖放入卡诺氏液中浸泡0.5~1 h
培养根尖,促进细胞分裂
B
体积分数为95%的酒精
与质量分数为15%的盐酸等体积混合,浸泡经固定的根尖
解离根尖细胞,使细胞之间的联系变得疏松
C
蒸馏水
浸泡解离后的根尖约10 min
漂洗根尖,去除解离液
D
改良苯酚品红染液
把漂洗干净的根尖放进盛有改良苯酚品红染液的玻璃皿中染色3~5 min
使染色体着色
答案 A
解析 卡诺氏液是固定液的一种,固定液的作用是固定细胞形态以及细胞内的各种结构,固定之后,细胞死亡并且定型,A错误;体积分数为95%的酒精与质量分数为15%的盐酸等体积混合后即为解离液,用于溶解细胞间的连接物质,使细胞分开,便于观察,B正确;蒸馏水的作用是漂洗根尖,去除解离液,防止解离过度且便于染色,C正确;改良苯酚品红染液是一种碱性染料,能使染色体着色,D正确。
2.关于低温诱导洋葱染色体数目变化的实验不正确的描述是( )
A.处于分裂间期的细胞数目最多
B.在显微镜视野内可以观察到二倍体细胞和四倍体细胞
C.若细胞中出现四个染色体组,说明该细胞染色体数目已加倍
D.低温处理洋葱根尖后不会引起成熟区细胞染色体数目的变化
答案 C
解析 分裂间期持续时间较长,所以处于该时期的细胞数目最多,A正确;低温处理只能使部分细胞染色体数目加倍,所以在显微镜视野内可以观察到二倍体细胞和四倍体细胞,B正确;细胞中出现四个染色体组,也可能是二倍体细胞处于有丝分裂后期,C错误;洋葱根尖成熟区细胞不能进行有丝分裂,因此不会发生染色体加倍的现象,D正确。
3.用质量分数为2%的秋水仙素处理植物分生组织5~6 h,能够诱导细胞内染色体加倍。那么,用一定时间的低温(如4 ℃)处理水培的洋葱根尖(2N=16条)时,是否也能诱导细胞内染色体加倍呢?请对这个问题进行实验探究。
(1)针对以上问题,你作出的假设是____________。
你提出此假设的依据是_______________。
(2)低温处理植物材料时,通常需要较长时间才能产生低温效应,根据这个提示将你设计的实验组合以表格的形式列出来。
(3)按照你的设计思路,以__________________________作为鉴别低温是否诱导细胞内染色体加倍的依据。为此,你要进行的具体操作是:
第一步:剪取根尖0.5~1 cm。
第二步:按照________→________→________的操作顺序对根尖进行处理。
第三步:将洋葱根尖制成临时装片,在显微镜下用一个分裂期的细胞观察染色体加倍的动态变化过程。
根据该同学的实验设计回答:
该同学设计的实验步骤有一处明显的错误,请指出错误所在,并加以改正。
_______________________________。
(4)解离所用的试剂是______________________。
(5)显微镜下观察到的细胞中染色体数可能为_________________。
答案 (1)用一定时间的低温处理水培的洋葱根尖,能够诱导细胞内染色体加倍 低温能够影响酶的活性(或纺锤体的形成),使细胞不能正常进行有丝分裂
(2)
注:设计的表格要达到两个要求:①至少做两个温度的对照;②间隔相等的培养时间进行取样。
(3)在显微镜下观察和比较经过不同处理后根尖细胞内染色体的数目 解离 漂洗 染色 细胞已被杀死,在第三步中不会再观察到染色体加倍的动态变化,因此要不断移动装片,在不同的视野中找到各个时期的分裂图像
(4)质量分数为15%的盐酸和体积分数为95%的酒精1∶1 混合液 使细胞相互分离开来
(5)16、32、64(加倍后的细胞有丝分裂后期)
解析 (1)探究实验中,假设是由探究的问题决定的,该实验探究的问题是低温是否也能诱导细胞内染色体加倍,由此得出该探究实验的假设。根据低温能够影响酶的活性(或纺锤体的形成),推断低温状态下细胞不能正常进行有丝分裂,所以提出“低温能诱导细胞内染色体加倍”的假设。
(2)设计表格时要注意题干中的要求是确定低温效应的时间,分别设置温度梯度和时间梯度两个实验变量。考虑到一般植物细胞周期的时间单位为h,因此表格内培养时间应以h为单位。
(3)通过观察细胞内染色体的数目并和不经过低温处理的正常根尖细胞内染色体数目进行比较,从而得出实验结论。制作装片的步骤是:解离→漂洗→染色→制片。由于在解离时已经杀死根尖细胞,所以不会再观察到染色体加倍的动态变化,要不断移动装片,在不同的视野中找到各个时期的分裂图像。
(4)解离液是用质量分数为15%的盐酸和体积分数为95%的酒精1∶1混合而成的,解离液可让细胞相互分离开来。
(5)由于大部分细胞没有发生染色体加倍,其染色体数目仍为2N=16条,部分细胞进行正常的有丝分裂,并处于后期,其染色体数目加倍,为4N=32条,以及加倍后进行有丝分裂,处于前期、中期的细胞内染色体数目为4N=32条,还有个别加倍后的细胞,进行有丝分裂,并处于后期,其细胞内染色体数目为8N=64条。
高考热点突破
1.(2018·天津高考)芦笋是雌雄异株植物,雄株性染色体为XY,雌株为XX;其幼茎可食用,雄株产量高。以下为两种培育雄株的技术路线。有关叙述错误的是( )
A.形成愈伤组织可通过添加植物生长调节剂进行诱导
B.幼苗乙和丙的形成均经过脱分化和再分化过程
C.雄株丁的亲本的性染色体组成分别为XY、XX
D.与雄株甲不同,雄株丁培育过程中发生了基因重组
答案 C
解析 生长素与细胞分裂素的使用比例影响植物细胞的发育方向,当二者比值高时,有利于根的分化,抑制芽的形成,比值低时,有利于芽的分化、抑制根的形成,比例适中时,促进愈伤组织的形成,因为生长素和细胞分裂素相对应的植物生长调节剂也有相应的效果,所以可以通过添加植物生长调节剂进行诱导,A正确;幼苗乙与幼苗丙的形成是花药离体培养形成单倍体植株的过程,此过程的原理是植物组织培养,因此需要经过脱分化与再分化的过程,B正确;花粉是经过减数分裂产生的,其配子含有X染色体或Y染色体,经过花药离体培养,得到单倍体,再经过秋水仙素处理后得到的植株乙与丙的性染色体组成为XX或YY,因此雄株丁的亲本的性染色体组成分别为XX、YY,C错误;雄株甲是通过无性繁殖形成的,形成过程中不会进行减数分裂,因此也不会发生基因重组,雄株乙是通过有性生殖形成的,形成过程中经过了减数分裂,因此会发生基因重组,D正确。
2.(2017·江苏高考)一株同源四倍体玉米的基因型为Aaaa,其异常联会形成的部分配子也可受精形成子代。下列相关叙述正确的是( )
A.上图表示的过程发生在减数第一次分裂后期
B.自交后代会出现染色体数目变异的个体
C.该玉米单穗上的籽粒基因型相同
D.该植株花药培养加倍后的个体均为纯合子
答案 B
解析 联会发生在减数第一次分裂前期,A错误;由题干知,异常联会形成的部分配子也可完成受精,异常联会时,减数第一次分裂后期移向细胞两极的染色体数目不再均等分配,形成的配子中染色体的数目与正常配子相比发生变化,因此自交后代会出现染色体数目变异,B正确;该玉米产生的雌、雄配子基因型有Aa、aa,自交后,单穗上籽粒的基因型有AAaa、aaaa、Aaaa,C错误;基因型为Aa的花药经培养加倍后的个体基因型为AAaa,为杂合子,D错误。
3.(2016·上海高考)导致遗传物质变化的原因有很多,图中字母代表不同基因,其中变异类型①和②依次是( )
A.突变和倒位 B.重组和倒位
C.重组和易位 D.易位和倒位
答案 D
解析 由题图可知,变异类型①中a、b基因被j基因替换,变异类型①为易位;变异类型②中c、d、e基因发生颠倒,变异类型为倒位,D正确。
4.(2017·江苏高考)某研究小组以同一品种芹菜根尖和花粉母细胞为材料,开展芹菜染色体核型分析实验。图1、图2是从两种材料的30个显微图像中选出的两个典型图像。请回答下列问题:
(1)将剪取的芹菜幼根置于2 mmol/L的8羟基喹啉溶液中处理,以提高根尖细胞中有丝分裂的________期细胞的比例,便于染色体观察、计数。
(2)实验中用纤维素酶和果胶酶混合液分别处理根尖、花粉母细胞,目的是________。再用低浓度的KCl处理一段时间,使细胞适度膨胀,便于细胞内的________更好地分散,但处理时间不能过长,以防细胞________。
(3)图1是________细胞的染色体,判断的主要依据是__________________。
(4)分析根尖细胞染色体核型时,需将图像中的________进行人工配对;根据图1、图2能确定该品种细胞中未发生的变异类型有________(填下列序号)。
①基因突变 ②单体 ③基因重组 ④三体
答案 (1)中
(2)去除细胞壁(使细胞分离) 染色体 吸水涨破
(3)花粉母 同源染色体联会
(4)同源染色体 ②④
解析 (1)观察细胞中染色体的最佳时期是有丝分裂中期。用8羟基喹啉溶液处理芹菜幼根可以提高根尖细胞中有丝分裂中期细胞的比例。
(2)植物细胞细胞壁的主要成分是纤维素和果胶,用纤维素酶和果胶酶混合液分别处理根尖、花粉母细胞,可去除细胞壁,使细胞相互分离。再用低浓度的KCl处理去壁后的根尖、花粉母细胞一段时间,可以使细胞吸水后适度膨胀,便于细胞内染色体更好地分散,但处理时间不能过长,否则,没有细胞壁保护的细胞会吸水涨破。
(3)观察题图,可见图1中有同源染色体联会现象,可判断图1是花粉母细胞的染色体。
(4)分析根尖细胞染色体核型时,需将图像中的同源染色体进行人工配对,以判断细胞中同源染色体的对数及每对同源染色体的数量。由于光学显微镜下无法直接观察到基因,根据染色体数目与形态不能判断是否发生基因突变和基因重组,但可以确定该品种细胞中未发生染色体数目变异。
5.(2017·江苏高考)研究人员在柑橘中发现一棵具有明显早熟特性的变异株,决定以此为基础培育早熟柑橘新品种。请回答下列问题:
(1)要判断该变异株的育种价值,首先要确定它的________物质是否发生了变化。
(2)在选择育种方法时,需要判断该变异株的变异类型。如果变异株是个别基因的突变体,则可采用育种方法①,使早熟基因逐渐________,培育成新品种1。为了加快这一进程,还可以采集变异株的________进行处理,获得高度纯合的后代,选育成新品种2,这种方法称为________育种。
(3)如果该早熟植株属于染色体组变异株,可以推测该变异株减数分裂中染色体有多种联会方式,由此造成不规则的________,产生染色体数目不等、生活力很低的________,因而得不到足量的种子。即使得到少量后代,早熟性状也很难稳定遗传。这种情况下,可考虑选择育种方法③,其不足之处是需要不断制备________,成本较高。
(4)新品种1与新品种3均具有早熟性状,但其他性状有差异,这是因为新品种1选育过程中基因发生了多次________,产生的多种基因型中只有一部分在选育过程中保留下来。
答案 (1)遗传 (2)纯合 花药 单倍体
(3)染色体分离 配子 组培苗 (4)重组
解析 (1)育种的目的是获得人类所需的有价值的性状,只有由遗传物质改变引起的性状改变才能遗传下去,才具有育种价值。
(2)方法①是自交,连续自交过程中早熟基因逐渐纯合,培育成新品种1。单倍体育种能明显缩短育种年限,可先通过花药离体培养,再用秋水仙素处理单倍体幼苗。
(3)若是由染色体组数目改变引起的变异,则该变异株减数分裂中联会紊乱,从而造成不规则的染色体分离,产生染色体数目不等、生活力很低的异常配子,只有极少数配子正常,故只能得到少量的种子。方法③需要先进行植物组织培养获得柑橘苗,此过程操作复杂、成本较高。
(4)在新品种1的选育过程中,连续自交使早熟性状相关基因与其他性状相关基因发生了多次重组,而在植物组织培养过程中不发生基因重组。
相关资料
更多

