所属成套资源:2020高考生物苏教版一轮复习讲义
2020版高考生物苏教版一轮复习讲义:第七单元第23讲生物的进化
展开
第23讲 生物的进化
[考纲要求] 1.现代生物进化理论的主要内容(Ⅱ)。2.生物进化与生物多样性的形成(Ⅱ)。
考点一 生物进化理论
1.早期的生物进化理论
(1)拉马克的进化学说
①基本观点:物种是可变的,所有现存物种都是从其他物种演变而来的;生物本身存在由低级向高级连续发展的内在趋势;“用进废退”和“获得性遗传”是生物不断进化的原因。
②意义:为达尔文的进化学说的诞生奠定基础。
(2)达尔文的进化学说
①基础观点
a.物种是可变的。
b.生存斗争和自然选择。
c.适应是自然选择的结果。
②不足:对于遗传变异的本质,以及自然选择如何对可遗传变异起作用等问题,不能做出科学的解释。
2.现代综合进化论
(1)种群是生物进化的基本单位
①基因库:一个种群中全部个体所含有的全部基因。
②基因频率:在一个种群基因库中,某个基因占全部等位基因数的比率。
③基因型频率:是指某种基因型的个体在种群中所占的比率。
(2)突变和基因重组产生进化的原材料
①可遗传变异的来源
②生物进化的实质是种群的基因频率发生变化。自然选择是影响基因频率变化的主要原因之一。
(3)自然选择决定生物进化的方向。
变异是不定向地不利变异被淘汰,有利变异逐渐积累―→种群的基因频率发生定向改变生物朝一定方向缓慢进化。
(4)隔离是物种形成的必要条件
①隔离
②物种形成
3.分子进化的中性学说
大量的基因突变是中性的,决定生物进化方向的是中性突变的逐渐积累,而不是自然选择。
4.共同进化与生物多样性的形成
(1)共同进化
①概念:不同物种之间、生物与无机环境之间在相互影响中不断进化和发展。
②原因:生物与生物之间的相互选择和生物与无机环境之间的相互影响。
(2)生物多样性的形成
①内容:遗传多样性、物种多样性、生态系统多样性。
②形成原因:生物的共同进化。
③研究生物进化历程的主要依据:化石。
1.判断下列有关生物进化基本观点的叙述
(1)自然选择通过作用于个体而影响种群的基因频率( √ )
(2)生物进化过程的实质在于有利变异的保存( × )
(3)环境条件的改变导致了生物适应性变异的产生( × )
(4)某种抗生素被长期使用后药效下降,是由于病原体接触药物后,产生对药物有抗性的变异
( × )
(5)高茎豌豆与矮茎豌豆杂交出现的3∶1的过程可以为进化提供原材料( × )
2.判断有关物种、种群、生殖隔离、地理隔离等基本概念的叙述
(1)交配后能产生后代的一定是同一物种( × )
(2)种群间的地理隔离可阻止基因交流,但不一定出现生殖隔离( √ )
(3)没有地理隔离也可形成新物种( √ )
(4)生殖隔离是指不同种个体间无法交配,不能产生后代的现象( × )
(5)若某物种仅存一个种群,该种群中每个个体均含有这个物种的全部基因( × )
3.判断下列关于生物进化与生物多样性形成的叙述
(1)共同进化都是通过物种之间的生存斗争实现的( × )
(2)非洲野牛与狮子之间可通过种间竞争、捕食等实现共同进化( √ )
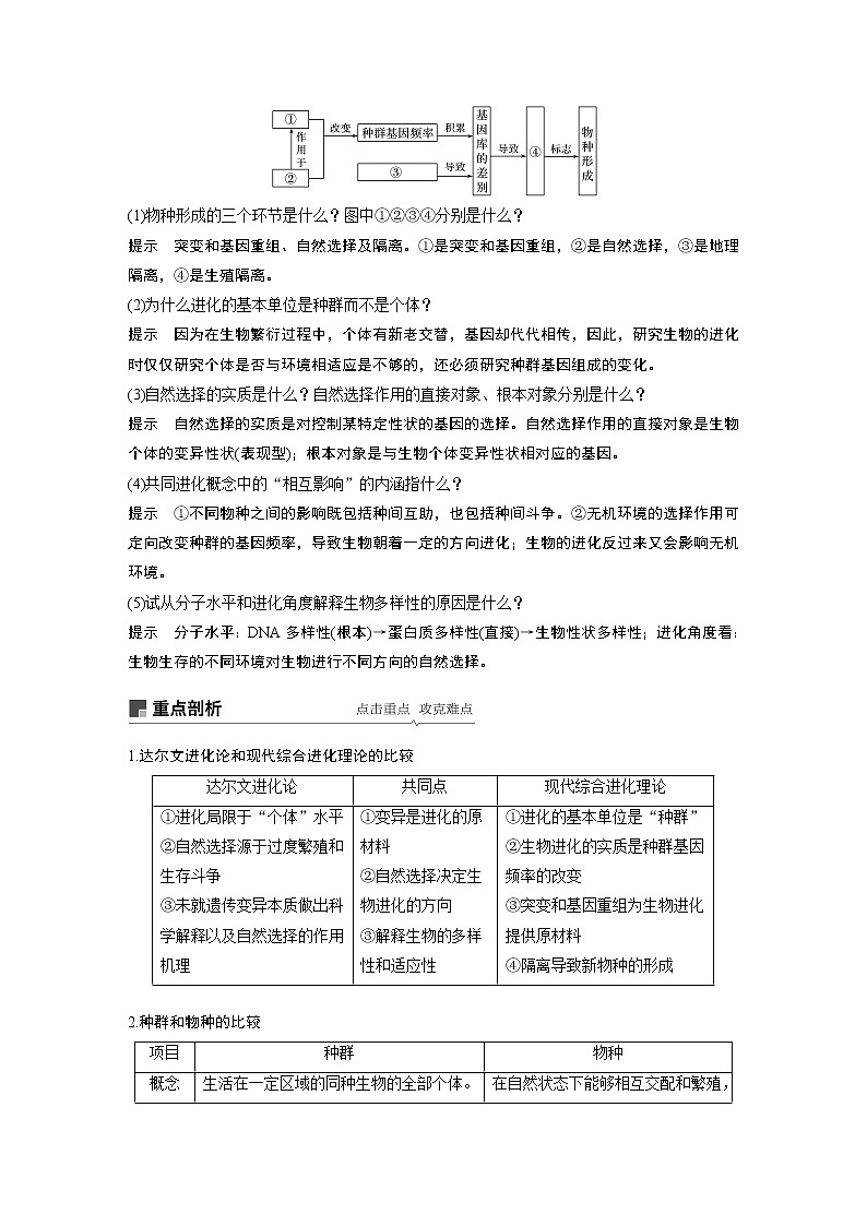
分析生物进化与物种形成基本环节图解
(1)物种形成的三个环节是什么?图中①②③④分别是什么?
提示 突变和基因重组、自然选择及隔离。①是突变和基因重组,②是自然选择,③是地理隔离,④是生殖隔离。
(2)为什么进化的基本单位是种群而不是个体?
提示 因为在生物繁衍过程中,个体有新老交替,基因却代代相传,因此,研究生物的进化时仅仅研究个体是否与环境相适应是不够的,还必须研究种群基因组成的变化。
(3)自然选择的实质是什么?自然选择作用的直接对象、根本对象分别是什么?
提示 自然选择的实质是对控制某特定性状的基因的选择。自然选择作用的直接对象是生物个体的变异性状(表现型);根本对象是与生物个体变异性状相对应的基因。
(4)共同进化概念中的“相互影响”的内涵指什么?
提示 ①不同物种之间的影响既包括种间互助,也包括种间斗争。②无机环境的选择作用可定向改变种群的基因频率,导致生物朝着一定的方向进化;生物的进化反过来又会影响无机环境。
(5)试从分子水平和进化角度解释生物多样性的原因是什么?
提示 分子水平:DNA多样性(根本)→蛋白质多样性(直接)→生物性状多样性;进化角度看:生物生存的不同环境对生物进行不同方向的自然选择。
1.达尔文进化论和现代综合进化理论的比较
达尔文进化论
共同点
现代综合进化理论
①进化局限于“个体”水平
②自然选择源于过度繁殖和生存斗争
③未就遗传变异本质做出科学解释以及自然选择的作用机理
①变异是进化的原材料
②自然选择决定生物进化的方向
③解释生物的多样性和适应性
①进化的基本单位是“种群”
②生物进化的实质是种群基因频率的改变
③突变和基因重组为生物进化提供原材料
④隔离导致新物种的形成
2.种群和物种的比较
项目
种群
物种
概念
生活在一定区域的同种生物的全部个体。种群是生物进化和繁殖的基本单位。同一种群内的个体之间可以进行基因交流
在自然状态下能够相互交配和繁殖,并能够产生可育后代的一群生物个体
范围
较小范围内的同种生物的所有个体
由分布在不同区域内的同种生物的许多种群组成
判断标准
①种群必须具备“三同”,即同一时间、同一地点、同一物种;②同一物种的不同种群不存在生殖隔离,交配能够产生可育后代
①主要是具有一定的形态结构、生理功能和在自然条件下能自由交配并且产生可育后代(无生殖隔离);②不同物种之间存在生殖隔离
联系
(1)一个物种可以包括许多种群;(2)同一个物种的多个种群之间存在着地理隔离,长期发展下去可成为不同的亚种,进而可能形成多个新物种
3.地理隔离与生殖隔离的比较
项目
地理隔离
生殖隔离
概念
同一种生物由于地理上的障碍,使不同的种群不能进行基因交流的现象
不同物种之间一般是不能够相互交配的,即使交配成功,也不能够产生可育的后代
特点
自然条件下不进行基因交流
种群间不进行基因交流
联系
①地理隔离是物种形成的量变阶段,生殖隔离是物种形成的质变时期;
②一般经过长期的地理隔离,然后形成生殖隔离,也可能不经过地理隔离直接形成生殖隔离,如多倍体的产生;
③只有地理隔离不一定形成生殖隔离,但能产生亚种,如东北虎和华南虎;
④生殖隔离是物种形成的标志,是物种形成的最后阶段,是物种间的真正界限
4.物种形成的两种典型模式比较
(1)渐变式——先长期地理隔离,最后产生生殖隔离。
(2)骤变式——主要是通过染色体变异的方式形成新物种,一旦出现可以很快形成生殖隔离。此种方式多见于植物。
杂种植物异源多倍体
命题点一 生物进化原理分析
1.如图所示的是施用某种杀虫剂以后,昆虫种群所发生的改变。下列相关叙述错误的是( )
A.①类个体被淘汰的原因并不是该杀虫剂未能诱发其产生抗性基因
B.抗性基因的根本来源是可遗传变异,②③类个体的抗性基因一定来源于遗传
C.若连续使用该杀虫剂,则抗杀虫剂的基因频率会越来越趋近1
D.杀虫剂直接选择的对象是昆虫的抗药性或不抗药性的表现型
答案 B
解析 观察题图可知,②类个体是在施用杀虫剂之前,已经发生基因突变产生抗性基因的个体,②③类个体的抗性基因可能来源于原种群中含抗性基因的个体,杀虫剂在此只起选择作用,①类个体被淘汰的原因是其本身不含抗性基因,A正确、B错误;若连续使用该杀虫剂,不含抗性基因的个体被淘汰,而含抗性基因的个体所占比例越来越高,故抗杀虫剂的基因频率会越来越趋近1,C正确;施用杀虫剂后,具有抗药性的个体生存下来,不具有抗药性的个体被淘汰,故杀虫剂直接选择的对象是昆虫的抗药性或不抗药性的表现型,D正确。
2.甲海岛上的某种鸟一部分迁徙到乙、丙两个海岛(三个岛屿相互隔绝),下图所示为刚迁入时和迁入多年后决定羽毛颜色的相关基因的调查结果(B—黑色、b—灰色、B1—黄色)。下列推测正确的是( )
A.三个海岛上的这种鸟既存在地理隔离,又存在生殖隔离
B.鸟类迁入新海岛后会与其食物、天敌和无机环境共同进化
C.甲、丙两个海岛的环境相同决定了羽毛颜色朝着相同的方向进化
D.乙海岛的环境促进羽毛颜色基因发生定向突变,产生了B1基因
答案 B
解析 三个海岛上的这种鸟之间存在地理隔离,但是无法确定是否存在生殖隔离,A项错误;鸟类迁入新海岛后与岛上原有的生物、无机环境相互影响,共同进化,B项正确;多年后,对于甲海岛上的种群而言,b的基因频率下降,而对于丙海岛上的种群而言,b的基因频率上升,故甲、丙两个海岛上鸟类羽毛颜色的进化方向是不同的,C项错误;基因突变是不定向的,环境通过选择作用对这些突变后的基因进行了筛选,D项错误。
命题点二 透过模式图辨析生物进化与物种形成的原理
3.如图表示蒙古冰草和沙生冰草两个物种形成的机制。下列相关叙述正确的是( )
A.种群1内部个体间形态和大小方面的差异体现的是物种多样性
B.蒙古冰草和沙生冰草为两个物种的标志是二者之间存在生殖隔离
C.a是地理隔离,自然选择的直接对象是种群中不同的等位基因
D.蒙古冰草和沙生冰草一直利用相同的生物和非生物资源
答案 B
解析 一个种群中不同个体表现型的差异体现了生物多样性层次中的遗传多样性,A项错误;蒙古冰草和沙生冰草为两个物种的标志是二者之间产生生殖隔离,B项正确;a是地理隔离,自然选择的直接对象是生物的表现型,C项错误;蒙古冰草和沙生冰草生活的区域环境不同,所以利用的生物和非生物资源可能不同,D项错误。
4.如图是物种形成的一种模式。物种a因为地理障碍分隔为两个种群a1和a2,经过漫长的进化,分别形成新物种b和c。在此进程中的某一时刻,a1种群的部分群体越过障碍外迁与a2同域分布,向d方向进化。下列有关叙述正确的是( )
A.b和d存在地理隔离,所以一定存在生殖隔离
B.c和d不存在地理隔离,却可能存在生殖隔离
C.a1中的外迁群体与当时留居群体的基因频率相同,则b和d是同一物种
D.a1中的外迁群体与当时a2种群的基因频率不同,则c和d是不同物种
答案 B
解析 图示是物种形成的常见模式,经过长期的地理隔离而达到生殖隔离。a通过地理隔离形成两个种群a1和a2,又分别演化出b、c、d三个种群,b、d虽然有地理隔离,但是不一定形成了生殖隔离,故A项错误;由于d是由a1演变而来,c是由a2演变而来,c与d之间可能存在生殖隔离,故B项正确;即使a1中的外迁群体与当时留居群体的基因频率相同,但由于b和d两个种群之间有地理隔离,有可能形成了生殖隔离,故二者可能属于不同的物种,故C项错误;同理,即使a1中的外迁群体与当时a2种群的基因频率不同,只要c和d之间不存在生殖隔离,它们仍是同一物种,故D项错误。
考点二 基因频率和基因型频率的计算
题型1 常染色体上基因频率的计算
1.已知各基因型个体的数量,求基因频率。此类题型可用定义公式计算,即某基因的频率=[(该基因纯合子个体数×2+杂合子个体数)÷(总个体数×2)]×100%。
2.已知基因型频率,求基因频率。此类题型可以将百分号去掉,按定义公式计算或直接用“某基因的基因频率=该基因纯合子的百分比+杂合子百分比的1/2”来代替。如基因A的频率=AA的频率+1/2Aa的频率,基因a的频率=1-基因A的频率。
1.蜗牛的有条纹(A)对无条纹(a)为显性。在某一地区的蜗牛种群内,有条纹(AA)个体占55%,无条纹个体占15%,若蜗牛间进行自由交配得到F1,则F1中A的基因频率和Aa的基因型频率分别是( )
A.30%,21% B.30%,42%
C.70%,21% D.70%,42%
答案 D
解析 亲本中AA占55%,aa占15%,所以Aa占30%,则A的基因频率为55%+30%×1/2=70%,a的基因频率=1-70%=30%。蜗牛间进行自由交配,在不考虑基因突变的情况下,可利用遗传平衡定律计算,F1中Aa的基因型频率为2×70%×30%=42%。
2.在调查某小麦种群时发现T(抗锈病)对t(易感染)为显性,在自然情况下,该小麦种群可以自由传粉,据统计在该小麦种群的基因型中,TT占20%、Tt占60%、tt占20%,该小麦种群突然大面积感染锈病,致使易感染小麦在开花之前全部死亡。计算该小麦种群在感染锈病之前与感染锈病且开花之后基因T的频率分别是( )
A.50%和50% B.50%和62.5%
C.62.5%和50% D.50%和100%
答案 B
解析 小麦种群的基因型中TT占20%,Tt占60%,tt占20%,所以T的基因频率为20%+1/2×60%=50%;感染锈病后易感染小麦在开花之前全部死亡,所以感染锈病且开花之后TT、Tt的基因型频率分别为25%、75%,T的基因频率是25%+1/2×75%=62.5%。
3.某小鼠群体中,A+、A和a互为等位基因,该种群基因型及个体数如下表:
基因型
A+A+
A+A
A+a
AA
Aa
aa
个体数
100
200
300
100
200
100
下列说法错误的是( )
A.A+的基因频率是35%
B.A+、A、a是基因突变的结果
C.A+和A的根本区别是碱基序列不同
D.该小鼠群体所有的A+、A、a基因,构成小鼠的基因库
答案 D
解析 由题表信息可知,该小鼠种群共有1 000个个体,则该等位基因共有2 000个,其中A+基因共有100×2+200+300=700(个),所以A+的基因频率为700÷2 000×100%=35%,A正确;A+、A和a互为等位基因,是基因突变的结果,B正确;等位基因的根本区别是碱基的排列顺序不同,C正确;小鼠种群全部个体的所有基因才能构成小鼠的基因库,D错误。
题型2 性染色体上基因频率的计算
p=×100%
q=×100%
(p为XA的基因频率,q为Xa的基因频率)
4.对某村庄人群的红绿色盲情况调查发现,共有500人,其中XBXB占42.2%,XBXb占7.4%,XbXb占0.4%,XBY占46%,XbY占4%。一年后由于出生、死亡、婚嫁等原因,该村庄男性色盲增加了5人,女性携带者增加了6人,其余类型人数不变。则一年后该人群XB和Xb的基因频率分别是( )
A.9.39%,90.61% B.8%,92%
C.92%,8% D.90.61%,9.39%
答案 D
解析 男性色盲基因型为XbY,男性色盲增加了5人,则b基因增加5;女性携带者基因型为XBXb,女性携带者增加了6人,则B基因增加6,b基因增加6。原来女性共有500×(42.2%+7.4%+0.4%)=250(人),则男性共有500-250=250(人)。由于女性每人有2个B(b)基因,而男性每人只有1个B(b)基因。因此,原来共有(B+b)基因总数为250×2+250=750。b基因频率=b基因总数/(B+b)基因总数×100%=(500×7.4%+500×0.4%×2+500×4%+5+6)/(750+5+6×2)=72/767×100%≈9.39%。根据种群中一对等位基因的基因频率之和为1,则B基因频率=1-9.39%=90.61%。
5.(2018·武汉调研)某与外界隔离的岛屿上,经调查该地区居民中白化病的致病基因频率为a,红绿色盲的致病基因频率为b,抗维生素D佝偻病的致病基因频率为c。下列有关叙述不正确的是( )
A.正常个体中白化病基因携带者所占的概率为
B.男性个体中患红绿色盲的个体所占的比例为b
C.不患抗维生素D佝偻病的女性个体占全部个体的
D.女性个体中同时患红绿色盲和抗维生素D佝偻病的占bc
答案 D
解析 根据题意可知,白化病的致病基因频率为a,正常基因的频率为1-a,则显性纯合子的基因型频率为(1-a)2,杂合子的基因型频率为2×a×(1-a),则正常个体中白化病携带者所占的概率为,A项正确;男性的基因型有XBY、XbY,而红绿色盲的致病基因频率为b,因此男性个体中患红绿色盲的个体所占的比例为b,B项正确;抗维生素D佝偻病为伴X染色体显性遗传病,抗维生素D佝偻病的致病基因频率为c,则正常基因频率为(1-c),因此不患抗维生素D佝偻病的女性个体占全部个体的,C项正确;女性个体中同时患红绿色盲和抗维生素D佝偻病的占b2(2c-c2),D项错误。
题型3 利用遗传平衡公式计算基因频率和基因型频率
1.前提条件:(1)种群非常大;(2)所有雌雄个体之间自由交配;(3)没有迁入和迁出;(4)没有自然选择;(5)没有基因突变。
2.计算公式:当等位基因只有两个(A、a)时,设p表示A的基因频率,q表示a的基因频率,则:AA的基因型频率=p2,Aa的基因型频率=2pq,aa的基因型频率=q2。如果一个种群达到遗传平衡,其基因型频率应符合:p2+2pq+q2=1。
6.玉米的高秆(H)对矮秆(h)为显性。现有若干H基因频率不同的玉米群体,在群体足够大且没有其他因素干扰时,每个群体内随机交配一代后获得F1。各F1中基因型频率与H基因频率(p)的关系如图所示。下列分析错误的是( )
A.0<p<1时,亲代群体都可能只含有纯合子
B.只有p=b时,亲代群体才可能只含有杂合子
C.p=a时,显性纯合子在F1中所占的比例为
D.p=c时,F1自交,子代中纯合子所占比例为
答案 D
解析 A项,该群体的基因频率符合遗传平衡定律。当亲代只有HH和hh存在时,由于其基因型的比率不同,p的值也不同,取值范围为0<p<1。B项,若亲代只有杂合子,则H、h的基因频率均为,F1中HH、Hh、hh的基因型频率分别为、、,对应图中b点。C项,当p=a时,由图可知,Hh的基因型频率=hh的基因型频率,根据遗传平衡定律,可知2a(1-a)=(1-a)(1-a),解得a=,F1中显性纯合子的比例为a×a=。D项,当p=c时,HH的基因型频率=Hh的基因型频率,根据遗传平衡定律可知c×c=2c(1-c),解得c=,则F1中,HH=,Hh=,hh=,F1自交,其子代杂合子Hh=×=,纯合子所占比例为1-=。
7.如图为某家族ABO血型与某遗传疾病的遗传系谱图,其中有些家庭成员的血型已经清楚(见图中标注)。已知该地区人群中基因IA的频率为0.1,基因IB的频率为0.1,基因i的频率为0.8;人群中患病的频率为。已知控制血型与疾病的基因是独立分配的,假设控制疾病与正常性状的基因是E或e。下列叙述错误的是( )
A.该遗传病为常染色体隐性遗传病
B.9号为该病患者的概率为
C.3号为O型血的概率为
D.3号与4号再生一个O型血孩子的概率为
答案 D
解析 分析系谱图:1号和2号均正常,但他们有一个患该遗传病的女儿,即“无中生有为隐性,隐性看女病,女病男正非伴性”,说明该病为常染色体隐性遗传病,A项正确;6号的基因型及概率为EE、Ee,人群中患病的概率为,即ee的概率为,则e基因的频率为=,因此E基因的频率为,根据遗传平衡定律,EE的概率为,Ee的概率为2××,人群中正常个体基因型为Ee的概率为=。因此,9号患病的概率为××=,B项正确;关于血型,3号的基因型及概率为IAi∶IBi∶ii=(2×0.1×0.8)∶(2×0.1×0.8)∶(0.8×0.8)=1∶1∶4,则3号为O型血的概率==,3号个体产生i配子的概率为×+×+=,4号个体的基因型为I-i,因此3号和4号再生一个O型血孩子的概率为×=,C项正确、D项错误。
8.一对等位基因(F、f)位于常染色体上,经调查,兔群中雌兔基因型频率FF(30%)、Ff(60%)、ff(10%);雄兔基因型频率FF(20%)、Ff(40%)、ff(40%)。假设随机交配,且后代生活力一致,则子代中( )
A.基因型频率改变,该群体发生了进化
B.Ff基因型频率为52%
C.F基因频率雌兔为60%、雄兔为40%
D.雌兔、雄兔的基因型频率不同,进化方向相同
答案 B
解析 生物进化的实质是种群基因频率的改变,该种群随机交配,且子代生活力一致,则基因频率不发生改变,即该种群没有发生进化;雌兔中F的基因频率为30%+60%×1/2=60%,f=40%,雄兔中F的基因频率为20%+40%×1/2=40%,f=60%,随机交配后,子代的基因频率不变,根据遗传平衡定律,子代中Ff的基因型频率为60%×60%+40%×40%=52%;在子代中,F基因频率在雌兔、雄兔中均为50%,雌兔、雄兔的基因型频率相同,进化方向不同。
矫正易错 强记长句
1.有关现代进化理论基本观点的几点提醒
(1)突变≠基因突变。“突变”不是基因突变的简称,而是包括“基因突变”和“染色体变异”。
(2)变异在环境变化之前已经产生,环境只是起选择作用,不能定向诱发基因突变。
(3)变异是不定向的,而自然选择能定向改变种群的基因频率,从而使种群发生定向进化。
(4)能产生后代≠同一物种。两个个体能够交配产生后代,但子代可能高度不育,则仍是两个物种。
(5)生物进化不一定导致物种的形成,但新物种一旦形成,则说明生物肯定进化了。
(6)只有地理隔离而没形成生殖隔离,可能产生亚种,但没有产生新物种。
2.准确运用男性基因型频率计算该地区X染色体基因频率
红绿色盲为伴X染色体隐性遗传病,色盲基因b位于X染色体上。对男性(XY)而言,每个男性体细胞中只有一条X染色体,含有致病基因就为患者,不含则为正常个体,无携带者。若某地区男性中色盲占x,则此地区Xb的基因频率也为x,此地区女性色盲率则为x2。
3.自交、自由交配与基因频率改变的关系
(1)自交是指基因型相同的个体交配,雌雄同株植物是指自花传粉。结果是杂合基因型频率降低,纯合基因型频率增加,在无选择条件下,各基因频率不变。
(2)自由交配是指种群内不同基因型的个体间相互交配。在无选择的条件下,基因频率、基因型频率均保持不变,相关计算可按哈迪—温伯格定律(遗传平衡定律)进行。
(3)只要种群的基因频率不变,即使基因型频率改变,种群也未发生进化。
1.用现代生物进化理论解释“长期使用杀虫剂,发现灭虫效果越来越差”的原因是经自然(杀虫剂)选择作用,种群中抗药性基因频率升高。
2.生物进化的实质是种群基因频率的改变,而物种形成的标志是产生生殖隔离。
3.如图是将某种植物分别移栽到低纬度和高纬度地区种植,经过多年的演化后最终形成了不同的五个物种:
(1)确定D和C不是一个物种的具体证据是如果D和C不能杂交,或杂交后不能产生可育后代(或若D和C之间存在生殖隔离,说明它们不是同一物种)。
(2)图示中B物种进化为D、E两个物种的机理是地理隔离造成基因交流的阻断,不同环境的自然选择造成不同基因频率的变化,当基因频率变化积累到一定的程度时,形成生殖隔离,从而形成物种D和E。
重温高考 演练模拟
1.(2016·全国Ⅰ,6)理论上,下列关于人类单基因遗传病的叙述,正确的是( )
A.常染色体隐性遗传病在男性中的发病率等于该病致病基因的基因频率
B.常染色体显性遗传病在女性中的发病率等于该病致病基因的基因频率
C.X染色体显性遗传病在女性中的发病率等于该病致病基因的基因频率
D.X染色体隐性遗传病在男性中的发病率等于该病致病基因的基因频率
答案 D
解析 根据哈迪—温伯格定律,满足一定条件的种群中,等位基因只有一对(A、a)时,设基因A的频率为p,基因a的频率为q,则基因频率p+q=1,AA、Aa、aa的基因型频率分别为p2、2pq、q2。基因频率和基因型频率关系满足(p+q)2=p2+2pq+q2,若致病基因位于常染色体上,发病率与性别无关。常染色体上隐性遗传病的发病率应为aa的基因型频率,即q2,A错误;常染色体上显性遗传病的发病率应为AA和Aa的基因型频率之和,即p2+2pq,B错误;若致病基因位于X染色体上,发病率与性别有关。女性的发病率计算方法与致病基因位于常染色体上的情况相同,X染色体显性遗传病女性的发病率为p2+2pq,C错误;因男性只有一条X染色体,故男性的发病率为致病基因的基因频率,D正确。
2.(2018·江苏,4)下列关于生物进化的叙述,正确的是( )
A.群体中近亲繁殖可提高纯合子的比例
B.有害突变不能成为生物进化的原材料
C.某种生物产生新基因并稳定遗传后,则形成了新物种
D.若没有其他因素影响,一个随机交配小群体的基因频率在各代保持不变
答案 A
解析 群体中近亲个体基因相似度高,所以群体中近亲繁殖会提高纯合子的比例,A正确;突变和基因重组是生物进化的原材料,B错误;新物种形成的标志是生殖隔离的出现,产生新基因并稳定遗传不代表形成了生殖隔离,C错误;基因频率保持不变的一个前提是种群足够大,一个随机交配小群体的基因频率不一定在各代保持不变,D错误。
3.(2015·安徽,5)现有两个非常大的某昆虫种群,个体间随机交配,没有迁入和迁出,无突变,自然选择对A和a基因控制的性状没有作用。种群1的A基因频率为80%,a基因频率为20%;种群2的A基因频率为60%,a基因频率为40%。假设这两个种群大小相等,地理隔离不再存在,两个种群完全合并为一个可随机交配的种群,则下一代中Aa的基因型频率是( )
A.75% B.50% C.42% D.21%
答案 C
解析 两种群均处于遗传平衡状态,且种群大小相等,故两种群完全合并后A、a的基因频率分别为两种群A、a基因频率的平均值,A基因频率=(80%+60%)÷2=70%,a基因频率=(20%+40%)÷2=30%。该种群随机交配后,子一代中Aa的基因型频率为2×70%×30%=42%,故选C。
4.(2013·海南,15)果蝇长翅(V)和残翅(v)由一对常染色体上的等位基因控制。假定某果蝇种群有20 000只果蝇,其中残翅果蝇个体数量长期维持在4%。若再向该种群中引入20 000只纯合长翅果蝇,在不考虑其他因素影响的前提下,关于纯合长翅果蝇引入后种群的叙述,错误的是( )
A.v基因频率降低了50%
B.V基因频率增加了50%
C.杂合果蝇比例降低了50%
D.残翅果蝇比例降低了50%
答案 B
解析 因该果蝇种群长期保持vv的基因型频率为4%,由此算出v的基因频率为0.2,V的基因频率为0.8,进而计算出引入纯合长翅果蝇前,vv基因型的果蝇有0.04×20 000=800(只),Vv基因型的果蝇有2×0.2×0.8×20 000=6 400(只),VV基因型的果蝇有0.8×0.8×20 000=12 800(只)。引入纯合长翅果蝇后,v基因频率为(800×2+6 400)/(40 000×2)=0.1,V基因频率为1-0.1=0.9,A项正确、B项错误;因Vv、vv基因型的果蝇的数目不变,而该种群个体总数增加一倍,所以Vv、vv的基因型频率降低50%,C、D项正确。
5.(2015·全国Ⅰ,32)假设某果蝇种群中雌雄个体数目相等,且对于A和a这对等位基因来说只有Aa一种基因型。请回答下列问题:
(1)若不考虑基因突变和染色体变异,则该果蝇种群中A基因频率∶a基因频率为________。理论上,该果蝇种群随机交配产生的第一代中AA、Aa和aa的数量比为________,A基因频率为________。
(2)若该果蝇种群随机交配的实验结果是第一代中只有Aa和aa两种基因型,且比例为2∶1,则对该结果最合理的解释是________________________。根据这一解释,第一代再随机交配,第二代中Aa和aa基因型个体数量的比例应为________。
答案 (1)1∶1 1∶2∶1 0.5 (2)A基因纯合致死 1∶1
解析 (1)由题干信息可知,种群中只有Aa一种基因型个体,因此种群中A∶a比例是1∶1,产生的配子中A配子∶a配子=1∶1,配子随机结合,后代中基因型AA为×=,基因型Aa为2××=,基因型aa为×=。A的基因频率为AA基因型频率+的Aa基因型频率=+×=。(2)该种群随机交配后,由于后代只有Aa和aa两种基因型,说明AA基因型个体死亡。且Aa和aa两种基因型比例为2∶1,这时种群中产生的配子比例为1/3A、2/3a,依据遗传平衡定律,求得后代中AA为1/9、Aa为4/9、aa为4/9,其中AA个体死亡,Aa和aa的比例为1∶1。
6.(2018·全国Ⅰ,29节选)回答下列问题:
(1)大自然中,猎物可通过快速奔跑来逃脱被捕食,而捕食者则通过更快速的奔跑来获得捕食猎物的机会,猎物和捕食者的每一点进步都会促进对方发生改变,这种现象在生态学上称为________。
(2)根据生态学家斯坦利的“收割理论”,食性广捕食者的存在有利于增加物种多样性,在这个过程中,捕食者使物种多样性增加的方式是_____________________________________
________________________________________________________________________。
答案 (1)协同进化(或共同进化) (2)捕食者往往捕食个体数量多的物种,为其他物种的生存提供机会
解析 (1)猎物和捕食者通过捕食活动相互影响,自然选择有利于猎物种群中跑得快的个体生存,也有利于捕食者种群中跑得快的个体生存,体现了生物与生物之间的协同进化。
(2)捕食者往往捕食个体数量多的物种,这样会避免出现一种或少数几种生物在生态系统中占绝对优势的局面,为其他物种的生存提供机会,有利于增加物种的多样性。
一、选择题
1.(2018·湖南十三校联考)下列关于自然选择学说和现代生物进化理论及其内容的叙述,错误的是( )
A.自然选择学说解释了生物的多样性和适应性
B.隔离是形成新物种的必要条件,也是生物进化的必要条件
C.有性生殖的出现实现了基因的重组,从而加快了生物进化的速度
D.物种形成的三个基本环节是突变和基因重组、自然选择及隔离
答案 B
解析 隔离是新物种形成的必要条件,但不是生物进化的必要条件,生物进化的标志是种群基因频率的改变,生物发生进化但不一定会出现生殖隔离。
2.(2018·天水一模)如图表示生物新物种形成的基本环节,对图示分析正确的是( )
A.a表示基因突变和基因重组,是生物进化的原材料
B.b表示生殖隔离,生殖隔离是生物进化的标志
C.c表示新物种形成,新物种与生活环境共同进化
D.d表示地理隔离,是新物种形成的必要条件
答案 C
解析 a表示突变和基因重组,突变包括基因突变和染色体变异;b表示生殖隔离,新物种形成的标志是生殖隔离,生物进化的标志是种群基因频率的改变;d表示地理隔离,新物种的形成不一定需要地理隔离。
3.如图表示从Q点环境条件发生变化后,某种群中A 和a基因频率的变化情况。下列说法错误的是( )
A.Q点后基因A控制的性状更加适应环境
B.P点时两曲线相交,此时A和a 的基因频率均为50%
C.环境条件发生变化使得该种群产生了适应性变异
D.在自然选择的作用下,种群的基因频率发生了定向改变
答案 C
解析 分析题图可知,Q点以后A的基因频率升高,a的基因频率降低,说明A控制的性状更加适应环境,A项正确;P点两曲线相交,说明A与a的基因频率相等,此时A和a的基因频率均为50%,B项正确;生物产生适应性的变异不是由环境变化引起的,变异是不定向的,环境变化对不定向的变异起选择作用,C项错误;由于自然选择是定向的,所以在自然选择的作用下,种群的基因频率会发生定向改变,D项正确。
4.(2018·哈尔滨三中月考)下图表示种群与物种的关系,关于它们的叙述不正确的是( )
A.从图中可以看出,一个物种可以有很多种群,地理隔离阻碍了这些种群进行基因交流
B.若物种2是由物种1形成的,则物种1一定发生了基因频率的改变
C.由物种1形成物种2的必要条件是地理隔离
D.若种群1与种群2的基因频率都发生了改变,则这两个种群都在进化
答案 C
解析 隔离是新物种形成的必要条件,新物种的形成通常要经过长期的地理隔离而达到生殖隔离,但并不是所有新物种的形成都需要经过地理隔离。
5.(2018·深圳中学测试)经调查发现,某地区青菜虫种群的抗药性不断增强,其原因是连续多年对青菜虫使用农药。下列叙述正确的是( )
A.使用农药导致青菜虫发生抗药性变异
B.青菜虫抗药性的增强是人工选择的结果
C.通过选择导致青菜虫抗药性不断积累
D.环境是造成青菜虫抗药性不断增强的动力
答案 C
解析 使用农药前青菜虫已经发生抗药性变异,农药只是对变异起选择作用,A项错误;青菜虫抗药性的增强是农药选择的结果,B项错误;通过选择导致青菜虫抗药性不断积累,C项正确;连续多年对青菜虫使用农药是造成青菜虫抗药性不断增强的动力,D项错误。
6.某昆虫的长翅(B)对残翅(b)、黑体(E)对灰体(e)为显性,这两对性状独立遗传。环境导致bbE_基因型和B_ee基因型的胚胎致死。若纯合的雄虫(BBEE)与雌虫(bbee)交配,则F2群体中E的基因频率是( )
A.50% B.60% C.40% D.100%
答案 B
解析 BBEE和bbee交配,F1的基因型均为BbEe,由于bbE_和B_ee基因型的胚胎致死,则F2中能存活下来的个体基因型及比例为BBEE∶BBEe∶BbEE∶BbEe∶bbee=1∶2∶2∶4∶1,关于E、e的基因型及比例整合后为EE∶Ee∶ee=3∶6∶1,则E的基因频率为(3×2+6)/20×100%=60%。
7.下列关于共同进化和生物多样性形成的说法,正确的是( )
A.共同进化表现在不同物种之间的相互影响上
B.生物多样性包括物种多样性、种群多样性和生态系统多样性
C.地球上厌氧生物比好氧生物出现的早
D.外来物种入侵不能改变生物进化的速度和方向
答案 C
解析 共同进化不仅发生在不同物种之间,还发生在生物与无机环境之间,A项错误;生物多样性包括遗传多样性、物种多样性和生态系统多样性,B项错误;由于地球上最初没有氧气,根据生物与环境的关系可以判断最早出现的生物是厌氧生物,当氧气出现后才出现好氧生物,C项正确;外来物种入侵会严重影响与之有竞争关系的当地物种,使某些种群的基因频率发生改变,故能改变生物进化的速度和方向,D项错误。
8.许多年前,某大峡谷中的松鼠被一条河流分隔成甲、乙两个种群,两个种群所发生的变化如下图所示,①~⑥表示不同的变异结果。下列叙述错误的是( )
A.a表示地理隔离,经过长期的地理隔离可能出现生殖隔离
B.b过程表示基因重组和染色体变异,为生物进化提供原材料
C.c过程可以定向改变种群的基因频率,导致生物定向进化
D.在自然状态下,物种1和物种2相互交配可能产生不育后代
答案 B
解析 根据物种的形成过程可以判断:a、b、c分别为地理隔离、突变和基因重组及自然选择,A项正确;为生物进化提供原材料的是突变和基因重组,突变包括基因突变与染色体变异,B项错误;自然选择定向改变生物的基因频率,决定生物进化的方向,C项正确;不同物种间存在生殖隔离,D项正确。
9.(2018·衡水检测)下列有关基因频率、基因型频率与生物进化的叙述,正确的是( )
A.因色盲患者中男性数量多于女性,所以男性群体中色盲基因频率大于女性群体
B.一个种群中,控制一对相对性状的基因型频率改变,说明物种在进化
C.基因型为Aa的个体逐代自交,后代所形成的种群中,A的基因频率大于a的基因频率
D.可遗传变异为进化提供原材料,突变是生物发生进化的重要原因之一
答案 D
解析 基因频率是针对种群而言的,男性群体和女性群体都不是一个种群,在一个种群中,两者的基因频率相等;生物进化的实质是种群基因频率的变化而非基因型频率的变化;基因型为Aa的个体逐代自交的过程中,若没有突变、选择、迁入和迁出等,A、a传递给子代的概率相同,因此后代所形成的种群中A和a基因频率相等;可遗传变异包括突变和基因重组,为生物进化提供原材料,生物通过突变产生大量的可遗传变异,使种群的基因频率发生改变,生物发生进化。
10.(2018·昆明市高三一模)某昆虫的种群非常大,第一年AA占10%,Aa占20%,aa占70%,种群内雌雄个体间都能自由交配并产生后代。假设由于环境条件改变,种群中显性个体每年增加10%,隐性个体每年减少10%,下列说法正确的是( )
A.环境条件的改变一定会影响隐性个体的出生率
B.在自然选择过程中,直接受选择的是个体的表现型
C.第二年隐性个体的基因型频率为60%
D.若环境条件不变,该种群的基因频率也不会发生改变
答案 B
解析 环境条件改变,不一定会影响隐性个体的出生率,也可能影响其死亡率,A错误;第二年隐性个体的基因型频率为70%×(1-10%)÷[10%×(1+10%)+20%×(1+10%)+70%×(1-10%)]≈65.6%,C错误;环境条件保持稳定,但可能存在突变、迁入或迁出等影响种群基因频率改变的其他因素,因此种群的基因频率可能发生改变,D错误。
11.如图显示了3种可能的物种形成机制,对机制1~3诱发原因的解释依次可能是( )
A.生殖隔离 种内斗争 出现突变体
B.地理隔离 种群迁出 出现突变体
C.自然选择 种间斗争 种群迁入
D.种内斗争 繁殖过剩 环境改变
答案 B
解析 物种形成的三个环节是突变和基因重组、自然选择及隔离。机制1图示表明原始种群因地理隔离变为两个种群,通过长期遗传变异积累和自然选择的作用下逐渐进化出新物种;机制2图示表明原始种群中一部分个体迁出成为新种群,和原种群产生地理隔离,最终进化为新物种;机制3图示表明在原始种群内产生了变异群体,经过长期积累进化为新物种。
二、非选择题
12.如图是加拉帕戈斯群岛上物种演化的模型:图中上为甲岛,下为乙岛,A、B、C、D为四个物种及其演化关系,请据图回答问题:
(1)由A物种进化为B、C两个物种的内因是____________,外因是________________________________________,进化的实质是________________________。
(2)甲岛上的B物种迁到乙岛后,不与C物种发生基因交流,其原因是________________。
(3)迁到乙岛的B物种可能会__________________。
(4)假设种群中有一对等位基因A、a,A的基因频率为10%,a的基因频率为90%,那么AA、Aa、aa三种基因型的频率分别为__________________;若环境的选择作用使a的基因频率逐渐下降,A的基因频率逐渐上升,则后代中基因型为aa的个体的数量变化趋势是__________。
答案 (1)遗传变异 甲、乙两岛环境不同且有地理隔离 种群基因频率的改变 (2)已形成生殖隔离 (3)形成新的物种(答案合理即可) (4)1%、18%、81% 逐渐减少
解析 (1)生物进化的内因是遗传变异;外因是环境不同以及地理隔离;生物进化的实质是种群基因频率的改变。(2)当两个种群不能发生基因交流时,说明二者之间已经形成生殖隔离。(3)因甲、乙两岛的环境条件不同,再加上地理隔离导致生殖隔离,使B物种不能与C物种自由交配,故B可能会形成新物种。(4)根据题意可知,AA的基因型频率是10%×10%=1%,Aa的基因型频率是2×90%×10%=18%,aa的基因型频率是90%×90%=81%;若环境的选择作用使a的基因频率逐渐下降,A的基因频率逐渐上升,则后代中基因型为aa的个体数量将逐渐减少。
13.某昆虫的翅可按长度分为残翅、中翅和长翅,且残翅昆虫不能飞行,翅越长运动能力越强,图1表示某地区该种昆虫的翅长与个体数量的关系。分析并回答下列问题:
(1)图1中该种昆虫翅长差异的根本来源是__________。
(2)如果有两个较小的此种昆虫的种群迁入了甲、乙两个岛屿,其中甲岛食物匮乏,运动能力强的生物更容易获得食物,乙岛经常有大风浪,飞行的昆虫容易被吹入大海淹死。我们能从这一事实得到的结论是_____________________________________________________
________________________________________________________________________。
(3)请在图2中画出昆虫在甲岛屿繁殖数代以后翅长与个体数量的柱状图。
(4)若干年后,甲岛屿形成的昆虫种群A与乙岛屿形成的昆虫种群B再次相遇,但它们已不能进行相互交配,说明两种群的__________存在很大差异,导致它们之间形成了____________,而产生这种差异的原因有:
①________________________________________________________________________;
②________________________________________________________________________。
(5)现有1 000只该种昆虫迁入丙岛屿,其中基因型为AA的个体有550只,Aa的个体有300只,aa的个体有150只,如果不考虑自然选择和突变,昆虫个体进行自由交配,且每只昆虫的繁殖能力相同,则繁殖3代以后,该种群中A的基因频率为____________,Aa的基因型频率为________。
答案 (1)基因突变 (2)基因突变的有害和有利不是绝对的,取决于生物的生存环境 (3)如图所示
(4)基因库 生殖隔离 ①A、B两种群发生的可遗传变异不同 ②A、B两种群存在地理隔离,种群间不能进行基因交流(或甲、乙两岛自然选择的作用不同,导致基因频率改变的方向不同) (5)70% 42%
14.(2018·成都六校期中)某地大白菜农田蜗牛危害严重,农民起初喷洒杀虫剂R控制虫害,但几年后效果不明显,于是通过放养青蛙来控制害虫,如图是几年中蜗牛种群数量变化的曲线。回答下列相关问题:
(1)拉马克认为,生物各种适应性特征的形成都是由于____________和______________,若用其观点分析蜗牛抗药性的出现,则蜗牛抗药性变异产生于杀虫剂R使用________(填“前”或“后”)。若用达尔文的观点分析,蜗牛抗药性的形成是____________的结果。
(2)现代生物进化理论认为蜗牛从A点到B点发生了进化,其原因是______________________
____________________________。从________点开始,农民开始放养青蛙控制害虫。
(3)蜗牛还能被一些鸟类捕食。蜗牛壳上有条纹与无条纹的性状是由一对等位基因A和a控制的,研究人员调查了某地区的1 000只蜗牛,对存活的个体数和被鸟捕食后剩下的蜗牛空壳数进行统计,得到的数据如表所示。
项目
有条纹(显性)
无条纹(隐性)
合计
存活个体数
178
211
389
空壳数
332
279
611
合计
510
490
1 000
在这1 000只蜗牛中,aa的基因型频率为_______________________________________。
如果Aa的基因型频率为32%,则a的基因频率为__________________________。
由表中数据可推断,经多个世代后,该种群中_________________________(填“有条纹”或“无条纹”)基因的频率将会增大。
答案 (1)用进废退 获得性遗传 后 自然选择
(2)从A点到B点杀虫剂R的使用会使蜗牛种群中抗药性基因频率上升,种群基因频率发生改变 C (3)49% 65% 无条纹
解析 (1)拉马克认为,生物各种适应性特征的形成都是由于用进废退和获得性遗传,若用其观点分析蜗牛抗药性变异的产生,则杀虫剂R的使用使蜗牛产生抗药性,即在杀虫剂使用后出现了抗药性。而达尔文的自然选择学说则认为抗药性的变异产生在杀虫剂使用前,杀虫剂起自然选择作用。(2)生物进化的实质是种群基因频率的改变。从图形分析,由A点到B点由于杀虫剂R的使用使蜗牛种群密度下降,大部分抗药性个体保留下来,故抗药性基因频率上升,蜗牛发生了进化。分析图形,C点后蜗牛种群数量开始下降,因此应是从C点开始放养青蛙。(3)无条纹为隐性性状,基因型为aa,由表格信息可知,aa的基因型频率为490×2÷(1 000×2)×100%=49%,如果Aa的基因型频率为32%,则a的基因频率=49%+1/2×32%=65%。由表中信息可知,有条纹的蜗牛空壳数相对较多,因此有条纹基因的频率会逐渐降低,无条纹基因的频率会逐渐上升。

