所属成套资源:2020高考生物人教通用版一轮讲义
2020版生物新导学大一轮人教通用版讲义:第五单元基因的传递规律热点题型五
展开
一、9∶3∶3∶1的变式(等于16和小于16)
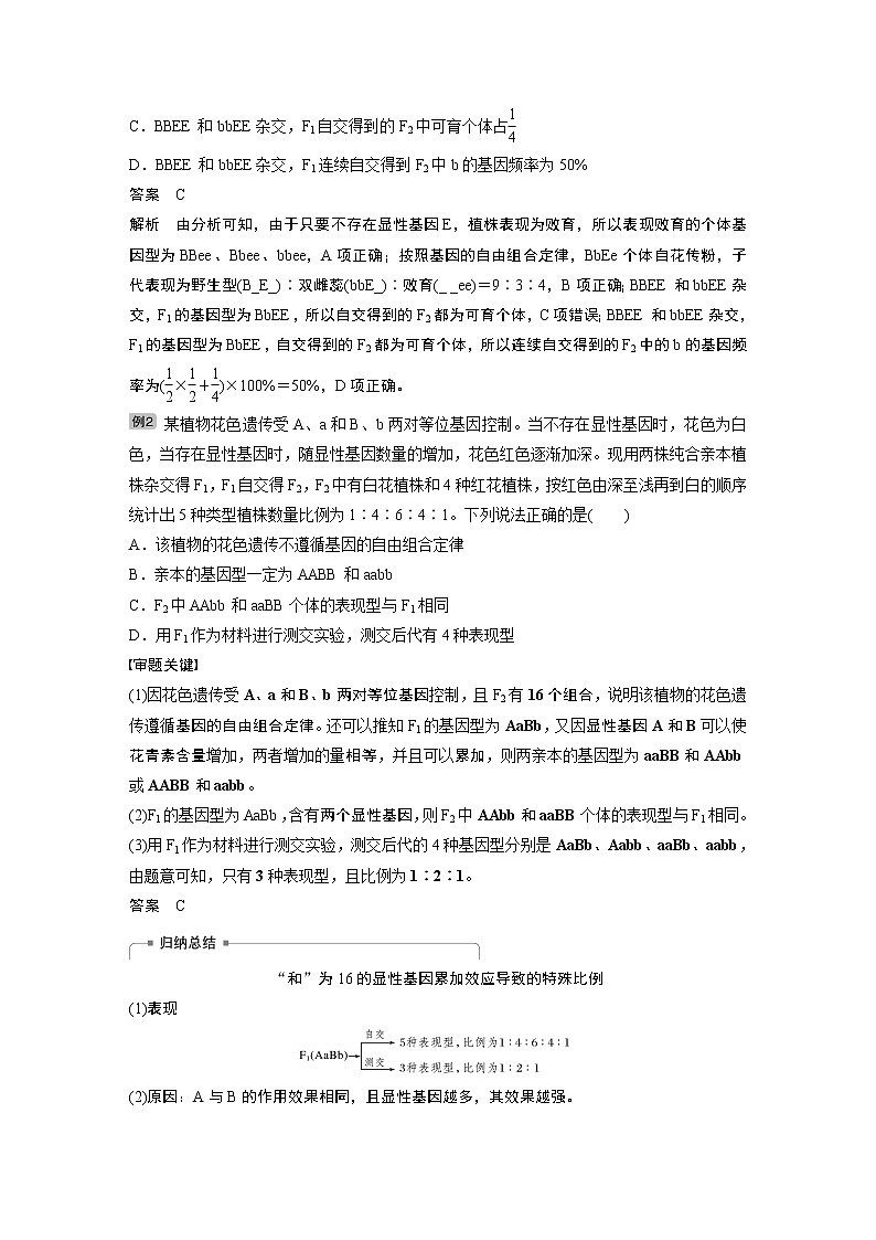
水稻抗稻瘟病是由基因R控制的,细胞中另有一对等位基因B、b对稻瘟病的抗性表达有影响,BB使水稻抗性完全消失,Bb使抗性减弱。现用两纯合亲本进行杂交,实验过程和结果如图所示。下列相关叙述正确的是( )
A.亲本的基因型是RRBB、rrbb
B.F2的弱抗病植株中纯合子占2/3
C.F2中全部抗病植株自交,后代抗病植株占8/9
D.不能通过测交鉴定F2易感病植株的基因型
审题关键
(1)由遗传图解可知,子二代的表现型及比例是3∶6∶7,是9∶3∶3∶1的变式,说明水稻的抗病性状由2对等位基因控制,且2对等位基因的遗传遵循基因的自由组合定律,同时可推知F1的基因型为RrBb。
(2)由于BB使水稻抗性完全消失,因此亲本基因型是RRbb(抗病)×rrBB(易感病),F1自交转化成2个分离定律问题:Rr×Rr→R_∶rr=3∶1,Bb×Bb→BB∶Bb∶bb=1∶2∶1,F2弱抗病的基因型及比例是RRBb∶RrBb=1∶2。
(3)F2中抗病植株的基因型及比例为RRbb∶Rrbb=1∶2,若全部抗病植株自交,则后代不抗病植株的比例为2/3×1/4=1/6,抗病植株的比例为5/6。
(4)F2中易感病植株的基因型有rrBB、rrBb、rrbb、RRBB、RrBB,其中rrBB、rrBb、rrBb与rrbb杂交,后代都是易感病个体。
答案 D
“和”为16的由基因互作导致的特殊分离比
(1)原因分析
序号
条件
F1(AaBb)
自交后代比例
F1测交
后代比例
1
存在一种显性基因时表现为同一性状,其余表现正常
9∶6∶1
1∶2∶1
2
两种显性基因同时存在时,表现为一种性状,否则表现为另一种性状
9∶7
1∶3
3
当某一隐性基因成对存在时表现为双隐性状,其余表现正常
9∶3∶4
1∶1∶2
4
只要存在显性基因就表现为同一种性状,其余表现正常
15∶1
3∶1
(2)解题技巧
①看F2的表现型比例,若表现型比例之和是16,不管以什么样的比例呈现,都符合基因的自由组合定律。
②将异常分离比与正常分离比9∶3∶3∶1进行对比,分析合并性状的类型。如比例为9∶3∶4,则为9∶3∶(3∶1)的变形,即4为两种性状的合并结果。
③根据具体比例确定出现异常分离比的原因。
④根据异常分离比出现的原因,推测亲本的基因型或推断子代相应表现型的比例。
1.某植物花色受两对独立遗传的等位基因控制,纯合紫花与纯合白花杂交得F1,F1表现为紫花,F1自交得F2,F2表现为9紫∶6红∶1白。若F2中的紫花植株与白花植株杂交,子代表现型及比例为( )
A.25紫∶10红∶1白 B.4紫∶4红∶1白
C.1紫∶1白 D.1紫∶2红∶1白
答案 B
解析 由于F2中紫∶红∶白=9∶6∶1为9∶3∶3∶1的变式,假设两对基因分别为A、a和B、b,则紫花个体的基因型为A_B_,白花个体的基因型为aabb,红花个体的基因型为A_bb和aaB_。F2中紫花性状的基因型共有4种:AABB∶AaBB∶AABb∶AaBb,比值为1∶2∶2∶4,则产生的配子类型之比为AB∶Ab∶aB∶ab=4∶2∶2∶1,与白花植株(aabb)杂交,后代表现型及比例为紫花(AaBb)、红花(Aabb、aaBb)、白花(aabb),比例为4∶(2+2)∶1=4∶4∶1。
2.(2018·常州一模)某植物花蕊的性别分化受两对独立遗传的等位基因控制,显性基因B和E共同存在时,植株开两性花,为野生型;仅有显性基因E存在时,植株的雄蕊会转化成雌蕊,成为表现型为双雌蕊的可育植物;只要不存在显性基因E,植物表现为败育。下列有关叙述错误的是( )
A.表现为败育的个体基因型有3种
B.BbEe个体自花传粉,子代表现为野生型∶双雌蕊∶败育=9∶3∶4
C.BBEE和bbEE杂交,F1自交得到的F2中可育个体占
D.BBEE和bbEE杂交,F1连续自交得到F2中b的基因频率为50%
答案 C
解析 由分析可知,由于只要不存在显性基因E,植株表现为败育,所以表现败育的个体基因型为BBee、Bbee、bbee,A项正确;按照基因的自由组合定律,BbEe个体自花传粉,子代表现为野生型(B_E_)∶双雌蕊(bbE_)∶败育(_ _ee)=9∶3∶4,B项正确;BBEE和bbEE杂交,F1的基因型为BbEE,所以自交得到的F2都为可育个体,C项错误;BBEE和bbEE杂交,F1的基因型为BbEE,自交得到的F2都为可育个体,所以连续自交得到的F2中的b的基因频率为(×+)×100%=50%,D项正确。
某植物花色遗传受A、a和B、b两对等位基因控制。当不存在显性基因时,花色为白色,当存在显性基因时,随显性基因数量的增加,花色红色逐渐加深。现用两株纯合亲本植株杂交得F1,F1自交得F2,F2中有白花植株和4种红花植株,按红色由深至浅再到白的顺序统计出5种类型植株数量比例为1∶4∶6∶4∶1。下列说法正确的是( )
A.该植物的花色遗传不遵循基因的自由组合定律
B.亲本的基因型一定为AABB和aabb
C.F2中AAbb和aaBB个体的表现型与F1相同
D.用F1作为材料进行测交实验,测交后代有4种表现型
审题关键
(1)因花色遗传受A、a和B、b两对等位基因控制,且F2有16个组合,说明该植物的花色遗传遵循基因的自由组合定律。还可以推知F1的基因型为AaBb,又因显性基因A和B可以使花青素含量增加,两者增加的量相等,并且可以累加,则两亲本的基因型为aaBB和AAbb或AABB和aabb。
(2)F1的基因型为AaBb,含有两个显性基因,则F2中AAbb和aaBB个体的表现型与F1相同。
(3)用F1作为材料进行测交实验,测交后代的4种基因型分别是AaBb、Aabb、aaBb、aabb,由题意可知,只有3种表现型,且比例为1∶2∶1。
答案 C
“和”为16的显性基因累加效应导致的特殊比例
(1)表现
(2)原因:A与B的作用效果相同,且显性基因越多,其效果越强。
3.基因型为aabbcc的桃子重120克,每产生一个显性等位基因就使桃子增重15克,故基因型为AABBCC的桃子重210克。甲桃树自交,F1每桃重150克。乙桃树自交,F1每桃重120~180克。甲、乙两桃树杂交,F1每桃重135~165克。甲、乙两桃树的基因型可能是( )
A.甲AAbbcc,乙aaBBCC B.甲AaBbcc,乙aabbCC
C.甲aaBBcc,乙AaBbCC D.甲AAbbcc,乙aaBbCc
答案 D
解析 因为一个显性基因可使桃子增重15克,甲桃树自交,F1每桃重150克,则甲桃树中应有两个显性基因,且是纯合子;乙桃树自交,F1每桃重120~180克,则乙桃树中应有两个显性基因,且是杂合子;甲、乙两桃树杂交,F1每桃重135~165克,进一步确定甲、乙两桃树的基因型可能为AAbbcc和aaBbCc,D项符合题意。
某种鱼的鳞片有4种表现型:单列鳞、野生型鳞、无鳞和散鳞,由位于两对同源染色体上的两对等位基因决定(用A、a,B、b表示),且BB对生物个体有致死作用,将无鳞鱼和纯合野生型鳞鱼杂交,F1有两种表现型,野生型鳞鱼占50%,单列鳞鱼占50%;选取F1中的单列鳞鱼进行互交,其后代中有上述4种表现型,这4种表现型的比例为6∶3∶2∶1,则F1的亲本基因型组合是( )
A.Aabb×AAbb B.aaBb×aabb
C.aaBb×AAbb D.AaBb×AAbb
审题关键
(1)该鱼的鳞片有4种表现型,由两对独立遗传的等位基因控制,并且BB有致死作用,可推知该鱼种群4种表现型由A_Bb、A_bb、aaBb和aabb 4种基因型控制。
(2)F1中的单列鳞鱼相互交配能产生4种表现型的个体,比例为6∶3∶2∶1,为9∶3∶3∶1的特殊比,可推出F1中的单列鳞鱼的基因型为AaBb;无鳞鱼和纯合野生型鳞鱼杂交,能得到基因型为AaBb的单列鳞鱼,先考虑B和b这对基因,亲本的基因型为Bb和bb,而亲本野生型鳞鱼为纯合子,故bb为亲本野生型鳞鱼的基因型,Bb为无鳞鱼的基因型;再考虑A和a这对基因,由于无鳞鱼和纯合野生型鳞鱼杂交所得F1中只有两种表现型,且比例为1∶1,则亲本的基因型为AA和aa;亲本基因型组合方式有AABb×aabb和AAbb×aaBb两种,第一种组合中基因型为AABb的个体表现为单列鳞。
答案 C
“和”小于16的由基因致死导致的特殊比例
(1)致死类型归类分析
①显性纯合致死
a.AA和BB致死
b.AA(或BB)致死
②隐性纯合致死
a.双隐性致死
b.单隐性致死(aa或bb)
(2)致死类问题解题思路
第一步:先将其拆分成分离定律单独分析。
第二步:将单独分析结果再综合在一起,确定成活个体基因型、表现型及比例。
4.某个鼠群有基因纯合致死现象(在胚胎时期就使个体死亡),该鼠群的体色有黄色(Y)和灰色(y),尾巴有短尾(D)和长尾(d)。任意取雌雄两只黄色短尾鼠经多次交配,F1的表现型为黄色短尾∶黄色长尾∶灰色短尾∶灰色长尾=4∶2∶2∶1。则下列相关说法不正确的是( )
A.两个亲本的基因型均为YyDd
B.F1中黄色短尾个体的基因型均为YyDd
C.F1中只有部分显性纯合子在胚胎时期死亡
D.F1中黄色长尾和灰色短尾的基因型分别是Yydd、yyDd
答案 C
解析 任意取雌雄两只黄色短尾鼠(Y_D_)经多次交配,产生的F1中有黄色和灰色,有短尾和长尾,说明两亲本的基因型均为YyDd,A正确;正常情况下基因型为YyDd的两亲本杂交,F1中黄色短尾∶黄色长尾∶灰色短尾∶灰色长尾=9∶3∶3∶1,但实际比例为4∶2∶2∶1,说明基因型为YY_ _、_ _DD的个体均致死,故F1中黄色短尾个体的基因型为YyDd,黄色长尾个体的基因型为Yydd,灰色短尾个体的基因型为yyDd,B、D正确,C错误。
5.(2018·菏泽期中)某种鼠的体色有三种:黄色、青色、灰色,受两对独立遗传的等位基因(A、a和B、b)控制。A_B_表现为青色,A_bb表现为灰色,aa_ _表现为黄色(约50%黄色个体会因黄色素在体内积累过多而死亡)。让灰色鼠与黄色鼠杂交,F1全为青色鼠,理论上F1自交后,F2存活个体中青色鼠所占的比例是( )
A. B. C. D.
答案 D
解析 根据题意可知,让灰色鼠与黄色鼠杂交,F1全表现为青色,则灰色鼠基因型为AAbb,黄色鼠基因型为aaBB,F1基因型为AaBb,则理论上F2表现型及比例为青色(A_B_)∶灰色(A_bb)∶黄色(aa_ _)=9∶3∶4,由于约50%黄色个体会因黄色素在体内积累过多死亡,所以理论上F2存活个体中青色鼠所占的比例是,D正确。
二、探究不同对基因在常染色体上的位置问题
甜荞麦是异花传粉作物,具有花药大小(正常、小)、瘦果形状(棱尖、棱圆)等相对性状。某兴趣小组利用纯种甜荞麦进行杂交实验,获得了足量后代,F2性状统计结果如下(不考虑交叉互换)。
花药正常∶花药小=452∶348
瘦果棱尖∶瘦果棱圆=591∶209
为探究控制花药大小和瘦果形状两对相对性状的基因在染色体上的位置关系,小组成员选择了纯合花药正常、瘦果棱尖和纯合花药小、瘦果棱圆植株为材料,进行了实验。请写出简单可行的两种实验方案,并预测实验结果及结论。
方案一:
实验思路:___________________________________________________________________
_____________________________________________________________________________。
实验结果及结论:_____________________________________________________________
______________________________________________________________________________。
方案二:
实验思路:___________________________________________________________________
____________________________________________________________________________。
实验结果及结论:____________________________________________________________
____________________________________________________________________________。
审题关键
由F2性状统计结果:花药正常∶花药小=452∶348≈9∶7,是9∶3∶3∶1的变形,说明该性状受两对等位基因控制,遵循基因的自由组合定律。假设受基因A、a和B、b控制,则F1基因型为AaBb,双显性(A_B_)为花药正常,其余为花药小;由瘦果棱尖∶瘦果棱圆=591∶209≈3∶1,可推知瘦果棱尖为显性,假设该性状受C、c基因控制,则F1基因型为Cc,进而可推知纯合花药正常、瘦果棱尖和相关基因均为隐性纯合的花药小、瘦果棱圆植株的基因型分别为AABBCC和aabbcc。三对等位基因的位置关系:
(1)若为图1所示关系,二者杂交得F1,其基因型为AaBbCc,其若自交,则所得子代F2中表现型及比例为(花药正常∶花药小)×(瘦果棱尖∶瘦果棱圆)=(9∶7)×(3∶1)→花药正常瘦果棱尖∶花药正常瘦果棱圆∶花药小瘦果棱尖∶花药小瘦果棱圆=27∶9∶21∶7;其若测交,则所得子代中表现型及比例为(花药正常∶花药小)×(瘦果棱尖∶瘦果棱圆)=(1∶3)×(1∶1)→花药正常瘦果棱尖∶花药正常瘦果棱圆∶花药小瘦果棱尖∶花药小瘦果棱圆=1∶1∶3∶3。
(2)若为图2所示关系,二者杂交得F1,其基因型为AaBbCc,其产生的配子种类和比例为ABC∶Abc∶aBC∶abc=1∶1∶1∶1,其若自交,则所得子代的基因型通式及比例为A_B_C_∶A_bbcc∶aaB_C_∶aabbcc=9∶3∶3∶1,则表现型为花药正常瘦果棱尖(A_B_C_)∶花药小瘦果棱尖(aaB_C_)∶花药小瘦果棱圆(A_bbcc+aabbcc)=9∶3∶4;其若测交,则所得子代的基因型AaBbCc∶Aabbcc∶aaBbCc∶aabbcc=1∶1∶1∶1,则其表现型及比例为花药正常瘦果棱尖(AaBbCc)∶花药小瘦果棱尖(aaBbCc)∶花药小瘦果棱圆(Aabbcc+aabbcc)=1∶1∶2。
答案 方案一:
实验思路:选择纯合花药正常、瘦果棱尖和相关基因均为隐性纯合的花药小、瘦果棱圆植株作亲本杂交,获得F1;让F1植株间进行异花传粉获得F2;统计后代中花药大小和瘦果形状的性状比例
实验结果及结论:若后代中花药正常瘦果棱尖∶花药正常瘦果棱圆∶花药小瘦果棱尖∶花药小瘦果棱圆=27∶9∶21∶7,则控制花药大小和瘦果形状两对相对性状的基因位于三对同源染色体上;若后代中花药正常瘦果棱尖∶花药小瘦果棱尖∶花药小瘦果棱圆=9∶3∶4,则控制花药大小和瘦果形状两对相对性状的基因位于两对同源染色体上
方案二:
实验思路:选择纯合花药正常、瘦果棱尖和相关基因均为隐性纯合的花药小、瘦果棱圆植株作亲本杂交,获得F1;让F1植株测交获得F2;统计后代中花药大小和瘦果形状的性状比例
实验结果及结论:若后代中花药正常瘦果棱尖∶花药正常瘦果棱圆∶花药小瘦果棱尖∶花药小瘦果棱圆=1∶1∶3∶3,则控制花药大小和瘦果形状两对相对性状的基因位于三对同源染色体上;若后代中花药正常瘦果棱尖∶花药小瘦果棱尖∶花药小瘦果棱圆=1∶1∶2,则控制花药大小和瘦果形状两对相对性状的基因位于两对同源染色体上
(1)判断基因是否位于一对同源染色体上
以AaBb为例,若两对等位基因位于一对同源染色体上,不考虑交叉互换,则产生两种类型的配子,在此基础上进行自交会产生两种或三种表现型,测交会出现两种表现型;若两对等位基因位于一对同源染色体上,考虑交叉互换,则产生四种类型的配子,在此基础上进行自交或测交会出现四种表现型。
(2)判断基因是否位于不同对同源染色体上
以AaBb为例,若两对等位基因分别位于两对同源染色体上,则产生四种类型的配子。在此基础上进行测交或自交时会出现特定的性状分离比,如1∶1∶1∶1或9∶3∶3∶1(或9∶7等变式),也会出现致死背景下特殊的性状分离比,如4∶2∶2∶1或6∶3∶2∶1等。在涉及两对等位基因遗传时,若出现上述性状分离比,可考虑基因位于两对同源染色体上。
(3)判断外源基因整合到宿主染色体上的类型
外源基因整合到宿主染色体上有多种类型,有的遵循孟德尔遗传定律。若多个外源基因以连锁的形式整合在同源染色体的一条上,其自交会出现分离定律中的3∶1的性状分离比;若多个外源基因分别独立整合到非同源染色体的一条染色体上,各个外源基因的遗传互不影响,则会表现出自由组合定律的现象。
6.某二倍体植物体内常染色体上具有三对等位基因(A和a、B和b、D和d),已知A、B、D基因分别对a、b、d基因完全显性,但不知这三对等位基因是否独立遗传。某同学为了探究这三对等位基因在常染色体上的分布情况,做了以下实验:用显性纯合个体与隐性纯合个体杂交得F1,再用所得F1同隐性纯合个体测交,结果及比例为AaBbDd∶AaBbdd∶aabbDd∶aabbdd=1∶1∶1∶1。则下列表述正确的是( )
A.A、B在同一条染色体上 B.A、b在同一条染色体上
C.A、D在同一条染色体上 D.A、d在同一条染色体上
答案 A
解析 从F1的测交结果可以推测出F1能产生四种比例相等的配子:ABD、ABd、abD、abd,基因A、B始终在一起,基因a、b始终在一起,说明基因A、B在一对同源染色体的一条染色体上,基因a、b在另一条染色体上,基因D和d在另外一对同源染色体上。
7.实验者利用基因工程技术将某抗旱植株的高抗旱基因R成功转入到一抗旱能力弱的植株品种的染色体上,并得到下图所示的三种类型。下列说法不正确的是( )
A.若自交产生的后代中高抗旱性植株所占比例为75%,则目的基因的整合位点属于图中的Ⅲ类型
B.Ⅰ和Ⅱ杂交产生的后代中高抗旱性植株所占比例为100%
C.Ⅱ和Ⅲ杂交产生的后代中高抗旱性植株所占比例为7/8
D.Ⅰ和Ⅲ杂交产生的后代中高抗旱性植株所占比例为100%
答案 A
解析 Ⅲ的两个R基因分别位于两条非同源染色体上,其基因型可以表示为R1r1R2r2,该个体自交,后代中只要含有一个R基因(R1或R2)就表现为高抗旱性,后代中高抗旱性植株占15/16,A项错误;Ⅰ产生的配子中都有R基因,因此,它与Ⅱ、Ⅲ杂交产生的后代中高抗旱性植株所占比例均为100%,B、D项正确;Ⅲ的基因型可以产生四种配子,与Ⅱ杂交,后代中高抗旱性植株所占比例为1-1/4×1/2=7/8,C项正确。
8.玉米子粒的有色(显性)和无色(隐性)是一对相对性状。受三对等位基因控制。当显性基因E、F、G同时存在时为有色,否则是无色的。科学家利用X射线处理有色纯合品系。选育出了甲、乙、丙三个基因型不同的无色纯合品系,且这3个无色品系与该有色品系都只有一对等位基因存在差异。请回答下列问题:
(1)上述3个无色品系之一的基因型为______________(写出其中一种基因型即可),若任意选取两个无色品系杂交,则子一代均应表现为________。
(2)等位基因(Ee、Ff、Gg)之间的位置关系可能有三种情况:①分别位于三对同源染色体上;②有两对等位基因位于同一对同源染色体上;③都位于同一对同源染色体上。仅利用甲、乙、丙进行杂交实验确定三对等位基因之间的位置关系符合上述哪种情况,请简要写出实验思路(不考虑基因突变和交叉互换的情况)。
实验思路:___________________________________________________________________。
预期的实验结果及结论:
若三组子粒有色与无色的比例均为9∶7,则三对等位基因的位置关系为①;
若__________________________________________________________________________,
则三对等位基因的位置关系为②;
若__________________________________________________________________________,
则三对等位基因的位置关系为③。
答案 (1)eeFFGG(或EEffGG或EEFFgg) 有色子粒
(2)实验思路:让每两个品系之间杂交得到三组F1,再让三组F1自交得到F2,分别统计三组F2子粒颜色 预期的实验结果及结论:一组子粒有色与无色的比例为1∶1,其他两组子粒有色与无色的比例均为9∶7 三组子粒有色与无色的比例均为1∶1
解析 (1)当显性基因E、F、G同时存在时表现为有色,否则表现为无色,因此纯合有色种子的基因型为EEFFGG。甲、乙、丙为三个基因型不同的无色纯合品系,且这3个无色品系与该有色品系(EEFFGG)都只有一对等位基因存在差异,因此这3个无色品系的基因型为eeFFGG、EEffGG、EEFFgg,取其中任意两个无色品系进行杂交,子一代都同时含有显性基因E、F、G,均表现为有色子粒。(2)亲本的基因型为EEFFGG,甲、乙、丙基因型可能为eeFFGG、EEffGG、EEFFgg。要确定这三对等位基因的位置关系,可让甲和乙、乙和丙、甲和丙分别杂交得F1,再让F1进行自交得到F2,观察并统计产生的后代的表现型及比例。

