所属成套资源:2020高考生物浙江选考一轮复习讲义
2020版生物浙江高考选考一轮复习讲义:第2讲细胞概述、细胞膜、细胞壁、原核细胞
展开
第2讲 细胞概述、细胞膜、细胞壁、原核细胞
知识内容展示
核心素养对接
(1)细胞学说的基本观点
(2)细胞学说的建立过程
(3)细胞的大小、数目和种类
(4)质膜的结构和功能
(5)质膜组成成分的作用
(6)植物细胞壁的组成和作用
(7)真核细胞和原核细胞结构的异同
(8)活动:观察多种多样的细胞
(9)活动:验证活细胞吸收物质的选择性
生命观念
通过比较原核细胞与真核细胞的异同,建立辩证统一的观点和结构与功能相适应的观点
科学思维
通过归纳总结细胞的统一性和生物类群的从属关系,培养逻辑思维能力和分析问题的能力
社会探究
通过“用显微镜观察多种多样细胞”的活动,掌握使用高倍显微镜的操作技能
考点一 细胞概述、原核细胞
1.(2018·浙江11月选考)下列关于原核细胞的叙述,正确的是( )
A.有膜包被的细胞器
B.不能进行光合作用
C.拟核区有DNA分子
D.细胞壁的主要成分是纤维素
解析 原核细胞唯一具有的细胞器是无膜的核糖体,A错误;原核细胞并非全部不能进行光合作用,如蓝细菌就可进行光合作用,B错误;原核细胞的拟核区存在环状DNA分子,C正确;植物细胞的细胞壁由纤维素和果胶组成,但属于原核细胞的细菌的细胞壁主要由肽聚糖组成,D错误。
答案 C
2.(2015·浙江10月选考)下列属于原核生物的是( )
A.乳酸细菌 B.小麦 C.家兔 D.蜜蜂
解析 根据细胞中是否具有真正的细胞核,可将细胞生物分为原核生物和真核生物。乳酸细菌属于细菌,细菌无核膜包被的细胞核,属于原核生物。小麦、家兔、蜜蜂都属于真核生物。
答案 A
本题对应必修一P24和P25内容:细胞的类型。
1.根据细胞结构中是否有由核膜包被的细胞核,细胞分为原核细胞和真核细胞两大类。
2.原核细胞体积小,结构简单,组成原核生物,主要是各种细菌;真核细胞结构非常复杂,组成真核生物,包括植物、动物和真菌等绝大多数生物。
1.细胞学说的建立过程及内容
(1)建立过程[连线]
(2)内容
①所有的生物都是由一个或多个细胞组成的。
②细胞是所有生物的结构和功能的单位。
③所有的细胞必定是由已存在的细胞产生的。
(3)意义:证明动植物界具有最本质的联系。
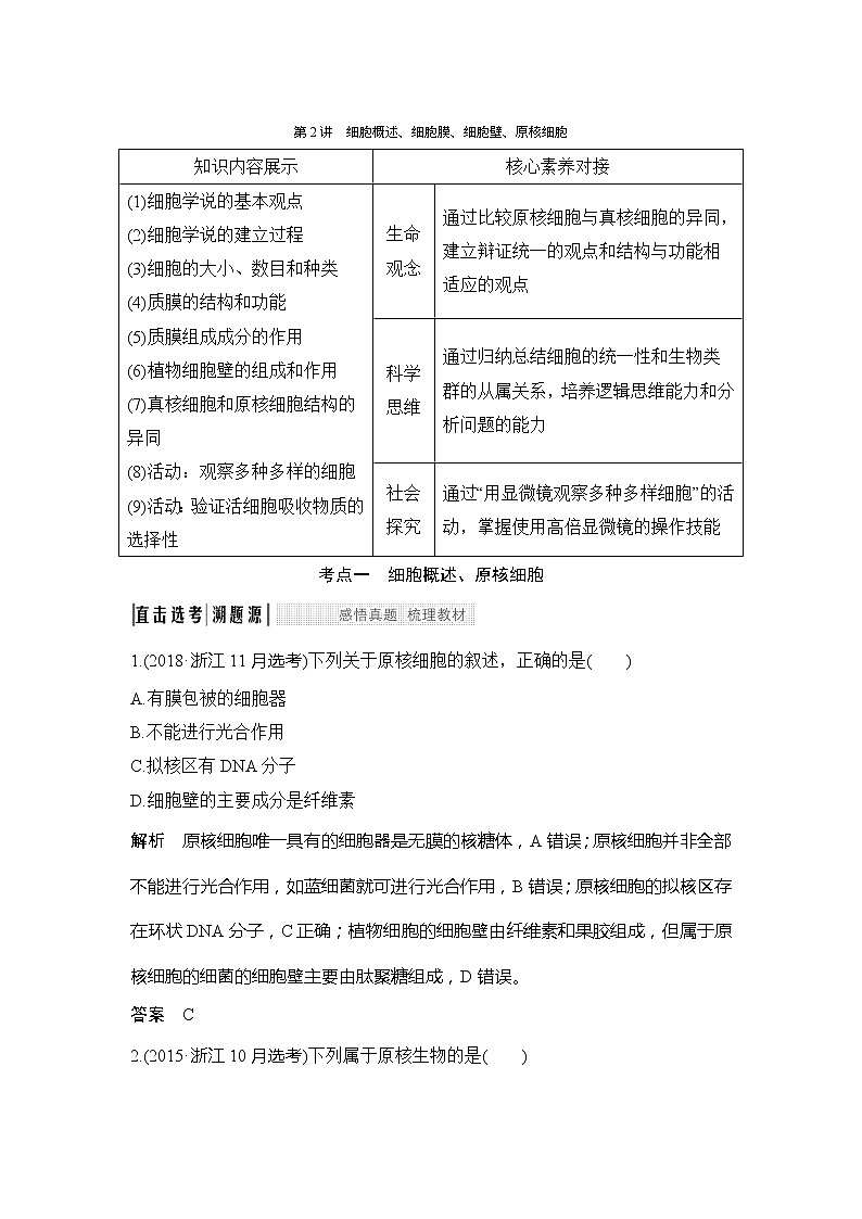
2.原核细胞
(1)填出下面原核细胞模型中的结构名称
(2)细菌和蓝细菌结构特点
与真核细胞相比,细菌和蓝细菌等原核生物没有由核膜包被的细胞核,也没有染色体,但有一环状的DNA分子,位于无明显边界的区域,这个区域叫做拟核,只有核糖体一种细胞器。
3.“二看法”判断真核细胞与原核细胞
角度1 结合细胞学说的建立过程及内容考查科学探究能力
1.细胞学说的建立过程是一个经科学家探究、修正和发展的过程,充满了耐人寻味的曲折。下列说法正确的是( )
A.细胞学说认为细胞分为原核细胞和真核细胞
B.科学家施莱登发现细胞并创立了细胞学说
C.细胞学说使人们对生命的认识由细胞水平进入分子水平
D.菲尔肖的论断是“所有的细胞都来源于先前存在的细胞”
解析 细胞学说没有提出原核细胞和真核细胞这一概念,A错误;英国科学家胡克是细胞的发现者和命名者,细胞学说是由德国植物学家施莱登和动物学家施万提出的,B错误;细胞学说使人们对生命的认识从个体水平进入细胞水平,C错误;德国科学家菲尔肖认为所有细胞都来自先前存在的细胞,D正确。
答案 D
1.细胞学说涉及到的2个“统一”
(1)统一了生物界:即生物均由“细胞”构成;
(2)统一了细胞:即细胞是生命的单位;新细胞来自已存在的活细胞。
2.细胞学说的3个“未涉及”
(1)未涉及细胞间或生物体间“差异性”;
(2)未涉及原核细胞;
(3)未涉及病毒。
角度2 真核细胞、原核细胞及比较
2.(2017·9月浙江测试卷)与真核细胞相比,原核细胞不具有的结构是( )
A.细胞壁 B.质膜 C.核糖体 D.核被膜
解析 原核细胞具有细胞壁(支原体除外)、质膜和核糖体,A、B、C三项均错误;原核细胞不具有细胞核,也就不具有核被膜,D正确。
答案 D
3.(2018·金丽衢十二校第一次联考)如图分别是蓝藻和衣藻的结构模式图。下列有关这两种生物叙述错误的是( )
A.利用电子显微镜可以观察两者的染色质结构
B.两者细胞膜的化学组成和结构相似
C.合成蛋白质的场所都在核糖体
D.遗传信息都贮存在脱氧核糖核酸上
解析 左图为蓝藻,属于原核生物,细胞中没有染色质,A错误;两者分别是原核生物和真核生物,它们的细胞膜化学组成和结构相似,B正确;核糖体是原核细胞和真核细胞共有的细胞器,是合成蛋白质的场所,C正确;原核细胞和真核细胞的遗传物质都是DNA,即遗传信息都贮存在脱氧核糖核酸上,D正确。
答案 A
真核、原核细胞的4个易错点
(1)原核生物无叶绿体和线粒体,但部分原核生物能够进行光合作用和需氧呼吸,它们进行需氧呼吸和光合作用时质膜代替线粒体和叶绿体的功能;
(2)原核生物不具有核膜,因此可以边转录边翻译;
(3)真核生物原则上具有细胞核,但部分真核生物细胞没有细胞核,如哺乳动物成熟的红细胞、维管植物成熟的筛管细胞;或有多个细胞核,如横纹肌细胞;
(4)真核生物转录场所主要在细胞核,翻译场所在核糖体,但叶绿体和线粒体也能完成转录和翻译。
考点二 细胞膜和细胞壁
1.(2018·浙江11月选考)质膜的流动镶嵌模型如图所示,①~④表示其中的物质。下列叙述正确的是( )
A.①在质膜的内外侧均有分布,与细胞间的识别有关
B.②可自发形成双层结构,与核糖体的形成有关
C.③分布于质膜中,能催化质膜中发生的生化反应
D.④有脂溶性和水溶性两部分,可控制某些离子出入细胞
解析 ①是糖蛋白,分布于质膜外侧面,A错误;②是磷脂分子,在水溶性介质中可自发形成双层结构,与核糖体的形成无关,B错误;③是胆固醇,分布于质膜中,使得质膜既有一定的流动性,又比较坚实,而催化生化反应的是酶(其本质为蛋白质或RNA),C错误;④是膜蛋白,其和磷脂分子一样,有水溶性部分和脂溶性部分,某些膜蛋白可作为转运蛋白控制离子出入细胞,D正确。
答案 D
2.(2017·浙江11月选考)下列关于质膜的叙述,错误的是( )
A.脂双层两层中的磷脂分子含量不同
B.细胞之间的识别主要取决于磷脂分子
C.膜中磷脂和蛋白质分子是不断运动的
D.蓝细菌进行需氧呼吸的主要场所位于质膜
解析 细胞之间的识别功能主要取决于膜蛋白,B错误。
答案 B
本题对应必修一P27~31细胞膜的有关内容,考查质膜的结构、功能和特点
细胞膜的结构模型
(1)脂双层是流动镶嵌模型最基本的部分。
①主要成分——磷脂分子
②单位膜
a.由磷脂分子排布为脂双层,其头部朝外,疏水性尾部在中间。
b.特点
(2)膜蛋白
①位置:全部或部分镶嵌在脂双层中。
②组成:有水溶性部分和脂溶性部分。
③功能:控制某些分子和离子的出入;起生物催化剂的作用;起细胞标志物的作用。
(3)膜中各种组分的作用
成分
功能
磷脂
两层磷脂分子构成膜的结构基础——脂双层,控制物质出入
膜蛋白
控制着某些分子和离子的出入;生物催化剂;细胞标志物(能识别化学信号、其他细胞)
细胞外被
存在于质膜外表面,对质膜有保护作用,且能进行细胞识别
胆固醇
使质膜保持一定“刚性”
■助学巧记
巧记细胞膜“一、二、三”
1.验证活细胞吸收物质的选择性(活动)
实验处理
泡胀的玉米籽粒用红墨水染色
泡胀并煮熟的玉米籽粒用红墨水染色
实验现象
胚没有被染成红色
胚被染成红色
实验结论
活细胞吸收物质具有选择性
2.植物细胞壁
1.为什么脂溶性物质能够优先通过细胞膜?
提示 构成生物膜的主要成分中有磷脂,细胞膜以脂双层为基本支架,因此脂溶性物质容易透过细胞膜,不溶于脂质的物质通过却十分困难。
2.怎样区分质膜的内、外侧?
提示 糖蛋白只分布在质膜的外侧,另一侧则为质膜的内侧。
角度1 结合验证活细胞吸收物质的选择性考查实验设计能力
1.在以玉米籽粒为材料进行“验证活细胞吸收物质的选择性”活动中,下列有关叙述错误的是( )
A.需要以煮过的玉米籽粒为对照
B.未煮过籽粒中胚细胞对物质吸收具有选择性
C.需将经红墨水染色后的玉米籽粒立即纵切进行观察
D.观察胚和胚乳的染色情况可以比较两类细胞的活性
解析 应先用刀片沿胚的中线纵向切开玉米籽粒,再用稀释20倍的红墨水去染色。
答案 C
2.下图是“验证活细胞吸收物质的选择性”实验装置示意图。下列叙述错误的是( )
A.乙培养皿中应放入等量煮熟的玉米籽粒
B.取出玉米籽粒后主要观察胚的着色情况
C.甲组玉米胚选择吸收红墨水中的物质呈红色
D.玉米籽粒泡胀并纵向切开后进行实验,实验现象更明显
解析 在“验证活细胞吸收物质的选择性”实验中,乙培养皿中应放入与甲等量但煮熟的玉米籽粒作为对照。两组在纵向切开玉米籽粒后再在红墨水中浸泡相同时间后取出,主要观察胚的着色情况,可观察到甲组玉米胚不吸收红墨水中的物质从而保持原有颜色,红墨水中的物质可进入乙组死细胞,从而导致乙组的胚着色,C错误。
答案 C
细胞膜具有选择透性的实验探究
(1)可利用细胞液有颜色的植物组织,将其放入无色溶液中,然后用高温、强酸或强碱处理,观察处理前后溶液有无颜色的变化。
(2)将种子切开,放入红墨水中,胚部分不被染红,而胚乳部分被染红。
角度2 结合细胞膜的结构与功能考查结构与功能观
3.(2018·新高考研究联盟第二次联考)关于质膜的各种组分及流动镶嵌模型的叙述,正确的是( )
A.胆固醇存在于脂双层内部,具有限制质膜流动性的作用
B.在细胞表面,磷脂分子因其理化性质会自发地形成完全相同的脂双层
C.组成质膜的磷脂、蛋白质和胆固醇都有水溶性部分和脂溶性部分
D.动物细胞的质膜和植物细胞的细胞壁,分别是两者与周围环境区分开的界面
答案 A
4.(2018·宁波3月新高考模拟)下图是质膜的流动镶嵌模型,①~④表示构成质膜的物质,下列叙述错误的是( )
A.①位于质膜的外表面,在细胞识别过程中起重要作用
B.②的尾部和③一起存在于脂双层的内部
C.②和④是可以移动的,且④更容易移动
D.②和④都存水溶性部分和脂溶性部分
解析 ①是糖蛋白,位于质膜的外表面,在细胞识别过程中起重要作用,A正确;②是磷脂分子,其尾部和③所示的胆固醇一起存在于脂双层的内部,B正确;由②所示的磷脂分子组成的脂双层具有流动性,④为蛋白质分子,大多数是可以移动的,但④的移动性较②低,C错误;②和④都有水溶性部分和脂溶性部分,D正确。
答案 C
1.细胞膜的功能与结构的关系总结
功能
相应的细胞膜结构/特点
物质交换
载体蛋白、通道蛋白、细胞膜的流动性
细胞识别
细胞膜表面的糖蛋白
分泌
细胞膜的流动性
排泄
载体蛋白、细胞膜的流动性
免疫
细胞膜表面的糖蛋白、细胞膜的流动性
2.五种常考“膜蛋白”
(1)载体蛋白——主动转运、易化扩散。
(2)受体蛋白——激素受体、递质受体、抗原受体等。
(3)糖蛋白——细胞识别、免疫等。
(4)酶——有些膜蛋白可起催化作用。
(5)通道蛋白——K+、Na+易化扩散。
考点三 活动:验证活细胞吸收物质的选择性和观察多种多样的细胞
(2017·4月浙江选考)以玉米籽粒为实验材料进行“验证活细胞吸收物质的选择性”活动。下列叙述错误的是( )
A.实验前将玉米籽粒放在20~25 ℃温水中浸泡适当时间
B.先用红墨水染色玉米籽粒,然后纵切并观察其颜色变化
C.未煮过的玉米胚比煮过的染色浅,说明活细胞吸收物质具有选择性
D.若煮过的玉米胚乳与未煮过的均被染成红色,说明胚乳细胞是死细胞
解析 实验前将玉米籽粒放在20~25 ℃温水中浸泡适当时间,A正确;实验过程中是先将玉米籽粒纵切,然后再用红墨水染色,最后观察其胚的颜色变化,B错误;未煮过的玉米胚比煮过的染色浅,说明活细胞没有让色素分子进入,而色素分子能进入死细胞,C正确;该实验没有以胚乳颜色变化为观察指标,是因为胚乳细胞大量贮藏营养物质,逐渐失去活性,是死细胞,煮过的玉米胚乳与未煮过的均被染成红色,D正确。
答案 B
验证活细胞吸收物质的选择性
(1)实验原理:活细胞的细胞膜具有选择透性,允许水分子自由进出,不允许大分子的红墨水进入细胞。
(2)实验过程
→
↓
→用稀释20倍的红墨水染色2 min
↓
→用水冲洗籽粒数次,直到冲洗液无色为止
↓
→玉米籽粒中胚的颜色
(3)结果与结论
①结果:煮过的玉米籽粒胚体细胞着色深,没煮过的玉米籽粒胚体细胞着色浅或不着色。
②结论:质膜具有选择透性。
1.玉米成熟的种子中,胚和胚乳都有活性吗?实验组中胚乳被染成红色,为什么?该实验属于探究性实验还是验证性实验?
提示 胚细胞具有生命活性;胚乳细胞已经死亡,其细胞膜失去了选择透性,故而红墨水进入被染成红色。教材的这个实验是一个验证性实验。
2.实验拓展:色素透出实验验证质膜的选择透性
(1)实验原理:①正常情况下紫色洋葱细胞、各色各样的花瓣显现出颜色都是因为细胞液中有某种色素分子,若将有颜色的植物组织放入清水中,色素分子不能(填“能”或“不能”)透出。
②若用高温、强酸或强碱处理则可导致原生质层失活,此时色素分子就会从细胞液中透出,外界溶液将呈现色素颜色。
(2)实验过程
属于实验组的是甲组(填“甲组”或“乙组”),属于对照组的是乙组(填“甲组”或“乙组”)。
课后限时训练
(时间:30分钟 分数:100分)
1.下列不属于细胞膜组成成分的是( )
A.磷脂 B.蛋白质 C.糖类 D.纤维素
解析 磷脂、蛋白质、糖类是细胞膜的成分,纤维素是细胞壁的主要成分,不是细胞膜的成分。
答案 D
2.质膜是细胞与周围环境区分开的界面,下列叙述错误的是( )
A.光学显微镜下可观察到质膜呈两条细线
B.质膜中磷脂的理化性质决定了脂双层的形成
C.蛋白质的水溶性部分和脂溶性部分决定了其在膜中的分布
D.质膜的流动镶嵌模型能很好地解释变形虫的胞吞摄食现象
解析 光镜下观察不到质膜的结构,A错误;磷脂分子是两性分子,头部亲水,尾部疏水,B正确;胞吞摄食依靠膜的流动性,D正确。
答案 A
3.(2018·名校协作体联考)下列关于蓝细菌和黑藻细胞的相关叙述错误的是( )
A.都含有光合色素 B.都能发生基因突变
C.都含有核糖体 D.都能进行有丝分裂
解析 蓝细菌和黑藻细胞都含有光合色素,都可以进行光合作用,A正确;蓝细菌和黑藻细胞都含有DNA,都可以发生基因突变,B正确;蓝细菌和黑藻细胞分别属于原核细胞和真核细胞,都含有核糖体,C正确;蓝细菌是原核细胞,不能进行有丝分裂,D错误。
答案 D
4.(2018·金华市十校高三调研)下列有关细胞膜的叙述正确的是( )
A.蓝细菌的细胞膜中含有光合色素
B.胆固醇可增加细胞膜的流动性
C.脂双层中的两层是完全对称的
D.载体蛋白在变形时都需要ATP供能
解析 真核细胞的细胞膜上都不含光合色素,而蓝细菌的细胞膜中含有光合色素,能进行光合作用,A正确。
答案 A
5.(2018·台州市高三模拟)下列最适合用于替代哺乳动物的成熟的红细胞,作为制备细胞膜实验的材料是( )
A.植物根尖分生区细胞 B.植物叶肉细胞
C.心肌细胞 D.蓝藻细胞
解析 植物根尖分生区细胞、植物叶肉细胞都含有细胞壁,制备细胞膜过程繁杂,且有细胞内膜结构的干扰,A错误,B错误;心肌细胞含有细胞核和具膜细胞器,因此细胞内膜结构会干扰实验结果,C错误;蓝藻细胞为原核细胞,虽然含有细胞壁,但无细胞核和具膜细胞器,类似于哺乳动物成熟的红细胞,故可适合制备细胞膜,D正确。
答案 D
6.(2018·名校协作体联考)下列关于质膜的叙述,正确的是( )
A.脂双层的形成是由膜蛋白的物理性质和化学性质决定的
B.细胞膜的选择透性只与膜蛋白有关
C.胆固醇分子与磷脂分子一样有长长的尾部
D.有些膜蛋白能识别来自细胞内的化学信号
解析 脂双层的形成是由磷脂分子的物理性质和化学性质决定的,A错误;细胞膜的选择透性既与膜上的膜蛋白有关,也与磷脂有关,B错误;胆固醇分子没有长长的尾部,C错误;某些质膜上的蛋白质能识别来自细胞内部或外部的化学信号,D正确。
答案 D
7.(2017·台州市质检)下列图示中,能正确反映磷脂分子和蛋白质分子构成细胞膜的是( )
解析 生物膜主要由脂双层和蛋白质组成。脂双层亲水一端在外侧,蛋白质镶嵌或贯穿在脂双层中。
答案 A
8.(2017·嘉兴期中)红苋菜细胞的液泡内含有呈紫红色的花青素。将红苋菜的叶片切成小块后放入水中,水的颜色无明显变化。若进行加热,随着水温的升高,水的颜色逐渐变红。其原因是( )
A.细胞壁在加温后受到破坏
B.水温升高,花青素的溶解度加大
C.加温使细胞膜和液泡膜失去了控制物质进出的功能
D.加温使花青素分子的活性加大而容易透过细胞膜
解析 细胞壁是全透性的,也不具有生物活性,其透性与温度无关,A错误;水温升高,花青素的溶解度加大,但不是水的颜色逐渐变红的原因,B错误;加温使细胞膜和液泡膜失去了控制物质进出的功能,原生质层失去了选择透性,使花青素进入水中,C正确;由C项分析可知,D错误。
答案 C
9.下面有关真核、原核细胞的说法,正确的是( )
A.真核细胞都有细胞核,而原核细胞则都没有细胞核
B.植物细胞都可以进行光合作用,而原核细胞也有一些可以进行光合作用
C.真核细胞都可以进行需氧呼吸,而原核细胞也有一些可以进行需氧呼吸
D.真核细胞质膜上都不含光合色素,而蓝细菌的质膜中含有光合色素
解析 原核细胞都没有细胞核,绝大多数真核细胞都有一个细胞核,但哺乳动物成熟的红细胞没有细胞核,A错误;叶绿体是植物进行光合作用的场所,所以只有含叶绿体的植物细胞才可以进行光合作用,此外能进行光合作用的细胞不一定含有叶绿体,如蓝细菌,B错误;只有含线粒体的真核细胞才可以进行需氧呼吸,此外原核细胞也有一些可以进行需氧呼吸,如硝化细菌,C错误。
答案 D
10.(2018·绍兴9月选考诊断)下列关于膜蛋白的叙述,错误的是( )
A.膜蛋白比磷脂分子更易移动
B.贯穿在膜中的膜蛋白分子有水溶性部分和脂溶性部分
C.有些膜蛋白具有生物催化剂的作用
D膜内外两侧的膜蛋白种类往往有较大差异
解析 生物膜成分中的蛋白质称为膜蛋白,生物膜中磷脂分子比膜蛋白分子更易移动,A错误;贯穿在膜中的膜蛋白分子有水溶性部分和脂溶性部分,B正确;有些膜蛋白具有生物催化剂的作用,C正确;膜内外两侧的膜蛋白种类往往有较大差异,D正确。
答案 A
11.(2018·嘉兴9月选考模拟)下列关于蓝细菌的叙述中,正确的是( )
A.蓝细菌为原核生物,因而没有细胞核和细胞器
B.蓝细菌没有叶绿体,因而不能进行光合作用
C.蓝细菌具有细胞壁,其成分与植物细胞壁相同
D.蓝细菌具有DNA,基因表达时需要RNA传递信息
解析 蓝细菌是原核生物,没有核膜包被的细胞核,但含有唯一的细胞器核糖体,A错误;蓝细菌没有叶绿体,但含有叶绿素和藻蓝素,能进行光合作用,B错误;蓝细菌具有细胞壁,但主要成分是肽聚糖,而植物细胞壁主要成分是纤维素和果胶,C错误;蓝细菌既有DNA也有RNA,在表达时DNA会进行转录形成RNA,RNA进行翻译形成蛋白质,D正确。
答案 D
12.(2017·湖州市菱湖模拟)如图所示为细胞膜的亚显微结构模式图,下列有关叙述正确的是( )
A.①是糖分子与膜蛋白结合的糖蛋白,在细胞膜外侧
B.②和③大都是运动的,所以细胞膜具有流动性和选择透性
C.②③构成细胞膜的基本骨架,与物质进出无关
D.②在细胞鲜重含量最多,其化学元素组成是C、H、O、N
解析 ①是糖蛋白,在细胞膜外侧,具有细胞识别、保护和润滑的功能,A正确;②和③大都是运动的,决定了细胞膜具有流动性,B错误;③脂双层构成细胞膜的基本骨架,与物质进出有关,C错误;②蛋白质,是细胞干重含量最多的有机物(细胞鲜重含量最多的化合物是水),其化学元素组成是C、H、O、N等,D错误。
答案 A
13.(2017·嘉兴一中期末)如图为细胞中某一结构的局部示意图,下列说法正确的是( )
A.①②均为脂质,可以用苏丹Ⅲ染液染色观察
B.由①组成的膜称为单位膜,细胞膜由两层单位膜组成
C.②是脂溶性的,分布在脂双层内部
D.①中的两层结构完全相同,②使该结构具有一定的流动性
解析 ①表示磷脂,②表示胆固醇,均为脂质,但苏丹Ⅲ染液只能鉴定油脂,A错误;①表示磷脂,形成脂双层,构成细胞膜的基本骨架,细胞膜只有一层单位膜,B错误;②表示胆固醇,是脂溶性的,分布在脂双层内部,C正确;①脂双层中的两层结构不完全相同,②使该结构具有一定的刚性,D错误。
答案 C
14.(2017·杭州市高三七校质检)下列有关生物膜结构和功能的描述,错误的是( )
A.免疫细胞能清除凋亡细胞离不开膜蛋白的作用
B.流动镶嵌模型认为蛋白质分子在膜中的分布不均匀
C.内质网占生物膜系统的比例很大,是蛋白质的合成场所
D.生物膜之间可通过具膜小泡的转移实现膜成分的更新
解析 免疫细胞能清除凋亡细胞首先要靠免疫细胞膜蛋白的识别作用,A正确;流动镶嵌模型认为蛋白质分子在膜中呈镶嵌、贯穿等不均匀分布,B正确;核糖体是蛋白质的合成场所,C错误;内质网膜、高尔基体膜与细胞膜之间可以通过具膜小泡的转移实现膜成分的更新,D正确。
答案 C
15.(科学探究)当植物组织受到不良条件的影响时,细胞的结构会遭到损伤而使膜的透性增加,结果是细胞内含物会不同程度地外渗,使外部溶液的电导度增大。电导度的大小可以用电导仪进行检测(电导仪非常灵敏,空气中的CO2溶解于蒸馏水中、各种杂质以及温度都会影响测量结果,从而带来实验误差),细胞膜的透性变化愈大,表示受伤愈重。
①实验材料:小麦幼苗。
②仪器与药品:电导仪、冰水、水浴锅、烧杯、量筒、洗瓶、滤纸、蒸馏水。
③实验步骤
第一步:取长势相同的小麦幼苗60株,去除残留组织,用蒸馏水反复冲洗三次;
第二步:取6只烧杯,分别加入20 mL蒸馏水,并编号为1、2、3、4、5、6号;
第三步:___________________________________________________________;
第四步:1、4号烧杯置于冰水中:_______________________________________;
第五步:40分钟后取出,去除烧杯中的幼苗。将烧杯放置一段时间后,用电导仪测量烧杯中溶液的电导度,并记录实验结果。
请回答:
(1)第一步去除残留组织,用蒸馏水反复冲洗三次的目的是________________。
(2)补充实验步骤:
第三步:__________________________________________;
第四步:1、4号烧杯置于冰水中;_________________________________________。
(3)该实验的目的是_________________________________________________。
(4)实验的因变量是_________________________________________________。
(5)空气中的CO2溶解于蒸馏水中,从而带来实验误差。在实验的设计中,为了校正这种因素带来的误差,本实验采取的措施是_________________________。
解析 (1)根据题干信息可知各种杂质都会影响测量结果,所以幼苗去除残留组织后,要用蒸馏水反复冲洗三次,目的是防止幼苗上的各种杂质影响电导仪的测量结果。(2)~(5)本实验的目的是探究不同温度对细胞的结构伤害程度(或对膜的透性大小)的影响,所以实验的自变量(单一变量)是温度,在实验设计时至少要设计三种温度,即低温(冰水)、中温(室温)和高温(热水浴);因变量是膜的透性(或外界溶液的电导度)。实验设计时,还要遵循对照原则,即每一个温度都设置不放小麦幼苗的空白对照,这样还可以校正空气中的CO2溶解于蒸馏水中等因素带来的误差。
答案 (1)防止幼苗上的各种杂质影响电导仪的测量结果
(2)将60株小麦幼苗均分成3组,每组20株,分别置于1、2、3号烧杯中,4、5、6号烧杯中不放幼苗作为空白对照 2、5号烧杯置于室温下,3、6号烧杯置于热水浴中
(3)探究不同温度对细胞结构的伤害程度(或对膜的透性大小的影响)
(4)膜的透性(或外界溶液的电导度)
(5)每一个温度下都设置了不放小麦幼苗的空白对照

