

所属成套资源:2020高考生物苏教版一轮讲义
2020版生物新导学大一轮苏教讲义:第六单元 遗传的分子基础热点题型七
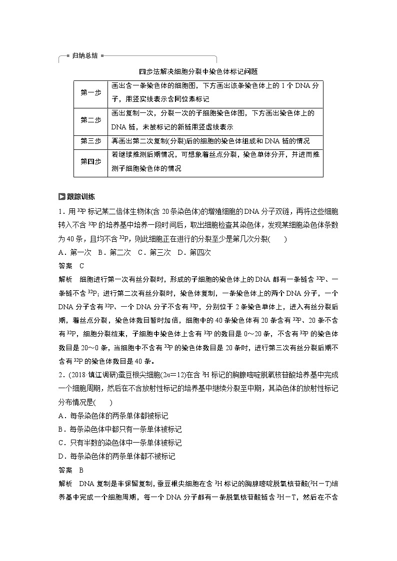
展开将某精原细胞(2n=8)的DNA分子用15N标记后置于含14N 的培养基中培养,经过连续两次细胞分裂,并检测分裂过程和分裂后细胞中的情况。下列推断正确的是( )A.若这两次分裂为有丝分裂,则含15N染色体的子细胞比例为1/2B.若这两次分裂为有丝分裂,则第二次分裂中期含14N的染色单体有8条C.若这两次分裂为减数分裂,则减数第一次分裂中期含14N的染色单体有8条D.若这两次分裂为减数分裂,则子细胞中每条染色体均含15N审题关键(1)若进行两次有丝分裂,则进行2次DNA分子的复制,如下图所示(以一条染色体为例):第一次有丝分裂形成的两个子细胞中所有染色体上的DNA分子均呈杂合状态,即“15N//14N”,第二次有丝分裂复制后的染色体上两条染色单体中只有一条染色单体含有15N,DNA分子为“15N//14N”,而另一条染色单体只含有14N,DNA分子为“14N//14N”,在后期时两条染色单体的分离是随机的,所以最终形成的子细胞的染色体中可能都含有15N,也可能不含15N,含有15N的染色体条数是0~8条。则连续两次分裂形成的4个子细胞中含有15N的个数可能为4、3、2个。(2)若进行减数分裂,则只进行了1次DNA分子的复制,其染色体中的DNA标记情况如图所示(以1对同源染色体为例):由图可以看出,减数分裂过程中细胞虽然连续分裂2次,但DNA只复制1次,所以四个子细胞中所有DNA分子均呈杂合状态,即“15N//14N”。答案 D 四步法解决细胞分裂中染色体标记问题第一步画出含一条染色体的细胞图,下方画出该条染色体上的1个DNA分子,用竖实线表示含同位素标记第二步画出复制一次,分裂一次的子细胞染色体图,下方画出染色体上的DNA链,未被标记的新链用竖虚线表示第三步再画出第二次复制(分裂)后的细胞的染色体组成和DNA链的情况第四步若继续推测后期情况,可想象着丝点分裂,染色单体分开,并进而推测子细胞染色体的情况 1.用32P标记某二倍体生物体(含20条染色体)的增殖细胞的DNA分子双链,再将这些细胞转入不含32P的培养基中培养一段时间后,取出细胞检查其染色体,发现某细胞染色体条数为40条,且均不含32P,则此细胞正在进行的分裂至少是第几次分裂( )A.第一次 B.第二次 C.第三次 D.第四次答案 C解析 细胞进行第一次有丝分裂时,形成的子细胞的染色体上的DNA都有一条链含32P、一条链不含32P;进行第二次有丝分裂时,染色体复制,一条染色体上的两个DNA分子,一个DNA分子含有32P、一个DNA分子不含有32P,分别位于2条染色单体上,进入有丝分裂后期,着丝点分裂,染色体数目暂时加倍,细胞中的40条染色体有20条含有32P、20条不含有32P,细胞分裂结束,子细胞中染色体上含有32P的数目是0~20条,不含有32P的染色体数目是20~0条,当细胞中不含有32P的染色体数目是20条时,进行第三次有丝分裂后期不含有32P的染色体数目是40条。2.(2018·镇江调研)蚕豆根尖细胞(2n=12)在含3H标记的胸腺嘧啶脱氧核苷酸培养基中完成一个细胞周期,然后在不含放射性标记的培养基中继续分裂至中期,其染色体的放射性标记分布情况是( )A.每条染色体的两条单体都被标记B.每条染色体中都只有一条单体被标记C.只有半数的染色体中一条单体被标记D.每条染色体的两条单体都不被标记答案 B解析 DNA复制是半保留复制,蚕豆根尖细胞在含3H标记的胸腺嘧啶脱氧核苷酸(3H-T)培养基中完成一个细胞周期,每一个DNA分子都有一条脱氧核苷酸链含3H-T,然后在不含放射性标记的培养基中培养至中期,DNA分子复制后形成的两个DNA分子通过着丝点连接,其中一个DNA分子的一条链含3H-T,如下图。3.(2018·湖南重点中学演练)BrdU在DNA复制过程中能替代胸腺嘧啶脱氧核苷酸。由于含BrdU的情况不同,染色单体着色的深浅也不同:当DNA只有一条单链掺有BrdU时,则染色单体着色深;当DNA的两条单链都掺有BrdU时,则染色单体着色浅。现将豌豆根尖分生区细胞放在含有BrdU的培养基中培养,对处于不同细胞周期的细胞进行染色、制片后,在显微镜下可观察每条染色体的姐妹染色单体的着色情况。下列有关说法不正确的是( )A.在此实验中,DNA中的碱基A可以与碱基T、BrdU进行配对B.第一次分裂的中期,每条染色体中的染色单体均着色深C.第二次分裂的中期,每条染色体中一条染色单体为深色,另一条为浅色D.第三次分裂的中期,不可能出现每条染色体中的染色单体均着色浅的细胞答案 D解析 由于DNA是半保留复制,在此实验中DNA复制时,DNA中的碱基T可以与碱基A进行配对,由于BrdU在DNA复制过程中能替代胸腺嘧啶脱氧核苷酸,因此碱基A可以与碱基T、BrdU进行配对,A正确;在第一次分裂的中期,每条染色体上的每个DNA分子的一条单链不含BrdU,另一条单链含有BrdU,所以染色单体均着色深,B正确;在第二次分裂的中期,每条染色体上的两个DNA分子的情况是:一个DNA分子的两条单链均含BrdU;另一个DNA分子的一条单链含BrdU,另一条单链不含BrdU,所以每条染色体的染色单体中一条着色深,一条着色浅,C正确;第二次细胞分裂过程中,着丝点分裂后,若着色浅的染色体均移向了同一极,则该细胞在下一次分裂中期时,每条染色体中的染色单体均着色浅,D错误。4.将某一经3H充分标记DNA的雄性动物细胞(染色体数为2n)置于不含3H的培养基中培养,该细胞经过两次连续分裂后形成4个大小相等的子细胞。下列有关说法正确的是( )A.若子细胞中染色体数为2n,则其中含3H的染色体数一定为nB.若子细胞中染色体数为n,则其中含3H的DNA分子数为n/2C.若子细胞中染色体都含3H,则细胞分裂过程中可能发生基因重组D.若子细胞中有的染色体不含3H,则原因是同源染色体分离答案 C解析 若子细胞中染色体数为2n,则细胞进行了两次有丝分裂,DNA分子复制是半保留复制,第一次有丝分裂产生的2个子细胞中,每条染色体都含有3H,第二次分裂产生的四个子细胞中,含3H的染色体数可能是0~2n,A项错误;若子细胞中染色体数为n,则进行的是减数分裂,每个子细胞中含3H的DNA分子数应该是n,B项错误;若子细胞中染色体都含3H,说明该细胞进行的是减数分裂,减数分裂过程中可能发生基因重组,C项正确;如果子细胞中有的染色体不含3H,则该细胞进行的是有丝分裂,不发生同源染色体分离,D项错误。5.(2019·扬中模拟)用32P标记了玉米体细胞(含20条染色体)的DNA分子双链。再将这些细胞转入不含32P的培养基中培养,在第二次细胞分裂完成后每个细胞中被32P标记的染色体条数是( )A.0条 B.20条C.大于0条小于20条 D.以上都有可能答案 D解析 第一次细胞分裂完成后形成的细胞中,DNA双链均是一条链含有32P,另一条链不含32P,第二次细胞分裂的间期,染色体复制后每条染色体上都是一条染色单体含32P,一条染色单体不含32P,有丝分裂后期姐妹染色单体分离,如果含32P 的20条染色体同时移向细胞的一极,不含32P的20条染色体同时移向细胞的另一极,则产生的子细胞中被32P标记的染色体条数分别是20条和0条;如果移向细胞两极的20条染色体中既有含32P的,也有不含32P的,则形成的子细胞中被32P标记的染色体条数大于0条小于20条。