还剩11页未读,
继续阅读
所属成套资源:2021新高考人教版生物一轮学案
成套系列资料,整套一键下载
2021新高考生物人教版一轮学案:必修部分模块1第1单元第2讲 生命活动的主要承担者——蛋白质
展开
第2讲 生命活动的主要承担者——蛋白质
▌考纲研读备考定位▌
考纲要求
核心素养
概述蛋白质的结构和功能。
1.生命观念——通过对氨基酸的结构和脱水缩合过程的分析,建立起生命的物质性观点。
2.理性思维——通过对蛋白质形成过程的相关计算,培养逻辑思维能力和学科间知识的综合应用能力。
3.社会责任——从氨基酸种类的角度明确氨基酸与人体健康的关系。
考点一 蛋白质的结构与功能
ZI ZHU XUE XI TAN JIU TI SHENG
自主学习·探究提升
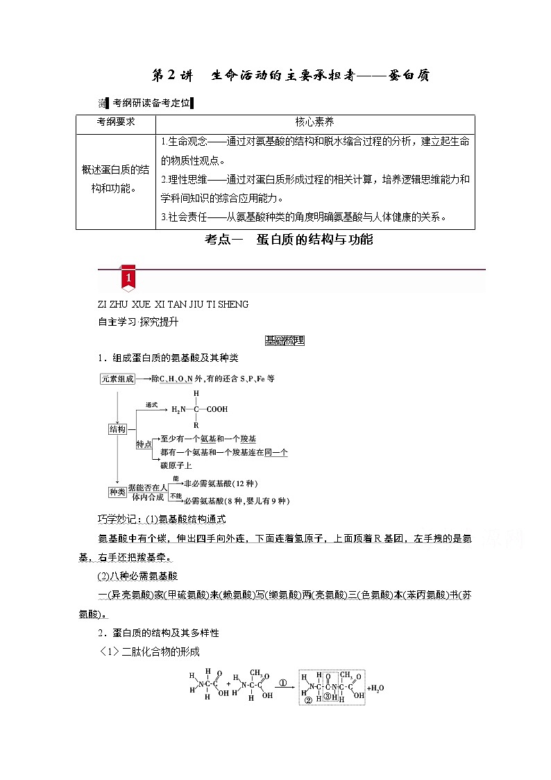
1.组成蛋白质的氨基酸及其种类
巧学妙记:(1)氨基酸结构通式
氨基酸中有个碳,伸出四手向外连,下面连着氢原子,上面顶着R基团,左手拽的是氨基,右手还把羧基牵。
(2)八种必需氨基酸
一(异亮氨酸)家(甲硫氨酸)来(赖氨酸)写(缬氨酸)两(亮氨酸)三(色氨酸)本(苯丙氨酸)书(苏氨酸)。
2.蛋白质的结构及其多样性
〈1〉二肽化合物的形成
(1)过程①名称:脱水缩合;场所:核糖体。
(2)物质②名称:二肽。
(3)结构③名称:肽键;其结构简式为:—NH—CO—(或—CO—NH—)。
(4)H2O中H的来源:一个来自氨基,一个来自羧基。
(5)多个氨基酸发生该反应,产物名称为:多肽。
〈2〉蛋白质的结构层次
氨基酸多肽蛋白质
〈3〉蛋白质多样性的原因
(1)组成蛋白质的氨基酸的种类、数目、排列顺序不同。
(2)组成蛋白质的多肽链形成的空间结构不同。
巧学妙记:蛋白质形成的四个“一”
3.蛋白质的功能
将下列实例与相应的蛋白质功能连接起来
易错整合,判断正误。
(1)具有氨基和羧基的化合物,不一定都是构成蛋白质的氨基酸( √ )
(2)每种氨基酸分子都含有一个氨基和一个羧基,且都连在同一个碳原子上( × )
(3)有些氨基酸不能在人体细胞内合成(海南卷,T1B)( √ )
(4)不同氨基酸之间的差异是由R基引起的(海南卷,T1D)( √ )
(5)评价蛋白质食品营养价值主要依据其必需氨基酸的种类和含量( √ )
(6)肌细胞中的某些蛋白质参与肌肉收缩的过程(2018·全国卷Ⅱ,1B)( √ )
(7)细胞核中某些蛋白质是染色体的重要的组成部分(2018·全国卷Ⅱ,1D)( √ )
(8)蛋白质空间结构的改变可以使其功能发生变化(全国卷Ⅰ,5C)( √ )
(9)线粒体中的DNA能控制某些蛋白质的合成(全国卷Ⅰ,1D)( √ )
(10)氨基酸序列相同的多肽链可折叠成不同的空间结构(2017·海南卷,1D)( √ )
(11)植物根细胞膜上存在运输离子的蛋白质(海南卷,3A)( √ )
1.(教材P23“与生活的联系”改编)阅读下列事例,并思考:
①鸡蛋清中加入一些食盐,会产生白色絮状物(即盐析)
②鸡蛋煮熟再吃
③用酸、碱或重金属处理蛋白质制品
④低温冷藏蛋白质制品
⑤酒精、紫外线等“消毒”
(1)①~⑤中,蛋白质空间结构并未遭破坏的是①④,其活性能(填“能”或“不能”)恢复;空间结构已遭破坏的是②③⑤,其活性不能(填“能”或“不能”)恢复。
(2)吃煮熟的鸡蛋为何更易被消化?
[提示](2)由于高温会使蛋白质分子的空间结构变得伸展、松散,容易被蛋白酶水解,故吃熟鸡蛋容易消化。
2.图甲表示有关蛋白质分子的简要概念图;图乙中的①②③分别表示生物体内的三个生理过程,其中Q分别代表三种物质,图丙为酶、激素、抗体、载体蛋白与蛋白质、脂质的关系概念图。请分析:
(1)图甲中a的元素一定有哪些?可能还会有哪些?
(2)真核细胞中进行图甲中②过程的场所有哪些?
(3)图甲中b、c内容是什么?请写出b、c的通式。
(4)图乙中①②③分别体现了蛋白质怎样的功能?
(5)请写出图丙中a~f对应的物质依次为什么?
[提示](1)一定有C、H、O、N,可能还会有S等。
(2)内质网、高尔基体。
(3)b、c依次为“氨基酸”“肽键”;b的结构通式为;c的结构通式为—CO—NH—。
(4)催化功能、运输功能、免疫功能。
(5)脂质、激素、抗体(或载体蛋白)、蛋白质、载体蛋白(或抗体)、酶。
KAO DIAN TU PO POU XI NAN DIAN
考点突破·剖析难点
1.蛋白质的结构层次及其多样性
2.几种常考蛋白质的分布和功能
此部分经常借助某些具体的蛋白质从不同角度进行命题,现举例如下:
名称
分布
功能
绝大多数酶
细胞内或细胞外
催化作用
载体蛋白
细胞膜
运输某些物质如离子、氨基酸等
某些激素(如生长激素、胰岛素)
内环境中
调节生命活动
抗体、淋巴因子
内环境中
免疫作用
血红蛋白
红细胞内
主要运输O2和部分CO2
糖蛋白(受体蛋白)等
细胞膜表面
保护、润滑、识别等作用
结构蛋白
细胞膜、肌纤维等
构成细胞和生物体的成分
■
有关蛋白质需要注意的几点
(1)氨基、羧基和肽键的书写误区:不要将氨基错写为NH2或—NH3;不要将羧基误写为或COOH;也不要将肽键误写为CO—NH或。正确的书写应为—NH2、—COOH、—CO—NH—。
(2)蛋白质变性的误区:高温使蛋白质变性的原因不是破坏了氨基酸之间的肽键,而是破坏了肽链盘曲折叠形成的空间结构。
(3)由于基因的选择性表达,同一生物的不同细胞中蛋白质种类和数量会出现差异。
(4)不同蛋白质的合成场所:真核细胞胞内蛋白在游离核糖体上合成,分泌蛋白则在附着于内质网上的核糖体中合成。
(5)氨基酸数目≠氨基酸种类:蛋白质分子含有多个氨基酸,构成生物体蛋白质的氨基酸约有20种。
(6)R基团中不一定有C原子,如甘氨酸中R基团为H原子;S元素一定在R基团中。
(7)多肽≠蛋白质:在核糖体上合成的是多肽,而不是蛋白质,多肽必须经过加工后,才能形成具有一定空间结构和特定功能的蛋白质。
(8)高温、过酸、过碱、重金属盐,都会使蛋白质的空间结构发生不可逆的变化,但低温不会。
例1 (2019·大连三中模拟)如图是某一多肽链的分子结构式,据图分析,下列叙述错误的是( B )
A.①是氨基,⑤是羧基
B.该多肽链中只有一个肽键,是④
C.该多肽链中的R基有②③⑥
D.该多肽链形成时失去两分子水
[解析] 分析题图,图中①为氨基,⑤为羧基,A正确;该多肽链中共有2个肽键,B错误;该多肽链中的R基有3个,为图中的②③⑥,C正确;该多肽链中有2个肽键,形成时失去两分子水,D正确。
〔对应训练〕
1.(2019·三湘名校教育联盟高三第一次大联考)下列关于蛋白质分子的叙述,正确的是( A )
A.蛋白质空间结构被破坏后,易被蛋白酶水解
B.氨基酸种类、数量相同的蛋白质功能相同
C.n条肽链组成的蛋白质都含有n个氨基和n个羧基
D.淀粉和淀粉酶都能与双缩脲试剂发生紫色反应
[解析] 蛋白质空间结构被破坏后,其空间结构变得伸展、松散,易被蛋白酶水解,A正确;氨基酸种类、数量相同的蛋白质,其结构不一定相同,因此功能也不一定相同,B错误;n条肽链组成的蛋白质都至少含有n个氨基和n个羧基,C错误;蛋白质与双缩脲试剂发生作用,产生紫色反应,淀粉酶属于蛋白质,淀粉不是蛋白质,因此淀粉不能与双缩脲试剂发生紫色反应,D错误。
2.(2019·河北衡水高三生物)下面的①、②、③分别表示生物体内的三个生理过程,其中Q分别代表三种物质,下列有关Q的叙述正确的是 ( D )
A.①一定发生在细胞内
B.②必须依赖三磷酸腺苷
C.③只能位于细胞膜上
D.Q中可能含有硫元素
[解析] 分析题图可知,①为酶,酶既可以在细胞内起作用,也可以在细胞外起作用,A错误;②过程包括主动运输和协助扩散,协助扩散不需要消耗能量,B错误;③也可存在于内环境中,C错误;Q为抗体,其成分为蛋白质,蛋白质的基本组成元素是C、H、O、N,有的蛋白质还有S、Fe等元素,D正确。
考点二 蛋白质合成过程及相关计算
ZI ZHU XUE XI TAN JIU TI SHENG
自主学习·探究提升
利用形成蛋白质的结构图解完成相应的计算规律
1.图解
2.氨基酸缩合与相关计算(注:氨基酸的平均分子质量为a)
(1)蛋白质相对分子质量、氨基酸数、肽链数、肽键数和失去水分子数的关系。
①肽键数=失去水分子数=氨基酸数-肽链数;
②蛋白质相对分子质量=氨基酸数目×氨基酸平均相对分子质量-脱去水分子数×18。(不考虑形成二硫键)
肽链数目
氨基酸数
肽键数目
脱去水分子数
多肽链相对分子量
氨基数目
羧基数目
1条
m
m-1
m-1
am-18(m-1)
至少1个
至少1个
n条
m
m-n
m-n
am-18(m-n)
至少n个
至少n个
易错整合,判断正误。
(1)一条肽链中只含有一个游离的氨基和一个游离的羧基( × )
(2)某种蛋白酶是由129个氨基酸脱水缩合形成的链状蛋白质,该蛋白酶分子结构中至少含有129个氨基和129个羧基( × )
(3)在形成肽链的过程中形成的肽键数目一定等于氨基酸数减去1( × )
(4)某甜味肽的分子式为C3H16O5N2,则该甜味肽可能是二肽( √ )
(5)环状肽中一定不含游离的氨基和羧基( × )
1.环状肽链中的氨基和羧基,如图
(1)环状肽中氨基或羧基数目取决于什么?
(2)环状肽中肽键数、脱去水分子数、氨基酸数之间的关系?
[提示](1)取决于构成环状肽氨基酸R基中氨基和羧基的数目。
(2)肽键数=脱去水分子数=氨基酸数。
2.下图为牛胰岛素结构图,该物质中—S—S—是由两个—SH脱去两个H形成的。分析以下问题:
(1)牛胰岛素为51肽,其中含有49个肽键。
(2)牛胰岛素中至少含有2个—NH2和2个—COOH。
(3)牛胰岛素水解产物最多含有20种不同的氨基酸。
(4)牛胰岛素形成时,减少的分子质量为888。
KAO DIAN TU PO POU XI NAN DIAN
考点突破·剖析难点
1.依据氨基酸的结构通式的两种计算
(1)依据:氨基酸的结构通式可以简写为,氨基酸分子式中各原子数等于R基中各原子数分别加上结构通式中C、H、O、N原子数。
(2)两种计算类型
①已知氨基酸分子式,推测R基的组成:如某氨基酸分子式为C6H14O2N2,则R基为—C4H10N。
②已知R基,写出氨基酸的分子式:丙氨酸的R基为—CH3,则丙氨酸的分子式为C3H7O2N。
2.利用“排列组合”解答多肽种类的计算题
多肽的不同取决于氨基酸的数目、种类和排列顺序。对于氨基酸数目相同的多肽来说,则取决于氨基酸的种类和排列顺序。可以借助右面的示意图(代表要安放的氨基酸的位置),结合数学中“排列组合”的相关知识,推导出相关的计算规律(以20种氨基酸形成的四肽化合物为例)。
(1)若每种氨基酸数目不限,可形成肽类化合物的种类有204种(即1号位置安放氨基酸的情况有20种,2、3、4号也是如此,即20×20×20×20=204种)。
(2)若每种氨基酸只有一个,可形成肽类化合物的种类有(20×19×18×17)种[即1号位置安放氨基酸的情况有20种,2号位置安放的氨基酸只能在剩余的19种中选择……,即(20×19×18×17)种]。
3.多肽中除去氨基酸的有关计算
(1)若除去多肽内部的一个氨基酸,需水解掉两个肽键;若去除多肽一端的一个氨基酸,需水解掉1个肽键即可。
(2)每水解1个肽键,则需要1分子水参与,肽键数减少1个,生成物与原多肽相比氧原子增加1个,氢原子增加2个,氢基增加1个,羧基增加1个。
■
(1)在计算蛋白质相对分子质量时,还要考虑是否存在特殊的变化,如二硫键(—S—S—)的形成,每形成一个二硫键,脱去2个H,相对分子质量减少2。
(2)如果没有特殊指明是环肽,题目中出现的肽链都认为是非环状的。
(3)氨基酸数目≠氨基酸种类,氨基酸的种类大约20种。
例2 (2019·河北衡水高三生物)某50肽中有丙氨酸(R基为一CH3)4个,现脱掉其中的丙氨酸(相应位置如图)得到4条多肽链和5个氨基酸(脱下的氨基酸均以游离态正常存在)。下列有关叙述错误( A )
A.该50肽水解得到的几种有机物比原50肽增加了4个氧原子
B.若将得到的5个氨基酸缩合成5肽,则有5种不同的氨基酸序列
C.若新生成的4条多肽链总共有5个羧基,那么其中必有1个羧基在R基上
D.若将新生成的4条多肽链重新连接成一条长链将脱去3个H2O
[解析] 据图分析可知,每脱掉1个丙氨酸需要破坏2个肽键,脱掉4个丙氨酸共破坏了8个肽键,有8分子水参与,故该50肽水解得到的几种有机物比原50肽增加了8个氧原子,A错误;得到的5个氨基酸,其中有4个是相同的丙氨酸,故这5个氨基酸缩合成5肽,可有5种不同的氨基酸序列,B项正确;每条肽链中至少有1个游离的氨基和1个游离的羧基,故新生成的4条多肽至少有4个氨基,至少有4个羧基,再多出的羧基(或氨基)必定在R基上,C项正确;这4条多肽链若重新连接成一条长链,需要连接3个位点,形成3个肽键,脱去3分子水,D正确。
技巧点拨
利用原子守恒法计算肽链中的原子数
在一个氨基酸中,若不考虑R基,至少含有2个碳原子、2个氧原子、4个氢原子和1个氮原子。氨基酸在脱水缩合形成多肽时,要失去部分水分子,但是碳原子、氮原子的数目不会减少。
(1)碳原子数=氨基酸分子数×2+R基上的碳原子数;
(2)氢原子数=各氨基酸中氢原子的总数-脱去的水分子数×2;
(3)氧原子数=肽键数+肽链数×2+R基上的氧原子数=各氨基酸中氧原子的总数-脱去的水分子数;
(4)氮原子数=肽键数+肽链数+R基上的氮原子数=各氨基酸中氮原子的总数;
(5)由于R基上的碳原子数不好确定,且氢原子数较多,因此以氮原子数或氧原子数为突破口,计算氨基酸的分子式或氨基酸个数最为简便。
〔对应训练〕
3.(2019·陕西省白水中学高三)某50肽共有天门冬氨酸(R基团为—CH2—COOH)5个,现去掉其中的天门冬氨酸得到4条长短不等的多肽(如图),下列有关该过程的叙述中,错误的是( A )
A.O原子数目减少10个
B.C原子数目减少20个
C.氨基数目增加3个,羧基数目减少2个
D.肽键数目减少8个
[解析] 根据天门冬氨酸的位置可知去除5个天门冬氨酸后将导致8个肽键断裂,故水解需要8个水分子,同时脱去了5个天门冬氨酸,1个天门冬氨酸含有4个O,所以O原子数目减少20-8=12个,A错误;天门冬氨酸的位置是第1、9、20、40、50,1个天门冬氨酸含有4个C,去除5个天门冬氨酸后,形成短肽后C原子减少20个,B正确; 天门冬氨酸R基含有1个羧基,水解后,1条肽链变为4条肽链,每条肽链两端各增加1个氨基和羧基,因此形成的短肽至少有4个氨基和4个羧基,所以氨基增加3个,而羧基数目减少5-3=2个,C正确;由图可知,天门冬氨酸的位置是第1、9、20、40、50,要水解这5个氨基酸,需要破坏8个肽健,故肽键数目减少8个,D正确。
4.(不定项选择题)肉毒杆菌是一种致命病菌,在繁殖过程中分泌毒素。人们食入和吸收过量的此毒素后,神经系统将遭到破坏。该毒素是由两个亚单位(每个亚单位由一条肽链盘曲折叠而成)组成的一种生物大分子。下面是肉毒毒素的局部结构简式,据此判断下列说法正确的是( ABD )
A.由结构图可知,肉毒毒素由氨基酸构成,其化学本质是蛋白质
B.图中片段由5种单体组成,有4个肽键
C.一分子肉毒毒素至少含有1个氨基和1个羧基
D.高温可使肉毒毒素失活,主要原因是高温破坏蛋白质的空间结构
[解析] 由题意可知,该毒素是由两个正单位组成的,每个亚单位由一条肽链盘曲折叠而成,因此,一分子肉毒毒素至少含有2个氨基和2个羧基。
课末总结
1.〔思维导图〕
2.〔简答题常考长句分析〕
在生物体内,某些重要化合物的元素组成和功能关系如图所示。其中a、b、c代表小分子,甲、乙、丙是生物大分子。据图分析:
(1)甲的功能是细胞内携带遗传信息的物质,在生物体的遗传、变异和蛋白质的生物合成中有重要作用。
(2)a和b在化学组成上的区别为五碳糖和含氮碱基(T和U)的不同。
(3)c的共同特点是每种氨基酸都至少含有一个氨基和一个羧基,且都有一个氨基和一个羧基连在同一个碳原子上。
(4)一个a是由一分子含氮的碱基、一分子五碳糖和一分子磷酸组成的。
(5)丙多样性的直接原因是组成蛋白质的氨基酸的种类、数目、排列顺序不同,肽链的盘曲、折叠方式及其形成的空间结构千差万别。
(6)丙的功能是构成细胞和生物体结构的重要物质,具有催化、运输、免疫、信息传递等功能。
3.〔探究高考·明确考向〕
1.(2018·江苏生物,5)哺乳动物的催产素具有催产和排乳的作用,加压素具有升高血压和减少排尿的作用。两者结构简式如下图,各氨基酸残基用3个字母缩写表示。下列叙述正确的是( D )
A.两种激素都是由八肽环和三肽侧链构成的多肽类化合物
B.氨基酸之间脱水缩合形成的水分子中氢全部来自氨基
C.肽链中游离氨基的数目与参与构成肽链的氨基酸种类无关
D.两种激素间因2个氨基酸种类不同导致生理功能不同
[解析] A错:分析题中激素的结构简式可知,激素中的环状肽都是由6个氨基酸构成的,故为六肽环。B错:氨基酸脱水缩合形成的水分子中的氢分别来自氨基和羧基。C错:肽链中游离氨基的数目与构成肽链的氨基酸R基上的氨基数目有关。D对:分析题中激素的结构简式可知,两种激素间有2个氨基酸种类不同,故这两种激素生理功能不同是由这2个氨基酸种类不同导致的。
2.(2018·天津卷,3)生物膜上不同类型的蛋白质行使不同的功能。下表中依据膜蛋白功能,对其类型判断错误的是( B )
选项
膜蛋白的位置、功能
膜蛋白的类型
A.
位于突触后膜,识别并结合神经递质
受体
B.
位于靶细胞膜,识别并结合激素
载体
C.
位于类囊体膜,催化ATP合成
酶
D.
位于癌细胞膜,引起特异性免疫
抗原
[解析] 膜蛋白的功能多种多样,位于突触后膜上的受体可识别并结合神经递质,位于靶细胞膜上的受体可以识别并结合激素,位于类囊体膜上的酶可以催化ATP的合成,位于癌细胞膜上的抗原可以引发机体产生特异性免疫。载体蛋白主要位于细胞膜上,发挥运输作用。
3.(2017·海南卷,1)有关蛋白质结构与功能的叙述,错误的是( C )
A.蛋白质的生物活性与蛋白质的空间结构有关
B.数量相同的5种氨基酸可以组成不同的多肽链
C.将抗体溶于NaCl溶液中会造成其生物活性的丧失
D.氨基酸序列相同的多肽链可折叠成不同的空间结构
[解析] 蛋白质的功能主要取决于组成蛋白质的氨基酸数目、种类、排列顺序及形成蛋白质的空间结构,A正确。数量相同的5种氨基酸可以有多种组合方式且形成长度不同的多肽链,B正确。在质量分数为0.9%的NaCl溶液(生理盐水)中,抗体将保持其活性,C错误。氨基酸序列相同的多肽链可折叠成不同蛋白质,D正确。
4.(2017·江苏卷,3)下列关于肽和蛋白质的叙述,正确的是( A )
A.α-鹅膏蕈碱是一种环状八肽,分子中含有8个肽键
B.蛋白质是由2条或2条以上多肽链构成的
C.蛋白质变性是由于肽键的断裂造成的
D.变性蛋白质不能与双缩脲试剂发生反应
[解析] α—鹅膏蕈碱是环状八肽,是由8个氨基酸脱去8分子水形成的,因而肽键的数目和脱去的水分子数目相同,A项正确;蛋白质不一定是由2条或2条以上多肽链构成的,B项错误;蛋白质变性是其空间结构被破坏造成的,肽键并没有断裂,C项错误;变性蛋白质中仍含有肽键,能与双缩脲试剂发生反应,D项错误。
5.(江苏卷,4)蛋白质是决定生物体结构和功能的重要物质。下列相关叙述错误的是( A )
A.细胞膜、细胞质基质中负责转运氨基酸的载体都是蛋白质
B.氨基酸之间脱水缩合生成的H2O中,氢来自氨基和羧基
C.细胞内蛋白质发生水解时,通常需要另一种蛋白质的参与
D.蛋白质的基本性质不仅与碳骨架有关,而且也与功能基团有关
[解析] 细胞膜上负责转运氨基酸的是载体蛋白,细胞质基质中负责转运氨基酸的是tRNA,A项错误;氨基酸之间脱水缩合生成H2O,H2O中的氢分别来自氨基和羧基,B项正确;细胞内蛋白质在酶的催化作用下水解,而大部分酶的化学本质是蛋白质,故细胞内蛋白质发生水解时,通常需要另一种蛋白质的参与,C项正确;蛋白质是生物大分子,其基本骨架是碳链,蛋白质的基本性质不仅与碳骨架有关,而且与功能基团相关,D项正确。
6.(2018·全国Ⅲ,30)回答下列与蛋白质相关的问题:
(1)生物体中组成蛋白质的基本单位是氨基酸。在细胞中合成蛋白质时,肽键是在核糖体这一细胞器上形成的。合成的蛋白质中有些是分泌蛋白,如胃蛋白酶(填“胃蛋白酶”“逆转录酶”或“酪氨酸酶”)。分泌蛋白从合成至分泌到细胞外需要经过高尔基体,此过程中高尔基体的功能是对蛋白质进行加工、分类和包装。
(2)通常,细胞内具有正常生物学功能的蛋白质需要有正确的氨基酸序列和空间结构。某些物理或化学因素可以导致蛋白质变性,通常,变性的蛋白质易被蛋白酶水解,原因是蛋白质变性使肽键暴露,暴露的肽键易与蛋白酶接触,使蛋白质降解。
(3)如果DNA分子发生突变,导致编码正常血红蛋白多肽链的mRNA序列中一个碱基被另一个碱基替换,但未引起血红蛋白中氨基酸序列的改变,其原因可能是遗传密码具有简并性。
[解析] (1)组成蛋白质的基本单位是氨基酸。在细胞中合成蛋白质时,肽键是在核糖体上形成的。胃蛋白酶是分泌蛋白,逆转录酶和酪氨酸酶都是细胞内的蛋白质。分泌蛋白分泌到细胞外需要经过高尔基体的加工、分类和包装。(2)具有生物活性的蛋白质都有特定的氨基酸序列和空间结构。变性的蛋白质空间结构被破坏,肽键暴露,暴露的肽键容易与蛋白酶接触,使蛋白质降解。(3)DNA分子发生突变,导致转录产生的mRNA中的碱基序列发生改变,由于密码子具有简并性,所以可能出现虽然密码子已经改变,但仍对应同一种氨基酸的情况。
第2讲 生命活动的主要承担者——蛋白质
▌考纲研读备考定位▌
考纲要求
核心素养
概述蛋白质的结构和功能。
1.生命观念——通过对氨基酸的结构和脱水缩合过程的分析,建立起生命的物质性观点。
2.理性思维——通过对蛋白质形成过程的相关计算,培养逻辑思维能力和学科间知识的综合应用能力。
3.社会责任——从氨基酸种类的角度明确氨基酸与人体健康的关系。
考点一 蛋白质的结构与功能
ZI ZHU XUE XI TAN JIU TI SHENG
自主学习·探究提升
1.组成蛋白质的氨基酸及其种类
巧学妙记:(1)氨基酸结构通式
氨基酸中有个碳,伸出四手向外连,下面连着氢原子,上面顶着R基团,左手拽的是氨基,右手还把羧基牵。
(2)八种必需氨基酸
一(异亮氨酸)家(甲硫氨酸)来(赖氨酸)写(缬氨酸)两(亮氨酸)三(色氨酸)本(苯丙氨酸)书(苏氨酸)。
2.蛋白质的结构及其多样性
〈1〉二肽化合物的形成
(1)过程①名称:脱水缩合;场所:核糖体。
(2)物质②名称:二肽。
(3)结构③名称:肽键;其结构简式为:—NH—CO—(或—CO—NH—)。
(4)H2O中H的来源:一个来自氨基,一个来自羧基。
(5)多个氨基酸发生该反应,产物名称为:多肽。
〈2〉蛋白质的结构层次
氨基酸多肽蛋白质
〈3〉蛋白质多样性的原因
(1)组成蛋白质的氨基酸的种类、数目、排列顺序不同。
(2)组成蛋白质的多肽链形成的空间结构不同。
巧学妙记:蛋白质形成的四个“一”
3.蛋白质的功能
将下列实例与相应的蛋白质功能连接起来
易错整合,判断正误。
(1)具有氨基和羧基的化合物,不一定都是构成蛋白质的氨基酸( √ )
(2)每种氨基酸分子都含有一个氨基和一个羧基,且都连在同一个碳原子上( × )
(3)有些氨基酸不能在人体细胞内合成(海南卷,T1B)( √ )
(4)不同氨基酸之间的差异是由R基引起的(海南卷,T1D)( √ )
(5)评价蛋白质食品营养价值主要依据其必需氨基酸的种类和含量( √ )
(6)肌细胞中的某些蛋白质参与肌肉收缩的过程(2018·全国卷Ⅱ,1B)( √ )
(7)细胞核中某些蛋白质是染色体的重要的组成部分(2018·全国卷Ⅱ,1D)( √ )
(8)蛋白质空间结构的改变可以使其功能发生变化(全国卷Ⅰ,5C)( √ )
(9)线粒体中的DNA能控制某些蛋白质的合成(全国卷Ⅰ,1D)( √ )
(10)氨基酸序列相同的多肽链可折叠成不同的空间结构(2017·海南卷,1D)( √ )
(11)植物根细胞膜上存在运输离子的蛋白质(海南卷,3A)( √ )
1.(教材P23“与生活的联系”改编)阅读下列事例,并思考:
①鸡蛋清中加入一些食盐,会产生白色絮状物(即盐析)
②鸡蛋煮熟再吃
③用酸、碱或重金属处理蛋白质制品
④低温冷藏蛋白质制品
⑤酒精、紫外线等“消毒”
(1)①~⑤中,蛋白质空间结构并未遭破坏的是①④,其活性能(填“能”或“不能”)恢复;空间结构已遭破坏的是②③⑤,其活性不能(填“能”或“不能”)恢复。
(2)吃煮熟的鸡蛋为何更易被消化?
[提示](2)由于高温会使蛋白质分子的空间结构变得伸展、松散,容易被蛋白酶水解,故吃熟鸡蛋容易消化。
2.图甲表示有关蛋白质分子的简要概念图;图乙中的①②③分别表示生物体内的三个生理过程,其中Q分别代表三种物质,图丙为酶、激素、抗体、载体蛋白与蛋白质、脂质的关系概念图。请分析:
(1)图甲中a的元素一定有哪些?可能还会有哪些?
(2)真核细胞中进行图甲中②过程的场所有哪些?
(3)图甲中b、c内容是什么?请写出b、c的通式。
(4)图乙中①②③分别体现了蛋白质怎样的功能?
(5)请写出图丙中a~f对应的物质依次为什么?
[提示](1)一定有C、H、O、N,可能还会有S等。
(2)内质网、高尔基体。
(3)b、c依次为“氨基酸”“肽键”;b的结构通式为;c的结构通式为—CO—NH—。
(4)催化功能、运输功能、免疫功能。
(5)脂质、激素、抗体(或载体蛋白)、蛋白质、载体蛋白(或抗体)、酶。
KAO DIAN TU PO POU XI NAN DIAN
考点突破·剖析难点
1.蛋白质的结构层次及其多样性
2.几种常考蛋白质的分布和功能
此部分经常借助某些具体的蛋白质从不同角度进行命题,现举例如下:
名称
分布
功能
绝大多数酶
细胞内或细胞外
催化作用
载体蛋白
细胞膜
运输某些物质如离子、氨基酸等
某些激素(如生长激素、胰岛素)
内环境中
调节生命活动
抗体、淋巴因子
内环境中
免疫作用
血红蛋白
红细胞内
主要运输O2和部分CO2
糖蛋白(受体蛋白)等
细胞膜表面
保护、润滑、识别等作用
结构蛋白
细胞膜、肌纤维等
构成细胞和生物体的成分
■
有关蛋白质需要注意的几点
(1)氨基、羧基和肽键的书写误区:不要将氨基错写为NH2或—NH3;不要将羧基误写为或COOH;也不要将肽键误写为CO—NH或。正确的书写应为—NH2、—COOH、—CO—NH—。
(2)蛋白质变性的误区:高温使蛋白质变性的原因不是破坏了氨基酸之间的肽键,而是破坏了肽链盘曲折叠形成的空间结构。
(3)由于基因的选择性表达,同一生物的不同细胞中蛋白质种类和数量会出现差异。
(4)不同蛋白质的合成场所:真核细胞胞内蛋白在游离核糖体上合成,分泌蛋白则在附着于内质网上的核糖体中合成。
(5)氨基酸数目≠氨基酸种类:蛋白质分子含有多个氨基酸,构成生物体蛋白质的氨基酸约有20种。
(6)R基团中不一定有C原子,如甘氨酸中R基团为H原子;S元素一定在R基团中。
(7)多肽≠蛋白质:在核糖体上合成的是多肽,而不是蛋白质,多肽必须经过加工后,才能形成具有一定空间结构和特定功能的蛋白质。
(8)高温、过酸、过碱、重金属盐,都会使蛋白质的空间结构发生不可逆的变化,但低温不会。
例1 (2019·大连三中模拟)如图是某一多肽链的分子结构式,据图分析,下列叙述错误的是( B )
A.①是氨基,⑤是羧基
B.该多肽链中只有一个肽键,是④
C.该多肽链中的R基有②③⑥
D.该多肽链形成时失去两分子水
[解析] 分析题图,图中①为氨基,⑤为羧基,A正确;该多肽链中共有2个肽键,B错误;该多肽链中的R基有3个,为图中的②③⑥,C正确;该多肽链中有2个肽键,形成时失去两分子水,D正确。
〔对应训练〕
1.(2019·三湘名校教育联盟高三第一次大联考)下列关于蛋白质分子的叙述,正确的是( A )
A.蛋白质空间结构被破坏后,易被蛋白酶水解
B.氨基酸种类、数量相同的蛋白质功能相同
C.n条肽链组成的蛋白质都含有n个氨基和n个羧基
D.淀粉和淀粉酶都能与双缩脲试剂发生紫色反应
[解析] 蛋白质空间结构被破坏后,其空间结构变得伸展、松散,易被蛋白酶水解,A正确;氨基酸种类、数量相同的蛋白质,其结构不一定相同,因此功能也不一定相同,B错误;n条肽链组成的蛋白质都至少含有n个氨基和n个羧基,C错误;蛋白质与双缩脲试剂发生作用,产生紫色反应,淀粉酶属于蛋白质,淀粉不是蛋白质,因此淀粉不能与双缩脲试剂发生紫色反应,D错误。
2.(2019·河北衡水高三生物)下面的①、②、③分别表示生物体内的三个生理过程,其中Q分别代表三种物质,下列有关Q的叙述正确的是 ( D )
A.①一定发生在细胞内
B.②必须依赖三磷酸腺苷
C.③只能位于细胞膜上
D.Q中可能含有硫元素
[解析] 分析题图可知,①为酶,酶既可以在细胞内起作用,也可以在细胞外起作用,A错误;②过程包括主动运输和协助扩散,协助扩散不需要消耗能量,B错误;③也可存在于内环境中,C错误;Q为抗体,其成分为蛋白质,蛋白质的基本组成元素是C、H、O、N,有的蛋白质还有S、Fe等元素,D正确。
考点二 蛋白质合成过程及相关计算
ZI ZHU XUE XI TAN JIU TI SHENG
自主学习·探究提升
利用形成蛋白质的结构图解完成相应的计算规律
1.图解
2.氨基酸缩合与相关计算(注:氨基酸的平均分子质量为a)
(1)蛋白质相对分子质量、氨基酸数、肽链数、肽键数和失去水分子数的关系。
①肽键数=失去水分子数=氨基酸数-肽链数;
②蛋白质相对分子质量=氨基酸数目×氨基酸平均相对分子质量-脱去水分子数×18。(不考虑形成二硫键)
肽链数目
氨基酸数
肽键数目
脱去水分子数
多肽链相对分子量
氨基数目
羧基数目
1条
m
m-1
m-1
am-18(m-1)
至少1个
至少1个
n条
m
m-n
m-n
am-18(m-n)
至少n个
至少n个
易错整合,判断正误。
(1)一条肽链中只含有一个游离的氨基和一个游离的羧基( × )
(2)某种蛋白酶是由129个氨基酸脱水缩合形成的链状蛋白质,该蛋白酶分子结构中至少含有129个氨基和129个羧基( × )
(3)在形成肽链的过程中形成的肽键数目一定等于氨基酸数减去1( × )
(4)某甜味肽的分子式为C3H16O5N2,则该甜味肽可能是二肽( √ )
(5)环状肽中一定不含游离的氨基和羧基( × )
1.环状肽链中的氨基和羧基,如图
(1)环状肽中氨基或羧基数目取决于什么?
(2)环状肽中肽键数、脱去水分子数、氨基酸数之间的关系?
[提示](1)取决于构成环状肽氨基酸R基中氨基和羧基的数目。
(2)肽键数=脱去水分子数=氨基酸数。
2.下图为牛胰岛素结构图,该物质中—S—S—是由两个—SH脱去两个H形成的。分析以下问题:
(1)牛胰岛素为51肽,其中含有49个肽键。
(2)牛胰岛素中至少含有2个—NH2和2个—COOH。
(3)牛胰岛素水解产物最多含有20种不同的氨基酸。
(4)牛胰岛素形成时,减少的分子质量为888。
KAO DIAN TU PO POU XI NAN DIAN
考点突破·剖析难点
1.依据氨基酸的结构通式的两种计算
(1)依据:氨基酸的结构通式可以简写为,氨基酸分子式中各原子数等于R基中各原子数分别加上结构通式中C、H、O、N原子数。
(2)两种计算类型
①已知氨基酸分子式,推测R基的组成:如某氨基酸分子式为C6H14O2N2,则R基为—C4H10N。
②已知R基,写出氨基酸的分子式:丙氨酸的R基为—CH3,则丙氨酸的分子式为C3H7O2N。
2.利用“排列组合”解答多肽种类的计算题
多肽的不同取决于氨基酸的数目、种类和排列顺序。对于氨基酸数目相同的多肽来说,则取决于氨基酸的种类和排列顺序。可以借助右面的示意图(代表要安放的氨基酸的位置),结合数学中“排列组合”的相关知识,推导出相关的计算规律(以20种氨基酸形成的四肽化合物为例)。
(1)若每种氨基酸数目不限,可形成肽类化合物的种类有204种(即1号位置安放氨基酸的情况有20种,2、3、4号也是如此,即20×20×20×20=204种)。
(2)若每种氨基酸只有一个,可形成肽类化合物的种类有(20×19×18×17)种[即1号位置安放氨基酸的情况有20种,2号位置安放的氨基酸只能在剩余的19种中选择……,即(20×19×18×17)种]。
3.多肽中除去氨基酸的有关计算
(1)若除去多肽内部的一个氨基酸,需水解掉两个肽键;若去除多肽一端的一个氨基酸,需水解掉1个肽键即可。
(2)每水解1个肽键,则需要1分子水参与,肽键数减少1个,生成物与原多肽相比氧原子增加1个,氢原子增加2个,氢基增加1个,羧基增加1个。
■
(1)在计算蛋白质相对分子质量时,还要考虑是否存在特殊的变化,如二硫键(—S—S—)的形成,每形成一个二硫键,脱去2个H,相对分子质量减少2。
(2)如果没有特殊指明是环肽,题目中出现的肽链都认为是非环状的。
(3)氨基酸数目≠氨基酸种类,氨基酸的种类大约20种。
例2 (2019·河北衡水高三生物)某50肽中有丙氨酸(R基为一CH3)4个,现脱掉其中的丙氨酸(相应位置如图)得到4条多肽链和5个氨基酸(脱下的氨基酸均以游离态正常存在)。下列有关叙述错误( A )
A.该50肽水解得到的几种有机物比原50肽增加了4个氧原子
B.若将得到的5个氨基酸缩合成5肽,则有5种不同的氨基酸序列
C.若新生成的4条多肽链总共有5个羧基,那么其中必有1个羧基在R基上
D.若将新生成的4条多肽链重新连接成一条长链将脱去3个H2O
[解析] 据图分析可知,每脱掉1个丙氨酸需要破坏2个肽键,脱掉4个丙氨酸共破坏了8个肽键,有8分子水参与,故该50肽水解得到的几种有机物比原50肽增加了8个氧原子,A错误;得到的5个氨基酸,其中有4个是相同的丙氨酸,故这5个氨基酸缩合成5肽,可有5种不同的氨基酸序列,B项正确;每条肽链中至少有1个游离的氨基和1个游离的羧基,故新生成的4条多肽至少有4个氨基,至少有4个羧基,再多出的羧基(或氨基)必定在R基上,C项正确;这4条多肽链若重新连接成一条长链,需要连接3个位点,形成3个肽键,脱去3分子水,D正确。
技巧点拨
利用原子守恒法计算肽链中的原子数
在一个氨基酸中,若不考虑R基,至少含有2个碳原子、2个氧原子、4个氢原子和1个氮原子。氨基酸在脱水缩合形成多肽时,要失去部分水分子,但是碳原子、氮原子的数目不会减少。
(1)碳原子数=氨基酸分子数×2+R基上的碳原子数;
(2)氢原子数=各氨基酸中氢原子的总数-脱去的水分子数×2;
(3)氧原子数=肽键数+肽链数×2+R基上的氧原子数=各氨基酸中氧原子的总数-脱去的水分子数;
(4)氮原子数=肽键数+肽链数+R基上的氮原子数=各氨基酸中氮原子的总数;
(5)由于R基上的碳原子数不好确定,且氢原子数较多,因此以氮原子数或氧原子数为突破口,计算氨基酸的分子式或氨基酸个数最为简便。
〔对应训练〕
3.(2019·陕西省白水中学高三)某50肽共有天门冬氨酸(R基团为—CH2—COOH)5个,现去掉其中的天门冬氨酸得到4条长短不等的多肽(如图),下列有关该过程的叙述中,错误的是( A )
A.O原子数目减少10个
B.C原子数目减少20个
C.氨基数目增加3个,羧基数目减少2个
D.肽键数目减少8个
[解析] 根据天门冬氨酸的位置可知去除5个天门冬氨酸后将导致8个肽键断裂,故水解需要8个水分子,同时脱去了5个天门冬氨酸,1个天门冬氨酸含有4个O,所以O原子数目减少20-8=12个,A错误;天门冬氨酸的位置是第1、9、20、40、50,1个天门冬氨酸含有4个C,去除5个天门冬氨酸后,形成短肽后C原子减少20个,B正确; 天门冬氨酸R基含有1个羧基,水解后,1条肽链变为4条肽链,每条肽链两端各增加1个氨基和羧基,因此形成的短肽至少有4个氨基和4个羧基,所以氨基增加3个,而羧基数目减少5-3=2个,C正确;由图可知,天门冬氨酸的位置是第1、9、20、40、50,要水解这5个氨基酸,需要破坏8个肽健,故肽键数目减少8个,D正确。
4.(不定项选择题)肉毒杆菌是一种致命病菌,在繁殖过程中分泌毒素。人们食入和吸收过量的此毒素后,神经系统将遭到破坏。该毒素是由两个亚单位(每个亚单位由一条肽链盘曲折叠而成)组成的一种生物大分子。下面是肉毒毒素的局部结构简式,据此判断下列说法正确的是( ABD )
A.由结构图可知,肉毒毒素由氨基酸构成,其化学本质是蛋白质
B.图中片段由5种单体组成,有4个肽键
C.一分子肉毒毒素至少含有1个氨基和1个羧基
D.高温可使肉毒毒素失活,主要原因是高温破坏蛋白质的空间结构
[解析] 由题意可知,该毒素是由两个正单位组成的,每个亚单位由一条肽链盘曲折叠而成,因此,一分子肉毒毒素至少含有2个氨基和2个羧基。
课末总结
1.〔思维导图〕
2.〔简答题常考长句分析〕
在生物体内,某些重要化合物的元素组成和功能关系如图所示。其中a、b、c代表小分子,甲、乙、丙是生物大分子。据图分析:
(1)甲的功能是细胞内携带遗传信息的物质,在生物体的遗传、变异和蛋白质的生物合成中有重要作用。
(2)a和b在化学组成上的区别为五碳糖和含氮碱基(T和U)的不同。
(3)c的共同特点是每种氨基酸都至少含有一个氨基和一个羧基,且都有一个氨基和一个羧基连在同一个碳原子上。
(4)一个a是由一分子含氮的碱基、一分子五碳糖和一分子磷酸组成的。
(5)丙多样性的直接原因是组成蛋白质的氨基酸的种类、数目、排列顺序不同,肽链的盘曲、折叠方式及其形成的空间结构千差万别。
(6)丙的功能是构成细胞和生物体结构的重要物质,具有催化、运输、免疫、信息传递等功能。
3.〔探究高考·明确考向〕
1.(2018·江苏生物,5)哺乳动物的催产素具有催产和排乳的作用,加压素具有升高血压和减少排尿的作用。两者结构简式如下图,各氨基酸残基用3个字母缩写表示。下列叙述正确的是( D )
A.两种激素都是由八肽环和三肽侧链构成的多肽类化合物
B.氨基酸之间脱水缩合形成的水分子中氢全部来自氨基
C.肽链中游离氨基的数目与参与构成肽链的氨基酸种类无关
D.两种激素间因2个氨基酸种类不同导致生理功能不同
[解析] A错:分析题中激素的结构简式可知,激素中的环状肽都是由6个氨基酸构成的,故为六肽环。B错:氨基酸脱水缩合形成的水分子中的氢分别来自氨基和羧基。C错:肽链中游离氨基的数目与构成肽链的氨基酸R基上的氨基数目有关。D对:分析题中激素的结构简式可知,两种激素间有2个氨基酸种类不同,故这两种激素生理功能不同是由这2个氨基酸种类不同导致的。
2.(2018·天津卷,3)生物膜上不同类型的蛋白质行使不同的功能。下表中依据膜蛋白功能,对其类型判断错误的是( B )
选项
膜蛋白的位置、功能
膜蛋白的类型
A.
位于突触后膜,识别并结合神经递质
受体
B.
位于靶细胞膜,识别并结合激素
载体
C.
位于类囊体膜,催化ATP合成
酶
D.
位于癌细胞膜,引起特异性免疫
抗原
[解析] 膜蛋白的功能多种多样,位于突触后膜上的受体可识别并结合神经递质,位于靶细胞膜上的受体可以识别并结合激素,位于类囊体膜上的酶可以催化ATP的合成,位于癌细胞膜上的抗原可以引发机体产生特异性免疫。载体蛋白主要位于细胞膜上,发挥运输作用。
3.(2017·海南卷,1)有关蛋白质结构与功能的叙述,错误的是( C )
A.蛋白质的生物活性与蛋白质的空间结构有关
B.数量相同的5种氨基酸可以组成不同的多肽链
C.将抗体溶于NaCl溶液中会造成其生物活性的丧失
D.氨基酸序列相同的多肽链可折叠成不同的空间结构
[解析] 蛋白质的功能主要取决于组成蛋白质的氨基酸数目、种类、排列顺序及形成蛋白质的空间结构,A正确。数量相同的5种氨基酸可以有多种组合方式且形成长度不同的多肽链,B正确。在质量分数为0.9%的NaCl溶液(生理盐水)中,抗体将保持其活性,C错误。氨基酸序列相同的多肽链可折叠成不同蛋白质,D正确。
4.(2017·江苏卷,3)下列关于肽和蛋白质的叙述,正确的是( A )
A.α-鹅膏蕈碱是一种环状八肽,分子中含有8个肽键
B.蛋白质是由2条或2条以上多肽链构成的
C.蛋白质变性是由于肽键的断裂造成的
D.变性蛋白质不能与双缩脲试剂发生反应
[解析] α—鹅膏蕈碱是环状八肽,是由8个氨基酸脱去8分子水形成的,因而肽键的数目和脱去的水分子数目相同,A项正确;蛋白质不一定是由2条或2条以上多肽链构成的,B项错误;蛋白质变性是其空间结构被破坏造成的,肽键并没有断裂,C项错误;变性蛋白质中仍含有肽键,能与双缩脲试剂发生反应,D项错误。
5.(江苏卷,4)蛋白质是决定生物体结构和功能的重要物质。下列相关叙述错误的是( A )
A.细胞膜、细胞质基质中负责转运氨基酸的载体都是蛋白质
B.氨基酸之间脱水缩合生成的H2O中,氢来自氨基和羧基
C.细胞内蛋白质发生水解时,通常需要另一种蛋白质的参与
D.蛋白质的基本性质不仅与碳骨架有关,而且也与功能基团有关
[解析] 细胞膜上负责转运氨基酸的是载体蛋白,细胞质基质中负责转运氨基酸的是tRNA,A项错误;氨基酸之间脱水缩合生成H2O,H2O中的氢分别来自氨基和羧基,B项正确;细胞内蛋白质在酶的催化作用下水解,而大部分酶的化学本质是蛋白质,故细胞内蛋白质发生水解时,通常需要另一种蛋白质的参与,C项正确;蛋白质是生物大分子,其基本骨架是碳链,蛋白质的基本性质不仅与碳骨架有关,而且与功能基团相关,D项正确。
6.(2018·全国Ⅲ,30)回答下列与蛋白质相关的问题:
(1)生物体中组成蛋白质的基本单位是氨基酸。在细胞中合成蛋白质时,肽键是在核糖体这一细胞器上形成的。合成的蛋白质中有些是分泌蛋白,如胃蛋白酶(填“胃蛋白酶”“逆转录酶”或“酪氨酸酶”)。分泌蛋白从合成至分泌到细胞外需要经过高尔基体,此过程中高尔基体的功能是对蛋白质进行加工、分类和包装。
(2)通常,细胞内具有正常生物学功能的蛋白质需要有正确的氨基酸序列和空间结构。某些物理或化学因素可以导致蛋白质变性,通常,变性的蛋白质易被蛋白酶水解,原因是蛋白质变性使肽键暴露,暴露的肽键易与蛋白酶接触,使蛋白质降解。
(3)如果DNA分子发生突变,导致编码正常血红蛋白多肽链的mRNA序列中一个碱基被另一个碱基替换,但未引起血红蛋白中氨基酸序列的改变,其原因可能是遗传密码具有简并性。
[解析] (1)组成蛋白质的基本单位是氨基酸。在细胞中合成蛋白质时,肽键是在核糖体上形成的。胃蛋白酶是分泌蛋白,逆转录酶和酪氨酸酶都是细胞内的蛋白质。分泌蛋白分泌到细胞外需要经过高尔基体的加工、分类和包装。(2)具有生物活性的蛋白质都有特定的氨基酸序列和空间结构。变性的蛋白质空间结构被破坏,肽键暴露,暴露的肽键容易与蛋白酶接触,使蛋白质降解。(3)DNA分子发生突变,导致转录产生的mRNA中的碱基序列发生改变,由于密码子具有简并性,所以可能出现虽然密码子已经改变,但仍对应同一种氨基酸的情况。
相关资料
更多

