新课改专用2020版高考地理一轮课时跟踪检测27《工业地域的形成与发展》(含解析)
展开课时跟踪检测(二十七)工业地域的形成与发展
一、选择题
郑州航空港经济综合实验区,简称郑州航空港区,是我国首个国家级航空港经济综合实验区,已吸引苹果、中兴、酷派等多家手机生产厂家入驻。据统计,截至2015年底,郑州航空港区富士康产业集群累计生产手机超过4亿部,2015年全年手机产量达1.39亿部,另有手机研发中心、生活小镇、准时达电子商务、苹果手机翻新维修、航空物流园等多个相关项目建成或在推进。据此完成1~3题。
1.郑州航空港区将全球智能终端(手机)制造基地作为发展目标,该地区的主要优势是( )
A.自然资源丰富 B.劳动力资源充足
C.消费市场广阔 D.生产协作条件优越
2.郑州航空港区吸引多家手机生产厂家入驻,使得( )
A.手机生产成本增加 B.产品运输成本降低
C.该地区环境污染减轻 D.产品创新能力提高
3.目前手机可通过电子商务进行销售,其产生的直接影响是( )
A.提高了产品质量
B.削弱了产品的市场开拓能力
C.降低了手机商业网点的空间布局要求
D.提高了产品的附加值
解析:1.D 2.D 3.C 第1题,自然资源并不是决定智能终端(手机)制造基地选址的主要因素;智能终端(手机)制造的自动化程度在逐步提高,对劳动力数量的需求在减少,劳动力数量也不是决定智能终端(手机)制造基地选址的主要因素;苹果、中兴、酷派等手机生产厂家面对的是全国市场,甚至海外市场,而不仅仅是郑州市的本地市场;由材料可知,郑州航空港区有手机研发中心、准时达电子商务、苹果手机翻新维修、物流园等配套项目,有利于智能终端(手机)零部件的运进、维修、产品的运出等,工业生产的协作条件好。第2题,工业集聚有利于加强企业间的信息交流和技术协作,进而提高产品创新能力。第3题,电子商务通过网络进行销售,而传统的手机销售网点需要选址在人流量大且交通便利的地段,因此通过电子商务销售手机,降低了手机商业网点的空间布局要求。
20世纪70年代前,日本作为欧美等国纺织服装产业的海外生产基地,纺织服装业高速成长,之后开始将部分生产转向东南亚和中国等地,同时本土企业转型,形成全新生产方式。2000年后,日本纺织服装业逐步从单一制造产业成功转型为集制造业、流通业、广告业、化妆品及运动、休闲等于一体的生活关联产业体系。据此回答4~6题。
4.20世纪70年代前,日本成为欧美等国纺织服装产业海外生产基地的主要条件是( )
A.劳动力资源丰富、廉价
B.人口众多,市场广阔
C.交通便利,便于产品外运
D.经济发达,消费能力强
5.材料中的“全新生产方式”可能是( )
A.欧美品牌、本土生产、海外销售
B.欧美品牌、本土设计、本土销售
C.日本品牌、本土设计、海外生产
D.日本品牌、本土生产、海外销售
6.2000年以后,生活关联产业体系的形成会使日本纺织企业( )
①就业岗位减少 ②市场适应能力提高 ③专业化水平降低 ④获得规模效益
A.①④ B.①③
C.②③ D.②④
解析:4.A 5.C 6.D 第4题,纺织服装产业属于劳动力导向型产业,20世纪70年代前,日本作为欧美等国纺织服装产业的海外生产基地,主要条件是日本劳动力资源丰富、廉价。第5题,2000年后,日本纺织服装业的部分生产已经转移到了海外,因此形成的“全新生产方式”最可能是日本品牌、本土设计、海外生产模式。第6题,2000年以后,生活关联产业体系的形成会使日本纺织企业就业岗位增加,市场适应能力提高,专业化水平提高,获得规模效益。
柯达公司所在的美国罗切斯特市是全球重要的光学中心。19世纪80年代,柯达公司发明胶卷,引领摄影行业发生革命性变化,其生产的胶卷曾占有全球70%的市场份额。20世纪末,柯达公司率先发明数码拍照技术,随后因考虑公司转型的风险,数码项目被搁置。2004年柯达公司中止在美国的胶卷生产业务,2013年柯达公司宣布破产。近年来,罗切斯特光学企业开始参与世界最大口径30 m望远镜的研发制造,当地光学产业不断发展。据此完成7~9题。
7.当时,柯达公司搁置数码项目的主要原因可能是数码技术( )
A.存在技术缺陷 B.研发费用较高
C.市场推广难度大 D.对胶卷产业冲击大
8.柯达公司胶卷产业在摄影领域走向衰落的主要影响因素是( )
A.市场 B.技术
C.资金 D.政策
9.罗切斯特光学产业复兴的主要原因是由于当地( )
A.原料丰富 B.地价低廉
C.海陆交通便利 D.产业基础好
解析:7.D 8.A 9.D 第7题,柯达公司生产的胶卷曾占有全球70%的市场份额,则推广数码技术可能会冲击自己已有的市场份额,故而搁置新项目。第8题,因技术更先进、使用更便捷的数码技术的应用,胶卷已没有市场需求,故而走向衰落。第9题,由材料可知罗切斯特市是全球重要的光学中心,则产业复兴的主要原因是原有产业基础好。
(2019·烟台模拟)我国传统制造业产能普遍过剩,其中高消耗、高排放行业尤为突出。为此中央决定实施“供给侧改革”。“供给侧改革”是指从供给和生产端入手,通过解放生产力,提升竞争力,促进经济发展,从而实现中国经济的转型和升级。据此完成10~11题。
10.“供给侧改革”的实施,影响最大的工业部门是( )
A.智能装备制造 B.钢铁和船舶制造
C.生物医药制造 D.核电和新材料制造
11.关于浙江省制造业转型、升级的叙述,正确的是( )
A.淘汰全部传统制造工业
B.购买国外设备转型升级
C.兼并优化产能过剩企业
D.地方政府提供优惠政策
解析:10.B 11.C 第10题,根据材料可知,“供给侧改革”主要是针对高消耗、高排放的工业部门,结合选项各工业部门特点,影响最大的工业部门是钢铁和船舶制造,B项正确。智能装备制造、生物医药制造、核电和新材料制造不是高消耗、高排放工业部门,A、C、D项错误。第11题,浙江省制造业转型、升级,要淘汰高消耗、高排放的传统制造工业,而不是全部传统制造业,A项错误;产业结构的转型、升级,不只是更新设备,B项错误;优化产业结构,兼并优化产能过剩企业,C项正确;地方政府提供优惠政策是承接产业转移的措施,不是转型、升级的措施,D项错误。
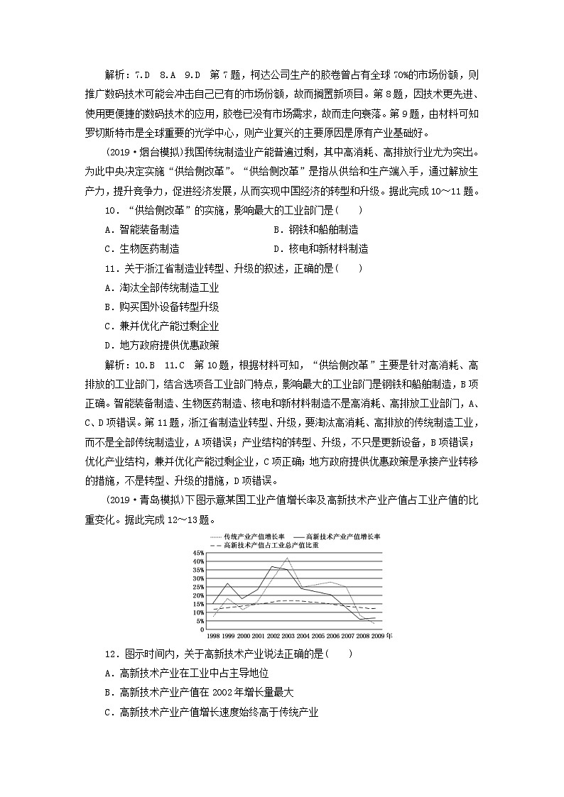
(2019·青岛模拟)下图示意某国工业产值增长率及高新技术产业产值占工业产值的比重变化。据此完成12~13题。
12.图示时间内,关于高新技术产业说法正确的是( )
A.高新技术产业在工业中占主导地位
B.高新技术产业产值在2002年增长量最大
C.高新技术产业产值增长速度始终高于传统产业
D.高新技术产业产值增长率在2008年最小
13.据图推断,下列说法正确的是( )
A.工业总产值在波动上升
B.工业总产值在波动下降
C.工业总产值一直在上升
D.工业总产值一直在下降
解析:12.D 13.C 第12题,图示高新技术产业占工业总产值的比重最大不超过17%,不是主导产业,A不对;该图实线曲线表示的为产值增长率,并非增长量,故不能判断高新技术产业产值增长量的大小,B不对;图示2003~2008年高新技术产业产值的增长速度低于传统产业,C不对;2008年高新技术产业产值的增长率最低,故选D。第13题,传统产业及高新技术产业产值的增长率始终大于0,可确定工业总产值一直上升,故选C。
二、非选择题
14.(2018·全国卷Ⅱ)阅读图文资料,完成下列要求。
数据中心是用特定设备在互联网上传输、存储数据信息的场所。数据中心的规模以设备运行耗能的多少来衡量,规模越大,运营成本越高。2010年之前,我国的数据中心一般规模较小,主要布局在东部沿海地区。2010年之后,一些大规模的数据中心开始在中西部地区布局。位于贵州省中部的贵安新区(国家级新区,位置如图所示),因气候凉爽、用电成本较低、自然灾害少等优势,吸引了数十个大规模数据中心在此集聚,快速发展成为我国南方最大的数据中心基地。
(1)说明我国东部沿海地区建设数据中心的主要优势。
(2)分析数据中心在贵安新区集聚的有利条件与集聚发展的益处。
(3)如果把数据中心的数据比喻为“原料”,指出贵安新区利用这些“原料”可以发展的产业。
(4)东部沿海地区的一些数据中心开始采取节能降耗措施。你认为目前贵安新区的数据中心是否有必要这样做?请表明观点并解释原因。
解析:第(1)题,数据中心是传输、存储数据信息的场所,我国东部沿海地区经济发达,基础设施配套较好,科技力量雄厚。第(2)题,由题干信息可知,大规模数据中心耗能高,对环境要求高。贵安新区是国家级新区,政策优惠,环境优美,污染少,地势起伏大,离大江、大河较近,水力资源丰富,能源成本低,自然灾害少,是建设大规模数据中心的理想地区。数据中心的集聚可以共用该地区的基础设施,共享信息,减少运输费用,加强企业间的交流与协作,达到降低成本,提高效益的目的。第(3)题,利用数据作为“原料”,发展与数据相关的产业,如获取数据后,对数据的加工、分析、交易、服务,以及数据在智能制造方面的应用等。第(4)题,为开放性试题,回答出自己的观点并围绕自己的观点给出合适的理由即可。
答案:(1)通信和市政基础设施配套较好,有利于数据中心建设和维护;接近用户且有人才优势,方便数据的分析与利用。
(2)集聚的有利条件:国家级新区,有政策优惠;有气候、水和电价等优势,可大幅降低运营成本;临近贵阳和安顺,便于对接或利用城市基础设施和社会服务设施等。集聚发展的益处:可以共享基础设施,节省个体数据中心建设与运行的成本;有利于数据中心之间的联系,促进相互间的交流和合作。
(3)数据加工、数据分析、数据交易、数据服务、智能制造等。
(4)没必要。因为贵安新区气候凉爽,电力资源丰富且电价低,没必要支付节能降耗的成本。
或有必要。因为节能降耗有利于资源节约和环境友好,是可持续发展模式。
15.阅读图文材料,完成下列要求。
江西省进贤县文港镇毛笔制作已有1 600多年历史。目前,其毛笔生产企业、作坊多达5 000多家,毛笔产量占全国70%以上。文港镇从业人员有3万多人,其中毛笔技工1.2万人,是全国闻名的“华夏笔都”“中国毛笔之乡”。但年产值百万元以上的企业只有几十家,多以家庭作坊为主。文港镇欲以毛笔产业为龙头,推动区域整体发展,提出了“生产+互联网=在线定制”的发展思路。下图为文港镇周边环境示意图。
(1)简析文港镇成为“中国毛笔之乡”的有利社会经济条件。
(2)简述文港镇家庭作坊式生产的优势。
(3)指出文港镇毛笔制造业目前存在的不足。
(4)推测文港镇提出“生产+互联网=在线定制”发展思路的理由。
解析:第(1)题,“1 600多年历史”,体现历史悠久,“华夏笔都”体现技术与品牌;“技工1.2万人”体现了劳动力丰富、素质高;图示有众多铁路、高速公路,体现了交通便利。第(2)题,家庭作坊式生产,一般手工制作而投资少、生产灵活、劳动力资源利用率高;且因规模小可以随时调整生产。第(3)题,规模小而对技术的创新不利;“毛笔生产企业、作坊多达5 000多家”容易同业无序竞争、不利于产业合作。第(4)题,互联网利于扩大销售范围;定制满足个性化需求,可扩大需求量。
答案:(1)历史悠久,品牌效应显著;劳动力丰富、素质高;传承传统技艺,技术水平高;交通便利,便于原料及产品的运输。
(2)灵活安排生产,劳动力资源利用率高;适应性强,可及时根据市场需求调整生产;投资少,生产成本低。
(3)家庭作坊式生产(生产规模小),不利于技术的创新;同类产业集聚,易产生无序竞争;专业化程度不高,产业链配置不全。
(4)利用互联网销售,有利于降低销售成本,扩大销售范围;满足个性化、定制生产需求。

