


新课改专用2020版高考地理一轮课时跟踪检测15《内力作用与地表形态》(含解析)
展开课时跟踪检测(十五) 内力作用与地表形态
一、选择题
如图示意我国某地区等高线地形与东西向地质剖面图。据此完成1~3题。
1.关于图示区域的叙述正确的是( )
A.甲处为向斜谷,河流自北向南流
B.甲处为背斜谷,河流自南向北流
C.若等高距为100 m,图示区域最大高差接近1 000 m
D.若等高距为100 m,陡崖最大相对高度接近200 m
2.图中地质作用的先后顺序是( )
A.褶皱 断层 岩浆侵入 沉积 岩浆喷出
B.褶皱 岩浆侵入 断层 沉积 岩浆喷出
C.沉积 褶皱 岩浆喷出 断层 岩浆侵入
D.沉积 褶皱 岩浆侵入 断层 岩浆喷出
3.图中形成岩浆岩的岩浆可能源于( )
A.岩石圈 B.下地幔
C.软流层 D.地核
解析:1.B 2.D 3.C 第1题,从图中可知甲处为背斜,并且发育了河流为背斜谷,根据等高线可知河流自南向北流。第2题,图中的地质作用是先发生沉积作用形成岩层,然后受挤压作用形成褶皱,发生岩浆侵入形成岩浆岩1,后又发生断层将已形成岩层切断,最后发生岩浆喷出形成岩浆岩2。第3题,岩浆可能来源于软流层。
(2019·青岛五校联考)华山由花岗岩构成,山体形态如刀削斧劈般绝壁陡立。读华山和渭河平原地质示意图,回答4~5题。
4.图示地区主要地质构造是( )
A.背斜 B.向斜
C.断层 D.塌陷
5.下列关于图示地区地貌形成的地质过程的描述正确的是( )
A.岩浆入侵—流水沉积—风力侵蚀
B.风力沉积—流水侵蚀—岩浆入侵
C.地壳下陷—流水沉积—岩浆入侵
D.岩浆入侵—断裂抬升—流水侵蚀
解析:4.C 5.D 第4题,结合图示信息,图中华山岩体相对上升,两侧岩体相对下降,满足断层断裂和错位的两个特征,故选C。第5题,由材料可知,华山由花岗岩构成,而花岗岩为侵入岩,因此首先应该是岩浆入侵,然后是断裂使地块相对上升形成地垒,最后是外力(流水、风力等)对山地进行侵蚀,故选D。
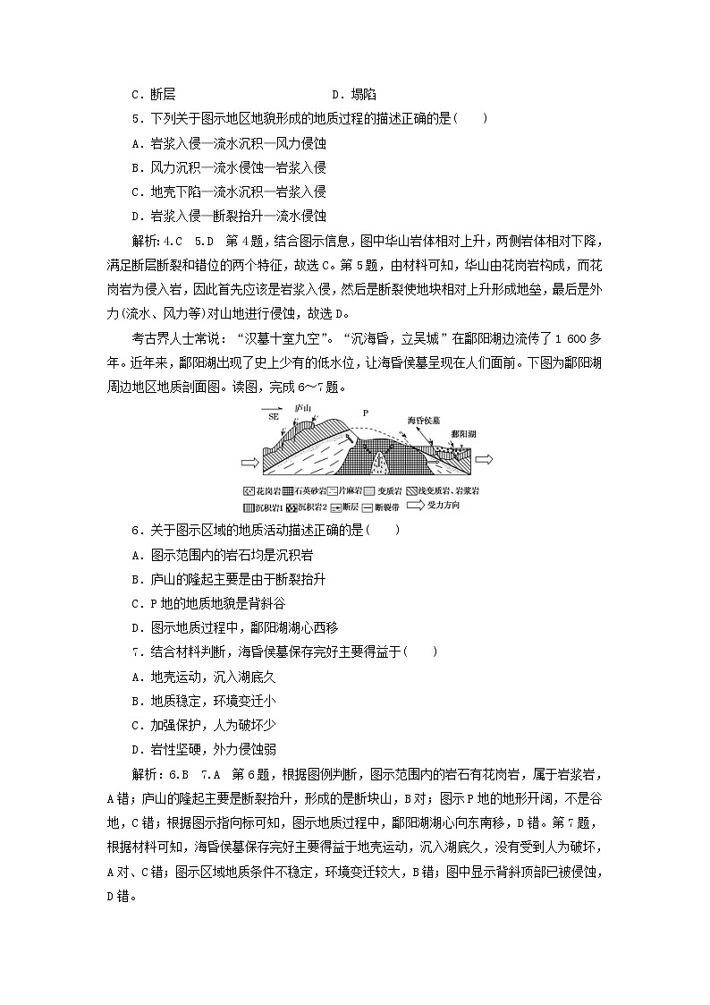
考古界人士常说:“汉墓十室九空”。“沉海昏,立吴城”在鄱阳湖边流传了1 600多年。近年来,鄱阳湖出现了史上少有的低水位,让海昏侯墓呈现在人们面前。下图为鄱阳湖周边地区地质剖面图。读图,完成6~7题。
6.关于图示区域的地质活动描述正确的是( )
A.图示范围内的岩石均是沉积岩
B.庐山的隆起主要是由于断裂抬升
C.P地的地质地貌是背斜谷
D.图示地质过程中,鄱阳湖湖心西移
7.结合材料判断,海昏侯墓保存完好主要得益于( )
A.地壳运动,沉入湖底久
B.地质稳定,环境变迁小
C.加强保护,人为破坏少
D.岩性坚硬,外力侵蚀弱
解析:6.B 7.A 第6题,根据图例判断,图示范围内的岩石有花岗岩,属于岩浆岩,A错;庐山的隆起主要是断裂抬升,形成的是断块山,B对;图示P地的地形开阔,不是谷地,C错;根据图示指向标可知,图示地质过程中,鄱阳湖湖心向东南移,D错。第7题,根据材料可知,海昏侯墓保存完好主要得益于地壳运动,沉入湖底久,没有受到人为破坏,A对、C错;图示区域地质条件不稳定,环境变迁较大,B错;图中显示背斜顶部已被侵蚀,D错。
如图为某地等高线和地层界线示意图。读图回答8~9题。
8.图示地区主要的地貌类型及其成因分别是( )
A.背斜山地 外力作用
B.背斜谷地 内力作用和外力作用
C.向斜谷地 内力作用
D.向斜山地 内力作用和外力作用
9.下列关于图中甲、乙、丙、丁四处的叙述,正确的是( )
A.甲处陡崖的高差可能有1 190 m
B.乙处地层中可能找到化石
C.丙处可能发育河流
D.丁处为天然大理石最佳开采点
解析:8.D 9.A 第8题,由图可知,该地区地层年代中间新两翼老,因而地质构造为向斜。根据等高线分布可知,图示地区为山地,故该地区地貌类型为向斜山地。向斜山地是岩层发生褶皱后,向斜构造的两翼被侵蚀形成的,所以是内力和外力共同作用的结果。第9题,由图可知甲处为陡崖,有3条等高线重叠,且等高距为300 m,根据陡崖高差计算公式可得出甲处陡崖垂直高度范围为600~1 200 m,A对。由图可知乙处为花岗岩,不可能存在化石,B错。丙处等高线向低处凸,应为山脊,不可能发育河流,C错。丁处为大理岩分布区,等高线密集,坡度大,开采大理岩难度大且易引起崩塌等地质灾害,D错。
如图为某一出露地表的岩石,A~F为沉积岩,G为花岗岩,f为断层。B岩层中有三叶虫(5.6亿~2.4亿年)化石,E岩层中有恐龙(2.3亿年~6 500万年)化石,F层中有火山灰层T,T层中矿物的形成距今约300万年。据此完成10~11题。
10.岩层的走向为岩层面与水平面交线的延伸方向,断层的走向为断层面与水平面交线的延伸方向。则图中岩层A~E和断层f的走向分别为( )
A.都为东北—西南走向
B.都为西北—东南走向
C.西北—东南走向 东北—西南走向
D.东北—西南走向 西北—东南走向
11.下列说法正确的是( )
A.花岗岩G侵入在火山喷发T之后
B.断层f发生在花岗岩G侵入之前
C.a处岩石年龄最老,b处岩石年龄最新
D.花岗岩G的地质年龄可能为1 400万年
解析:10.C 11.D 第10题,由材料可知岩层的走向为岩层面与水平面交线的延伸方向,断层的走向为断层面与水平面交线的延伸方向,据此我们可以做出下图:
F、E处为断层,L1就是断层面和水平面的交线的延伸方向,结合指向标,可判断其为东北—西南走向。ABCD岩层上面覆盖有一个水平岩层,所以也很容易找到岩层面和水平面的交线,就是L2,结合指向标,其走向为西北—东南走向。第11题,图中各岩层和构造形成的先后顺序是:ABCDE(岩层一般越往下越老)G(G侵入到了上面各岩层中)FT(F覆盖了G,T在F之上)f(f切断了F),所以G在T前,也在f前,A、B选项错;年龄最新的应该是最表层的,C错;T岩层距今300万年,E岩层距今6 500万年,G在TE间,所以可能是1 400万年,D正确。
下图为爪哇岛和马都拉岛等高线地形图(等高距500 m)。完成下题。
12.从成因上看,M山属于( )
A.背斜形成的褶皱山 B.岩浆喷发形成的火山
C.向斜形成的褶皱山 D.断层形成的断块山
解析:选B 由图可知,M山位于太平洋板块与印度洋板块交界处,且呈圆锥形,应当为火山喷发形成的火山。
二、非选择题
13.读下面某地地质剖面示意图,回答下列问题。
(1)图中字母表示的地质构造是:甲______;乙________;丁________。
(2)如果在该地区进行钻井,有可能在________地找到石油、天然气,在________地找到地下水。
(3)分析甲构造顶部缺失的原因。
(4)丁地有一条东西向的河流,该地区计划在此处修建一座水库,你认为合适吗?简述你的理由。
解析:第(1)题,图示甲处中间岩层向上拱起,判断为背斜;乙处中间岩层向下凹,判断为向斜;丁处岩层断裂、错位,判断为断层。第(2)题,背斜是良好的储油(气)构造,甲处为背斜,可能有石油或天然气分布;向斜是良好的储水构造,乙处为向斜,可能有地下水。第(3)题,背斜顶部的缺失主要从外力作用的角度分析。从上面分析可知,甲处为背斜,背斜顶部受张力作用易被侵蚀而缺失。第(4)题,从图中可以看出,丁处有断层,修建水库易出现渗漏;水库储水后区域地壳压力增大,使地层不稳定,可能出现滑坡等地质灾害,且工程难度较大,因此此处不适合修建水库。
答案:(1)背斜 向斜 断层
(2)甲 乙
(3)顶部岩层受张力易被侵蚀。
(4)不合适。因为丁处位于断层附近,修建水库易漏水,地层不稳定,易滑坡,工程难度大。
14.岩层的空间方位通常用倾角和倾向来描述。如下图中“”表示岩层与水平面成50°夹角且向东倾斜。读图回答下列问题。
(1)在下图中画出A—B一线的地形剖面图,并在垂直剖面图上画出岩层分布情况。
(要求:用粗实线表示岩层分界;用符号表示岩层名称;先用铅笔作图再用黑色水笔描黑。)
(2)从地形形态看,年轻的褶皱地区,向斜往往形成________,背斜往往形成________。
(3)从地表形态看,甲处为________。从地质构造看,甲处为________。
(4)简析甲处地表形态的成因。
解析:第(1)题,首先在图中标出A-B一线与等高线的各个交点,然后根据各个交点的海拔和与A、B的位置关系画出地形剖面图;然后在图中标出A-B一线与岩层分界线的各个交点,然后根据各个交点的位置及相连两交点之间的岩层类型画出岩层的分布。第(2)题,年轻的褶皱地区,受外力作用小,因而向斜成谷、背斜成山。第(3)题,甲处等高线向海拔低的方向凸出,因而为山脊;甲处岩层中间新两侧老,因而为向斜。第(4)题,甲处地貌为向斜山,主要与向斜槽部岩石坚硬不易被侵蚀有关。
答案:(1)
(2)谷地或盆地 山岭 (3)山脊 向斜
(4)向斜槽部的岩石受到挤压,岩性坚硬,抗侵蚀能力强,形成凸起的山地。