


2020版一轮复习历史专题复习模式人教版学案:第一单元课题二 秦朝中央集权制度的形成)
展开课题二 秦朝中央集权制度的形成
[拓] 秦汉以来大一统
秦始皇在版图上一统中国,并通过统一度量衡、货币、文字以及建设道路、驿站等强化统一;汉武帝在思想上一统华夏,秦汉时期大一统格局正式形成。历代通过怀柔、同化、吸纳异族的政策强化大一统,增进了各地区各民族的国家认同。
[注] 秦朝皇帝制度的特征
皇位世袭:权力不可转移;
皇权至上:地位不可僭越;
皇帝独尊:权威不可世俗。
[辩] 郡县制最早出现不是在秦朝
早在春秋后期,一些诸侯国在新兼并的地区上已不再进行分封,而是改为设置郡、县;战国时期,一些诸侯国已广泛实行郡县制;秦统一全国后将郡县制推广到各地。因此,郡县制最早出现不是在秦朝。
[拓] 周之失,失之于制,不在于政;
秦之失,失之于政,不在于制。
一、从诸侯争霸到秦朝统一
1.诸侯争霸
(1)背景:西周末年,王室衰微,宗法制、分封制遭到破坏。
(2)表现:各诸侯国为控制更多的土地和人民,相互间进行战争。
2.秦朝统一
(1)条件:各诸侯国力图通过兼并战争统一天下,人民渴望统一,秦国经过商鞅变法日益强大。
(2)经过:公元前221年秦灭六国,建立中国历史上第一个统一的中央集权的封建王朝。
二、专制主义中央集权制度的形成
1.皇帝制度:嬴政自称“始皇帝”,总揽政治、经济和军事大权。
2.中央官制
3.郡县制
(1)确立:萌芽于春秋战国时期,秦统一后在全国范围内推行。
(2)内容:郡守是郡的最高行政长官,定期向丞相汇报工作;县的长官称县令或县长。二者都由皇帝直接任免。
(3)作用:实现了对地方政权直接有效的控制。郡县制加强了中央集权,有利于防止分裂和维护统一,奠定了古代大一统王朝的制度基础,政令能顺利贯彻到基层。其废除了旧贵族的世袭特权,既是专制主义中央集权制度的重要组成部分,也是官僚政治取代贵族政治的重要标志。
三、影响
1.军政大事先朝议再由皇帝最后裁决,一定程度上减少了决策失误。
2.实现了对地方政权直接有效的控制,把全国都纳入了国家政治体制之中,有利于维护国家统一和形成统一的多民族国家。
3.奠定了中国两千多年政治制度的基本格局,为历代王朝沿用、加强和完善。
4.在这一制度下实行的措施有利于封建经济文化的发展。经济上,能有效地组织人力、物力从事大规模的经济建设和赈灾救济活动,奠定了中华文明长期领先世界的物质基础;文化上,有利于加强各地区、各民族的文化交流,呈现出多元性与统一性的特征。这都对巩固国家统一和促进中华民族的形成起了重要作用。
5.专制制度大大加强了统治者的统治力量,使人民的处境恶化。
[记] 1.区分专制主义和中央集权
专制主义:一种决策方式,强调皇帝的专断独裁,集国家权力于一身,从决策到行使军权、财政大权都具有独断性和随意性。
中央集权:一种政权组织形式,强调中央对地方的控制,地方政府在政治、经济、军事方面没有独立性,必须严格服从中央政府的命令,一切受制于中央。
2.数字巧记秦朝中央集权制度
一个集中 | 权力集中到皇帝一人手中 |
两对矛盾 | 皇权与相权的矛盾、中央与地方的矛盾 |
三个中央官职 | 丞相、御史大夫、太尉 |
四级地方机构 | 郡、县、乡、里 |
[补] 颁布通行全国的秦律,秦始皇参照六国律令,制订颁布了秦律。秦律集中体现了地主阶级的意志,对后世封建律令的制订很有影响。
[联] 在特定社会环境和特定的发展阶段中,君主专制扮演着进步角色:西欧中世纪,在天主教会势力膨胀、诸侯割据的背景下,专制王权象征着秩序。
[拓] 郡县制的优越性
秦汉至明清时期的地方行政管理制度是郡县制,大小官吏都是来自地主阶级和庶人,这与西周时期的宗法贵族世袭分封制度有根本的不同……柳宗元对于这一变化(郡县制代替分封制)十分看重,给予了极高的评价。他在《封建论》一文中说:两汉“有叛国而无叛郡”,唐朝“有叛将而无叛州”,证明了郡县制是一种好的制度。
重难点 秦朝中央集权制度的确立
[解读] 这是秦朝皇帝发给驻防阳陵将领的铜铸虎符。虎符中分为二,有十二字铭文:“甲兵之符,右才皇帝,左才阳陵。”调发军队,必须左、右半符验合,方能生效。
[历史映射]
虎符代表皇帝直接控制调动军队的权力,实质上是专制皇权的象征。
史料一 秦始皇统一六国后创制了六枚一套的御玺,分别刻着“皇帝之玺”“天子之玺”“皇帝行玺”“天子行玺”“皇帝信玺”“天子信玺”①。如任命国家官员,则封印“皇帝之玺”;若任命四夷的官员,则用“天子之玺”;信玺用于对国内和四夷用兵事宜;行玺则为皇帝外巡时随身携带②。秦亡,御玺落入汉室,代代相传,称“传国玺”。
史料二 三公为丞相、太尉、御史大夫。丞相是“百官之长”,“掌丞天下,助理万机”。秦朝设左、右丞相,以右为尊;太尉掌军事;御史大夫“掌副丞相”,主管监察③。
[探究] 上述两则史料反映出秦朝中央官制有哪些特点?
[解读]
(1)史料中有什么——全面获取信息
① | 阐述了玉玺的分类 |
② | 分别说明了六枚玉玺的用途 |
③ | 阐述了秦朝中央官制的内容及各自的职权 |
(2)答题用什么——针对筛选信息
由①②③看出,秦朝中央官制的设置是以皇权为中心的中央行政体制;中央主要官职分工严密,各司其职,但都要围绕着皇权这一中心来设置和运转。反映了秦朝皇帝的权力具有至高无上的地位。
[提示] 特点:皇帝处于至高无上的地位,设置了内外两种系统处理国事;实行中央集权体制,有较为缜密的权力运作机制。
[系统认知]
秦朝中央官制的特征
(1)以皇权为中心的中央行政体制。中央主要官职分工严密,各司其职,但都围绕着皇权这一中心来设置和运转。中央主要官职相互牵制,任何人都无法独揽大权,最终军政大权完全操纵于皇帝一人手中,保证专制君权不致旁落。
(2)充分体现出“家天下”的特点,诸卿中奉常、郎中令、宗正、少府等官职都是为皇帝专设的,是为皇帝私人服务的。国与家同治,这是封建时代的统治特点。
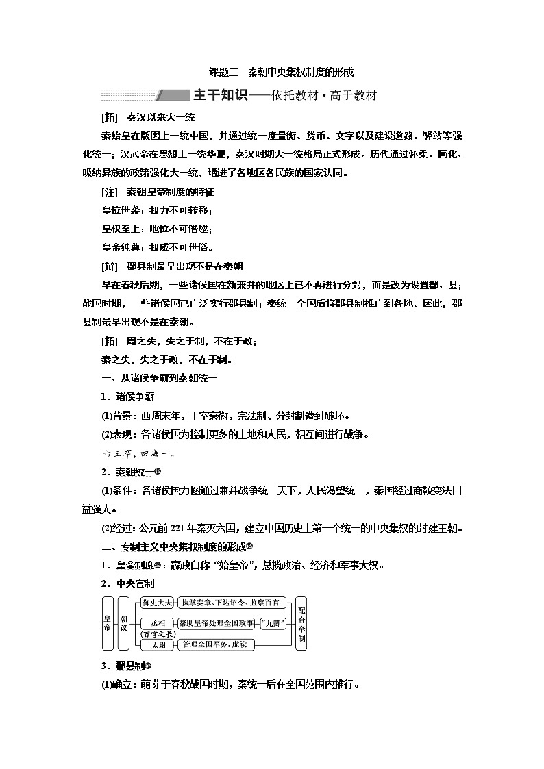
秦朝从中央到地方的官僚机构示意图
[解读] 秦统一后在全国范围内建立起君主专制中央集权制度。该制度以皇权为中心,下设由三公九卿组成的中央政府。秦朝的地方政权机构,分为郡、县两级。示意图突出反映了以皇权为中心的金字塔般的统治体系的建立,体现了中央对地方的垂直管理。
政治上 | 春秋战国时期,郡县制的初步形成和推行为秦朝推行郡县制奠定了政治基础 |
思想上 | 法家思想奠定了秦朝推行郡县制的思想基础,郡县制本身就体现了法家中央集权思想,有利于中央对地方的管理 |
疆域上 | 秦朝疆域空前扩大,为秦朝推行郡县制提供了现实可能 |
文化上 | 春秋战国时期“礼崩乐坏”局面的形成,加速了秦朝郡县制的推行 |
史料 华夏国家是依靠封建制而形成的国家形态①……但是,随着封建制赖以存在的宗法制日渐败坏的时候,再依靠封建制重建国家的企图,就难以实现了②……正是在这一背景下,中国必须再一次重新寻找制度建构的道路,重新踏上制度建构的征程,这就是从华夏国家到官僚制国家的嬗变③。
——摘编自刘建军《古代中国政治制度十六讲》
[探究] 据史料,结合所学知识,指出周秦所创制度的显著差异是什么,这反映了怎样的政治发展趋势?
[解读]
(1)史料中有什么——全面获取信息
① | 西周的政治体制——分封制 |
② | 随着宗法制的败坏,分封制日趋瓦解 |
③ | 秦朝实现了制度的转型 |
(2)答题用什么——针对筛选信息
结合分封制、郡县制的相关信息和从③中所获取的信息分析。
[提示] 差异:西周以血缘关系为纽带形成中央管控下的地方分权体制,秦代形成中央垂直管理地方的制度。
趋势:反映了官僚政治取代贵族政治的趋势。
[系统认知]
周秦之际政治文明的转型
个人权力 | 由分散到集中。由商周天子权力的尚未高度集中到秦朝专制独裁的“皇帝制” |
地方权力 | 由独立到集权。由独立性较强的分封诸侯国到集权于中央的郡县 |
政治制度 | 由贵族政治到官僚政治。由商周时期的世袭贵族到秦朝皇帝任命官员,从而形成官僚政治 |
权力执掌 | 由贵族到官僚。国家权力由商周时期的世袭贵族把持到秦朝由皇帝任命的职业官僚掌握 |
[随堂巩固训练]
1.(2013·全国卷Ⅰ)在周代分封制下,墓葬有严格的等级规定。考古显示,战国时期,秦国地区君王墓葬规模宏大,其余墓葬无明显等级差别;在经济发达的东方六国地区,君王、卿大夫、士的墓葬等级差别明显。这表明( )
A.经济发展是分封制度得以维系的关键
B.分封制中的等级规定凸显了君主集权
C.秦国率先消除分封体制走向集权统治
D.东方六国仍严格遵行西周的分封制度
[读懂] 西周实行分封制,层层分封下去,形成了贵族统治集团内部森严等级“天子—诸侯—卿大夫—士”。但到了战国时期,分封制瓦解。秦国通过商鞅变法,废除了旧制度,创建了适合经济发展的新制度,强化了君主权力。秦国仅君主墓葬明显高于其余墓葬,这充分表明战国时期秦国率先由等级序列明显的分封制走向了中央集权统治。
[做对] 选C
2.(2016·上海高考)《读通鉴论》曰:“两端争胜,而徒为无益之论者,辨封建者是也。□□□□,垂二千年而弗能改矣。”句中省略处应填入( )
A.分封之制 B.郡县之制
C.郡国并行 D.行省制度
[读懂] 材料第一句话中“封建”指分封制,其意思是辩驳其优劣是徒劳无益的事情。第二句话是指某一制度经过两千年未能改变。材料的主要意思是进一步对比两种制度的作用,经过史实证明,郡县制是符合历史发展趋势的。
[做对] 选B
1.秦王嬴政统一中国,认为自己“德兼三皇、功盖五帝”,创“皇帝”一词作为华夏最高统治者的正式称号。对此理解正确的是( )
解析:选A “皇帝”称号反映了秦始皇并不仅仅满足做人间最高统治者,还要将自己的权威罩上神的光环,突出了君主专制的政治追求,故A项正确。
2.以下是秦朝九卿职责一览表,对此表理解准确的是( )
职务 | 职责 |
奉常 | 负责宗庙、礼仪和教化 |
郎中令 | 宫中警卫 |
卫尉 | 宫门警卫 |
廷尉 | 负责司法和首都警卫 |
典客 | 主管少数民族事务 |
宗正 | 负责皇室宗族事务 |
治粟内史 | 负责租税和国家财政 |
少府 | 负责皇家财政及官府手工业 |
太仆 | 负责宫廷车马 |
A.反映了官僚政治的发展历程
B.为历代王朝所沿用
C.职能分工体现出相互制约的原则
D.还没有完全摆脱家国一体的政治状态
解析:选D “九卿”中的“宗正”“太仆”“少府”主要负责皇帝的家务事,体现了鲜明的家天下的特点,故D项正确。
3.(2019·惠州调研)秦统一后,在全国实行郡县制,每郡设监郡御史一名,是中央最高监察机构御史府在每郡设置的派出机构,其职责主要在于监察一郡地方官吏。此后,这种派出管理制度一直延续至清代。这一制度( )
解析:选C 材料中的秦统一后在全国实施郡县制,同时设监郡御史,监察一郡地方官吏,这些都是秦朝加强中央集权,防止地方分裂的方法,故C项正确。
4.秦统一后,全国“文字异形”,秦始皇指定官员进行整理,“罢其不与秦文合者”,统一了文字。下列对此举措评价不合理的是( )
解析:选C 材料反映的是秦朝的统一文字,统一文字有利于加强中央集权,故A项正确;统一文字有利于国家统一,故B项正确;统一文字是如何书写文字,不是如何思考,与实现文化专制无关,故C项错误;统一文字有利于文化传播,故D项正确。
5.秦朝正式开启了中国两千余年的封建王朝时代,是中国历史上的一个里程碑。但马克思却形象地比喻其为:“好像一袋马铃薯是由袋中的一个个马铃薯所集成的那样。”马克思这番话旨在强调( )
A.先秦分封制催生了中央集权
B.秦实现了中央集权和地方分权的结合
C.秦官僚政治存在着严重的弊端
D.秦表面的统一掩盖不了“分散”的现实
解析:选D 分封制不利于中央集权,故A项错误;秦朝通过郡县制实现了对地方直接有效的控制,加强了中央集权,故B项错误;马克思这番话没有涉及秦朝官僚政治,故C项错误;秦的统一建立在小农经济基础之上,缺乏把各地域联系起来的组织力量,因此秦的统一掩盖不了经济上“分散”的现实,故D项正确。