2021届人民版高考历史一轮复习讲义:模块2专题11专题整合提升
展开一、经济全球化的发展历程
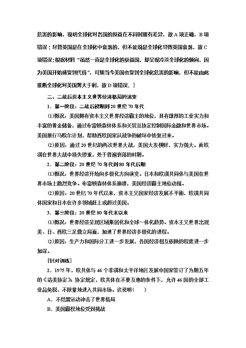
基本过程 | 时间 | 推动因素 | 主要表现 |
世界市 场雏形 | 15、16世纪之交 | 欧洲资本主义工商业的发展,新航路开辟;殖民扩张 | 欧洲商路和贸易中心转移 |
世界市场 初步形成 | 19世纪 中期 | 工业革命;商品输出 | 英国成为“世界工厂” |
世界市场 最终形成 | 19世纪末20世纪初 | 第二次工业革命,资本输出 | 整体世界的形成 |
资本主义 世界经济 体系的 形成 | 第二次世界大战后初期 | 1929—1933年 经济危机和第二次世界大战,第三次科技革命 | 布雷顿森林体系和国际贸易体系形成 |
经济全 球化 | 20世纪90年代 | 科技发展,两极格局结束,跨国公司,市场机制 | 区域性经济组织,国际贸易,市场经济体制 |
[针对训练]
1.“传统的中国是被全球化击败的,却也是从全球化里开始崛起的。大英帝国是从全球化中崛起的,也是在全球化中衰落的。眼下的美国,虽然一直是全球化的获益国,却呈现冷淡全球化的倾向,因为美国开始感受到代价。”这段话说明全球化( )
A.对各国的损益在不同时期有差异
B.给现代中国带来巨大利益
C.是大英帝国衰落的重要原因之一
D.对当今美国来说弊大于利
A [材料反映了中国、英国、美国在不同时期既受益于全球化,又受全球化危害的影响,说明全球化对各国的损益在不同时期有差异,故A项正确,B项错误;尽管英国是在全球化中衰落的,但不能说是全球化导致英国衰落,故C项错误;根据材料“虽然一直是全球化的获益国,却呈现冷淡全球化的倾向,因为美国开始感受到代价”,可知当今美国也受到全球化危害的影响,但不能由此推断全球化对美国弊大于利,故D项错误。]
二、二战后资本主义世界经济格局的演变
1.第一阶段:二战后初期到20世纪70年代
(1)概况:美国拥有资本主义世界经济霸主的地位,具有雄厚的工业实力和丰富的黄金储备,通过布雷顿森林体系和关贸总协定控制国际金融和世界市场。美国推行马歇尔计划,帮助西欧国家从战争的破坏中恢复过来。
(2)原因:通过20世纪的两次世界大战,美国大发横财,实力强大。而欧洲在世界大战中损失惨重,处于普遍衰落的时期。
2.第二阶段:20世纪70年代到80年代后期
(1)概况:世界经济开始向多极化方向演变。日本和欧洲共同体与美国在世界市场上激烈竞争。布雷顿森林体系崩溃,美国经济霸主地位动摇。
(2)原因:20世纪70年代以来,资本主义国家经济发展不平衡,欧洲共同体国家和日本在许多领域赶上或超过美国。
3.第三阶段:20世纪80年代末以来
(1)概况:世界经济呈现区域集团化和全球一体化趋势。资本主义世界出现美、日、西欧三足鼎立局面,加速了世界经济多极化的进程。
(2)原因:生产力和国际分工进一步发展,各国经济相互依赖的程度进一步加深。
[针对训练]
2.1975年,欧共体与46个非洲和太平洋地区发展中国家签订了为期五年的《洛美协定》。协定规定,欧共体在不要互惠的条件下,允许46国的全部工业品免税、不限量地进入共同市场。这说明( )
A.不结盟运动冲击了世界格局
B.美国霸权地位受到挑战
C.欧洲经济复苏奉行独立外交
D.世界经济两极分化严重
D [在20世纪70年代,欧共体经济发展迅速,实力大为提高,而非洲国家和太平洋地区的发展中国家经济发展缓慢,故《洛美协定》规定“欧共体在不要互惠的条件下,允许46国的全部工业品免税、不限量地进入共同市场”,故D项正确。]
从全球化视角审视中国与世界经济的联系
阶 段 | 表 现 |
自我隔绝于资本主义世界市场(17世纪至1840年) | 明清时期推行“海禁”和“闭关锁国”政策 |
被动卷入资本主义世界市场(1840—1949年) | 中国的国门被西方列强打开,中国成为其原料产地、商品倾销市场和资本输出地 |
游离于资本主义世界市场之外(1949—1978年) | 中华人民共和国成立后受到西方国家的敌视,中国推行计划经济体制 |
迅速融入世界市场,顺应经济全球化的潮流(1978年以来) | 中共十一届三中全会后实行改革开放政策,建立社会主义市场经济体制,加入世界贸易组织 |
[针对训练]
3.阅读材料,完成下列要求。
材料一 “全球化”概念产生于西方社会,最终被全球接受和使用。鸦片战争的失败,使当时先进的中国人相继发现必须从经济、政治、文化和思想上与国际接轨才能实现救亡图存,洋务运动、改革立宪都加速了中国参与国际社会的步伐。1902年梁启超第一次提出了“中华民族”这一概念,认为中华民族由多民族混合而成。1907年杨度认为中华民族更是一个文化共同体。五四运动后,“中华民族”一词几乎家喻户晓。这次“全球化”启动了中国现代化进程,这是一个古老文明重新被西方规则“国际化”的过程。
材料二 中共十一届三中全会启动了改革开放的进程,此时中国的外部环境是有利的,“和平与发展”成为时代的主题。美、英等国提出“新自由主义”政策,减少政府干预,如减少个人税和企业税等,扩大海外市场;美苏“冷战”缓和以及亚洲“四小龙”的崛起等都成为中国参与“全球化”的条件。2001年中国加入世界贸易组织,2008年中国举办北京奥运会。
——摘编自王栋、曹德军著《再全球化》
(1)根据材料一并结合所学知识,运用史实说明近代中国参与“全球化”的积极影响。
(2)根据材料二并结合所学知识,简析中共十一届三中全会以来中国参与“全球化”的有利条件。并比较中国两次参与“全球化”的不同特征。
[解析] 第(1)问,结合近代中国相关史实,从全球化对半殖民地半封建中国政治、经济、思想文化、社会生活、国际地位、对世界的认识等方面的影响,说明近代中国参与“全球化”的积极影响。 第(2)问中第一小问,从材料二“中共十一届三中全会启动了改革开放的进程,此时中国的外部环境是有利的,‘和平与发展’成为时代的主题。美英等国提出‘新自由主义’政策”,可总结中共十一届三中全会以来中国参与“全球化”的有利条件。第二小问,结合材料一近代中国参与全球化的特点,与现代中国参与全球化在原因和接受方式等方面特征进行比较,总结二者不同特征。
[答案] (1)积极影响: 使中国对外部世界进行审视:林则徐、魏源“开眼看世界”之后,中国对西方的认识不断加深。
推动经济近代化:近代民族工业产生并发展,洋务运动创办近代企业,迈出近代化的第一步,民族资本主义产生并有较大发展。
推动政治近代化:探索学习西方民主政治制度,康有为推动维新变法运动,孙中山领导辛亥革命推翻了清王朝,建立了中华民国。
推动思想文化近代化:新文化运动倡导民主与科学,推动了中国思想解放。
推动社会生活近代化:从通商口岸开始,中国的社会生活融入了很多西方因素。
提高中国国际地位:在两次世界大战中,中国作为参战国发挥了重要作用。
(2)有利条件: 世界形势进入到“和平与发展”的主题时代,美苏“冷战”缓和;中共十一届三中全会做出了改革开放的伟大决策;主要资本主义国家实行“新自由主义”政策,扩大海外市场,促进了全球经济贸易的发展。
特征:第一次单向被动,在欧洲舰炮的打击下,中国被迫卷入全球化,在压迫中学习;第二次单向主动,面对西方资本主义经济,中国嵌入全球化进程,共同生长。

