


所属成套资源:重庆市2018年中考化学总复习第一轮基础知识练习(34份,含答案)
重庆市2018年中考化学总复习第一轮基础知识研究第1单元 第6讲《常见的酸和碱》玩转重庆10年中考真题(含答案)
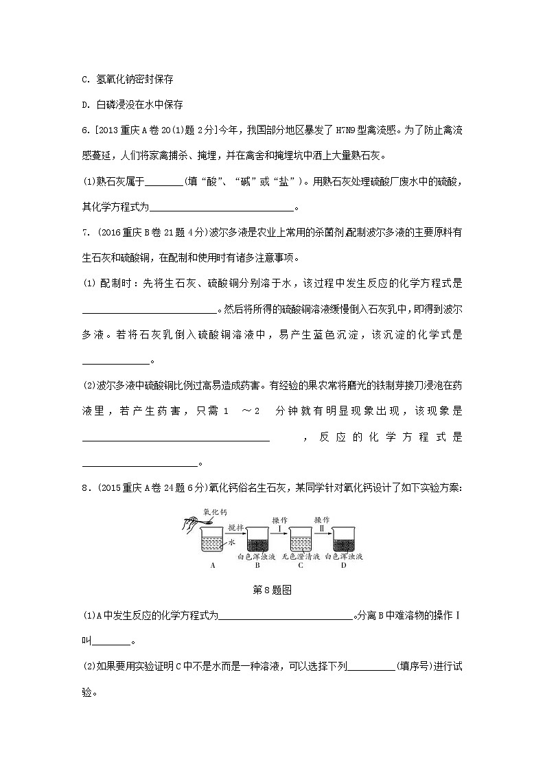
展开第6讲 常见的酸和碱(分值范围:1~11.5分) 玩转重庆10年中考真题(2008~2017)),) 命题点1 (必考)1. (2017重庆B卷14题2分)小王同学往厨房的纯碱中滴加白醋,发现有气体生成。已知白醋里含3%~5%的醋酸(CH3COOH),醋酸与盐酸的化学性质相似,下列说法不正确的是( )A. 白醋里含有氢离子B. 生成的气体是二氧化碳C. 白醋能使紫色石蕊试液变红D. 白醋与纯碱的反应属于中和反应2.(2016重庆B卷15题2分)向稀盐酸中加入Z物质,其pH变化情况如图所示,则Z物质是( ) 第2题图A. H2O B. AgNO3固体C. 浓盐酸 D. KOH固体3. (2015重庆B卷22题4分)硫酸厂的废水中因含硫酸而显酸性,需要处理呈中性后才能排放。某兴趣小组的同学取少量废水按下列步骤进行实验。第一步:验证废水酸性。往废水中滴加石蕊试液,石蕊变______,说明废水呈酸性。第二步:处理废水。该小组同学设计了以下两个方案。方案一:用熟石灰处理废水,其反应的化学方程式为__________________________________。方案二:用BaCl2处理废水,观察到废水中出现__________________。经过分析,同学们认为方案二没有达到处理废水的目的,因为处理后的废水中含有较多的________________。4. (2011重庆20题5分)硫酸和盐酸既是实验室常用的试剂,也是重要的化工原料。它们既有相似之处,又有不同之点。(1)它们水溶液的pH都______7(填“大于”、“小于”或“等于”)。(2)它们都能除铁锈,写出盐酸与铁锈主要成分反应的化学方程式______________________________________。(3)它们都能与碱反应生成盐和水,该类反应叫__________反应。(4)打开两瓶分别盛有浓硫酸和浓盐酸的试剂瓶,瓶口出现白雾的是________。(5)请写出把硫酸转变为盐酸的化学方程式____________________。拓展创新硫酸和盐酸既是实验室常用的试剂,也是重要的化工原料。(1)它们在水中能解离出相同的阳离子______(填离子符号),从而使它们具有相似的化学性质。(2)它们都能除水垢(主要成分为CaCO3),写出盐酸与水垢反应的化学方程式__________________________。(3)它们都能与碱发生中和反应。写出硫酸与氢氧化钠反应的化学方程式__________________________。(4)下列盐酸的用途中,不能用硫酸代替盐酸的是________(填序号)。①金属表面除锈 ②制造药物氯化锌③除去NaCl中的少量NaOH命题点2 (A卷10年8考,B卷5年4考)5. (2016重庆A卷21题2分)下列做法不是为了隔绝空气中氧气的是( )A. 汽车表面喷漆B. 油锅着火立即盖上锅盖C. 氢氧化钠密封保存D. 白磷浸没在水中保存6. [2013重庆A卷 20(1)题2分]今年,我国部分地区暴发了H7N9型禽流感。为了防止禽流感蔓延,人们将家禽捕杀、掩埋,并在禽舍和掩埋坑中洒上大量熟石灰。(1)熟石灰属于________(填“酸”、“碱”或“盐”)。用熟石灰处理硫酸厂废水中的硫酸,其化学方程式为______________________________。7. (2016重庆B卷21题4分)波尔多液是农业上常用的杀菌剂,配制波尔多液的主要原料有生石灰和硫酸铜,在配制和使用时有诸多注意事项。(1)配制时:先将生石灰、硫酸铜分别溶于水,该过程中发生反应的化学方程式是____________________________。然后将所得的硫酸铜溶液缓慢倒入石灰乳中,即得到波尔多液。若将石灰乳倒入硫酸铜溶液中,易产生蓝色沉淀,该沉淀的化学式是______________。(2)波尔多液中硫酸铜比例过高易造成药害。有经验的果农常将磨光的铁制芽接刀浸泡在药液里,若产生药害,只需1~2分钟就有明显现象出现,该现象是_______________________________________,反应的化学方程式是________________________。8.(2015重庆A卷24题6分)氧化钙俗名生石灰,某同学针对氧化钙设计了如下实验方案:第8题图(1)A中发生反应的化学方程式为____________________________。分离B中难溶物的操作Ⅰ叫________。(2)如果要用实验证明C中不是水而是一种溶液,可以选择下列__________(填序号)进行试验。①稀盐酸 ②酚酞溶液③二氧化碳 ④氯化钠溶液(3)操作Ⅱ是加入某种物质使无色澄清液出现白色固体,如果加入的是饱和碳酸钠溶液,白色固体的化学式是________;如果加入的是固体氢氧化钠(全部溶解),白色固体的化学式是________。9. (2012重庆21题4分)氢氧化钠是一种重要的化工基础原料,广泛地应用于造纸、纺织、石油化工、印染等行业。(1)氢氧化钠的俗名是________(只写一种)。氢氧化钠与硫酸反应的化学方程式为__________________________。(2)实验室有一瓶久置的固体,标签上写着“氢氧化钠”。为了检验里面是否还存在NaOH,实验员取少量该固体样品进行以下实验:第9题图根据溶液变红这一现象说明样品中含有______(填序号)。A. CaCl2 B. Na2CO3 C. NaOH D. Na2CO3和NaOH如果白色沉淀中含有两种物质,则这两种物质是______________(填化学式)。拓展创新氢氧化钠和氢氧化钙是常见的碱,关于它们的说法正确的是( )A. 溶于水都放出大量的热,溶液都能使酚酞变红B. 阴离子都是氢氧根离子,都可用于改良酸性土壤C. 露置在空气中质量都会增加D. 都能与碳酸钠反应生成新碱和新盐命题点3 中和反应及其应用(A卷10年5考,B卷5年2考)10. (2017重庆A卷14题2分)某实验小组将Ba(OH)2溶液逐滴滴入硫酸溶液中,溶质的质量与加入的Ba(OH)2溶液的质量关系如图所示。下列说法错误的是( )第10题图A. a点溶液为酸性B. b点恰好完全反应C. c点溶液的溶质为硫酸D. b、c两点沉淀质量相等11. [2014重庆B卷18(3)题1分]李琳与本小组的同学进行了一次愉快的野炊,她写的日记题目是“野炊中的化学问题”,请你运用所学化学知识回答她的问题。(3)我不小心被蚊虫叮咬,老师说过蚊虫分泌的蚁酸呈酸性而有毒,我们随身携带了下列物品,应该涂抹的是________(填序号)。A. 食醋 B. 食盐水C. 肥皂水 D. 矿泉水12. (2014重庆A卷 24题5分)盐酸是一种重要的化工原料,也是实验室中重要的化学试剂,初中化学中许多实验都用到了盐酸。(1)打开浓盐酸的试剂瓶,观察到瓶口有______产生。下列实验中一定不会用到盐酸的是______(填序号)。A. 除去熟石灰中的石灰石B. 鉴别氯化钠和碳酸钠C. 实验室制取二氧化碳D. 除去铁钉上的锈迹(2)用盐酸按照如图的方式进行中和反应实验,其化学反应方程式是______________________,向烧杯中逐滴滴入盐酸至过量的过程中,第12题图能够说明盐酸与氢氧化钠发生了化学反应的实验现象是________________________。以下证明盐酸过量的操作及对现象的叙述正确的是________(填序号)。A. 滴加石蕊溶液,搅拌后溶液变蓝B. 另滴加NaOH溶液,搅拌后溶液颜色不变C. 加入蒸馏水,搅拌后溶液颜色不变D. 加入金属Cu片,产生气泡13. [2009重庆22(2)题4分]化学实验操作的先后顺序和试剂的用量常常影响实验的结果。(2)小菡认为,NaOH溶液和H2SO4溶液混合时没有明显的现象,无法说明二者是否发生了反应。①她设计如图实验证明二者之间确实发生了反应,所用的试剂有:NaOH溶液、H2SO4溶液、CuSO4溶液。请在箭头上方的括号中填入试剂名称,并用“少量”、“足量”等指明试剂的用量。第13题图②如果把CuSO4溶液换成另一种试剂,只要各试剂的用量适当,则不管加入试剂的顺序如何,都能证明二者发生了反应,这种试剂是_______________________________________________________。拓展创新如图是稀盐酸和氢氧化钠溶液反应时,溶液的pH随时间的变化图像,以下分析正确的是( )A. 图中B点比A点碱性强B. D点所示溶液中,溶质有氯化钠和氯化氢C. 该实验是将氢氧化钠溶液逐滴滴入到盛有稀盐酸的烧杯中D. 该图像还可表示向氢氧化钠溶液中加水稀释的过程命题点 4 (A卷10年8考,B卷5年3考)14. (2015重庆B卷14题2分)某同学用pH试纸测得以下液体的pH,实验过程中pH试纸变成蓝色的是( )A. 雨水pH=6 B. 食醋pH=3C. 肥皂水pH=10 D. 食盐水pH=715. (2013重庆B卷12题2分)如图是生活中一些常见物质的pH,其中能使无色酚酞溶液变红的是( )第15题图A. 厕所清洁剂 B. 橘子汁C. 食盐水 D. 炉具清洁剂16. (2009重庆4题2分)下列物质中碱性最强的是( )选项ABCD物质玉米粥橙汁漂白液肥皂水pH6.83.5121017. (2014重庆B卷14题2分)某同学用pH试纸测定溶液的酸碱度,下列操作或结论正确的是( )A. 用pH试纸直接沾取待测溶液B. 先用水润湿pH试纸再测定溶液酸碱度C. 用pH试纸测得石灰水的pH=5D. 用pH试纸测得盐酸的pH=118. (2015重庆A卷12题2分)同样是清洁剂,炉具清洁剂有强碱性,而厕所清洁剂则有强酸性,用这两种清洁剂进行实验得到的结果一定有误的是( )A.测得炉具清洁剂pH=13B.测得厕所清洁剂pH=8C.炉具清洁剂使无色酚酞溶液变红D.厕所清洁剂使紫色石蕊溶液变红19. [2013重庆A卷 16(3)题1分]某品牌矿物质水标签的部分内容如图所示。第19题图 (3)25 ℃时,该矿物质水呈________(填序号)。①酸性 ②中性 ③碱性20. (2008重庆21题5分)皮蛋是我国传统风味食品,制作皮蛋的方法有多种。一种制作含锌皮蛋的方法是把鸭蛋放在培养溶液里浸泡,培养溶液由水、食盐、氢氧化钠、少量硫酸锌等物质配制而成。(1)取少量培养溶液于试管中,滴入无色酚酞试液后变红,则培养溶液的pH______7(填“>”、“<”或“=”)。(2)在(1)试管中滴加过量稀硫酸,红色褪去,发生反应的化学方程式为________________________________。(3)在(2)所得溶液中加入一种盐溶液产生了沉淀,该盐可能是________(填序号)。A. BaCl2 B. CuSO4 C. AgNO3 D. KNO3 答案命题点11. D2. B 【解析】由图像可知,向稀盐酸中加入Z物质后溶液的pH没有发生变化,即溶液中H+浓度不变。硝酸银与稀盐酸反应生成氯化银沉淀和硝酸,H+浓度没有发生改变,溶液pH不变,B正确。其余选项解释如下:选项原因正确图像A向盐酸中加水会使其酸性变弱,pH增大,但pH不会大于7,只会无限接近于7C加浓盐酸会使酸性增强,溶液pH减小D开始时,溶液显酸性,pH<7,随着KOH的加入,氢氧化钾与盐酸反应生成氯化钾和水,pH逐渐增大,当二者恰好完全反应时,溶液显中性,此时pH=7,随着氢氧化钾的继续加入,溶液显碱性,pH>73. (4分)第一步:红(1分) 第二步:方案一:H2SO4+ Ca(OH)2 === CaSO4+ 2H2O(1分) 方案二:白色沉淀(或浑浊)(1分) 盐酸(或HCl)(1分)【解析】酸性溶液可使紫色石蕊试液变红,所以往酸性废水中滴加石蕊试液,溶液变红;熟石灰是氢氧化钙,氢氧化钙能与硫酸发生中和反应生成硫酸钙和水;如果用氯化钡溶液处理废水,氯化钡与硫酸反应生成硫酸钡和盐酸,硫酸钡是难溶于水、难溶于酸的白色固体,所以向废水中加入氯化钡溶液,可观察到废水中有白色沉淀出现;由于氯化钡与硫酸反应生成物之一为盐酸,所以处理后的废水仍然显酸性,没有达到处理的目的。4. (5分)(1)小于(1分) (2)Fe2O3+6HCl=== 2FeCl3+3H2O(1分) (3)中和(或复分解)(1分) (4)浓盐酸(1分) (5)H2SO4+BaCl2=== BaSO4↓+2HCl(1分)【解析】(1)盐酸和硫酸都属于酸,二者溶液中的阳离子全部是H+,二者的溶液均呈酸性,pH小于7。(2)铁锈的主要成分是氧化铁,能与盐酸反应生成可溶性的铁盐和水,据此可写出该反应的化学方程式。(3)硫酸和盐酸都属于酸,都能与碱发生中和反应,中和反应属于复分解反应。(4)浓盐酸具有挥发性,挥发出的HCl气体能与空气中的水蒸气结合,形成盐酸小液滴,在瓶口大量聚集形成白雾。(5)硫酸转变为盐酸,主要是将硫酸中的SO除去,同时引进Cl-,则需选择的试剂中含有氯离子,且能使SO转化为沉淀并且此沉淀不溶于酸,故可选择的试剂是氯化钡(BaCl2)溶液。【拓展创新】(1)H+ (2)CaCO3+2HCl=== CaCl2+H2O+CO2↑ (3)H2SO4+2NaOH=== Na2SO4+2H2O (4)②③ 【解析】(1)根据酸的性质可知,酸具有相似化学性质的原因是其在水中都能解离出H+。(2)水垢的主要成分是碳酸钙,碳酸钙与盐酸反应生成氯化钙、水和二氧化碳。(3)硫酸和氢氧化钠发生中和反应生成盐(硫酸钠)和水。(4)盐酸、硫酸都能与金属氧化物反应,都能用于金属表面除锈;根据氯化锌的元素组成可判断出不能用硫酸代替盐酸制造药物氯化锌;除杂不能引入新的杂质,而硫酸与氢氧化钠反应会生成新的杂质硫酸钠。命题点25. C 【解析】车表面喷漆,可隔绝氧气和水,防止金属锈蚀,A不符合题意;油锅着火时立即盖上锅盖,是通过隔绝空气(或氧气)达到灭火的目的,B不符合题意;氢氧化钠易潮解,易与空气中的二氧化碳反应生成碳酸钠和水,发生变质,密封保存氢氧化钠是为了隔绝空气中的水蒸气和二氧化碳,C符合题意;白磷的着火点较低,直接放置在空气中容易自燃,将白磷浸没在水中保存,是为了隔绝氧气,D不符合题意。6. (2分)(1)碱(1分) Ca(OH)2+H2SO4=== CaSO4+2H2O(1分)【解析】(1)熟石灰是氢氧化钙的俗称,属于碱;熟石灰与废水中的硫酸的反应实质是氢氧化钙与硫酸发生中和反应,其化学方程式为Ca(OH)2+H2SO4=== CaSO4+2H2O。7. (4分)(1)CaO+H2O=== Ca(OH)2(1分) Cu(OH)2(1分) (2)铁制芽接刀上有红色固体生成,溶液由蓝色逐渐变成浅绿色(1分) Fe+CuSO4=== FeSO4+Cu(1分)【解析】(1)生石灰与水反应生成氢氧化钙;硫酸铜溶液与氢氧化钙反应生成氢氧化铜蓝色沉淀。(2)在金属活动性顺序中,铁排在铜前边,所以铁能将铜从其盐溶液中置换出来,反应现象为铁制芽接刀表面生成一层红色物质,溶液由蓝色变成浅绿色,反应的化学方程式为Fe+CuSO4=== FeSO4+Cu。8. (6分)(1)CaO+H2O=== Ca(OH)2(1分) 过滤(1分) (2)②③(2分) (3)CaCO3(1分) Ca(OH)2(1分)【解析】(1)由题意可知,氧化钙与水反应生成氢氧化钙,反应的化学方程式为CaO+H2O === Ca(OH)2;氢氧化钙微溶于水,只有少量的氢氧化钙溶于水,得到浑浊液;将溶液中的不溶物与溶液进行分离的操作是过滤,所以操作Ⅰ叫过滤。(2)由(1)分析可知C溶液是氢氧化钙溶液,而氢氧化钙与稀盐酸反应无明显现象;与氯化钠溶液不反应;氢氧化钙溶液显碱性,能使无色酚酞溶液变红;二氧化碳可以使氢氧化钙溶液变浑浊,由此可知,②③可以证明C中不是水而是一种溶液。(3)向C中加入饱和碳酸钠溶液能发生化学反应,反应的化学方程式为Ca(OH)2+Na2CO3=== CaCO3↓+2NaOH,所以生成的白色沉淀是CaCO3;向C溶液中加入氢氧化钠固体,氢氧化钠固体溶于水放热,使溶液温度升高,由于氢氧化钙的溶解度随温度的升高而减小,所以当溶液温度升高时,氢氧化钙溶液中会有晶体析出,溶液变浑浊,白色固体的化学式是Ca(OH)2。9. (4分)(1)烧碱(或火碱、苛性钠)(1分) 2NaOH+H2SO4=== Na2SO4+2H2O(1分) (2)C(1分) CaCO3和Ca(OH)2(1分)【解析】(1)氢氧化钠俗称烧碱、火碱、苛性钠。氢氧化钠属于碱,硫酸属于酸,二者混合后会发生中和反应生成硫酸钠和水,据此可写出该反应的化学方程式。(2)样品中加入过量的氯化钙溶液产生白色沉淀,说明氢氧化钠样品中一定含有碳酸钠;而向过滤后的滤液中滴加无色酚酞溶液后,溶液变为红色,说明溶液中含有氢氧化钠。因为加入的是过量的氯化钙,因此滤液中不含有碳酸钠。如果白色沉淀中含有两种物质,其中一种必是碳酸钙;从溶解度角度分析,样品中含有OH-,氯化钙中含有Ca2+,二者组成的氢氧化钙属于微溶物,因此所得白色沉淀中还可能含有的物质是氢氧化钙。【拓展创新】 C 【解析】氢氧化钠固体溶于水放出大量的热,而氢氧化钙溶于水没有明显的放热现象,它们的溶液都能使酚酞溶液变红,A 错误;氢氧化钠和氢氧化钙都是碱,阴离子都是氢氧根离子,氢氧化钙可用于改良酸性土壤,而氢氧化钠的碱性和腐蚀性太强,不能用于改良酸性土壤,B 错误;氢氧化钠露置在空气中,会与二氧化碳反应生成碳酸钠,质量增加,氢氧化钙露置在空气中,也会与二氧化碳反应生成碳酸钙,质量增加,C 正确;氢氧化钙溶液能与碳酸钠反应生成碳酸钙(盐)和氢氧化钠(碱),而氢氧化钠不能与碳酸钠反应,D 错误。命题点310. C 【解析】氢氧化钡与硫酸反应生成硫酸钡沉淀和水,溶质质量逐渐减少至恰好完全反应时溶质质量为零,继续滴加氢氧化钡溶液,溶质质量逐渐增大,溶液为氢氧化钡溶液。据此可知a点硫酸未反应完,溶液中含有硫酸,显酸性;b点溶质质量为零,恰好完全反应;c点时氢氧化钡溶液已过量,溶质为氢氧化钡;b点时恰好完全反应,b点之前硫酸过量,b点之后氢氧化钡过量,b、c两点沉淀质量相等,故选C。11. (1分)(3)C(1分)【解析】(3)食醋显酸性,食盐水显中性,矿泉水一般为中性,肥皂水显碱性,根据中和反应的原理应选用显碱性的物质中和蚁酸,即选择肥皂水。12. (5分)(1)白雾(1分) A(1分) (2)HCl + NaOH=== NaCl +H2O(1分) 溶液由红色逐渐变为无色(1分) B(1分)【解析】(1)浓盐酸具有挥发性,打开盛有浓盐酸的试剂瓶,观察到瓶口有白雾产生;盐酸与熟石灰、石灰石都能发生反应,不能用盐酸除去熟石灰中的石灰石,A中一定不能用盐酸;盐酸能与碳酸钠反应产生气体,不能与氯化钠反应,可以用盐酸鉴别氯化钠和碳酸钠,B中可以用盐酸;实验室常用石灰石与稀盐酸反应制取二氧化碳,C中可以用盐酸;铁钉上锈迹的主要成分是氧化铁,氧化铁能与盐酸反应生成氯化铁和水,D中可以用盐酸;故选A。(2)氢氧化钠与盐酸反应生成氯化钠和水,该反应没有明显现象,可先在氢氧化钠溶液中滴加酚酞,溶液显红色,再逐滴滴入盐酸,边滴加边用玻璃棒搅拌,溶液由红色变为无色时,说明NaOH被反应完,此时,如果停止滴加盐酸,另滴加氢氧化钠溶液,搅拌后溶液不变色,则说明酸过量,故采用另滴加氢氧化钠溶液的操作,根据搅拌后溶液颜色不变的现象说明盐酸已经过量。13. (4分)(2)①足量的H2SO4溶液(2分) 少量(或足量)的CuSO4溶液(1分) ②酚酞溶液(或石蕊溶液)(1分)【解析】(2)氢氧化钠与硫酸铜反应会生成蓝色沉淀,因此,先滴加足量的稀硫酸,再滴加少量的硫酸铜,如果此时无明显现象,则说明氢氧化钠与稀硫酸已经发生了化学反应。【拓展创新】 B命题点414. C 【解析】pH小于7的溶液显酸性,pH等于7的溶液显中性,pH大于7的溶液显碱性,pH试纸遇碱变蓝色,四种物质中只有肥皂水的pH大于7,所以用pH试纸测定肥皂水的pH时,pH试纸变成蓝色。15. D 【解析】能使无色酚酞溶液变红的是碱性溶液,即pH>7,通过题目中的图示,可知炉具清洁剂的pH>7,显碱性。16. C 【解析】pH<7时,溶液呈酸性,pH越小酸性越强;pH=7时,溶液呈中性;pH>7时,溶液呈碱性,pH越大碱性越强。本题中漂白液的pH最大,因此碱性最强。17. D 【解析】用pH试纸测定溶液的pH时,应该将pH试纸放在洁净的点滴板或玻璃片或表面皿上,然后用玻璃棒蘸取(或用胶头滴管吸取)少量待测溶液滴于pH试纸上,显色后与标准比色卡对比读数,不能用水先将试纸润湿,也不能将试纸直接伸入待测溶液中测定,所以A、B均错误;石灰水的主要成分是氢氧化钙,氢氧化钙是一种碱,其pH大于7,C错误;盐酸是一种酸,其pH小于7,D正确;故选D。18. B 【解析】由题意可知,炉具清洁剂有强碱性,则其溶液的pH大于7,能使无色酚酞溶液变红,A、C正确;厕所清洁剂有强酸性,则其溶液的pH小于7,能使紫色石蕊溶液变红,B错误、D正确。故选B。19. (1分)(3)③(1分)【解析】(3)因为该矿物质水在25 ℃时的pH>7,呈碱性。20. (5分)(1)>(1分) (2)2NaOH+H2SO4=== Na2SO4+2H2O(2分) (3)A、C(各1分,共2分)【解析】(1)碱性溶液遇酚酞试液变红,所以其pH>7。(2)红色褪去是因为向试管中滴加过量稀硫酸,稀硫酸与氢氧化钠发生中和反应,溶液呈中性或酸性。(3)在(2)所得溶液的溶质有NaCl、H2SO4、ZnSO4、Na2SO4,A中BaCl2可以和H2SO4、ZnSO4、Na2SO4发生反应生成沉淀BaSO4,符合题意,B、D中CuSO4、KNO3不与溶液中任意一种溶质发生反应,不符合题意;C中AgNO3可以与NaCl发生反应生成AgCl沉淀,符合题意。故选A、C。
