贵州省贵阳市2020年中考化学试题(解析版)
展开化学
同学你好!答题前请认真阅读以下内容:
1.本卷为物理、化学合卷,全卷共8页,共36小题,满分150分,其中物理90分,化学60分,答题时间150分钟。考试形式为闭卷。
2.一律在答题卡相应位置作答,在试卷上答题视为无效。
3.下面提供部分公式或数据供答题时选用,请冷静思考、细心答题,祝你取得理想成绩!
化学可能用到的相对原子质量:H1 C12 O16 Na23 Mg24 S32 Cu64 Zn65
第Ⅰ卷
一、化学选择题:本题包括6个小题,每小题2分,共12分。每题只有一个选项符合题意。
1.2020年贵州生态日的主题为“ 践行生态文明,守护绿水青山”。下列做法符合这一主题的是
A. 随意丢弃生活垃圾
B. 露天焚烧废弃塑料
C. 增加植被覆盖面积
D. 肆意开采矿产资源
【答案】C
【解析】
【详解】A、随意丢弃生活垃圾,会导致污染环境,选项错误;
B、露天焚烧废弃塑料,会产生大量有害气体和烟尘,会导致污染环境,选项错误;
C、增加植被覆盖面积,会提高空气的净化能力,有利于保护环境,选项正确;
D、肆意开采矿产资源,会导致资源浪费和环境污染,选项错误。
故选C。
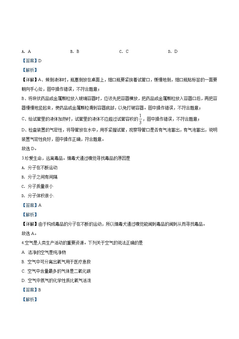
2.规范的实验操作是完成实验的基本保障。下列操作正确的是
A | B | C | D |
|
|
|
|
液体的倾倒 | 取用固体 | 加热液体 | 检查装置的气密性 |
A. A B. B C. C D. D
【答案】D
【解析】
【详解】A、倾倒液体时,瓶塞倒放在桌面上,细口瓶要紧挨着试管口,缓慢地倒,细口瓶贴标签的一面要朝向手心处,图中操作错误,不符合题意;
B、将块状药品或金属颗粒放入玻璃容器时,应该先把容器横放,把药品或金属颗粒放入容器口后,再把容器慢慢地竖起来,使药品或金属颗粒滑到容器底部,以免打破容器。图中操作错误,不符合题意;
C、给试管里的液体加热时,试管里的液体不应超过试管容积的,图中操作错误,不符合题意;
D、检查装置的气密性,将导管放在水中,用手紧握试管,观察导管口是否有气泡冒出,有气泡冒出,说明装置气密性良好,图中操作正确,符合题意。
故选D。
3.珍爱生命,远离毒品。缉毒犬通过嗅觉寻找毒品的原因是
A. 分子在不断运动
B. 分子之间有间隔
C. 分子质量很小
D. 分子体积很小.
【答案】A
【解析】
【详解】由于构成毒品的分子在不断的运动,所以缉毒犬通过嗅觉能闻到毒品的闻到从而寻找毒品。
故选A。
4.空气是人类生产活动的重要资源。下列关于空气的说法正确的是
A. 洁净的空气是纯净物
B. 空气中可分离出氧气用于医疗急救
C. 空气中含量最多的气体是二氧化碳
D. 空气中氮气的化学性质比氧气活泼
【答案】B
【解析】
【详解】A、空气是由多种物质组成的混合物,故错误;
B、氧气支持呼吸,故可用于医疗急救,故正确;
C、空气中含量最多的气体是氮气,故错误;
D、氮气的化学性质不活泼,故错误;故选B。
5.2020年5月5日,配置有氢氧发动机的长征五号B火箭,搭载我国新一代载人试验飞船顺利升空,飞船成功返回。从变化观念和平衡思想认识反应: 。下列说法正确的是
A. 氢气和氧气混合生成水
B. 反应前后元素种类不变、化合价改变
C. 2g氢气和1g氧气反应生成3g水
D. 氢气和氧气反应吸收热量
【答案】B
【解析】
【详解】A、氢气和氧气在点燃的条件下才能生成水,不符合题意;
B、根据质量守恒定律,化学反应前后,元素的种类不变,氢、氧元素由游离态变为化合态,化合价一定发生了改变,符合题意;
C、设2g氢气消耗氧气的质量为x,参加反应的氢气与氧气的质量比为:4:32=2g:x,x=16g,故氢气剩余,不可能生成3g水,不符合题意;
D、氢气燃烧,放出大量的热,不符合题意。
故选B。
6.甲、乙是初中化学中常见的物质。如图所示,甲发生一步反应转化为乙有两种途径,乙发生一步反应转化为甲,下列说法错误的是
A. 若甲是FexO4,则乙是Fe
B. 若乙是金属,则单质、氧化物中可能含有同种元素
C. 若甲的相对分子质量比乙小16,则甲、乙一定分别是H2和H2O
D. 若甲是氧化物,则反应①和③的基本反应类型不一定相同
【答案】C
【解析】
【详解】A、根据反应前后元素种类不变,若甲是FexO4,FexO4与碳或氢气反应生成铁,也可以与一氧化碳反应生成铁,则乙是Fe ,选项正确;
B、若乙是金属,可以为铁,甲可以为四氧化三铁,则单质、氧化物中可能含有同种元素,如碳和一氧化碳,选项正确;
C、若甲的相对分子质量比乙小16,则甲、乙不一定分别是H2和H2O,可能是一氧化碳和二氧化碳,选项错误;
D、若甲是一氧化碳,乙是二氧化碳,则反应①可以是一氧化碳和氧气反应生成二氧化碳,③是二氧化碳和碳高温条件下生成一氧化碳,基本反应类型都是化合反应;如果甲是四氧化三铁,四氧化三铁和氢气或与碳在一定条件下反应生成铁是置换反应,而铁燃烧生成四氧化三铁是化合反应,反应类型不同,选项正确。
故选C。
四、化学非选择题:本题共7个小题,共48分。
7.拥有丰厚绿色生态资源、多彩民族文化资源的贵州,正成为越来越多的国内外游客向往的心灵栖息之地。这些美不胜收的自然资源、人文资源中,蕴藏着无穷的化学奧秘。请回答下列问题。
(1)在生态理念深入人心的贵阳享美食。写出保护空气的一条措施_______。卤猪脚、酸汤、鱼和丝娃娃等美食中所含的营养素有____(写一种)。
(2)丰富水资源成就了黄果树大瀑布美丽的景观。请写出保护水资源的一条建议_______。“安顺蜡染”工序中的脱蜡,把染布放入沸水中,石蜡固体熔化为液体的过程属于________ (填“化学”或“物理”)变化。
(3)游加榜梯田,在美丽乡村感受脱贫致富奔小康巨变。农作物生长要合理施肥。硫酸钾(K2SO4)和氯化铵(NH4Cl)是常用的化肥,其中_________是钾肥,_______是氮肥。
【答案】 (1). 使用清洁能源 (2). 蛋白质 (3). 节约用水 (4). 物理 (5). 硫酸钾(或K2SO4) (6). 氯化铵(或NH4Cl)
【解析】
【详解】(1)在生态理念深入人心的贵阳享美食。因为贵阳有很多美食餐饮店,如果大量使用煤等化石燃料,排放到空气中的有害气体和烟尘对空气会造成污染,所以为了保护空气,可采取的措施有:使用清洁能源(合理即可)。卤猪脚、鱼中富含蛋白质,丝娃娃是由面粉和蔬菜制作而成的,丝娃娃中富含糖类和维生素,故卤猪脚、酸汤、鱼和丝娃娃等美食中所含的营养素有:蛋白质、糖类、维生素等(写一种即可)。
(2)丰富的水资源成就了黄果树大瀑布美丽的景观。保护水资源可从两个角度去进行,一是节约用水,二是防止水体污染。如果没有丰富的水资源,黄果树大瀑布美丽的景观就不会存在,因此在景区保护水资源的一条建议是:节约用水(合理即可)。“安顺蜡染”工序中的脱蜡,把染布放入沸水中,石蜡固体熔化为液体,这个过程中只是石蜡的状态由固态变为液态,没有生成新物质,属于物理变化。
(3)游加榜梯田,在美丽乡村感受脱贫致富奔小康的巨变。含钾的化肥属于钾肥,硫酸钾(K2SO4)中含钾,因此硫酸钾是钾肥;含氮的化肥属于氮肥,氯化铵(NH4Cl)中含氮,因此氯化铵(NH4Cl)是氮肥。
8.在宏观、微观和符号之间建立联系是化学学科的特点。氢、碳和氧的原子结构示意图如图所示,回答下列问题。
①x的值是_______________。
②碳属于_____________(填“金属”或“非金属”)元素。
③氢元素和碳元素组成的一种物质乙烯(C2H4)是重要的基本化工原料。由乙烯的化学式C2H4获得的信息有_____________。
【答案】 (1). 6 (2). 非金属 (3). 乙烯是化合物;乙烯由碳元素和氢元素组成的;乙烯分子由碳原子和氧原子构成;乙烯的相对分子质量是28
【解析】
【详解】①在原子中,质子数=核外电子数,所以2+x=8,x=6;
②碳的汉字名称偏旁是“石”字,所以碳元素属于非金属元素;
③由乙烯的化学式C2H4获得的信息有:乙烯是化合物;乙烯由碳元素和氢元素组成的;乙烯分子由碳原子和氧原子构成;乙烯的相对分子质量是28。
9.近年来,我国科研人员在“甲烷——二氧化碳重整和Ni基催化剂”的研究方面取得突破。如图是甲烷与二氧化碳反应的微观示意图。
①在框内补充C的微观模型图____________。
②该反应利用两种温室气体,兼具环保和经济价值;反应难点之一是破坏甲烷分子、二氧化碳分子的稳定结构,分为____________(填微粒名称)并重新组合。
③写出该反应的化学方程式______________。
【答案】 (1). (2). 氢原子、碳原子、氧原子 (3).
【解析】
【详解】)①由微观反应示意图的信息以及根据质量守恒定律,化学反应前后,原子的种类和数目不变,可知, 反应物中含2个C、4个H、2个O,生成物中含2个C、2个O,故C处应有4个氢原子,每两个氢原子构成一个氢分子,即C处补充2个氢分子;在框内补充C的微观模型图为:;
②在化学反应中甲烷分子分成碳原子和氢原子、二氧化碳分子分成碳原子和氧原子,碳原子、氢原子和氧原子再重新组合;故填:碳原子、氢原子、氧原子;
③由微观反应示意图可知,该反应是由甲烷和二氧化碳在催化剂的作用下生成氢气和一氧化碳,化学方程式为。
【点睛】本题主要考查的化学反应的微观模拟示意图的知识,解题的关键是依据质量守恒、化学反应的实质并结合图示依据相关的知识进行分析。
10.面对新冠肺炎疫情,要严格防控,科学消毒。体积分数为75%的医用酒精能够破坏新型冠状病毒的脂质包膜分子并使其蛋白质变性,从而杀灭病毒。
(1)乙醇(C2H5OH)俗称酒精。乙醇属于____ (填“有机物”或“无机物”)。
(2)探究乙醇能溶解在水中。在盛有2mL水的试管中滴入3滴红墨水,再缓慢加入2mL乙醇,如图补充完成实验。
实验操作 | 实验现象 | 实验结论 |
____ | ____ | 乙醇能溶解在水中形成溶液 |
(3)配制医用酒精。把100mL体积分数为95%的酒精( 没有消毒作用),加水稀释为75%的医用酒精,下列仪器不需要的是_______(填序号)。
A 烧杯
B 药匙
C 玻璃棒
D 量筒
(4)科学使用医用酒精。阅读下列材料。
物质 | 最小爆炸限度%(空气中的体积分数) | 最大爆炸限度% . (空气中的体积分数) | 闪点(℃) |
乙醇 | 3 | 19 | 12.8(医用酒精为22) |
柴油 | 0.6 | 7.5 | >62 |
闪点指的是挥发性物质所挥发的气体与火源接触下会闪出火花的最低温度。
①从燃烧的角度,结合材料中的信息简述:使用医用酒精消毒时,应避免火源引发火灾甚至爆炸的原因有________。
②在家里,使用医用酒精对门把手、桌面和文具等物品进行消毒的正确方式是_________(填“擦拭”或“喷洒”)。
【答案】 (1). 有机物 (2). 振荡;静置 (3). 振荡前分层;振荡后均匀混合;静置后不分层 (4). B (5). 医用酒精的闪点低,是22℃,与火源接触闪出火花,温度达到酒精着火点,酒精是可燃物且与空气(氧气)接触,达到燃烧条件引起燃烧,如果乙醇体积分数达到爆炸极限范围3%~ 19%引起爆炸 (6). 擦拭
【解析】
【详解】(1)乙醇属于有机物。
(2)酒精的密度比水小,故加入酒精后如不震荡,则分层,如震荡后静置,不分层,故填:振荡;静置;振荡前分层;振荡后均匀混合;静置后不分层。
(3)稀释酒精要用到烧杯、玻璃棒、量筒,不需要药匙,故选:B。
(4)①由图可知,医用酒精的闪点低,是22℃,与火源接触闪出火花,温度达到酒精着火点,酒精是可燃物且与空气(氧气)接触,达到燃烧条件引起燃烧,如果乙醇体积分数达到爆炸极限范围3%~ 19%引起爆炸。故填:医用酒精的闪点低,是22℃,与火源接触闪出火花,温度达到酒精着火点,酒精是可燃物且与空气(氧气)接触,达到燃烧条件引起燃烧,如果乙醇体积分数达到爆炸极限范围3%~ 19%引起爆炸。②酒精蒸气能与空气形成爆炸性混合物,易燃易爆,故在室内使用酒精消毒时,宜采用擦拭而非喷洒的方式,故填:擦拭。
11.根据如图回答问题。
(1)反应原理
①加热高锰酸钾、分解过氧化氢溶液或加热氯酸钾均可产生氧气,其中分解过氧化氢溶液和加热氯酸钾时,加入二氧化锰在反应中起的作用是___________。三种方法中,写出其中一个反应的化学方程式_______。
②石灰石和稀盐酸反应产生二氧化碳化学方程式为___________。
(2)制取O2和CO2。连接如图的装置完成实验。
反应物 | 装置(填“甲”或“乙”)| | 物质 | B作用 | C作用 |
_______ | _______ | 水 | _______ | 接水 |
石灰石和稀盐酸 | 乙 | _______ | 干燥CO2 | _______ |
【答案】 (1). 催化作用 (2). (或;) (3). (4). H2O2溶液和二氧化锰 (5). 甲 (6). 收集O2 (7). 浓H2SO4 (8). 收集二氧化碳
【解析】
【详解】(1)①分解过氧化氢溶液和加热氯酸钾时,二氧化锰是催化剂,故加入二氧化锰在反应中起的作用是:催化作用;
过氧化氢在二氧化锰的催化下受热分解为水和氧气,该反应的化学方程式为:;
高锰酸钾受热分解为锰酸钾、二氧化锰和氧气,该反应的化学方程式为:;
氯酸钾在二氧化锰的催化下受热分解为氯化钾和氧气,该反应的化学方程式为:;
②石灰石的主要成分是碳酸钙,碳酸钙和稀盐酸反应生成氯化钙、二氧化碳和水,该反应的化学方程式为:;
(2)该装置是固液不加热反应制取氧气,适用于过氧化氢与二氧化锰制取氧气,故反应物是:H2O2溶液和二氧化锰;所连接装置内所加的物质是水,故应连接甲装置,氧气的密度比水小,从a端进入,是排水法收集氧气,故填:H2O2溶液和二氧化锰;甲;收集氧气;
制取二氧化碳,反应物是:石灰石和稀盐酸,连接装置乙,长进短出,故是洗气,可在装置乙中加浓硫酸,浓硫酸具有吸水性,且不与二氧化碳反应,可用于干燥二氧化碳,二氧化碳的密度比空气大,可用向上排空气法收集,故C的作用是收集二氧化碳,故填:浓硫酸;收集二氧化碳。
12.金属材料的应用推动了社会的发展。新型材料的研制,已成为现代高新技术的重要物质基础。
(1)目前常用1元硬币为钢芯镀镍合金,具有耐腐蚀、____等优点。
(2)镁和铝可熔炼成Mg17Al12镁合金,熔炼过程只能在真空中,不能在空气中进行的原因是(写其中一个化学方程式) ____。
(3)某废弃物中可能含有Cu、CuO、Mg、Zn中的一种或几种,为确定其成分并回收金属,取样品进行如图实验。
①步骤II的操作是_____
②步骤II中产生的现象是_____。步骤I中锌和稀硫酸反应的化学方程式为_____。
③若溶液C中只含一种溶质,则样品的成分是____。
④通过测氢气的质量,也可确定样品的成分,则w的值为_____ (用 m和n的代数式表示)。
【答案】 (1). 光泽好、耐磨、硬度大 (2). (或 ) (3). 过滤 (4). 有红色固体析出,溶液由蓝色变无色,有气泡产生 (5). (6). CuO、Cu、Zn. (7).
【解析】
【详解】(1)目前常用的1元硬币为钢芯镀镍合金,具有耐腐蚀、光泽好、耐磨、硬度大等。
(2)熔炼过程只能在真空中,不能在空气中进行是因为镁或铝在高温条件下会与氧气反应生成氧化物,化学方程式表示为(或;
(3)①步骤II的操作将反应后的溶液分为固体和液体,故该操作为过滤。
②样品粉末加入硫酸后生成溶液A中可能含有硫酸铜、硫酸镁、硫酸锌,步骤II加入过量锌粉后,产生了固体B,且该固体在加入硫酸后还剩余铜,说明溶液A中一定有硫酸铜,锌可以将铜置换出来,溶液由蓝色变无色,如果溶液A含有硫酸镁,因为镁比锌活泼,所以不反应,且步骤I加入了过量的稀硫酸,锌会和硫酸反应生成氢气,所以产生的现象为有红色固体析出,溶液由蓝色变无色,有气泡产生。
③若溶液C中只含一种溶质,则溶质为硫酸锌,则溶液C中不存在硫酸镁,所以样品中无镁,步骤I加硫酸产生氢气说明含锌,框图中已指出含铜,②已说明溶液A中含硫酸铜,是来自样品中的氧化铜,故样品成分为CuO、Cu、Zn。
(4)步骤III后剩余的固体铜全部来自氧化铜,故氧化铜的质量为,铜的质量为ng,则锌的质量为
故。
13.某化学兴趣小组的同学对酸、碱和盐的性质进行探究,请你参与。
[查阅资料]
20℃时,部分物质的溶解度。
物质 | Ca(OH)2 | NaOH | Na2CO3 | NaHCO3 |
溶解度/g | 0.16 | 109 | 21.8 | 9.6 |
探究一:探究氢氧化钙的性质
20℃时,在盛有5g Ca(OH)2固体的A烧杯中加入40mL水,用玻璃棒搅拌,静置,取上层部分清液于B烧杯中。
(1)向A烧杯中滴加几滴酚酞溶液,观察到的现象是____,再加入过量稀盐酸,反应的化学方程式为____
(2)向B烧杯中通入CO2,观察到澄清石灰水变浑浊。
(3)由上述实验可知氢氧化钙的性质____。
[实验拓展]
(4)向上述(1)反应后的A烧杯中滴加碳酸钠溶液,测得其pH随反应时间的变化如图。AB段的实验现象是___,BC段发生反应的化学方程式为____
探究二:二氧化碳通入一定溶质质量分数的氢氧化钠溶液中溶质成分的探究。
[设计和实验] 20℃时,甲、乙两组同学设计如图装置分别进行实验。
甲组:从a端缓慢通入CO2,一段时间后II中变浑浊,停止通CO2,I中溶质为X。打开活塞,滴加足量稀盐酸。
[解释与结论]
(1)经分析X是NaHCO3。实验过程中,Ⅰ中产生的现象是____
乙组:从a端缓慢通入CO2,一段时间后II中无明显现象,停止通CO2,Ⅰ中溶质为Y。打开活塞,滴加足量稀盐酸,II 中变浑浊。
[解释与结论]
(2)乙组同学认为Y只有Na2CO3。你认为该结论是否合理,结合分析Y的成分说明理由____。I 中一定发生反应的化学方程式为_____。
【答案】 (1). 溶液由无色变为红色 (2). (3). 固体;微溶于水,能与指示剂作用;能与某些非金属氧化物反应生成盐和水;能与酸反应生成盐和水 (4). 产生大量气泡 (5). (6). 无色溶液中逐渐有固体析出(变浑浊),滴盐酸后有气泡产生,固体逐渐溶解(消失) (7). 不合理,根据通入的CO2的量的不同情况,Y的溶质成分可能还有:NaOH和Na2CO3,Na2CO3和NaHCO3,NaHCO3这三种情况。三种情况均能与稀盐酸反应产生气体且使澄清石灰水变浑浊 (8).
【解析】
【详解】(1)氢氧化钙溶液显碱性,向A烧杯中滴加几滴酚酞溶液,观察到的现象是溶液由无色变为红色,再加入过量稀盐酸,稀盐酸和氢氧化钙反应生成氯化钙和水,反应的化学方程式为。
(3)由上述实验可知氢氧化钙的性质:固体;微溶于水(20℃时,溶解度0.16 g),能与指示剂作用;能与某些非金属氧化物反应生成盐和水;能与酸反应生成盐和水。
[实验拓展]
(4)向上述(1)反应后的A烧杯中滴加碳酸钠溶液,AB段是碳酸钠溶液先和上步过量的稀盐酸反应生成氯化钠、水、二氧化碳,pH上升;BC段是氯化钙和碳酸钠反应生成碳酸钙沉淀和氯化钠;化学方程式为。CD段是最后加入过量碳酸钠溶液。碳酸钠溶液显碱性。故AB段的实验现象是产生大量气泡,BC段发生反应的化学方程式为。
[解释与结论]
(1)二氧化碳和氢氧化钠反应生成碳酸钠和水,二氧化碳和碳酸钠和水反应生成碳酸氢钠,盐酸和碳酸氢钠反应生成氯化钠、水和二氧化碳。经分析X是NaHCO3。所以实验过程中,Ⅰ中产生的现象是无色溶液中逐渐变浑浊,滴盐酸后有气泡产生,固体逐渐消失。
(2)乙组同学认为Y只有Na2CO3。不合理,根据通入的CO2的量的不同情况,Y的溶质成分可能还有:NaOH和Na2CO3(二氧化碳只够与部分氢氧化钠反应), Na2CO3和NaHCO3(二氧化碳将氢氧化钠反应全部反应完,且与部分碳酸钠反应),NaHCO3(二氧化碳将氢氧化钠反应全部反应完,且与将碳酸钠反应完)这三种情况。三种情况均能与稀盐酸反应产生气体且使澄清石灰水变浑浊。I 中一定发生反应为二氧化碳和氢氧化钠反应生成碳酸钠和水,化学方程式为。
14.二氧化硫属于空气污染物,应处理后排放。32g硫与足量的氧气完全反应,生成二氧化硫的质量是多少?
【答案】64g
【解析】
【详解】解:设生成SO2的质量为x。
x=64g
答:生成二氧化硫64g。

