百色专版2019中考道德与法治八上第3单元第9课《做网络的主人》习题(含答案)
展开第三单元 第九课 做网络的主人
考点与预向
1.考点概要:明辨是非,拒绝盲从;抵制诱惑,谨防网瘾。
2.中考预向:本课是新增内容,是对前一课内容的升华,也是本单元的落脚点,地位比较重要,要特别重视。
思 维 导 图
学 以 致 用
1.青少年要做网络的主人,必须做到:①明辨是非,拒绝盲从;②抵制诱惑,谨防网瘾。
2.明辨是非,拒绝盲从要做到:我们要保持理性,不轻信盲从,更不随意传播;正确对待老师、父母或其他长辈的意见;自觉遵纪守法、文明行事,共同维护网络环境;增强公民意识,学会利用网络关心和参与社会公共事务。
3.青少年要避免网络成瘾,就必须把更多的时间和精力放在现实生活中,认真学习,文明娱乐,健康休闲;把自己的注意力转移到现实生活中来;如果感觉自己的自制力不强,可以请父母、老师或同学来监督和帮助。
【例题】 2016年11月,第三届世界互联网大会在浙江乌镇召开。互联网将进一步改变我们的生活。在网络交往中我们应该 ( )
①明辨是非,拒绝盲从 ②抵制诱惑,谨防网瘾 ③利用互联网学习网络课程 ④传播网络谣言获取点击率
A.①②③ B.①②④ C.①③④ D.②③④
【解析】本题考查的知识点是青少年如何做网络的主人。网络中充斥着庞杂的信息,需要我们明辨是非、拒绝盲从;网络中也充满了诱惑,需要我们抵制诱惑、谨防上瘾。利用互联网学习网络课程是正确做法,所以①②③正确。不能传播网络谣言,④不符合道德和法律的要求,排除。
【答案】A
易错易混警示
★注意区分“匿名世界的‘游戏规则’”和“做网络的主人”的不同要求。
“匿名世界的‘游戏规则’”旨在指导学生学会尊重匿名世界的“游戏规则”,做到遵守网络法律,恪守网络道德,文明、安全地使用网络。“做网络的主人”主要在于引导学生正确认识网络世界的复杂性,学会在庞杂的网络信息中明辨是非,抵制诱惑,做出理性判断,且不沉迷于网络。
考 点 过 关
1.中学生婷婷最近迷上了微信,在与微友微聊中不慎泄漏了家庭信息,使家庭财产险些受到损失。如果你是婷婷,你会D
A.从此以后拒绝使用微信 B.请朋友找到这个微友痛打一番
C.今后只与同学交友聊天 D.提高警惕,增强自我保护能力
2.对于右图漫画《愿者上钩》的看法,错误的是B
A.漫画中免费Wi-Fi的幕后操纵者,侵犯了公民的隐私权
B.要拒绝网络,免受侵害
C.要提高安全防范意识,慎用免费Wi-Fi
D.国家要加大整治力度,严厉打击网络违法犯罪行为
3.右图漫画启示我们中学生应该D
①增强自我保护能力,拒绝上网
②遵守网络规则,传播正能量
③要维护健康文明的网络环境
④提高辨别能力和抗诱惑能力
A.①②③ B.①②④
C.①③④ D.②③④
4.互联网技术的日新月异,世界进入“人人都有麦克风”的时代,由此也出现了不健康网络直播、网络诈骗、网络谣言等现象。作为网民我们要A
①明辨是非,理性选择 ②遵守公德,依法上网 ③远离网络,拒绝谣言 ④加强监管,严抓执法
A.①② B.②③ C.②④ D.①④
5.面对网络谣言,中学生应该A
①抵制不良言论,辨别是非真假 ②履行公民义务,不信谣不传谣 ③行使公民权利,向有关部门举报 ④作为个人谈资,适当私下传播
A.①②③ B.②③④ C.①③④ D.①②④
6.双击鼠标启窗口,信息海洋好神奇,查资料、联友谊、赏音乐、通信息,一叶轻舟万山过,网络魅力谁能敌!有激流、有险滩、暗礁陷阱起波澜。不良信息撒迷雾,低俗之风讨人嫌。我也快成一个网瘾者啦。偌大一张互联网,让我欢喜让我烦。
(1)结合材料,谈谈青少年如何做网络的主人。
答:①明辨是非,拒绝盲从;②抵制诱惑,谨防网瘾。
(2)我们如何避免网络成瘾?
答:①把更多的时间和精力放在现实生活中,认真学习,文明娱乐,健康休闲;②可以请父母、老师或同学来监督和帮助自己。
7.明辨是非对错,遵守网络规则。网络用好是个宝,查找资料不用跑。天下大事早知道,学习知识不可少。
材料一 2017年6月1日正式施行《中华人民共和国网络安全法》。从此,我国网络安全工作有了基础性的法律保障。
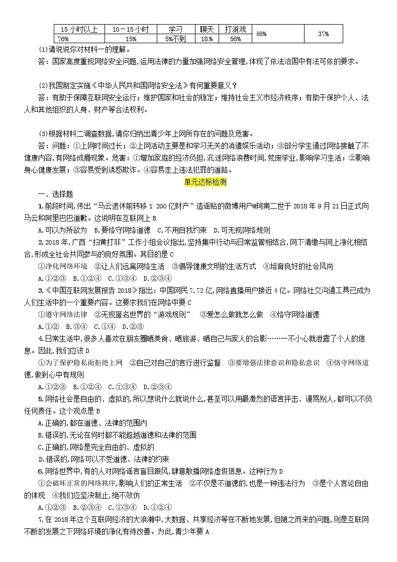
材料二 某校八年级的同学在老师的指导下,以青少年为调查对象,采用问卷调查、座谈访问等方式,对青少年上网情况进行调查。调查数据如下:
每周上网时间 | 上网目的 | 浏览过不健康网站的 | 上过网吧的 | |||
15小时以上 | 10-15小时 | 学习 | 聊天 | 打游戏 | 46% | 37% |
76% | 15% | 5%不到 | 18% | 56% | ||
(1)请说说你对材料一的理解。
答:国家高度重视网络安全问题,运用法律的力量加强网络安全管理,体现了依法治国中有法可依的要求。
(2)我国制定实施《中华人民共和国网络安全法》有何重要意义?
答:有助于保障互联网安全运行;维护国家和社会的稳定;维持社会主义市经济秩序;有助于保护个人、法人和其他组织的人身、财产等合法权利。
(3)根据材料二调查数据,请你归纳出青少年上网所存在的问题及危害。
答:问题:①上网时间过长;②上网活动主要是和学习无关的消遣娱乐活动;③部分学生通过网络接触了不健康内容,有网络成瘾现象。危害:①增加家庭的经济负担,沉迷网络浪费时间,荒废学业,影响学习生活;②影响身心健康发展;③容易受到诱惑欺诈。④容易走上违法犯罪的道路。
单元达标检测
一、选择题
1.前段时间,传出“马云退休前转移1 200亿财产”造谣贴的微博用户@珂南二世于2018年9月21日正式向马云和阿里巴巴道歉。这说明在互联网上B
A.可以为所欲为 B.要恪守网络道德 C.不用自我约束 D.可无视网络规则
2.2018年,广西“扫黄打非”工作小组会议指出,坚持集中行动与日常监管相结合,网下清缴与网上净化相结合,形成全社会共同参与的良好氛围。其目的是C
①净化网络环境 ②让人们远离网络生活 ③倡导健康文明的生活方式 ④培育良好的社会风尚
A.①②③ B.①②④ C.①③④ D.②③④
3.《中国互联网发展报告2018》指出:中国网民7.72亿,网络直播用户接近4亿。网络社交沟通工具已成为人们生活中的一个重要内容。这要求我们在网络中要C
①遵守网络法律 ②无视匿名世界的“游戏规则” ③爱怎么做就怎么做 ④恪守网络道德
A.①② B.③④ C.①④ D.②③
4.日常生活中,很多人喜欢在朋友圈晒美食、晒旅游、晒自己与家人的合影……一不小心就泄露了个人的信息。因此,我们应该D
①为了保护隐私而拒绝上网 ②自己对自己的言行进行监督 ③要增强法律意识和隐私意识 ④恪守网络道德,做到心中有规则
A.①②③ B.①②④ C.①③④ D.②③④
5.网络社会是自由的、虚拟的,所以想说什么就说什么,甚至可以用最激烈的语言抨击、谩骂别人,都可以不负任何责任。这个观点是B
A.正确的,都在道德、法律的范围内
B.错误的,无论在何时都不能超越道德和法律的范围
C.正确的,网络是完全自由的、虚拟的
D.错误的,网络可以不受道德、法律的约束
6.网络世界中,有的人对网络谣言盲目跟风,肆意散播网络虚假信息。这种行为D
①会破坏正常的网络秩序,影响人们的正常生活 ②不仅是不道德的,也是一种违法行为 ③是个人言论自由的体现 ④我们应坚决制止,绝不效仿
A.①②③ B.②③④ C.①③④ D.①②④
7.在2018年这个互联网经济的大浪潮中,大数据、共享经济等在不断地发展,但随之而来的问题,则是互联网不断的发展之下网络环境的净化有待改善。为此,青少年要A
A.遵守规则,健康上网 B.提高意识,远离网络
C.专心学习,决不上网 D.依赖网络,解决问题
8.在网络发达时代,我们享受健康的网络交往就要B
A.放松警惕,广交朋友 B.遵守网络道德和法律
C.摆脱约束,任意言论 D.依赖网络并随意消费
9.互联网技术与社会文化生活的结合催生出全新的文化形态——网络文化,为当代青少年塑造人格、拓宽视野、提高素质创造了有利条件,注入了新的活力。青少年在享受网络文化时,正确的态度是D
①自觉遵守网络道德和法律 ②增强自我保护意识,自觉抵制不良诱惑 ③网络交往具有虚拟性,要拒绝网络 ④充分利用网络优势,做网络的主人
A.②③④ B.①③④ C.①②③ D.①②④
10.有些同学利用手机浏览网页、网络游戏、掌上阅读、聊天购物等,可是有时候手机会“跳”出来一些不良信息,这些对同学或多或少有些危害。针对材料中存在的危害,你对这些同学的建议是C
①培养正当的兴趣爱好,形成高雅情趣 ②明辨是非,提高自我控制能力,自觉遵守法律 ③增强思想道德修养,自觉抵制不良诱惑 ④主动与他人交往,结交各种朋友
A.①③④ B.②③④ C.①②③ D.①②③④
11.在网络世界中,人们可以享受到在现实生活中所不能实现的许多“自由”。这意味着B
①可以利用互联网诽谤他人 ②可以利用互联网为所欲为 ③做到心中有规则 ④要自觉遵守匿名世界的“游戏规则”
A.①④ B.③④ C.①② D.②④
12.右图漫画《互控》,告诫青少年A
A.要增强自控能力,做网络的主人
B.要创建和谐、美好、健康的网络环境
C.沉迷电脑游戏,必定会诱发违法犯罪
D.要正确对待父母和老师的教育,远离游戏
13.2018年,全国“扫黄打非”办公室、工业和信息化部等九部委联合开展整治互联网和手机媒体低俗信息专项行动,其目的是C
①净化网络环境 ②让人们远离网络生活 ③倡导健康文明的生活方式 ④培育良好的社会风尚
A.①②③ B.①②④ C.①③④ D.②③④
14.网络中有新闻信息、学术信息、服务信息、教育信息等方便我们的生活的信息,也有一些未经证实的网络谣言,混淆视听。这说明网络信息B
①种类太少,不值得了解 ②纷繁多样,鱼龙混杂 ③需要我们明辨是非,理性选择 ④在一定程度上方便人们的生活
A.①②④ B.②③④ C.①③④ D.①②③
15.新修订的《中小学生守则》,增加了文明绿色上网等新时期学生成长发展中学校、社会和家庭高度关注的内容。这一修订C
①是因为网络上全部都是不良信息 ②体现了国家、学校、家庭对未成年人健康成长的重视 ③有利于增强青少年的自我保护意识 ④有利于引导青少年自觉不上网
A.①② B.①④ C.②③ D.③④
二、简答题
16.有关教育专家指出,有四类孩子最容易上网成瘾。第一类是家庭不睦的孩子,他们得不到家庭的温暖,容易产生逆反心理,希望在网络世界得到关心;第二类是成绩差的孩子,他们在现实世界会产生强烈的挫折感,在网络里却容易找到成功的体验;第三类是性格孤僻的孩子,他们不愿和别人沟通,却越来越依赖虚拟世界;第四类是自制力差的孩子,他们明白沉迷网络的危害,但就是管不住自己,总想多玩会儿。
(1)沉迷于网络的不良后果有哪些?
答:①增加家庭的经济负担;②浪费大量宝贵的时间和精力进而影响学业发展和生命成长;③严重的甚至因为长时间上网而“积劳成疾”,不幸患病。
(2)青少年如何避免网络成瘾?
答:①把更多的时间和精力放在现实生活中,认真学习,文明娱乐,健康休闲;②可以请父母、老师或同学来监督和帮助自己。
17.【共享网络安全 做网络达人】
材料一 2017年6 月27日,《2017青少年网络素养调查报告》发布。调查报告显示,青少年网络素养总体得分不高,受到个人、家庭、学校等因素影响。
材料二 2017年9月7日,国家互联网信息办公室印发《互联网群组信息服务管理规定》与《互联网用户公众账号信息服务管理规定》,对互联网群组服务提供者、使用者及互联网用户公众账号信息服务提供者和使用者的主体责任作出了明确规定。
(1)网络交往对象具有什么特点?材料二体现了对未成年人的什么保护?
答:虚拟性、间接性、隐蔽性。社会保护。
(2)面对网络的各种不良诱惑,作为中学生,你如何才能做网络的主人,享受健康的网络的交往?
答:①明辨是非,拒绝盲从;②抑制诱惑,谨防网瘾。
三、材料分析题
18.材料一 2018年6月18日,世界卫生组织(WHO)发布最新版的《国际疾病分类》预览版,正式将“游戏障碍”归入成瘾性疾患,再次为广大家庭特别是沉迷于网络游戏的青少年敲响了警钟。
材料二 近年来,部分未成年人沉迷网络游戏,造成一系列家庭和社会问题。社会各界一直寄希望于政府主管部门采取有效措施,帮助未成年人戒除网瘾。
材料三 《中华人民共和国未成年人保护法》第33条规定:国家采取措施,预防未成年人沉迷网络。第36条规定:中小学校园周边不得设置营业性歌舞娱乐场所、互联网上网服务营业场所等不适宜未成年人活动的场所。
结合所学知识,回答下列问题。
(1)我国有哪些网络法律法规?
答:《中华人民共和国网络安全法》《中华人民共和国计算机信息系统安全保护条例》《计算机信息网络国际联网安全保护管理办法》等。
(2)青少年如何更好地恪守网络道德?
答:①增强个人信念,培养自律意识;②认真接受家长、老师和其他长辈的有益指导。
(3)结合上述材料,请你为“网瘾少年”戒除网瘾提几条合理化建议。
答:①把更多的时间和精力放在现实生活中,认真学习,文明娱乐,健康休闲;②如果自身自制力不强,可以请父母、老师或同学来监督和帮助。
四、实践探究题
19.透过数据,看真实世界。阅读材料,回答问题。
材料一 下列是某校研究性学习小组就我国网民情况进行了相关调查。
材料二 去年,某校一女生千里之外去见网友,后来在警方的帮助下安全回家。为此该校研究性学习小组根据调查,并绘制了图表。
图1 当网友打听你的隐私时 图2 当网友约你见面时
材料三 近日,“快手”“火山小视频”未能落实企业主体责任,出于博取眼球、获取流量目的,疏于账号管理,任由未成年人主播发布低俗不良信息,严重影响青少年健康成长,而被有关部门处罚。
(1)材料一反映了什么现象?
答:网络迅速发展,使用广泛;网络使我们的生活变得丰富多彩。
(2)材料二中图1图2共同说明了什么?请你为本次调查取个题目。
答:说明了该校大多数学生具有较强的自我保护意识和网络安全意识,但也有部分学生网络安全意识不强。关于中学生网络安全意识的调查。
(3)材料三反映了什么问题?很多家长非常担忧,请你从多个角度为家长们解忧。
答:网络的弊端,未成年人沉迷网络直播,影响身心健康。
多角度:①有关部门(政府):完善网络立法,加强对互联网的监管;②互联网企业:守法经营,确保网站规范经营和良性运行;③未成年人自己:遵守网络规则,网络交往中遵守道德和法律;提高自己的辨别觉察能力和抗诱惑能力;④学校:教育未成年人健康文明安全上网,提高防范意识;⑤社会:营造文明守法,安全诚信的网络环境。

