


黑龙江省哈尔滨市第六中学校2021届高三9月月考 化学(含答案) 试卷
展开
哈尔滨市第六中学2018级高三上学期九月月考化学试题考试时间90分钟。可能用到的相对原子质量:H-1 C-12 N-14 O-16 Mg-24 S-32 Mn-55 Fe-56 Cu-64 Ag-108第Ⅰ卷选择题(每小题只有一个选项符合题意,其中1-15题每小题2分,16-20题每小题3分,共45分)1.化学与生活、社会发展息息相关,下列有关说法正确的是( )A.P2O5具有良好的吸水性,可用于干燥氨气B.汽车尾气中含有的氮氧化物是汽油不完全燃烧造成的C.水泥、玻璃、青花瓷、水晶都属于硅酸盐工业产品D.金属的冶炼、电镀、电解质溶液的导电过程均发生氧化还原反应2.改革开放40周年取得了很多标志性成果,下列说法不正确的是( )A. “中国天眼”的镜片材料为SiC,属于新型无机非金属材料B. “蛟龙”号潜水器所使用的钛合金材料具有强度大、密度小、耐腐蚀等特性C. 北斗导航专用ASIC硬件结合国产处理器打造出一颗真正意义的“中国芯”,其主要成分为SiO2D. 港珠澳大桥设计使用寿命120年,水下钢柱镶铝块防腐的方法为牺牲阳极的阴极保护法3.用NA表示阿伏加德罗常数的值。下列说法正确的是( ) A.0.1mol重水(D2O) 分子中含有的中子数为NA
B.10g质量分数为46%的C2H5OH水溶液中含有的氧原子数目为0.1NA
C.标准状况下,2.24L己烷中含有的共价键数目为1.9NA
D.过氧化氢分解制得标准状况下2.24LO2 ,转移电子数目为0.4NA4.NA为阿伏加德罗常数的值。下列说法正确的是( ) A.惰性电极电解食盐水,若电路中通过NA个电子,则阳极产生氯气11.2 L(标况下)B.用电解粗铜的方法精炼铜,当电路中通过的电子数为 NA 时,阳极应有 32g Cu 转化为Cu2+
C.常温下,5.6 g铁钉与足量浓硝酸反应,转移的电子数为0.3NAD.若1 mol AlCl3完全转化为Al(OH)3胶体,则分散系中胶体微粒数为NA5.W、X、Y、Z四种元素在周期表中的位置如右图所示,其中W、X、Y为短周期元素,W元素原子核外M层电子数是K层的3倍。下列说法不正确的是( ) A. W的原子半径大于Y B. W的最高价氧化物的水化物酸性小于Y
C. X的非金属性比W的强,所以X氢化物的沸点更高 D. Z与Y元素可形成化合物ZY46.科学家利用四种原子序数依次递增的短周期元素W、X、Y、Z“组合”成一种超分子,具有高效的催化性能,其分子结构示意图如图。W、X、Z分别位于不同周期,Z的原子半径在同周期元素中最大。(注:实线代表共价键,其他重复单元的W、X未标注)下列说法错误的是( ) A. Y单质的氧化性在同主族中最强 B. 离子半径:Z>Y
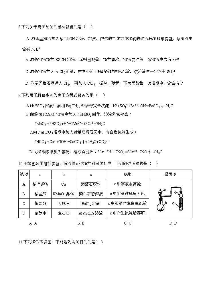
C. Z与Y可组成多种离子化合物 D. 氢化物的热稳定性:Y>X7.下列各组离子在指定溶液中能大量共存的是( ) ①无色溶液中:K+、Na+、MnO4-、SO42- ②pH=11的溶液中:CO32-、Na+、AlO2-、NO3-③加入Al能放出H2的溶液中:Cl-、HCO3-、SO42-、NH4+④由水电离出的c(OH-)=10-13mol·L-1的溶液中:Na+、Ba2+、Cl-、Br-⑤有较多Fe3+的溶液中:Na+、NH4+、SCN-、HCO3-⑥酸性溶液中:Fe2+、Al3+、NO3-、I-、Cl-A.①② B.③⑥ C.②④ D.⑤⑥8.下列关于离子检验的说法错误的是( ) A. 取某盐溶液加入浓NaOH溶液,加热,产生的气体可使湿润的红色石蕊试纸变蓝,该溶液中含有NH4+
B. 取某溶液滴加KSCN溶液,无明显现象,滴加氯水,溶液变红色,该溶液中含有Fe2+
C. 取某溶液加入BaCl2溶液,产生不溶于稀硝酸的白色沉淀,该溶液中一定含有SO42−
D. 取某无色溶液通入Cl2, 再加入CCl4,振荡,静置,下层呈紫色,该溶液中一定含有I−9.下列用于解释事实的离子方程式错误的是( ) A.NaHSO4溶液中滴加Ba(OH)2至恰好完全沉淀:H++SO42-+Ba²++OH-=BaSO4↓+H2OB.向酸性KMnO4溶液中加入NaHSO3固体,溶液紫色褪去:2MnO4-+5HSO3-+H+=2Mn2++5SO42-+3H2O
C.向NaHCO3溶液中加入过量澄清石灰水,有白色沉淀生成:2HCO3-+Ca2++2OH-=CaCO3↓+2H2O+CO32-
D.向稀硝酸中加入铜粉,溶液变蓝色:3Cu+8H++2NO3-=3Cu2++2NO↑+4H2O10.用如图装置进行实验,将液体a逐滴加到固体b中,下列叙述正确的是( ) 选项abc现象装置图A浓H2SO4Cu澄清石灰水c中溶液变浑浊B浓盐酸KMnO4晶体紫色石蕊溶液c中溶液最终呈无色C稀盐酸大理石BaCl2溶液c中溶液产生白色沉淀D浓氨水生石灰Al2(SO4)3溶液c中产生沉淀后溶解A. A B. B C. C D. D 11.下列操作或装置,不能达到实验目的的是( ) A. 图Ⅰ用于实验室制氨气并收集干燥的氨气
B. 图Ⅱ用于检验浓硫酸与铜反应后的产物中是否含有铜离子
C. 图Ⅲ用于验证牺牲阳极的阴极保护法
D. 图Ⅳ用于制取NaHCO3 晶体12.已知反应:①101 kPa时,2C(s)+O2(g)===2CO(g) ΔH=-221 kJ·mol-1②稀溶液中,H+(aq)+OH-(aq)===H2O(l) ΔH=-57.3 kJ·mol-1 2SO2(g)+O2(g)⇌2SO3(g) ΔH=-Q kJ·mol-1(Q>0)下列结论正确的是( ) A.碳的燃烧热等于110.5 kJ·mol-1B.稀硫酸与稀氢氧化钡溶液反应生成1 mol水时放出57.3 kJ的热量C.相同条件下,2 mol SO2(g)和1 mol O2(g)所具有的能量小于2 mol SO3(g)所具有的能量D.将一定量SO2(g)和O2(g)置于某密闭容器中充分反应后放热Q kJ,则此过程中有2 mol SO2(g)被氧化13.臭氧层中臭氧分解历程如图所示,下列说法中正确的是( )A. 催化反应①②均为放热反应 B. 催化剂不能改变该反应的焓变 C. ClO是该反应的催化剂 D. 在该反应过程中没有化学键的断裂与生成14.亚砷酸(H3AsO3)与氯化亚锡(SnCl2)在浓盐酸中发生反应的离子方程式为:3Sn2++2H3AsO3+6H++18Cl-==2As+3SnCl62-+6M,下列关于该反应的说法错误的是( )A.M为H2OB.还原性:Sn2+>AsC.SnCl62-是氧化反应的产物D.每生成1.5 molSnCl62-,H3AsO3失去电子的物质的量为3 mol15.下列关于金属及其化合物的说法正确的是( )A.Na2O2与水反应和红热的Fe与水蒸气反应均能生成碱B.将Na、Fe、Cu分别在Cl2中燃烧,可分别得到NaCl、FeCl2、CuCl2C.向盛有氯化铁溶液的烧杯中同时加入铁粉和铜粉,反应结束后烧杯中的固体若有铁,则无铜D.表面用砂纸打磨过的铝箔在酒精灯上加热,铝箔融化但不滴落16.下列选项所示的物质间转化均能实现的是( )A.(aq)(g)漂白粉(s)B.S(s)SO3(g)H2SO4(aq)C.(aq)(aq)(aq)D.(s)(aq)(s)17.某充电宝锂离子电池的总反应为nLi+Li1-nMn2O4LiMn2O4,某手机镍氢电池总反应为NiOOH+MHM+Ni(OH)2(M为储氢金属或合金),有关上述两种电池的说法不正确的是( )A.锂离子电池放电时Li+向正极迁移B.锂离子电池充电时,阳极的电极反应式: LiMn2O4-ne-=Li1-nMn2O4+nLiC.上图表示用镍氢电池给锂离子电池充电D.镍氢电池放电时,正极的电极反应式:NiOOH+H2O+e-=Ni(OH)2+OH-18.如图所示,将两烧杯中电极用导线相连,四个电极分别为Mg、Al、Pt、C。当闭合开关S后,以下表述正确的是( )A.电流表指针不发生偏转B.Al、Pt两极有H2产生C.甲池pH减小,乙池pH不变D.Mg、C两极生成的气体在一定条件下可以恰好完全反应19.图甲是一种利用微生物将废水中的尿素[CO(NH2)2]转化为环境友好物质的原电池装置示意图,利用该电池在图乙装置中的铁上镀铜。下列说法正确的是( )A. 图乙中Fe电极应与图甲中Y相连接B. 图甲中H+透过质子交换膜由右向左移动C. 图甲中M 电极反应式:CO(NH2)2+5H2O-14e-=CO2+2NO2+14H+D. 当图甲中M 电极消耗0.5mol尿素时,图乙中铁电极增重96g20.碘在地壳中主要以NaIO3的形式存在,在海水中主要以I-的形式存在,几种粒子之间有如图所示关系,根据图示转化关系推测下列说法不正确的是( ) A.可用KI-淀粉试纸和食醋检验加碘盐中是否含有碘B.足量Cl2能使湿润的KI-淀粉试纸变白的原因可能是5Cl2+I2+6H2O===2HIO3+10HClC.由图可知氧化性的强弱顺序为Cl2>I2>IOD.途径Ⅱ中若生成1 mol I2,反应转移的电子数为10NA 第II卷 主观题(共55分)21.按要求书写下列表达式(12分)(1)用次氯酸钠除去氨氮的原理如图所示。该图示的总反应化学方程式为 (2)已知:反应Ⅰ N2(g)+O2(g)=2NO(g) ΔH1=a kJ·mol-1反应Ⅱ 2NO(g)+O2(g)=2NO2(g) ΔH2=b kJ·mol-1反应Ⅲ 4NH3(g)+5O2(g)=4NO(g)+6H2O(l) ΔH3=c kJ·mol-1写出NO2和NH3反应生成N2和液态水的热化学反应方程式 。 (3)用压强传感器探究生铁在pH=2和pH=4的醋酸溶液中发生的腐蚀装置及得到的图像如下。①溶液的pH≤2时,生铁发生电化学腐蚀的正极反应式为 ②溶液的pH=4时,生铁发生 腐蚀。(4)用KOH做电解质的CO碱性燃料电池(如图)作电源,用惰性电极电解含CN-的酸性废水,将CN-彻底氧化为无害气体,以净化废水。该电池的负极反应式为 ;电解CN-废水的阳极反应式为 . 22.(14分) 为了回收利用钢铁生产过程中产生的SO2,工业上采用软锰矿(主要成分MnO2)脱硫同时制取硫酸锰技术,其流程示意图如下:
已知:浸出液的pH接近4,其中的金属离子主要是Mn2+,还含有少量的Fe2+、Al3+。氢氧化物Fe(OH)2Fe(OH)3Al(OH)3Mn(OH)2开始沉淀pH7.02.73.78.1完全沉淀pH9.23.25.210.2(1)写出浸出过程中主要反应的化学方程式: .
(2)浸出过程的副反应之一是部分SO2被氧化为硫酸,致使浸出液的pH下降,这将有不利于软锰矿浆继续吸收SO2。欲消除生成的硫酸,试剂A最好是 。
a.MnCO3 b.MnO2 c.CaO d.CaCO3
(3)操作Ⅰ加入MnO2的目的____________________________,写出该反应的离子方程式____________________。(4)溶液中加入氨水来调节pH,其作用是_______________________________________,pH应调节的范围是_______________________________________。(5)已知大于27℃时,MnSO4·H2O溶解度随温度上升而明显下降,则操作Ⅱ的过程为:蒸发浓缩、 、洗涤、干燥。工业上为了充分利用锰元素,在流程中可循环使用 。 (6)通过煅烧MnSO4·H2O 可制得生产软磁铁氧体材料的MnxO4,如图是煅烧MnSO4·H2O时温度与剩余固体质量变化曲线。该曲线中A段所表示物质的化学式为 ;B段MnxO4中x= 。23.(14分)乳酸亚铁晶体{[CH3CH(OH)COO]2Fe·3H2O}(相对分子质量:288),可由乳酸与FeCO3反应制得,它易溶于水,几乎不溶于乙醇,是一种很好的补铁剂,但其水溶液易被氧化,光照可促进氧化。I.制备碳酸亚铁:装置如图所示。生铁 NH4HCO3溶液(1)仪器C的名称是________。(2)该实验使用生铁比纯铁更好,原因为 。(3)实验操作如下:关闭活塞2,打开活塞1、3,加入适量稀硫酸反应一段时间,其目的是 ,然后关闭活塞1,接下来的操作是 ,此后,C装置溶液中有沉淀生成,并有大量气泡冒出,则C中发生反应的离子方程式为 。装置D的作用是 。Ⅱ.制备乳酸亚铁:(4)向纯净的FeCO3固体加入足量乳酸溶液,在75℃下搅拌使之充分反应。该反应的加热方式 。为防止乳酸亚铁变质,在上述体系中还应加入适量 。反应结束后,将所得溶液隔绝空气低温浓缩、 、过滤、洗涤、干燥,得乳酸亚铁晶体。 III.乳酸亚铁晶体纯度的测量:(5)某同学查阅文献后,用(NH4)4Ce(SO4)4滴定法测定样品中Fe2+的含量并计算样品纯度(反应中Ce4+还原为Ce3+),他称取6.00g样品,配制成250.00mL溶液,取出25.00mL,用浓度为0.10mol·L-1的(NH4)4Ce(SO4)4标准溶液滴定至终点,消耗标准液20.00mL。则产品中乳酸亚铁晶体的纯度为________(保留三位有效数字,以质量分数表示)。24.(15分)过渡金属元素在日常生活中有广泛的应用。 (1)金属钒在材料科学上有重要作用,被称为“合金的维生素”,基态钒原子的价层电子的排布式为 ________;基态 Mn原子核外有________种运动状态不同的电子,M层的电子云有________种不同的伸展方向。 (2)第四周期元素的第一电离能随原子序数增大,总趋势是逐渐增大的,但Ga的第一电离能明显低于Zn,原因是 .(3)NO2-与钴盐形成的配离子[Co(NO2)6]3-可用于检验 K+的存在。与NO2-互为等电子体的微粒________(写出一种),K3[Co(NO2)6]中存在的作用力有 。a.σ键 b.π键 c.配位键 d.离子键 e.范德华力 (4)锰的一种配合物的化学式为 Mn(BH4)2(THF)3 ,BH4-的空间构型为 。 (5)FeO 是离子晶体,其晶格能可通过下图中的 Born—Haber 循环计算得到。 可知,O=O的键能为 ________kJ•mol-1,FeO晶格能为________kJ•mol-1。(6)铜与氧可形成如图所示的晶胞结构,其中Cu均匀地分散在立方体内部,a、b的坐标参数依次为(0,0,0)、(1/2,1/2,1/2),则 d 点的坐标参数为________,已知该晶体的密度为ρg•cm-3 ,NA是阿伏伽德罗常数的值,则晶胞参数为________pm。(列出计算式即可) 9月月考化学参考答案1-5 DCAAC 6-10 BCCCB 11-15 BDBDD 16-20 CCDDC21.(12分)(1)2NH3+3NaClO=N2+3NaCl+3H2O(2)6NO2(g)+8NH3(g)=7N2(g)+12H2O(l) ΔH=(2c-7a-3b) kJ·mol-1 (3)①2H++2e-=H2↑ ②吸氧(4)CO-2e-+4OH-=CO32-+2H2O 2CN--10e-+4H2O=2CO2+N2 +8H+ 22.(14分)(1)SO2+MnO2=MnSO4(或SO2+H2O=H2SO3,H2SO3+ MnO2= MnSO4+ H2O) (2)a (3)将氧化为 2Fe2++MnO2+4H+=2Fe3++Mn2++2H2O (4)使、完全沉淀 (5)趁热过滤 操作Ⅱ后剩余的母液 (6) 3 23.(14分)(1)三颈烧瓶 (2)构成原电池,加快反应速率(3)排尽装置内的空气,防止Fe2+被氧化 打开活塞2,关闭活塞3 Fe2++2HCO3-=FeCO3↓+CO2↑+H2O 隔绝空气,防止氧气进入三颈烧瓶将二价铁氧化(4)水浴75℃ 加热 铁粉 冷却结晶 (5)96.0% 24.(15分) (1)3d34s2;25;9
(2)Zn的价电子排布为3d104s2,呈全充满,能量低,稳定,难失电子,因此Ga的第一电离能明显低于Zn
(3)O3或SO2等;a b c d
(4)正四面体形
(5)498;3902
(6);
