初中人教版第五单元 化学方程式综合与测试课后复习题
展开一、单选题(每小题只有一个正确答案)
1.下列化学用语与含义相符的是( )
A.4个氢原子:H4B.铝元素的化合价为+3价:Al3+
C.2个氮分子:2ND.2个硫酸根离子:2SO42-
2.作为新时代的中学生,我们要宣传科学,揭露伪科学。从科学的角度分析,下列信息中合理的是( )
A.燃放鞭炮,能降妖除魔,不会造成空气污染
B.某报纸刊登一则头条新闻“新型催化剂使用后化学性质发生巨大改变”
C.隐居在峡谷十年的易大师能点化“自来水”便成为“圣水”,饮之可逢凶化吉
D.原子弹的爆炸,是利用了原子核变化时放出的巨大能量
3.生活中常用的消毒液主要成分为次氯酸钠(NaClO),该物质中氯元素的化合价为( )
A.-1 B.+1 C.+3 D.+5
4.硫酸二甲酯与水发生反应的化学方程式为;C2H6O4S+2H2O→H2SO4+2X,则X的化学式为( )
A.CH4B.CH4OC.C2H8OD.C2H8O2
5.a克木炭在b克氧气中完全燃烧,生成二氧化碳的质量是( )
A.大于(a+b)g B.等于(a+b)g C.小于或等于(a+b)g D.小于(a+b)g
6.根据某燃料X完全燃烧的化学方程式:X+3O2→点燃2CO2+3H2O,判断错误的是( )
A.X的化学式为C2H6O
B.X是有机物
C.化学方程式中各物质的系数比与物质的量之比相等
D.该反应前后分子的个数没有发生改变
7.纯净物X在氧气中完全燃烧的化学方程式为:X+2O2 - 点燃 CO2+2H2O.下列说法不正确的是( )
A.该反应前后原子的种类发生改变 B.X是最简单的有机化合物
C.该反应的生成物都是氧化物 D.X是天然气的主要成分
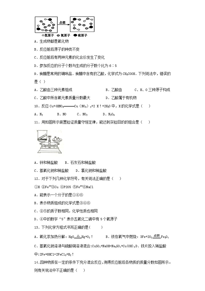
8.下图是某反应的微观示意图,下列有关说法错误的是
A.生成物都是氧化物
B.反应前后原子的种类不变
C.反应前后有两种元素的化合价发生了变化
D.参加反应的分子个数与生成的分子数个比为6∶5
9.食醋是常用的调味品.食醋中含有的乙酸,化学式为CH3COOH.下列说法中,错误的是( )
A.乙酸由三种元素组成B.乙酸由 C、H、O三种原子构成
C.乙酸中所含氧元素质量分数最大D.乙酸属于有机物
10.反应Cu+4HNO3 Cu(NO3)2+2 X↑+2H2O中,X的化学式是( )
A.N2 B.NO C.NO2 D.N2O5
11.用如图所示装置验证质量守恒定律,能达到实验目的的组合是( )
A.锌和稀盐酸 B.石灰石和稀盐酸
C.氢氧化钠和稀盐酸 D.氯化钠和稀盐酸
12.对于下列几种化学符号,有关说法正确的是( )
①H ②Fe2+③Cu ④P2O5 ⑤Fe3+⑥NaCl
A.能表示一个分子的是①④⑥
B.表示物质组成的化学式是③④⑥
C.②⑤的质子数相同,化学性质也相同
D.④中的数字“5”表示五氧化二磷中有5个氧原子
13.下列化学方程式书写正确的是( )
A.氧化汞加热分解:HgOHg+O2↑B.铁在氧气中燃烧:3Fe+2O2Fe3O4
C.氢氧化钠溶液与硫酸铜溶液混合:CuSO4+NaOH=Na2SO4+Cu(OH)2D.铁片投入稀盐酸中:2Fe+6HCl=2FeCl3+H2↑
14.四种物质在一定的条件下充分混合反应,测得反应前后各物质的质量分数如图所示。则有关说法中不正确的是( )
A.该反应一定是分解反应
B.生成的甲、丙两物质的质量比为8:1
C.乙可能是这个反应的催化剂
D.参加反应的丁的质量一定等于生成甲和丙的质量之和
15.某反应前后分子变化的微观示意图如下。下列说法正确的是
A.反应前后元素化合价不变B.反应后生成物的分子数之比为1:1
C.反应后原子个数变多D.反应后分子种类不变
二、填空题
16.比较下列物质的质量大小,用“>”“=”或“<”填空。
(1)木材燃烧,余下灰烬的质量____原木材的质量。
(2)铜丝在火焰上灼烧,灼烧后的“铜丝”质量____原铜丝的质量。
(3)加热高锰酸钾,剩余固体的质量____原高锰酸钾的质量
17.铝是当前应用最广泛的金属材料之一,铝的化合物在日常生活和工农业生产中也有着重要的用途.
(1)在地壳中,铝是含量最多的金属元素.上图是铝的原子结构示意图,铝原子的核电荷数为______,在化学反应中容易______(填“得到”或“失去”)电子,形成铝离子_________(填符号).
(2)宜昌市桥边镇建有一座铝冶炼厂,该厂以氧化铝为原料,在熔融状态下电解生成铝和一种常见的气体,其反应的化学方程式为___________________________.
18.氧化铵是我国著名科学家候德榜发明的侯氏制碱法的副产品,为无色晶体或白色结晶性粉末,是一种速效氮素化学肥料,还可用于干电池,蓄电池、鞣革、电镀、医药等工业生产。请按要求完成下面问题:
(1)氯化铵的化学式______;
(2)标出氧化铵中氮元素的化合价______;
(3)氯化铵中阳离子的符号______;
(4)氯化铵中阴离子的符号______。
19.某化学反应的微观示意图如下图所示,其中“□”、“○”、“◎”、“●”分别表示不同种元素的原子。下列关于该反应的叙述正确的是(________)
A.四种元素的化合价在反应前后均未改变
B.通过比较分析,可以知道,该反应为分解反应
C.“◎”可能是催化剂
D._______________________________________
20.根据下列要求回答问题。
(1)在干冰、铜、氯化钠三种物质中,由分子构成的物质是________;
(2)在盛有少量稀盐酸的试管中加入足量碳酸钙,振荡。
①宏观现象:可观察到_______,固体逐渐减少并消失;
②符号表征:该反应的化学方程式为__________;
③微观表征:加入碳酸钙前后溶液中主要离子种类及个数比变化示意图如图。由图判断,增加和减少的离子是Ca2+和_________(填离子符号);
④能与盐酸发生反应且与图示离子种类和个数比变化相似的是( )
A.银丝 B.Al片 C.CuO粉末 D.BaCO3固体 E.Ba(OH)2溶液
21.甲、乙、丙、丁四种元素,甲的单质是空气中含量最多的气体;乙是地壳中含量最多的金属元素;丙是人体中含量最多的元素;丁元素原子核外只有一个电子。则甲的单质化学式是___________ ;乙元素的名称___________;乙和丙形成的化合物的化学式是_________________________;丁的离子符号是_______
三、推断题
22.如图中所涉及到的物质均为初中化学常见物质,它们之间的转化关系如图所示(图中反应条件均已略去).其中A、D都是碱,A溶液与C溶液能发生复分解反应;E是天然气的主要成分.请回答下列问题:
(1)物质F的用途 ,
(2)请写出图中D的化学式: ,
(3)写出下列反应的化学方程式:
①A与C反应 ;
②E与O2反应 .
四、实验题
23.下面是实验室制取和收集气体的常用装置,请回答下列问题。
(1)A装置可在实验室制取____气体,发生反应的化学方程式是____。
(2)实验室收集氧气,可选用上述____装置,理由是____
(3)用D装置干燥实验室制取的气体,D中盛放的试剂是________________。
24.白磷,红磷都是可燃物,都可以在一定条件下燃烧。以下是利用它们的可燃性进行的三个实验,请分别回答问题。
(1)通过实验1可以探究燃烧的条件,烧杯中放有热水,a、b、c处分别放有药品,实验中只有a处的白磷燃烧,a与c对比说明燃烧需要的条件是_____。a与b对比说明燃烧需要的条件是_____,如果白磷和红磷靠近些,白磷先起火,红磷会随后着火,这是因为_____,白磷燃烧的化学方程式为_____。
(2)通过实验2可以测定_____。待集气瓶中的红磷熄灭,冷却后打开弹簧夹,当观察到_____的现象时,可达到该实验目的。
(3)通过实验3可以验证质量守恒定律,实验前将白磷放入锥形瓶中,称量装置的总质量,引燃白磷,待反应后再称量装置总质量,发现托盘天平保持平衡,整个实验过程中气球会出现的现象是_____。
(4)综合分析上述三个实验,以下说法正确的是_____(选填①~⑥序号)
①实验1中的热水只起隔绝空气的作用
②实验2中红磷可以换成木炭
③实验2若未达到实验目的,可能是由于装置气密性不好
④实验3中的气球起到了平衡瓶内外气体压强的作用
⑤实验3中的气球作用是收集产生的气体
⑥实验3锥形瓶内事先放少量细沙的作用是防止瓶底炸裂
(5)综合应用:如果要使实验一水中的白磷燃烧,可以向水中通入_____,就会观察到“水火相容”的奇观。而“水火不相容”是指水能灭火,煤矿发生特大瓦斯爆炸后,由于井下情况非常复杂,事故处理专家针对矿并既有瓦斯又有火且可能发生连续爆炸,采用注水或注液氮的灭火方案,注入液氮可以灭火的原因是_____,_____。
五、计算题
25.为适应不同人群的需要,市场上供应的食盐除普通碘盐外还有无碘竹盐、低钠盐和健康平衡盐等,现有两种品牌的食盐A和B,主要成分的含量见表:(注:两种食盐仅NaCl中含有钠元素:35.1g/100g表示每100g食盐中含钠元素质量为35.1g)
(1)加碘盐是通过加入KIO3的方法制成的,KIO3中碘元素的化合价为 。
(2)NaCl中钠元素质量分数以39%计,请比较食盐A、B中NaCl含量高低,其中含量较高的是 (填食盐种类)。
26.某中学化学小组用50g氟酸钾、二氧化锰的混合物加热制取氧气,加热至不再产生气体为止,冷却,称得试管中的固体物质的质量为30.8g.根据反应的化学方程式计算50g混合物中催化剂二氧化锰的质量。
食盐种类
食盐A
食盐B
主要成分的含量
(以钠元素质量计)35.1g/100g
(以NaCl质量计)93.0g/100g
参考答案
1.D2.D3.B4.B5.C6.D7.A8.D9.C10.C11.C12.B13.B14.B15.B
16.< > <
17.13失去Al3+2Al2O3通电4Al+3O2↑
18.
19. C 通过比较分析,可以知道,该反应为置换反应
20.(1)干冰(CO2) (2)①有气泡生成(有气体生成) ②CaCO3+2HCl=CaCl2+H2O+CO2↑
③H+④C D
21. N2 铝 Al2O3 H+.
22.1)灭火等(2) NaOH;(3)Ca(OH)2+Na2CO3="=" CaCO3↓+2NaOH CH4+2O2CO2+2H2O
23. O2或CO2 或H2 2H2O2MnO22H2O+O2↑
或 CaCO3+2HCl=CaCl2+H2O+CO2↑ 或 Zn+H2SO4=ZnSO4+H2↑ B 氧气的密度比空气的大 浓硫酸
24.可燃物与氧气接触; 温度达到着火点; 白磷燃烧放出的热量达到红磷的着火点; 4P+5O2==2P2O5; 空气中氧气的含量; 烧杯中的水进入集气瓶中,液面上升到刻度1处 先膨胀,后缩小 ③④⑥ 氧气或空气; 氮气不支持燃烧,不能燃烧,可隔绝空气; 液氮汽化吸热,使环境温度降至可燃物的着火点以下
25.(1)+5 (2)食盐B
26.1g
人教版九年级上册第五单元 化学方程式综合与测试单元测试当堂达标检测题: 这是一份人教版九年级上册第五单元 化学方程式综合与测试单元测试当堂达标检测题,共9页。试卷主要包含了单选题,填空题,推断题,实验题,计算题等内容,欢迎下载使用。
初中人教版第五单元 化学方程式综合与测试同步练习题: 这是一份初中人教版第五单元 化学方程式综合与测试同步练习题,共9页。试卷主要包含了单选题,填空题,推断题,实验题,计算题等内容,欢迎下载使用。
化学九年级上册第五单元 化学方程式综合与测试同步测试题: 这是一份化学九年级上册第五单元 化学方程式综合与测试同步测试题,共7页。试卷主要包含了单选题,填空题,推断题,实验题,计算题等内容,欢迎下载使用。

