所属成套资源:人教版初中物理九年级全册 精品教案
- 第2节 串、并联电路中电压的规律 精品教案 教案 8 次下载
- 第3节 电阻 精品教案 教案 9 次下载
- 第1节 电流与电压和电阻的关系 精品教案 教案 11 次下载
- 第2节 欧姆定律 精品教案 教案 10 次下载
- 第3节 电阻的测量 精品教案 教案 9 次下载
物理九年级全册第4节 变阻器优秀教学设计及反思
展开这是一份物理九年级全册第4节 变阻器优秀教学设计及反思,共3页。
知识目标
eq \(\s\up11(),\s\d4(教学过程))
情景导入
用课件播放视频:在北京的某剧场里,人们正在焦急地等待着全国青年舞蹈大奖赛的开始,突然,剧场里的灯光逐渐由亮变暗,幕布拉开了,演员优美的舞姿映入了我们的眼帘,把我们带入了翩翩的遐想之中……请同学们想一想,用什么办法可以改变灯泡的亮度呢?这节课,老师给同学们做一个实验,我们只要在电路中串联一个叫滑动变阻器的仪器就可以改变小灯泡的亮度。展示滑动变阻器,引入新课。
合作探究
探究点一 探究变阻器的工作原理
1.提出问题:灯泡亮度的变化是由通过的电流变化引起的,而电流的变化则是由电阻的变化引起的。启发学生猜想:调光台灯的电阻变化是由改变导体电阻的什么因素引起的?
2.实验探究:学生根据影响导体电阻大小的三个因素(导体的材料、横截面积和长度)去猜想,其中不排除有其他的想法。教师将持有不同意见的学生分成不同的探究实验小组,启发学生设计出以下三种类型实验方案:
归纳总结:
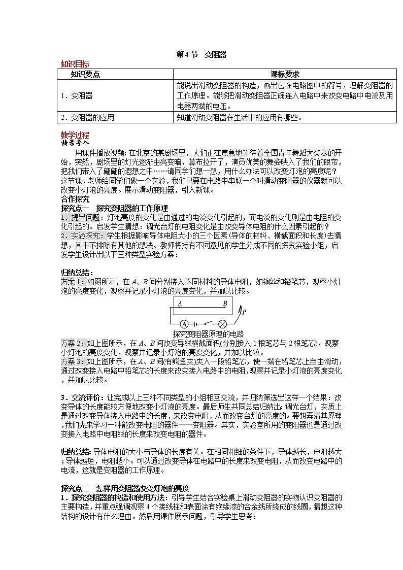
方案1:如图所示,在A、B间分别接入不同材料的导体电阻,如铜丝和铅笔芯,观察小灯泡的亮度变化,观察并记录小灯泡的亮度变化,并加以比较。
探究变阻器原理的电路
方案2:如上图所示,在A、B间改变导线横截面积(分别接入1根笔芯与2根笔芯),观察小灯泡的亮度变化,观察并记录小灯泡的亮度变化,并加以比较。
方案3:如上图所示,在A、B间(有鳄鱼夹)夹入一段铅笔芯,使一端在铅笔芯上自由滑动,通过改变接入电路中铅笔芯的长度来改变接入电路中的电阻,观察并记录小灯泡的亮度变化,并加以比较。
3.交流评价:让完成以上三种不同类型的小组相互交流,并归纳筛选出这样一个结果:改变导体的长度能较方便地改变小灯泡的亮度。最后师生共同总结归纳出:调光台灯,实质上是通过改变导体接入电路中的长度,来改变电阻,从而改变台灯的亮度的。要想弄清其原理,我们先来学习一种能改变电阻的器件——变阻器。其实,实验室所用的变阻器也是通过改变接入电路中电阻线的长度来改变电阻的器件。
归纳总结:导体电阻的大小与导体的长度有关。在相同粗细的条件下,导体越长,电阻越大;导体越短,电阻越小。可以通过改变导体在电路中的长度来改变电阻,从而改变电路中的电流,这就是变阻器的工作原理。
探究点二 怎样用变阻器改变灯泡的亮度
1.探究变阻器的构造和使用方法:引导学生结合实验桌上滑动变阻器的实物认识变阻器的主要构造,并重点强调观察4个接线柱和表面涂有绝缘漆的合金线所绕成的线圈,猜想这种结构的设计有什么理由。然后用课件展示问题,引导学生思考:
滑动变阻器的构造
(1)电阻丝什么位置的绝缘漆被刮去了?为什么要刮去?
(2)哪两个接线柱之间的电阻是不变的?
(3)哪两个接线柱之间的电阻很小,几乎是零?
(4)移动滑片时,哪两个接线柱之间的电阻随着改变?向哪个方向移动时电阻变大?
教师在学生实验的基础上演示归纳变阻器连入电路要改变电阻必须是金属横杆和电阻线上各接上一个接线柱。演示观察,接AC或AD效果是相同的,同理接BC或BD是相同效果。进一步分析讨论接AC或AD时,当滑片P向右移时由于滑片离A点越来越远,接入电阻线的长度在增加,电阻就变大,电流变小;同理向左移时,由于接入电阻线长度变小,电阻变小,电流变大。(如下图)
滑动变阻器的接法
通过上述实验操作、分析,学生对变阻器的原理和使用已有了一个完整的认识。
归纳总结:(1)电阻丝上能接触滑片的地方,绝缘漆已被刮去。刮去的目的是为了使滑片能和所接触的电阻丝之间通过电流;
(2)下面两个接线柱之间的电阻是不变的;
(3)上面两个接线柱之间的电阻很小,几乎是零;
(4)移动滑片时,两个接线柱之间的电阻随着改变的情况有四种:A和C、A和D、B和C、B和D。若接AC或AD时,只要向B移动电阻就变大;若接BC或BD时,只要向A移动电阻就变大。若接AB时,电阻器的全部电阻接入电路,此时接入的电阻最大;若接CD时,只是把金属棒接入电路,此时变阻器接入的电阻几乎为零。
(5)变阻器的接法可总结为:A.改变电阻、四种接法、两种效果;B.不变电阻、两种接法、两种效果。
(6)电阻器结构:瓷筒、电阻线、金属棒、金属滑片、接线柱。符号:
2.练习正确使用变阻器
设计学生实验,让学生动手去探究滑动变阻器的正确使用,使学生在动手实践中去理解变阻器的使用。)
提出问题:(多媒体课件展示)
①要使灯泡和变阻器中的电流大小相同,变阻器应该与灯泡串联还是并联?
②要能控制电流的大小,应该使用变阻器上的哪两个接线柱?
③要使灯泡由暗变亮,接通电路前应将滑片放到什么位置上?
实验探究:
学生相互讨论,首先,设计出实验电路如右图所示,接着根据各自制定的计划进行操作,尝试控制灯泡的亮度。同时,教师巡视,并指导各实验小组将变阻器的实物连接、电路图连接、及电路符号连接进行对照,研究电阻变化的原理和规律。
用变阻器控制灯泡亮度
交流评价:各小组分别结合各自的实验结果相互讨论,共同归纳总结,教师对学生的表现作出评价。
为了便于学生进行记忆,可向学生介绍以下口诀:串入电路,调流控压;一上一下,作用最大;同上同下,没有变化;接入电路,拨到最大。
探究点三 变阻器的应用
活动1:让学生通过实验探究和生活中所见的具体实例,交流、讨论。你见到过生活中的变阻器有哪些?
根据学生的回答,归纳为:电位器,及可以调节灯泡亮暗的台灯、可以调节温度高低的电热毯、电饭锅等。
板书设计
第4节 变阻器
教学反思
本节教学中通过剧场里的灯光逐渐由亮变暗的情景导入新课,激发学生强烈的求知欲,创设良好的学习情景,顺利引出课题。通过探究如何“用铅笔芯控制小灯泡的亮度”了解滑动变阻器的原理,引导学生联系前面学过的引起电阻变化的因素,猜想如何设计一个可以改变电阻的元件,引导学生设计利用改变电阻线的长度来改变电阻的电阻器,大部分学生能设计出用金属夹子在电阻线上滑动,从而改变接入电阻线长度来改变电阻的简易变阻器。
要求学生结合滑动变阻器实物和照片,了解滑动变阻器的构造。在学习滑动变阻器的构造、工作原理和用法的情况下,进一步理解滑动变阻器的作用。要让学生注意每个变阻器都有规定的最大电阻值和允许通过的最大电流值。
探究时把改变小灯泡的亮度作为实际需要,让学生运用滑动变阻器来解决实际问题,并且采用科学探究的方式。由于变阻器的学习属技能性训练方面的内容,因此探究的方式也与前面的学习有所不同,以提出思考性问题的方式展开,并且课本中的思考问题只有通过动手操作,才能深刻领会。
学生在探究中,一方面熟悉并掌握变阻器的结构和连接方法。另一方面使变阻器知识有的放矢,同时这一活动又是实践性和开放性并存,给学生留有很大的空间。因此在指导上要有张有弛,对技能方面的训练要严格,对学生提出的新问题、新思路、新方法要给予指导和鼓励。
知识要点
课标要求
1.变阻器
能说出滑动变阻器的构造,画出它在电路图中的符号,理解变阻器的工作原理。能够把滑动变阻器正确连入电路中来改变电路中电流及用电器两端的电压。
2.变阻器的应用
知道滑动变阻器在生活中的应用有哪些。
相关教案
这是一份人教版九年级全册第4节 变阻器精品教案,共3页。教案主要包含了演示ppt3,演示ppt4-5,演示ppt6,演示ppt7-8,演示ppt9-15,演示ppt16-17,ppt18-20,ppt21-22等内容,欢迎下载使用。
这是一份人教版九年级全册第4节 变阻器精品教案,共8页。教案主要包含了教学目标,教学重、难点,教学策略,教学准备,教学方法,教学过程,板书设计,教学反思等内容,欢迎下载使用。
这是一份初中物理人教版九年级全册第4节 变阻器一等奖教学设计,共3页。

