还剩19页未读,
继续阅读
所属成套资源:2020高考湘教版地理一轮复习教学案()
成套系列资料,整套一键下载
2020版新一线高考地理(湘教版)一轮复习教学案:第2部分第8章人类与地理环境的协调发展
展开
最新考纲
考法指南
核心素养
人地关系思想的历史演变;人类所面临的主要环境问题;可持续发展的基本内涵;协调人地关系的主要途径;走可持续发展之路。
以区域图文材料为载体,考查区域环境问题产生的原因、危害及解决措施;以工农业生产等经济活动流程的图文材料为载体,考查区域可持续发展的措施及意义。如2017·全国卷Ⅱ·T36,2017·全国卷Ⅲ·T36,2016·全国卷Ⅱ·T37,2016·全国卷Ⅲ·T36,2015·全国卷Ⅱ·T37。
1.综合思维:通过对典型区域环境问题表现分析,探讨环境问题产生的原因及危害。
2.人地协调观:结合环境问题产生的原因、危害,探寻解决环境问题的措施,实现走可持续发展之路。
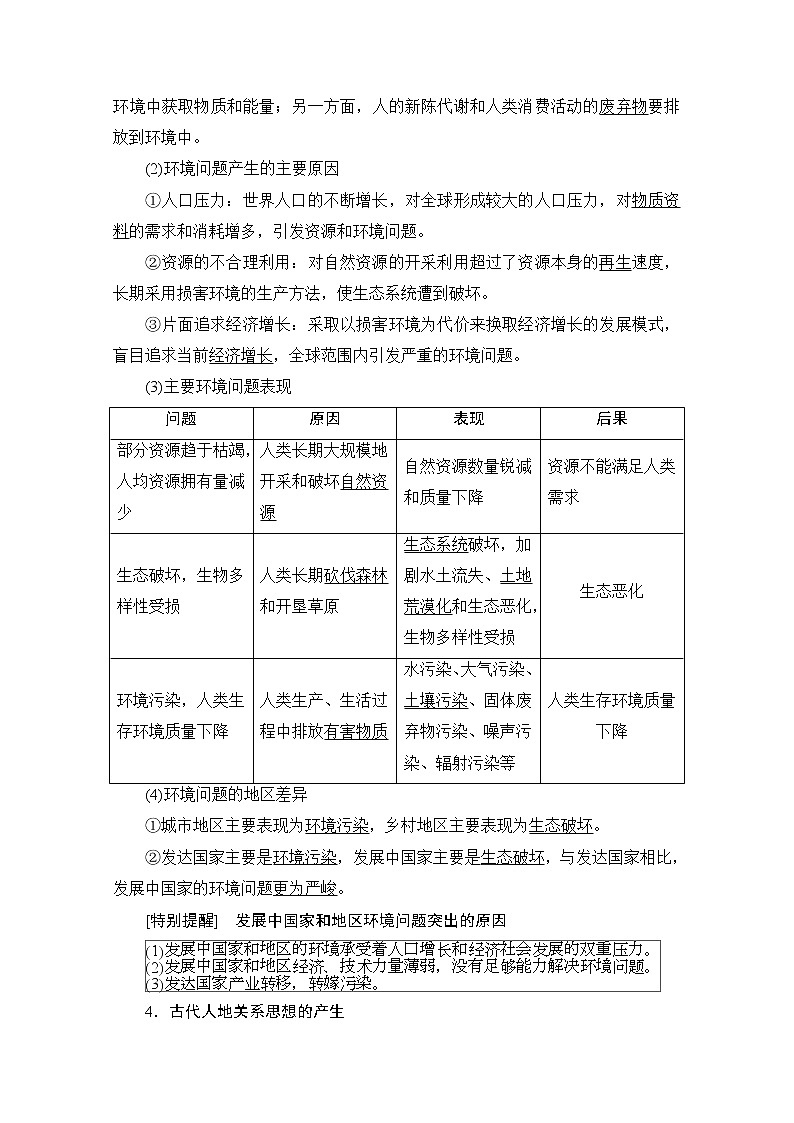
知识点一| 环境问题的成因与表现
1.环境问题概念
由于人类活动或自然原因使环境条件发生了变化,并对人类及其他生物的生存和发展造成影响和破坏的问题。
2.环境问题类型
3.人类面临的主要环境问题
(1)人类与环境的关系:一方面,人类的生存和发展要占据一定环境空间,从环境中获取物质和能量;另一方面,人的新陈代谢和人类消费活动的废弃物要排放到环境中。
(2)环境问题产生的主要原因
①人口压力:世界人口的不断增长,对全球形成较大的人口压力,对物质资料的需求和消耗增多,引发资源和环境问题。
②资源的不合理利用:对自然资源的开采利用超过了资源本身的再生速度,长期采用损害环境的生产方法,使生态系统遭到破坏。
③片面追求经济增长:采取以损害环境为代价来换取经济增长的发展模式,盲目追求当前经济增长,全球范围内引发严重的环境问题。
(3)主要环境问题表现
问题
原因
表现
后果
部分资源趋于枯竭,人均资源拥有量减少
人类长期大规模地开采和破坏自然资源
自然资源数量锐减和质量下降
资源不能满足人类需求
生态破坏,生物多样性受损
人类长期砍伐森林和开垦草原
生态系统破坏,加剧水土流失、土地荒漠化和生态恶化,生物多样性受损
生态恶化
环境污染,人类生存环境质量下降
人类生产、生活过程中排放有害物质
水污染、大气污染、土壤污染、固体废弃物污染、噪声污染、辐射污染等
人类生存环境质量下降
(4)环境问题的地区差异
①城市地区主要表现为环境污染,乡村地区主要表现为生态破坏。
②发达国家主要是环境污染,发展中国家主要是生态破坏,与发达国家相比,发展中国家的环境问题更为严峻。
[特别提醒] 发展中国家和地区环境问题突出的原因
4.古代人地关系思想的产生
历史阶段
生产力水平
人类活动
对环境影响
对人地关系认识
人类社会发展早期
极为低下
采集与狩猎
极为有限,被动适应环境
肤浅
农业社会时期
生产力有较大发展
以畜力和金属工具进行农耕
加大,要求改造自然,出现各种环境问题
出现人定胜天的思想观念,进而出现天人相关论和因地制宜思想
5.现代人地关系思想的发展
时间
人地关系理论
主要核心思想
19世纪
地理环境决定论
各地区人类活动的特征取决于所在的地理环境的性质
20世纪初
可能论
注重人对环境的适应与利用方面的选择能力
“二战”以后
和谐论(人地协调论)
人类应主动谋求与自然地理环境的和谐,使人地之间得到协调发展
20世纪80年代
可持续发展论
强调社会经济的发展要与人口、资源、环境等诸多因素相协调
1.地理环境与人类活动的关系原理
(1)箭头①②分别代表人类从环境中获取物质和能量。箭头③④指人类将新陈代谢和消费活动(包括生产消费和生活消费)的产物,以废弃物的形式排放到环境中去。
(2)箭头⑤⑦是指人类通过生活、生产活动对环境产生影响。这种影响可分为两个方面:一是遵循自然规律、合理利用资源,使环境得到保护或改善;二是不合理利用,使环境质量下降。
(3)箭头⑥⑧是指环境把它所受到的影响反过来作用于人类本身。这种反作用,一种是良性的,另一种是恶性的,恶性的反作用会影响人类生产生活和健康,甚至危及人类的生存。
2.主要环境问题的表现、成因及典型案例
环境问题
原 因
典型案例
资源短缺
水资源短缺
水污染、工农业生产用水量大及降水少
华北平原水资源紧张
耕地资源短缺
生态退耕、建设占地等
我国人均耕地较少
能源短缺
利用率低、资源分布不均
我国东部地区能源短缺
生态破坏
水土流失、土地荒漠化
滥垦、滥伐、滥牧,自然植被遭破坏
黄土高原的水土流失、西北地区的荒漠化
生物多样性减少
生物的生存环境遭到破坏或过度捕猎等原因
大熊猫、华南虎、藏羚羊等数量日益减少
环境污染
大气污染、水污染、土壤污染
工业“三废”的大量排放和过量施用化肥、农药
泰晤士河的悲剧
固体废弃物污染
生产和生活中的大量垃圾任意堆放
垃圾围城现象
噪声污染
交通、工厂噪声等
城市噪声
海洋污染
各类污染物排入海洋
渤海石油泄漏
考法1 结合统计图表分析,考查人地关系特点及影响
(2019·广东联考)人口耕地弹性系数是土地面积百分比和人口百分比之比,它可以衡量人口与耕地关系的紧张程度。下图为贵州某山区各海拔地带2000年、2008年人口耕地弹性系数状况。读图,完成1~2题。
1.2000~2008年,该地区人地关系趋于紧张的地带是( )
A.1 300米以下地带 B.1 300~1 900米地带
C.2 500米以上地带 D.1 900~2 500米地带
2.2000~2008年,该地区1 900米以上地带人口耕地弹性系数变化的原因可能是 ( )
A.大量开垦耕地,人地关系趋于缓和
B.人口迁出,人地关系趋于缓和
C.大量退耕还林,人地关系趋于紧张
D.人口迁入,人地关系趋于紧张
[解题流程]
1.A 2.B [第1题,依据人口耕地弹性系数的含义,可知该系数越大表明人均耕地越多,则人地关系越不紧张。结合图中2000年和2008年数据,可看出在1 300米以下地带,该系数明显变小了,则人地关系趋于紧张。第2题,图中显示,在1 900米以上地带,2008年较2000年系数变大了,则人地关系趋于缓和。理论上可能是由于在此高度上大量开垦耕地,或人口迁出所致。结合这两个年份国家政策(加大生态环境保护、实施西部大开发、促进退耕还林工程等)与经济发展情况,最有可能是人口迁出所致。]
考法2 结合示意图分析,考查环境问题的成因及影响
(2015·上海高考)赤潮是海洋中由海水富营养化造成的常见污染类型。20~30 ℃是赤潮发生最适宜的温度范围,赤潮发生的环境条件如图所示。读图,回答3~5题。
3.根据赤潮发生的主要环境条件可以判断,在我国较易发生赤潮的海域一般是( )
①南方近岸海域 ②城市近岸海域 ③北方近岸海域 ④乡村近岸海域
A.①② B.②③
C.①④ D.③④
4.我国沿海赤潮一般发生在( )
A.9月到11月 B.12月到2月
C.3月到5月 D.6月到8月
5.如果赤潮发生的海域,有寒冷的沿岸流经过,其对赤潮的影响是( )
①使污染区域更集中 ②加剧污染程度 ③使污染区域更分散 ④减轻污染程度
A.①② B.①④
C.②③ D.③④
3.A 4.D 5.D [第3题,由图文材料可以读出赤潮发生最适宜温度范围为20~30 ℃,应为南方近岸海域;有机物、营养盐等物质在城市近岸海域较丰富。第4题,根据材料中的信息,赤潮发生最适宜温度范围为20~30 ℃,推断6月到8月发生赤潮的可能性较大。第5题,赤潮是在温度比较高、光照较强、营养物质比较丰富的条件下产生的,当有寒冷的沿岸流经过时,可以降低赤潮产生的污染程度,但也会使污染扩散。]
考法3 结合区域分布图,考查环境问题的成因及影响
6.(2015·全国卷Ⅱ)阅读图文材料,完成下列要求。
下图示意河套平原地区,当地将黄河水通过引水渠引入区内灌溉农田,农田灌溉退水经过排水渠汇入乌梁素海。近年来,乌梁素海出现污染加重趋势。
(1)分析近年来乌梁素海污染严重的原因。
(2)提出治理乌梁素海污染的措施。
[解图流程]
[尝试解答] (1)河套灌区的农田退水绝大部分排入该湖,化肥、农药的使用使得湖水污染加剧;当地工业与城乡生活废水也都排入该湖。所在区域气候干燥,降水少,湖水从水渠进入和排出,吞吐量较小,流动性差,污染物在湖中积累,污染逐渐严重。
(2)①减少化肥、农药的使用,改变种植结构,采取绿色生产;②严格执行工业和生活废水的排放标准,控制入湖废水排放量;③及时清淤,采用生物措施净化;④执行环保法,加大违法排污处罚力度;⑤加大环保宣传,增强人们的环保意识等。
(1)分析成因,环境问题的产生原因包括自然原因和人为原因。一般来说,要着重分析人为原因,环境问题多数是不合理地利用资源或能源造成的,但也不要忽略自然原因。分析自然原因时应注意以下几个方面:,①地形条件:封闭低洼的地形,使污染物不易向外扩散,容易产生大气污染和酸雨。②逆温天气:空气的垂直运动受阻,使污染物停留在地面附近,加剧了大气污染。③水域条件:相对封闭的水域,流速缓慢,使水体更新速度减慢,降低了水体的自净能力,容易引起水体污染。
(2)提出解决的措施和建议,①环境污染问题:根本措施在于减少污染物排放(提高利用率、净化处理后排放、使用环保原料和燃料等),同时加强绿化,以增强环境自净能力;对于全球性问题还需加强国际合作。,②生态破坏问题:根本措施在于恢复生态,因此首先要改变和停止不合理的人类活动,其次通过恢复植被、水域等增强环境的平衡调节功能。,③资源短缺问题:要从“开源”(替代资源的开发、加强储量勘探等)和“节流”(提高利用率、减少浪费、加大资源循环利用等)两方面入手。
考法4 结合景观图或漫画展示,考查环境问题
(2019·辽阳模拟)大孤山铁矿所在的矿区,距离鞍山十几千米,因丰富的铁矿储量被称为“十里铁山”。经过近百年的开采,大孤山从一座海拔近300 m的山变成了海拔-300多米的大深坑。下图为大孤山铁矿遥感图。读图,完成7~8题。
7.这种“人造天坑”的形成出现在( )
A.采集渔猎时期 B.农业文明时期
C.工业文明时期 D.环境文明时期
8.该地质奇观形成的背后隐藏的环境问题有( )
①植被破坏 ②水土流失 ③地面塌陷 ④滑坡与泥石流 ⑤水污染
A.①②④ B.②④⑤
C.①②④⑤ D.①②③④⑤
7.C 8.D [第7题,工业文明时期,人们利用和改造自然的能力大大增强,为满足不断增长的物质需求,人们不惜一切代价,改变自然面貌。第8题,矿山开采地区的土地资源,植被遭到破坏,从而易引发水土流失;采矿坑周围容易引发地面塌陷;开采出来的废矿石堆积易引发滑坡、泥石流等地质灾害,也会对土地和地表水、地下水造成污染。]
考法5 通过文字描述,分析环境问题类型、成因及影响
(2019·辽宁重点高中协作校模拟)据观测,近些年鄱阳湖枯水期逐年延长,甚至出现完全干涸的状况,而洪涝灾害逐年加重,有人认为这与三峡水库的修建和丹江口水库的南水北调有关。2011年至今,江西省计划在鄱阳湖入江水道最窄处修建大坝,招致众多专家非议,一直未获国家批准。据此完成9~11题。
9.三峡水库建成后,水库下游河流 ( )
A.径流量季节变化增大 B.河道淤积加重
C.河水搬运能力增强 D.含沙量减少
10.有人认为鄱阳湖枯水期逐年延长可能与三峡水库的修建和丹江口水库的南水北调有关,其原因可能是这两个工程( )
A.引起气候变化,鄱阳湖流域内降水减少
B.导致长江河床下降,鄱阳湖水加速外流
C.导致长江水位下降,鄱阳湖水加速外流
D.均把长江水调往华北,导致长江水位下降
11.鄱阳湖大坝修建计划目前难以通过的主要原因是( )
A.可能会破坏当地的自然生态系统
B.耗资巨大,政府财力不济
C.可能导致湖泊严重淤积,得不偿失
D.淹没良田,移民搬迁费用过高
9.D 10.C 11.A [第9题,三峡水库建成后,水库下游河流径流量季节变化减小,河水搬运能力减弱,含沙量减少,河道淤积减轻,所以D正确。第10题,有人认为鄱阳湖枯水期逐年延长可能与三峡水库的修建和丹江口水库的南水北调有关,其原因可能是这两个工程导致长江水位下降,鄱阳湖水加速外流,所以C正确。 第11题,大坝建成以后,鄱阳湖在冬季依旧能保持较高水位,这将导致湖区大量湿地消失,不仅众多的鸟类无法在此越冬,生物多样性也会遭到破坏,A对。大坝修建难以通过与资金无关,B错。湖泊大坝修建导致鄱阳湖水位升高,淤积较轻,C错。鄱阳湖大坝的修建是为了保持鄱阳湖原有水域,进而发展养殖、航运等,不会导致大量移民,D错。故选A。]
知识点二| 可持续发展及其实践
1.可持续发展——人类的必由之路
(1)背景:20世纪60年代以来,人口增长、资源危机和环境污染问题日趋严重。
(2)目的:合理利用资源,保护生存环境,促进共同发展。
(3)行动纲领:《21世纪议程》。
2.可持续发展的基本内涵
读可持续发展复合系统示意图,回答问题。
(1)基本内涵
①图中A表示经济系统,B表示社会系统,C表示生态系统。
②在可持续发展复合系统中,生态持续发展是基础,经济持续发展是条件,社会持续发展是目的。
(2)基本观念
观念
含 义
发展的观念
鼓励经济增长,特别是发展中国家,其社会经济发展是第一位的。只有发展,才能为解决人口激增、生态危机等问题提供必要的资金、技术
公平的观念
代际公平,当代人的发展不能损害后代人生存发展的基础;区际公平,无论是哪个国家、地区、种族、民族、性别、年龄或各种文化信仰的人群,在可持续发展中都享有平等的地位
环境的观念
经济发展与环境保护彼此联系、互为因果。发展社会经济和提高生活质量要以足够的自然资源和良好的生态环境为依托,既要把环境保护作为追求的基本目标,又要把环境建设作为发展的重要目标
权利的观念
全人类享有健康而富裕生活的权利;每个国家和地区享有平等发展的权利;个人享有正当的环境权利
可持续发展的四种观念各有侧重点。发展的观念强调人类社会的经济发展权,特别是发展中国家的发展权。公平的观念强调人与人的平等权,这种人与人的关系既体现在同代人之间又体现在代际之间。环境的观念强调经济发展与环境保护的统一性。权利的观念强调人们享受的权利,既包括物质生活享受,又包括环境享受。
3.协调人地关系的主要途径
(1)控制人口规模
①目的:减轻人口对生态环境的压力,协调人口、资源、环境与发展的关系。
②地位:协调人地关系的根本措施。
(2)转变发展模式
发展模式
目的
生产与消费方式
影响
传统的经济发展模式
扩大生产规模、增加产品产量和提高消费水平
高投入、高消耗、高污染
使人类陷入严重的资源、环境危机
可持续的经济发展模式
强调环境承载能力和自然资源的永续利用
清洁生产和文明消费
减少经济活动所造成的环境压力和资源耗竭
(3)自然资源的可持续利用
资源类型
可持续利用措施
土地资源
防治土地荒漠化,治理水土流失和土壤污染,保护基本农田,工矿废弃地复垦等
森林资源
合理利用,妥善保护
水资源
节约、保护水资源,防治水污染
海洋资源
伏季休渔、禁止滥捕、污染治理
(4)协调人地关系,从我做起
①协调人地关系
②个人参与:维护生态平衡,珍惜自然资源,保护生态环境。
1.实施可持续发展的途径——循环经济
(1)概念:建立在物质不断循环利用基础上的经济发展模式。
(2)原则与特点
(3)基本途径
①工业推行模式——清洁生产
从原料开采——生产制造——消费使用——废弃物处理的全过程来评估产品对环境的影响程度,通过清洁生产可以产生很好的经济效益和环境效益。
②农业推行模式——生态农业
a.方式:通过模拟自然生态系统的结构和功能,调整原有的生产结构,把粮食生产与多种经济作物的生产相结合,发展种植业与林、牧、副、渔业相结合,协调经济发展与环境之间、资源利用与保护之间的关系。
b.目的:形成生态上和经济上的良性循环,实现农业的可持续发展。
2.分析某地可持续发展问题的答题要点
一般从以下几个方面考虑,但具体考题可有所侧重或删减。
(1)控制人口规模,提高人口素质,减轻资源和环境压力。
(2)转变发展模式,实现循环经济,全面推行清洁生产与生态农业。
(3)实现资源、能源的可持续利用,建立资源节约型的循环经济体系。
(4)协调人地关系,从我做起,树立可持续的环境观和消费观。
(5)加强国际合作,明确共同但有区别的责任。
考法1 解读关联示意图,考查实施可持续发展的途径
(2019·湖南浏阳一中测试)如图为甜菜制糖废水的末端处理示意图,读图,完成1~2题。
1.从可持续发展的角度看,该过程 ( )
A.实现了废弃物的零排放
B.实现了生态、经济、社会三种效益的和谐统一
C.提高了糖的产量和质量
D.促进了技术的进步和提高
2.应用新流程后该厂附近最适合布局 ( )
A.罐头厂 B.啤酒厂
C.造纸厂 D.养猪场
1.B 2.D [第1题,从图中可以看出,废弃物可以再利用,减少了废弃物的排放,但没有达到零排放;产出糖与动物饲料,实现了生态、经济、社会效益的和谐统一。第2题,图中的产品之一动物饲料没有被利用,因而可在该厂附近建设养猪场。]
[再练一题](教师用书独具)
循环农业是美丽乡村建设的途径之一。下图示意某循环农业模式,读图,回答(1)~(2)题。
(1)最适宜该模式的是( )
A.河套平原 B.黄淮平原
C.辽东丘陵 D.闽浙丘陵
(2)循环农业对建设美丽乡村的主要作用是( )
①提高经济效益 ②加快城镇发展 ③提供清洁能源
④促进民居集中
A.①② B.①③
C.②③ D.②④
(1)D (2)B [正确理解关联图中各要素间的相互联系是解答本题组的关键。第(1)题,根据农产品的分布进行空间定位。从图上看,该地区种植甘蔗、水稻,还能养鱼,应位于较低纬度的水乡。第(2)题,解答本题时要看每一个选项是否符合图示的意思,图中各要素间的循环实现了资源的合理有效利用,能够提高经济效益;图中有沼气提供能源,而沼气属于清洁能源。]
我国某地区农业科技园区循环经济模式图
(1)把握主题,梳理过程
该图为“我国某地区农业科技园区循环经济模式图”,图中展示了该生产模式的资源投入、生产过程、产品消费及废弃物处理的全部过程。
(2)分析演变,寻找突破
图中①与水源、技术同属于作物种植的区位条件,②是种植业为畜禽养殖提供的饲料,③④分别是农业对沼气和沼渣的利用,⑤是沼气生产的原料来源。因此,此图的突破点是按照箭头顺序理清循环经济“投入—产出”的过程。
(3)增添信息,验证关系
把要添加的信息依次填入该循环经济模式图中,重新理顺一遍,按照“资源—产品—再生资源”的流程验证物质和能量在循环经济中的合理性。
(4)联系理论,表述意义
循环经济是实施可持续发展的具体实践,因其以资源减量化、再生化为原则,以经济活动生态化为目的,所以对于此类循环经济模式图的意义分析,可以按照可持续发展的三大内涵进行:
①生态上,节约资源,减轻生态环境问题;
②经济上,减少成本,增加产出,提高收入;
③社会上,安排就业,提高生活质量。
考法2 结合区域分布图,考查可持续发展理论的应用
(2019·河南联考)广西北部湾经济区包括南宁、北海、钦州、防城港四市,钦州、防城港和北海等沿海城市将承载北部湾经济区沿海工业的发展,而钦州、防城港和北海又是广西红树林分布的主要区域。红树林湿地的生态功能使北部湾成为中国大陆近海岸最洁净的海域,海洋环境质量长久保持着优良状态。下图为广西北部湾经济区示意图。据此完成3~5题。
3.广西红树林的生态功能有 ( )
①抵御风浪,保护海岸 ②净化淡水水质 ③调节气候
④保护生物多样性
A.①②③ B.①②④
C.①③④ D.②③④
4.北部湾经济区( )
A.矿产资源丰富,适合发展能源、冶金、炼油等重化工业
B.淡水充足,适合发展淡水养殖业,不会对海洋造成污染
C.位于海湾内部,不会受到台风的影响,利于港口建设
D.临海地区的工业化与城市化发展,对生态环境影响小
5.为保障生态可持续发展,北部湾经济区应该 ( )
A.加大技术投入,提高生产效率
B.加强重化工业发展,发展经济
C.大力发展传统经济和生态产业
D.加强红树林自然保护区建设
3.C 4.A 5.D [第3题,由材料可知,红树林生长在近海岸最洁净的海域,不能净化淡水,但在保护海岸、调节气候、保护生物多样性方面发挥着重要作用。第4题,由图可知,北部湾经济区有丰富的锰、石油、铝土矿等资源,适合发展能源、冶金、炼油等重化工业。第5题,加大技术投入,提高生产效率,加强重化工业发展,发展经济,均属于经济可持续发展的措施;大力发展循环经济和生态产业,加强红树林湿地的恢复和建设,有利于生态可持续发展。]
考法3 借助统计图表分析,考查可持续发展理论的理解与应用
安徽省淮北市是一个因皖北地区煤炭开采而设立的新兴工业城市。从20世纪50年代开始开采煤矿至今,土地利用类型的变化使得淮北市矿区的生态系统服务价值发生了变化。下图为不同时段淮北市生态系统不同服务价值变化量示意图(图中数值从低到高代表服务价值的增加)。读图,回答6~8题。
6.在各项生态系统服务中,产生价值最大的是 ( )
A.气体调节 B.土壤更新
C.生物多样性 D.废物处理
7.据材料推测,1987~2000年淮北市( )
A.农田面积增加 B.水体面积减少
C.林地面积增加 D.建设用地面积减少
8.2000~2007年,淮北市土地利用类型转化的主要原因是( )
A.城市化进程加快 B.生态建设加强
C.大多煤矿被关停 D.实施退耕还林
6.D 7.C 8.A [第6题,从示意图中能够直接读出各项生态系统服务所对应的价值,其中废物处理产生的价值最大。第7题,据图可知,1987~2000年,淮北市食物生产的服务价值显著减小,结合材料中“煤矿开采”可以推测,煤矿开采使得地表大面积下沉,形成大片荒地,致使农田面积减少;由图中水源涵养的服务价值增大可推测水体面积增加;图中气体调节、气候调节、提供原材料、生物多样性等的服务价值增大,推测其是由退耕还林或人工造林使得林地面积增加而引起的;结合材料中“新兴工业城市”判断建设用地面积增加。第8题,据示意图判断,2000~2007年该市农田面积有所增加,但是林地和水体面积明显减少,结合材料中“新兴工业城市”等信息推断该城市城市化进程加快,建设用地占用了林地和水体用地,致使水源涵养、废物处理、提供原材料、生物多样性等服务价值显著减小。]
考法4 结合实例描述分析,考查可持续发展理论的理解与应用
阳白村位于山西省五台县南部山区,盛产玉米、高粱,素有五台“粮仓”之称。然而,有一段时期,阳白村却陷入了“增产不增收”的怪圈。目前该村通过种田产粮、粮食酿酒、酒糟喂牛、牛粪生虫、粉虫喂鸡、鸡粪种粮的循环农业链条实现了闭合发展。据此完成9~11题。
9.过去阳白村“增产不增收”的主要原因是 ( )
A.农产品品质低 B.农村劳动力少
C.交通运输不便 D.对市场适应性差
10.该村突破“增产不增收”怪圈的关键环节是 ( )
A.粮食酿酒 B.酒糟喂牛
C.牛粪生虫 D.粉虫喂鸡
11.该村发展循环农业可以 ( )
A.增加可用耕地面积
B.加快城市化进程
C.带动生态旅游的发展
D.提高农产品的价格
9.D 10.A 11.C [第9题,阳白村位于我国中部地区,光照充足,昼夜温差较大,农产品品质高;其所在地区相对落后,农村劳动力充足且廉价;交通运输条件能够在一定程度上影响粮食外运,但不是使阳白村陷入“增产不增收”怪圈的主要因素;农产品价格受市场波动影响大,该村过去一直以玉米、高粱等农作物生产为主,没有根据市场需求变化而调整农业发展方向,极易造成“增产不增收”。第10题,由材料可知,该村循环农业链条突破“增产不增收”怪圈的关键是对粮食进行深加工和利用,以粮食酿酒环节为切入点,以酒糟喂牛、牛粪生虫、粉虫喂鸡延长产业链,增加附加值,从而实现经济的可持续发展,增加了经济效益。第11题,阳白村发展循环农业,并没有增加耕地面积;该循环农业链条,可以促进该地农村的建设和发展,而不是加快城市化进程;循环经济和生态农业的发展,可以进一步带动区域生态旅游的发展;农产品的价格主要由市场决定。]
随堂小测| 检验复习效果
(2019·定州模拟)分析下图人地关系的三种不同观点,完成1~3题。
1.下列有关观点一的说法,不正确的是 ( )
A.观点一也就是自然环境决定论
B.观点一产生于生产力水平极为低下的时代
C.观点一特别强调人的主观能动性
D.观点一认为人只是被动地适应环境
2.下列有关观点二的说法,正确的是 ( )
A.观点二产生于人类社会生产力水平高度发达的现代
B.观点二以通过农业生产破坏自然环境为其主要影响
C.观点二以通过工业活动造成环境污染为其主要影响
D.观点二的后果是造成人地关系的全面不协调
3.下列做法或说法不符合观点三思想的是 ( )
A.斩伐养长,不失其时
B.退耕还林,退耕还牧
C.竭泽而渔,焚薮而田
D.植树造林,修建水库
1.C 2.D 3.C [第1题,读图,观点一指人类社会从环境中索取资源,向环境中排放废弃物,只是环境影响人类,而人类不会影响环境,这是人类生产力水平极为低下时形成的自然环境决定论,人类只是被动的适应环境,没有主观能动性。第2题,观点二指人类通过生产活动从环境中获得资源,然后向环境中排放废弃物,人类不断地开发环境,这是在工农业时期形成的,造成人地关系的全面不协调。现代人类社会尽力谋求人地关系协调发展。第3题,根据观点三示意图,人类社会从环境获取资源,也会向环境排放废弃物,人类社会作用于环境,同时环境反作用于人类社会,体现人地协调发展。斩伐养长,不失其时;退耕还林,退耕还牧和植树造林,修建水库,这些都符合人地关系协调发展。而竭泽而渔,焚薮而田会使人地关系不协调。]
(2015·北京高考·节选)从太白山的北麓往上,越往上树木越密越高,上到山的中腰再往上,树木则越稀越矮。待到大稀大矮的境界,繁衍着狼的族类,也居住了一户猎狼的人家(引自贾平凹《太白山记》。太白山为秦岭主峰,海拔3 767米)。据此回答下题。
4.如果过度猎狼,将会( )
①造成山区生物多样性减少 ②增加山区的环境承载力
③导致不良消费观念的形成 ④破坏可持续发展的公平性
A.①② B.②③
C.③④ D.①④
D [如果过度猎狼,会导致狼的数量急剧减少,导致该区域生态系统失衡,最终导致生物多样性的减少,并影响该区域的可持续发展,①正确;过度猎狼,会导致狼的食物,比如山羊等食草动物数量的增多,而食草动物增多会破坏山区的草场,导致山区生态环境的破坏,继而山区的环境承载力下降,②错误;过度猎狼和不良消费观念的形成没有直接的关系,③错误;过度猎狼违反了人与动物之间的公平性,④正确。所以D选项正确。]
(2014·天津高考·节选)结合图文材料,回答下题。
如图所示的大型商城,以汇集国际品牌商品、价格优惠为经营模式。某地理小组学生实地考察了该商城与地理环境的关系。
5.同学们针对如何新建这类大型商城各抒己见,其中符合生态可持续发展观念的是( )
A.增加商城数量,提供更多就业岗位
B.扩大商城规模,带动周边城镇发展
C.立体建设商城,集约开发利用土地
D.商城靠近景点,吸引游客休闲购物
C [解答本题的关键在于提出的方案必须符合生态可持续发展的观念,增加商城数量、扩大商城规模都不符合生态可持续发展的观念,故不选A、B;立体建设商城,集约开发利用土地,这种做法符合生态可持续发展的观念,故选C;汇集国际品牌商品的大型商城靠近旅游景点布局会破坏景区的环境,大量的客流会对环境造成压力,不符合生态可持续发展的观念,故不选D。]
(2018·天津高考·节选)循环经济是低碳经济的重要形式之一。循环经济旨在生产过程中对物质资源循环高效利用,实现无害、减量排放。天津市采用了许多循环经济的模式。
6.在下列经济活动中,不属于循环经济的是( )
A B
C D
B [共享单车制造和消费者使用这一过程,不能体现废弃物资源化和资源减量化,故不属于循环经济,B项符合题意。]
最新考纲
考法指南
核心素养
人地关系思想的历史演变;人类所面临的主要环境问题;可持续发展的基本内涵;协调人地关系的主要途径;走可持续发展之路。
以区域图文材料为载体,考查区域环境问题产生的原因、危害及解决措施;以工农业生产等经济活动流程的图文材料为载体,考查区域可持续发展的措施及意义。如2017·全国卷Ⅱ·T36,2017·全国卷Ⅲ·T36,2016·全国卷Ⅱ·T37,2016·全国卷Ⅲ·T36,2015·全国卷Ⅱ·T37。
1.综合思维:通过对典型区域环境问题表现分析,探讨环境问题产生的原因及危害。
2.人地协调观:结合环境问题产生的原因、危害,探寻解决环境问题的措施,实现走可持续发展之路。
知识点一| 环境问题的成因与表现
1.环境问题概念
由于人类活动或自然原因使环境条件发生了变化,并对人类及其他生物的生存和发展造成影响和破坏的问题。
2.环境问题类型
3.人类面临的主要环境问题
(1)人类与环境的关系:一方面,人类的生存和发展要占据一定环境空间,从环境中获取物质和能量;另一方面,人的新陈代谢和人类消费活动的废弃物要排放到环境中。
(2)环境问题产生的主要原因
①人口压力:世界人口的不断增长,对全球形成较大的人口压力,对物质资料的需求和消耗增多,引发资源和环境问题。
②资源的不合理利用:对自然资源的开采利用超过了资源本身的再生速度,长期采用损害环境的生产方法,使生态系统遭到破坏。
③片面追求经济增长:采取以损害环境为代价来换取经济增长的发展模式,盲目追求当前经济增长,全球范围内引发严重的环境问题。
(3)主要环境问题表现
问题
原因
表现
后果
部分资源趋于枯竭,人均资源拥有量减少
人类长期大规模地开采和破坏自然资源
自然资源数量锐减和质量下降
资源不能满足人类需求
生态破坏,生物多样性受损
人类长期砍伐森林和开垦草原
生态系统破坏,加剧水土流失、土地荒漠化和生态恶化,生物多样性受损
生态恶化
环境污染,人类生存环境质量下降
人类生产、生活过程中排放有害物质
水污染、大气污染、土壤污染、固体废弃物污染、噪声污染、辐射污染等
人类生存环境质量下降
(4)环境问题的地区差异
①城市地区主要表现为环境污染,乡村地区主要表现为生态破坏。
②发达国家主要是环境污染,发展中国家主要是生态破坏,与发达国家相比,发展中国家的环境问题更为严峻。
[特别提醒] 发展中国家和地区环境问题突出的原因
4.古代人地关系思想的产生
历史阶段
生产力水平
人类活动
对环境影响
对人地关系认识
人类社会发展早期
极为低下
采集与狩猎
极为有限,被动适应环境
肤浅
农业社会时期
生产力有较大发展
以畜力和金属工具进行农耕
加大,要求改造自然,出现各种环境问题
出现人定胜天的思想观念,进而出现天人相关论和因地制宜思想
5.现代人地关系思想的发展
时间
人地关系理论
主要核心思想
19世纪
地理环境决定论
各地区人类活动的特征取决于所在的地理环境的性质
20世纪初
可能论
注重人对环境的适应与利用方面的选择能力
“二战”以后
和谐论(人地协调论)
人类应主动谋求与自然地理环境的和谐,使人地之间得到协调发展
20世纪80年代
可持续发展论
强调社会经济的发展要与人口、资源、环境等诸多因素相协调
1.地理环境与人类活动的关系原理
(1)箭头①②分别代表人类从环境中获取物质和能量。箭头③④指人类将新陈代谢和消费活动(包括生产消费和生活消费)的产物,以废弃物的形式排放到环境中去。
(2)箭头⑤⑦是指人类通过生活、生产活动对环境产生影响。这种影响可分为两个方面:一是遵循自然规律、合理利用资源,使环境得到保护或改善;二是不合理利用,使环境质量下降。
(3)箭头⑥⑧是指环境把它所受到的影响反过来作用于人类本身。这种反作用,一种是良性的,另一种是恶性的,恶性的反作用会影响人类生产生活和健康,甚至危及人类的生存。
2.主要环境问题的表现、成因及典型案例
环境问题
原 因
典型案例
资源短缺
水资源短缺
水污染、工农业生产用水量大及降水少
华北平原水资源紧张
耕地资源短缺
生态退耕、建设占地等
我国人均耕地较少
能源短缺
利用率低、资源分布不均
我国东部地区能源短缺
生态破坏
水土流失、土地荒漠化
滥垦、滥伐、滥牧,自然植被遭破坏
黄土高原的水土流失、西北地区的荒漠化
生物多样性减少
生物的生存环境遭到破坏或过度捕猎等原因
大熊猫、华南虎、藏羚羊等数量日益减少
环境污染
大气污染、水污染、土壤污染
工业“三废”的大量排放和过量施用化肥、农药
泰晤士河的悲剧
固体废弃物污染
生产和生活中的大量垃圾任意堆放
垃圾围城现象
噪声污染
交通、工厂噪声等
城市噪声
海洋污染
各类污染物排入海洋
渤海石油泄漏
考法1 结合统计图表分析,考查人地关系特点及影响
(2019·广东联考)人口耕地弹性系数是土地面积百分比和人口百分比之比,它可以衡量人口与耕地关系的紧张程度。下图为贵州某山区各海拔地带2000年、2008年人口耕地弹性系数状况。读图,完成1~2题。
1.2000~2008年,该地区人地关系趋于紧张的地带是( )
A.1 300米以下地带 B.1 300~1 900米地带
C.2 500米以上地带 D.1 900~2 500米地带
2.2000~2008年,该地区1 900米以上地带人口耕地弹性系数变化的原因可能是 ( )
A.大量开垦耕地,人地关系趋于缓和
B.人口迁出,人地关系趋于缓和
C.大量退耕还林,人地关系趋于紧张
D.人口迁入,人地关系趋于紧张
[解题流程]
1.A 2.B [第1题,依据人口耕地弹性系数的含义,可知该系数越大表明人均耕地越多,则人地关系越不紧张。结合图中2000年和2008年数据,可看出在1 300米以下地带,该系数明显变小了,则人地关系趋于紧张。第2题,图中显示,在1 900米以上地带,2008年较2000年系数变大了,则人地关系趋于缓和。理论上可能是由于在此高度上大量开垦耕地,或人口迁出所致。结合这两个年份国家政策(加大生态环境保护、实施西部大开发、促进退耕还林工程等)与经济发展情况,最有可能是人口迁出所致。]
考法2 结合示意图分析,考查环境问题的成因及影响
(2015·上海高考)赤潮是海洋中由海水富营养化造成的常见污染类型。20~30 ℃是赤潮发生最适宜的温度范围,赤潮发生的环境条件如图所示。读图,回答3~5题。
3.根据赤潮发生的主要环境条件可以判断,在我国较易发生赤潮的海域一般是( )
①南方近岸海域 ②城市近岸海域 ③北方近岸海域 ④乡村近岸海域
A.①② B.②③
C.①④ D.③④
4.我国沿海赤潮一般发生在( )
A.9月到11月 B.12月到2月
C.3月到5月 D.6月到8月
5.如果赤潮发生的海域,有寒冷的沿岸流经过,其对赤潮的影响是( )
①使污染区域更集中 ②加剧污染程度 ③使污染区域更分散 ④减轻污染程度
A.①② B.①④
C.②③ D.③④
3.A 4.D 5.D [第3题,由图文材料可以读出赤潮发生最适宜温度范围为20~30 ℃,应为南方近岸海域;有机物、营养盐等物质在城市近岸海域较丰富。第4题,根据材料中的信息,赤潮发生最适宜温度范围为20~30 ℃,推断6月到8月发生赤潮的可能性较大。第5题,赤潮是在温度比较高、光照较强、营养物质比较丰富的条件下产生的,当有寒冷的沿岸流经过时,可以降低赤潮产生的污染程度,但也会使污染扩散。]
考法3 结合区域分布图,考查环境问题的成因及影响
6.(2015·全国卷Ⅱ)阅读图文材料,完成下列要求。
下图示意河套平原地区,当地将黄河水通过引水渠引入区内灌溉农田,农田灌溉退水经过排水渠汇入乌梁素海。近年来,乌梁素海出现污染加重趋势。
(1)分析近年来乌梁素海污染严重的原因。
(2)提出治理乌梁素海污染的措施。
[解图流程]
[尝试解答] (1)河套灌区的农田退水绝大部分排入该湖,化肥、农药的使用使得湖水污染加剧;当地工业与城乡生活废水也都排入该湖。所在区域气候干燥,降水少,湖水从水渠进入和排出,吞吐量较小,流动性差,污染物在湖中积累,污染逐渐严重。
(2)①减少化肥、农药的使用,改变种植结构,采取绿色生产;②严格执行工业和生活废水的排放标准,控制入湖废水排放量;③及时清淤,采用生物措施净化;④执行环保法,加大违法排污处罚力度;⑤加大环保宣传,增强人们的环保意识等。
(1)分析成因,环境问题的产生原因包括自然原因和人为原因。一般来说,要着重分析人为原因,环境问题多数是不合理地利用资源或能源造成的,但也不要忽略自然原因。分析自然原因时应注意以下几个方面:,①地形条件:封闭低洼的地形,使污染物不易向外扩散,容易产生大气污染和酸雨。②逆温天气:空气的垂直运动受阻,使污染物停留在地面附近,加剧了大气污染。③水域条件:相对封闭的水域,流速缓慢,使水体更新速度减慢,降低了水体的自净能力,容易引起水体污染。
(2)提出解决的措施和建议,①环境污染问题:根本措施在于减少污染物排放(提高利用率、净化处理后排放、使用环保原料和燃料等),同时加强绿化,以增强环境自净能力;对于全球性问题还需加强国际合作。,②生态破坏问题:根本措施在于恢复生态,因此首先要改变和停止不合理的人类活动,其次通过恢复植被、水域等增强环境的平衡调节功能。,③资源短缺问题:要从“开源”(替代资源的开发、加强储量勘探等)和“节流”(提高利用率、减少浪费、加大资源循环利用等)两方面入手。
考法4 结合景观图或漫画展示,考查环境问题
(2019·辽阳模拟)大孤山铁矿所在的矿区,距离鞍山十几千米,因丰富的铁矿储量被称为“十里铁山”。经过近百年的开采,大孤山从一座海拔近300 m的山变成了海拔-300多米的大深坑。下图为大孤山铁矿遥感图。读图,完成7~8题。
7.这种“人造天坑”的形成出现在( )
A.采集渔猎时期 B.农业文明时期
C.工业文明时期 D.环境文明时期
8.该地质奇观形成的背后隐藏的环境问题有( )
①植被破坏 ②水土流失 ③地面塌陷 ④滑坡与泥石流 ⑤水污染
A.①②④ B.②④⑤
C.①②④⑤ D.①②③④⑤
7.C 8.D [第7题,工业文明时期,人们利用和改造自然的能力大大增强,为满足不断增长的物质需求,人们不惜一切代价,改变自然面貌。第8题,矿山开采地区的土地资源,植被遭到破坏,从而易引发水土流失;采矿坑周围容易引发地面塌陷;开采出来的废矿石堆积易引发滑坡、泥石流等地质灾害,也会对土地和地表水、地下水造成污染。]
考法5 通过文字描述,分析环境问题类型、成因及影响
(2019·辽宁重点高中协作校模拟)据观测,近些年鄱阳湖枯水期逐年延长,甚至出现完全干涸的状况,而洪涝灾害逐年加重,有人认为这与三峡水库的修建和丹江口水库的南水北调有关。2011年至今,江西省计划在鄱阳湖入江水道最窄处修建大坝,招致众多专家非议,一直未获国家批准。据此完成9~11题。
9.三峡水库建成后,水库下游河流 ( )
A.径流量季节变化增大 B.河道淤积加重
C.河水搬运能力增强 D.含沙量减少
10.有人认为鄱阳湖枯水期逐年延长可能与三峡水库的修建和丹江口水库的南水北调有关,其原因可能是这两个工程( )
A.引起气候变化,鄱阳湖流域内降水减少
B.导致长江河床下降,鄱阳湖水加速外流
C.导致长江水位下降,鄱阳湖水加速外流
D.均把长江水调往华北,导致长江水位下降
11.鄱阳湖大坝修建计划目前难以通过的主要原因是( )
A.可能会破坏当地的自然生态系统
B.耗资巨大,政府财力不济
C.可能导致湖泊严重淤积,得不偿失
D.淹没良田,移民搬迁费用过高
9.D 10.C 11.A [第9题,三峡水库建成后,水库下游河流径流量季节变化减小,河水搬运能力减弱,含沙量减少,河道淤积减轻,所以D正确。第10题,有人认为鄱阳湖枯水期逐年延长可能与三峡水库的修建和丹江口水库的南水北调有关,其原因可能是这两个工程导致长江水位下降,鄱阳湖水加速外流,所以C正确。 第11题,大坝建成以后,鄱阳湖在冬季依旧能保持较高水位,这将导致湖区大量湿地消失,不仅众多的鸟类无法在此越冬,生物多样性也会遭到破坏,A对。大坝修建难以通过与资金无关,B错。湖泊大坝修建导致鄱阳湖水位升高,淤积较轻,C错。鄱阳湖大坝的修建是为了保持鄱阳湖原有水域,进而发展养殖、航运等,不会导致大量移民,D错。故选A。]
知识点二| 可持续发展及其实践
1.可持续发展——人类的必由之路
(1)背景:20世纪60年代以来,人口增长、资源危机和环境污染问题日趋严重。
(2)目的:合理利用资源,保护生存环境,促进共同发展。
(3)行动纲领:《21世纪议程》。
2.可持续发展的基本内涵
读可持续发展复合系统示意图,回答问题。
(1)基本内涵
①图中A表示经济系统,B表示社会系统,C表示生态系统。
②在可持续发展复合系统中,生态持续发展是基础,经济持续发展是条件,社会持续发展是目的。
(2)基本观念
观念
含 义
发展的观念
鼓励经济增长,特别是发展中国家,其社会经济发展是第一位的。只有发展,才能为解决人口激增、生态危机等问题提供必要的资金、技术
公平的观念
代际公平,当代人的发展不能损害后代人生存发展的基础;区际公平,无论是哪个国家、地区、种族、民族、性别、年龄或各种文化信仰的人群,在可持续发展中都享有平等的地位
环境的观念
经济发展与环境保护彼此联系、互为因果。发展社会经济和提高生活质量要以足够的自然资源和良好的生态环境为依托,既要把环境保护作为追求的基本目标,又要把环境建设作为发展的重要目标
权利的观念
全人类享有健康而富裕生活的权利;每个国家和地区享有平等发展的权利;个人享有正当的环境权利
可持续发展的四种观念各有侧重点。发展的观念强调人类社会的经济发展权,特别是发展中国家的发展权。公平的观念强调人与人的平等权,这种人与人的关系既体现在同代人之间又体现在代际之间。环境的观念强调经济发展与环境保护的统一性。权利的观念强调人们享受的权利,既包括物质生活享受,又包括环境享受。
3.协调人地关系的主要途径
(1)控制人口规模
①目的:减轻人口对生态环境的压力,协调人口、资源、环境与发展的关系。
②地位:协调人地关系的根本措施。
(2)转变发展模式
发展模式
目的
生产与消费方式
影响
传统的经济发展模式
扩大生产规模、增加产品产量和提高消费水平
高投入、高消耗、高污染
使人类陷入严重的资源、环境危机
可持续的经济发展模式
强调环境承载能力和自然资源的永续利用
清洁生产和文明消费
减少经济活动所造成的环境压力和资源耗竭
(3)自然资源的可持续利用
资源类型
可持续利用措施
土地资源
防治土地荒漠化,治理水土流失和土壤污染,保护基本农田,工矿废弃地复垦等
森林资源
合理利用,妥善保护
水资源
节约、保护水资源,防治水污染
海洋资源
伏季休渔、禁止滥捕、污染治理
(4)协调人地关系,从我做起
①协调人地关系
②个人参与:维护生态平衡,珍惜自然资源,保护生态环境。
1.实施可持续发展的途径——循环经济
(1)概念:建立在物质不断循环利用基础上的经济发展模式。
(2)原则与特点
(3)基本途径
①工业推行模式——清洁生产
从原料开采——生产制造——消费使用——废弃物处理的全过程来评估产品对环境的影响程度,通过清洁生产可以产生很好的经济效益和环境效益。
②农业推行模式——生态农业
a.方式:通过模拟自然生态系统的结构和功能,调整原有的生产结构,把粮食生产与多种经济作物的生产相结合,发展种植业与林、牧、副、渔业相结合,协调经济发展与环境之间、资源利用与保护之间的关系。
b.目的:形成生态上和经济上的良性循环,实现农业的可持续发展。
2.分析某地可持续发展问题的答题要点
一般从以下几个方面考虑,但具体考题可有所侧重或删减。
(1)控制人口规模,提高人口素质,减轻资源和环境压力。
(2)转变发展模式,实现循环经济,全面推行清洁生产与生态农业。
(3)实现资源、能源的可持续利用,建立资源节约型的循环经济体系。
(4)协调人地关系,从我做起,树立可持续的环境观和消费观。
(5)加强国际合作,明确共同但有区别的责任。
考法1 解读关联示意图,考查实施可持续发展的途径
(2019·湖南浏阳一中测试)如图为甜菜制糖废水的末端处理示意图,读图,完成1~2题。
1.从可持续发展的角度看,该过程 ( )
A.实现了废弃物的零排放
B.实现了生态、经济、社会三种效益的和谐统一
C.提高了糖的产量和质量
D.促进了技术的进步和提高
2.应用新流程后该厂附近最适合布局 ( )
A.罐头厂 B.啤酒厂
C.造纸厂 D.养猪场
1.B 2.D [第1题,从图中可以看出,废弃物可以再利用,减少了废弃物的排放,但没有达到零排放;产出糖与动物饲料,实现了生态、经济、社会效益的和谐统一。第2题,图中的产品之一动物饲料没有被利用,因而可在该厂附近建设养猪场。]
[再练一题](教师用书独具)
循环农业是美丽乡村建设的途径之一。下图示意某循环农业模式,读图,回答(1)~(2)题。
(1)最适宜该模式的是( )
A.河套平原 B.黄淮平原
C.辽东丘陵 D.闽浙丘陵
(2)循环农业对建设美丽乡村的主要作用是( )
①提高经济效益 ②加快城镇发展 ③提供清洁能源
④促进民居集中
A.①② B.①③
C.②③ D.②④
(1)D (2)B [正确理解关联图中各要素间的相互联系是解答本题组的关键。第(1)题,根据农产品的分布进行空间定位。从图上看,该地区种植甘蔗、水稻,还能养鱼,应位于较低纬度的水乡。第(2)题,解答本题时要看每一个选项是否符合图示的意思,图中各要素间的循环实现了资源的合理有效利用,能够提高经济效益;图中有沼气提供能源,而沼气属于清洁能源。]
我国某地区农业科技园区循环经济模式图
(1)把握主题,梳理过程
该图为“我国某地区农业科技园区循环经济模式图”,图中展示了该生产模式的资源投入、生产过程、产品消费及废弃物处理的全部过程。
(2)分析演变,寻找突破
图中①与水源、技术同属于作物种植的区位条件,②是种植业为畜禽养殖提供的饲料,③④分别是农业对沼气和沼渣的利用,⑤是沼气生产的原料来源。因此,此图的突破点是按照箭头顺序理清循环经济“投入—产出”的过程。
(3)增添信息,验证关系
把要添加的信息依次填入该循环经济模式图中,重新理顺一遍,按照“资源—产品—再生资源”的流程验证物质和能量在循环经济中的合理性。
(4)联系理论,表述意义
循环经济是实施可持续发展的具体实践,因其以资源减量化、再生化为原则,以经济活动生态化为目的,所以对于此类循环经济模式图的意义分析,可以按照可持续发展的三大内涵进行:
①生态上,节约资源,减轻生态环境问题;
②经济上,减少成本,增加产出,提高收入;
③社会上,安排就业,提高生活质量。
考法2 结合区域分布图,考查可持续发展理论的应用
(2019·河南联考)广西北部湾经济区包括南宁、北海、钦州、防城港四市,钦州、防城港和北海等沿海城市将承载北部湾经济区沿海工业的发展,而钦州、防城港和北海又是广西红树林分布的主要区域。红树林湿地的生态功能使北部湾成为中国大陆近海岸最洁净的海域,海洋环境质量长久保持着优良状态。下图为广西北部湾经济区示意图。据此完成3~5题。
3.广西红树林的生态功能有 ( )
①抵御风浪,保护海岸 ②净化淡水水质 ③调节气候
④保护生物多样性
A.①②③ B.①②④
C.①③④ D.②③④
4.北部湾经济区( )
A.矿产资源丰富,适合发展能源、冶金、炼油等重化工业
B.淡水充足,适合发展淡水养殖业,不会对海洋造成污染
C.位于海湾内部,不会受到台风的影响,利于港口建设
D.临海地区的工业化与城市化发展,对生态环境影响小
5.为保障生态可持续发展,北部湾经济区应该 ( )
A.加大技术投入,提高生产效率
B.加强重化工业发展,发展经济
C.大力发展传统经济和生态产业
D.加强红树林自然保护区建设
3.C 4.A 5.D [第3题,由材料可知,红树林生长在近海岸最洁净的海域,不能净化淡水,但在保护海岸、调节气候、保护生物多样性方面发挥着重要作用。第4题,由图可知,北部湾经济区有丰富的锰、石油、铝土矿等资源,适合发展能源、冶金、炼油等重化工业。第5题,加大技术投入,提高生产效率,加强重化工业发展,发展经济,均属于经济可持续发展的措施;大力发展循环经济和生态产业,加强红树林湿地的恢复和建设,有利于生态可持续发展。]
考法3 借助统计图表分析,考查可持续发展理论的理解与应用
安徽省淮北市是一个因皖北地区煤炭开采而设立的新兴工业城市。从20世纪50年代开始开采煤矿至今,土地利用类型的变化使得淮北市矿区的生态系统服务价值发生了变化。下图为不同时段淮北市生态系统不同服务价值变化量示意图(图中数值从低到高代表服务价值的增加)。读图,回答6~8题。
6.在各项生态系统服务中,产生价值最大的是 ( )
A.气体调节 B.土壤更新
C.生物多样性 D.废物处理
7.据材料推测,1987~2000年淮北市( )
A.农田面积增加 B.水体面积减少
C.林地面积增加 D.建设用地面积减少
8.2000~2007年,淮北市土地利用类型转化的主要原因是( )
A.城市化进程加快 B.生态建设加强
C.大多煤矿被关停 D.实施退耕还林
6.D 7.C 8.A [第6题,从示意图中能够直接读出各项生态系统服务所对应的价值,其中废物处理产生的价值最大。第7题,据图可知,1987~2000年,淮北市食物生产的服务价值显著减小,结合材料中“煤矿开采”可以推测,煤矿开采使得地表大面积下沉,形成大片荒地,致使农田面积减少;由图中水源涵养的服务价值增大可推测水体面积增加;图中气体调节、气候调节、提供原材料、生物多样性等的服务价值增大,推测其是由退耕还林或人工造林使得林地面积增加而引起的;结合材料中“新兴工业城市”判断建设用地面积增加。第8题,据示意图判断,2000~2007年该市农田面积有所增加,但是林地和水体面积明显减少,结合材料中“新兴工业城市”等信息推断该城市城市化进程加快,建设用地占用了林地和水体用地,致使水源涵养、废物处理、提供原材料、生物多样性等服务价值显著减小。]
考法4 结合实例描述分析,考查可持续发展理论的理解与应用
阳白村位于山西省五台县南部山区,盛产玉米、高粱,素有五台“粮仓”之称。然而,有一段时期,阳白村却陷入了“增产不增收”的怪圈。目前该村通过种田产粮、粮食酿酒、酒糟喂牛、牛粪生虫、粉虫喂鸡、鸡粪种粮的循环农业链条实现了闭合发展。据此完成9~11题。
9.过去阳白村“增产不增收”的主要原因是 ( )
A.农产品品质低 B.农村劳动力少
C.交通运输不便 D.对市场适应性差
10.该村突破“增产不增收”怪圈的关键环节是 ( )
A.粮食酿酒 B.酒糟喂牛
C.牛粪生虫 D.粉虫喂鸡
11.该村发展循环农业可以 ( )
A.增加可用耕地面积
B.加快城市化进程
C.带动生态旅游的发展
D.提高农产品的价格
9.D 10.A 11.C [第9题,阳白村位于我国中部地区,光照充足,昼夜温差较大,农产品品质高;其所在地区相对落后,农村劳动力充足且廉价;交通运输条件能够在一定程度上影响粮食外运,但不是使阳白村陷入“增产不增收”怪圈的主要因素;农产品价格受市场波动影响大,该村过去一直以玉米、高粱等农作物生产为主,没有根据市场需求变化而调整农业发展方向,极易造成“增产不增收”。第10题,由材料可知,该村循环农业链条突破“增产不增收”怪圈的关键是对粮食进行深加工和利用,以粮食酿酒环节为切入点,以酒糟喂牛、牛粪生虫、粉虫喂鸡延长产业链,增加附加值,从而实现经济的可持续发展,增加了经济效益。第11题,阳白村发展循环农业,并没有增加耕地面积;该循环农业链条,可以促进该地农村的建设和发展,而不是加快城市化进程;循环经济和生态农业的发展,可以进一步带动区域生态旅游的发展;农产品的价格主要由市场决定。]
随堂小测| 检验复习效果
(2019·定州模拟)分析下图人地关系的三种不同观点,完成1~3题。
1.下列有关观点一的说法,不正确的是 ( )
A.观点一也就是自然环境决定论
B.观点一产生于生产力水平极为低下的时代
C.观点一特别强调人的主观能动性
D.观点一认为人只是被动地适应环境
2.下列有关观点二的说法,正确的是 ( )
A.观点二产生于人类社会生产力水平高度发达的现代
B.观点二以通过农业生产破坏自然环境为其主要影响
C.观点二以通过工业活动造成环境污染为其主要影响
D.观点二的后果是造成人地关系的全面不协调
3.下列做法或说法不符合观点三思想的是 ( )
A.斩伐养长,不失其时
B.退耕还林,退耕还牧
C.竭泽而渔,焚薮而田
D.植树造林,修建水库
1.C 2.D 3.C [第1题,读图,观点一指人类社会从环境中索取资源,向环境中排放废弃物,只是环境影响人类,而人类不会影响环境,这是人类生产力水平极为低下时形成的自然环境决定论,人类只是被动的适应环境,没有主观能动性。第2题,观点二指人类通过生产活动从环境中获得资源,然后向环境中排放废弃物,人类不断地开发环境,这是在工农业时期形成的,造成人地关系的全面不协调。现代人类社会尽力谋求人地关系协调发展。第3题,根据观点三示意图,人类社会从环境获取资源,也会向环境排放废弃物,人类社会作用于环境,同时环境反作用于人类社会,体现人地协调发展。斩伐养长,不失其时;退耕还林,退耕还牧和植树造林,修建水库,这些都符合人地关系协调发展。而竭泽而渔,焚薮而田会使人地关系不协调。]
(2015·北京高考·节选)从太白山的北麓往上,越往上树木越密越高,上到山的中腰再往上,树木则越稀越矮。待到大稀大矮的境界,繁衍着狼的族类,也居住了一户猎狼的人家(引自贾平凹《太白山记》。太白山为秦岭主峰,海拔3 767米)。据此回答下题。
4.如果过度猎狼,将会( )
①造成山区生物多样性减少 ②增加山区的环境承载力
③导致不良消费观念的形成 ④破坏可持续发展的公平性
A.①② B.②③
C.③④ D.①④
D [如果过度猎狼,会导致狼的数量急剧减少,导致该区域生态系统失衡,最终导致生物多样性的减少,并影响该区域的可持续发展,①正确;过度猎狼,会导致狼的食物,比如山羊等食草动物数量的增多,而食草动物增多会破坏山区的草场,导致山区生态环境的破坏,继而山区的环境承载力下降,②错误;过度猎狼和不良消费观念的形成没有直接的关系,③错误;过度猎狼违反了人与动物之间的公平性,④正确。所以D选项正确。]
(2014·天津高考·节选)结合图文材料,回答下题。
如图所示的大型商城,以汇集国际品牌商品、价格优惠为经营模式。某地理小组学生实地考察了该商城与地理环境的关系。
5.同学们针对如何新建这类大型商城各抒己见,其中符合生态可持续发展观念的是( )
A.增加商城数量,提供更多就业岗位
B.扩大商城规模,带动周边城镇发展
C.立体建设商城,集约开发利用土地
D.商城靠近景点,吸引游客休闲购物
C [解答本题的关键在于提出的方案必须符合生态可持续发展的观念,增加商城数量、扩大商城规模都不符合生态可持续发展的观念,故不选A、B;立体建设商城,集约开发利用土地,这种做法符合生态可持续发展的观念,故选C;汇集国际品牌商品的大型商城靠近旅游景点布局会破坏景区的环境,大量的客流会对环境造成压力,不符合生态可持续发展的观念,故不选D。]
(2018·天津高考·节选)循环经济是低碳经济的重要形式之一。循环经济旨在生产过程中对物质资源循环高效利用,实现无害、减量排放。天津市采用了许多循环经济的模式。
6.在下列经济活动中,不属于循环经济的是( )
A B
C D
B [共享单车制造和消费者使用这一过程,不能体现废弃物资源化和资源减量化,故不属于循环经济,B项符合题意。]
相关资料
更多

