还剩20页未读,
继续阅读
所属成套资源:2020高考鲁教版地理一轮复习教学案()
成套系列资料,整套一键下载
2020版新一线高考地理(鲁教版)一轮复习教学案:第1部分第4单元第1节自然资源与人类自然灾害与人类——以洪灾为例
展开
第一节 自然资源与人类 自然灾害与人类
——以洪灾为例
最新考纲
考法指南
核心素养
1.自然资源对人类生存与发展的意义。
2.自然灾害发生的主要原因及危害。
1.高考对自然资源与人类的考查主要是以区域自然资源分布图或景观图为载体,考查区域自然资源的形成因素、分布特点、开发利用状况等。以选择题或综合题形式呈现。如2017·全国卷Ⅱ·T6~8,2015·全国卷Ⅰ·T7~9。
2.高考对自然灾害的考查主要是以某区域为研究对象,考查某种自然灾害发生的主要原因、产生的危害及防治措施。以选择题或综合题形式呈现。如2016·全国卷Ⅰ·T43,2016·全国卷Ⅱ·T43等。
1.综合思维:能够利用人地关系思想分析资源问题产生的原因、危害及应对措施;正确理解自然灾害产生的原因、危害和防御措施。
2.地理实践力:结合区域自然环境与人类活动分析区域资源状况,因地制宜制定资源战略;了解当地经常发生的自然灾害,并能为当地的防灾减灾提供依据。
知识点一| 自然资源的特点与利用
1.认识自然资源
(1)概念:人类直接从自然界获得,并用于生产和生活的物质与能量。
(2)分类
(3)自然资源的共性特征
表现
举例
开发利用要求
分布的不平衡
性
存在数量或质量上的显著地域差异
因地制宜,发挥地区优势;便于集中开采,但增加运输负担
某些可再生资源的分布具有明显的区域分异规律
不同自然带内热量、水分差异及生物资源变化
不可再生的矿产资源分布具有地质规律
金、银、铜、铁等内生矿多分布于岩浆岩地区,煤、石油等外生矿多分布于沉积岩地区
资源间
的联系性
可再生资源之间表现突出
热带雨林地区,水热资源充足,动植物资源丰富;荒漠地区,降水少,动植物资源贫乏,但太阳光热资源丰富
注意资源
的保护和
综合开发
利用
数量的
有限性
绝对储量将随人类的开发利用不断减少
各种矿产资源(不可再生资源)
合理规划、
适度开发、
循环利用
资源的再生、更新或循环总有一定的周期
生物、土地、水、气候资源(可再生资源)
利用的
发展性
人类对自然资源的利用范围和利用途径将进一步拓展
以能源利用为例:产业革命前,以木材、风力、畜力、水力为主;产业革命以来,以煤炭利用为主;第二次世界大战以来,石油、天然气逐渐成为主要能源。目前、核能、太阳能、风能、地热能等正推广利用
对于尚未完全弄清其用途和开发利用途径的不可再生的自然资源,人类最好不要轻易进行开发利用,以免造成资源的浪费
对自然资源的利用率不断提高
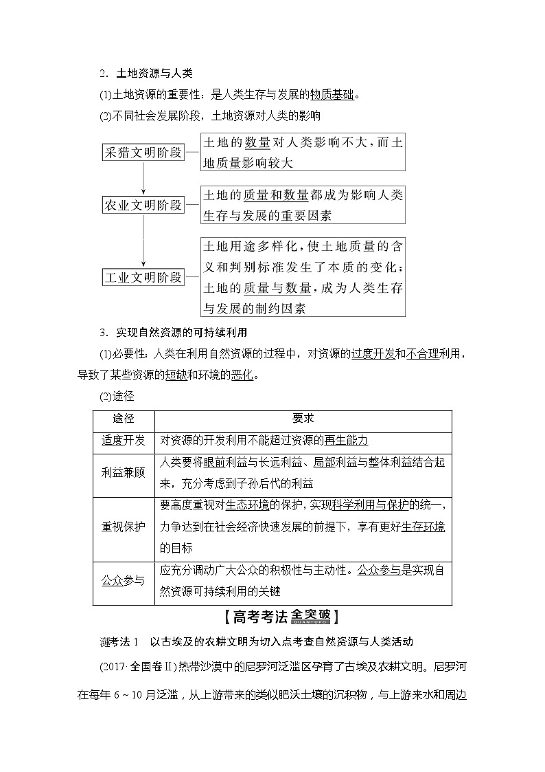
2.土地资源与人类
(1)土地资源的重要性:是人类生存与发展的物质基础。
(2)不同社会发展阶段,土地资源对人类的影响
3.实现自然资源的可持续利用
(1)必要性:人类在利用自然资源的过程中,对资源的过度开发和不合理利用,导致了某些资源的短缺和环境的恶化。
(2)途径
途径
要求
适度开发
对资源的开发利用不能超过资源的再生能力
利益兼顾
人类要将眼前利益与长远利益、局部利益与整体利益结合起来,充分考虑到子孙后代的利益
重视保护
要高度重视对生态环境的保护,实现科学利用与保护的统一,力争达到在社会经济快速发展的前提下,享有更好生存环境的目标
公众参与
应充分调动广大公众的积极性与主动性。公众参与是实现自然资源可持续利用的关键
考法1 以古埃及的农耕文明为切入点考查自然资源与人类活动
(2017·全国卷Ⅱ)热带沙漠中的尼罗河泛滥区孕育了古埃及农耕文明。尼罗河在每年6~10月泛滥,从上游带来的类似肥沃土壤的沉积物,与上游来水和周边区域的植物资源,都对农耕文明的形成意义重大。据此完成1~3题。
1.热带地区原始的耕种方式多为刀耕火种。古埃及人在刀耕火种方式出现之前,能够在沉积物上直接耕种,是因为尼罗河泛滥区( )
A.用水便利 B.土壤肥沃
C.地势平坦 D.植被缺失
2.尼罗河下游泛滥区沉积物主要来源地的降水特点为( )
A.降水季节性强,年降水量大
B.降水季节性强,年降水量小
C.降水季节分配均匀,年降水量大
D.降水季节分配均匀,年降水量小
3.古埃及人从周边区域引入植物用于种植,引入植物的生长期必须与尼罗河泛滥区的耕种期一致。由此判断这些植物最可能来自( )
A.热带雨林气候区 B.地中海气候区
C.热带草原气候区 D.热带季风气候区
[思路点拨] 正确解答本题的关键有两点:一是注意题干中的有效信息,如第1题中的“直接耕种”,第2题中的“来源地”等。二是明确尼罗河流域不同河段的气候。
1.D 2.A 3.B [第1题,D对:古埃及人在刀耕火种方式出现之前,对原有沉积物上的植被破坏作用较小,因此不适合农业耕种。若能在沉积物上直接耕种,则表明尼罗河泛滥区植被缺失。A、B、C错:尼罗河泛滥区用水便利、土壤肥沃和地势平坦是尼罗河地区发展耕作业的固有条件,优势不明显。第2题,A对,B错:由材料可知,尼罗河每年6~10月泛滥,从上游带来类似肥沃土壤的沉积物,说明下游泛滥区沉积物主要来源地的降水特点是降水季节性强,年降水量大。C、D错:尼罗河在每年6~10月泛滥,说明降水集中,季节分配不均。第3题,尼罗河泛滥区主要位于热带沙漠气候区,终年炎热干燥。B对:地中海气候区植物的耕种期在夏季,此时的气候特点是炎热干燥,适合在尼罗河泛滥区种植。A、C、D错:热带雨林气候区、热带草原气候区和热带季风气候区植物的耕种都是在高温多雨的条件下,不适合尼罗河泛滥区。]
考法2 以海水开发为切入点考查水资源问题与对策
(2015·全国卷Ⅰ)海冰含盐量接近淡水,适当处理后可作为淡水资源。下图示意渤海及附近区域年平均气温≤-4℃日数的分布。据此完成4~6题。
4.图示甲、乙、丙、丁四海域中,海冰厚度最大的是( )
A.甲 B.乙
C.丙 D.丁
5.下列城市附近海域,单位面积海冰资源最丰富的是( )
A.葫芦岛 B.秦皇岛
C.大连 D.烟台
6.推测目前没有大规模开采渤海海冰的原因是( )
A.成本过高 B.破坏环境
C.资源量不足 D.市场需求不足
4.B 5.A 6.A [第4题,读年平均气温≤-4 ℃日数的分布图可知,甲、乙两地年平均气温≤-4 ℃的日数介于20~40之间,丙、丁两地年平均气温≤-4 ℃的日数介于0~20之间。低温期持续时间越长,海冰应当越厚,据此可排除C、D两项;甲地位于渤海内部,远离海岸,海水相对较深,受海洋影响大,虽纬度略高但水温较高,因而结冰期较短且海冰较薄。而乙地位于渤海边缘,靠近大陆,海水较浅,受大陆影响大,虽纬度略低但水温较低,因而结冰期较长且冰层厚。故选B。第5题,比较四个城市,葫芦岛市附近海域年平均气温≤-4 ℃的日数介于60~80之间,说明当地海冰结冰期最长、厚度最大,因而单位面积的海冰资源最丰富。故选A。第6题,海冰适当处理后可作为淡水资源,但目前渤海海冰没有大规模开采,最主要的原因还是开采难度较大,成本过高。故选A。开采海冰基本不会破坏环境,B项错;图文资料显示渤海海冰资源丰富,C项错;周边地区水资源紧张,市场需求量大,D项错。]
[规律方法] 某地水资源紧张问题的相关分析方法
(1)某地水资源短缺问题的分析思路
(2)水资源紧张的原因及解决措施的分析
水资源紧张问题的产生既有自然原因,也有人为原因,应针对各种原因采取相应措施,具体分析如下表所示:
产生原因
对策
自然
原因
空间分布不均
跨流域调水
时间分布不均
修建水库
气候干旱,水资源总量少
节约用水
人为
原因
人口剧增,工农业生产规模扩大,水资源需求量增大
控制人口增长,节约用水,提高水资源利用率
水资源浪费严重
节约、合理使用;水资源市场化,加强管理
水资源污染严重
保护水源、防治污染、净化污水、立法保护
(3)水资源问题的对策选择分析
水资源短缺主要表现为两种,一是资源型缺水,主要是指水资源总量少,不能适应经济发展的需要,应主要从开源、节流上寻求对策;二是水质型缺水,主要是指因大量排放废污水造成的水资源短缺,应主要从水污染的治理和水环境的保护上寻求对策。
[再练一题](教师用书独具)
依据图文资料及所学知识,完成下列问题。
某岛国人口约500万(2009年),经济发达,淡水资源严重不足。该国国土面积约640平方千米,其中主岛面积约540平方千米,地形单一,平均海拔不足15米,岛上河流最长不足16千米。下面图1示意该国主岛及其附近地区,图2为对应的气候资料。
图1 图2
(1)简述该国气候特征,并分析该国淡水资源严重不足的主要原因。
(2)下图为图1中M水坝的景观。水坝能阻挡海水涌入,并通过其闸门调控河流入海流量。说明建坝前后坝内水域水的咸淡变化及其原因。
(3)除建坝外,请你为该国再提出一种解决淡水资源短缺的方案,并说明理由。
[解析] 第(1)题,根据经纬网判断该岛国为新加坡,降水丰富(热带雨林气候)但淡水不足的原因可从淡水的收(河川径流不易储存)支(经济工农业发达、人口多需求量大)两方面分析。第(2)题,通过建坝,可以阻止海水倒灌,且能蓄积淡水,从而使咸水变淡水。第(3)题,从开源(海水淡化、进口淡水等)、节流(节约用水、提高水的利用率等)角度分析。
[答案] (1)气候特征:终年高温多雨。主要原因:国土面积小,地势低平,四周环海,陆地上储存淡水(地表水、地下水)的条件差(河流短小);人口密度大,经济发达,生活、生产对淡水需求量大。
(2)水坝修建以前,水偏咸。原因:河流水流平缓,海潮(顶托作用)使河水和海水相混。水坝修建后,水逐渐变淡(改善)。原因:拦蓄淡水,阻止海水倒灌;通过闸门调控蓄水和排水,逐渐使偏咸的水换成淡水。
(3)①从邻国(马来西亚)购买淡水。邻国(马来西亚)面积较大,高温多雨,有较多淡水。两国之间的海峡狭窄,输送淡水成本低。②海水淡化。该国经济比较发达,四周环海,可选适当地点,建海水淡化厂,生产淡水。③废水(污水)回收利用。该国经济发达,人口密度大,生活、生产废水(污水)产生量大。
考法3 以风能资源的分布为切入点考查我国能源问题及对策
7.图1是全球风电装机容量和发电成本变化图,图2是我国风能及风电场分布图。读图,回答下列问题。
图1
图2
(1)进入21世纪,世界各国更加重视新能源的开发和利用。结合图1说明全球风电装机容量的变化特点,并从矿物能源供需、技术和环境因素方面分析其主要原因。
(2)从自然和市场条件分析甲地建设风力发电基地的不利因素。
(3)分析乙地风能资源贫乏的原因。该地正在开发的可再生常规能源是什么?
[解析] 第(1)题,根据图1可知,柱状表示装机容量,曲线表示发电成本,装机容量增大,发电成本降低。主要原因结合题干来回答,技术进步使发电成本下降,矿物能源逐渐枯竭和环境问题要求开发风能资源。第(2)题,由图可知甲地位于我国西北地区(内蒙古高原),建设风力发电基地的不利因素是受夏季风影响小,冬春季节易受冰冻、雪灾、沙尘暴等气象灾害影响,远离我国东部消费市场,输电距离远。第(3)题,由图可知乙地是四川盆地,离冬季风源地远,盆地地形,风力小;正在开发的可再生常规能源是水能。
[答案] (1)变化特点:快速增长。主要原因:①矿物能源逐渐枯竭,能源需求增大,供需矛盾加剧;③技术进步使发电成本下降;③开发风能资源,减轻环境污染和破坏。
(2)自然原因:①夏季风力相对较小;②易受冰冻、雪灾、沙尘暴等气象灾害影响。市场条件:远离消费市场,输电距离远。
(3)原因:①离冬季风源地远;②受盆地周围山地及高原影响,风力减弱。正在开发的可再生常规能源为水能。
[规律方法] 我国的能源问题
(1)主要表现
①石油供应紧张,长期大量依赖进口的局面难以改变。
②世界石油资源主要集中在中东,中国进口石油一半左右来自中东,这些地区政局的不稳定,直接影响到我国石油进口的可靠性。
③中国石油进口运输以外国油轮运输为主,增加了石油进口的脆弱性。
(2)成因
①我国经济发展速度快,能源需求量大。
②我国能耗大的工业发展快,加剧了能源紧张。
③能源利用率低,浪费严重。
④能源勘探、开采跟不上国民经济的需求。
(3)解决措施
①开源:加大国内资源勘探力度,加强煤炭、石油、天然气的开发利用,积极开发水能资源,加快发展核电,鼓励发展新能源和可再生能源,优化能源结构。
②节流:适度开发,均衡生产,提高能源开采率;推广新技术、新工艺,充分利用经济杠杆促进节油,提高能源利用率;调整产业结构,发展节能产业。
③区际协调:积极开展国际能源资源合作,充分利用国际国内两个市场、两种资源,建设石油储备基地,保证我国能源的正常供应;将高耗能的产业转移到国外生产,降低能源使用量。
知识点二| 自然灾害的形成与危害
1.认识洪水与洪灾
读世界主要自然灾害带图,回答下列问题。
(1)自然灾害概况
①概念:在自然界发生的,对人类生命和财产构成危害的事件。
②分类(如上图)
(2)区分洪水与洪灾
①含义
②洪灾给人类带来的损失
直接
损失
冲毁房屋、道路和桥梁,淹没农田、村镇和工厂,造成工业、农业的财产损失,以及人畜的伤亡,有时甚至会引起瘟疫和传染病的暴发
间接
损失
造成供水、电力、交通、能源等供应中断,以及城乡商业活动的停止和生活秩序的紊乱等
2.洪灾的形成原因
(1)自然原因
①气象因素:强降雨,冰雪快速融化。
②河湖因素
③流域汇水速度:地面坡度越大,土壤含水率越高,植被覆盖率越低,流域汇水速度越快。
④河道排水速度:河谷越顺直,纵向坡度越大,河道排水的速度越大。
(2)人为原因
①破坏植被:导致流域汇水速度加快,加剧水土流失和河道的淤积,使河流水位升高,河床坡度减小。
②围湖造田:使湖泊对洪水的调节作用减弱。
③建筑物占据河道:降低排水的速度。
3.洪涝灾害的防御措施
(1)工程措施
①兴建水库,退耕还湖,提高对洪水的调蓄能力。
②修筑堤坝,防止洪水漫溢。
③疏浚河道,加快泄洪速度。
④开辟分洪区,开挖分洪道,降低洪水水位。
(2)非工程措施
1.我国主要的气象灾害
灾害
成因
我国的时空分布
危害
防治途径
干
旱
长时期无降水或降水异常偏少
东部地区多发,华北地区多春旱,长江中下游地区多伏旱
造成粮食减产,人畜饮水困难,影响经济发展和社会的安定
改变农业结构,选择耐旱作物,开展农田水利建设等
寒
潮
由强冷空气迅速入侵造成大范围的剧烈降温并伴有大风、雨雪、冻害等现象
主要发生在冬半年,由东北到西南依次变弱
使农作物和牲畜受到冻害,交通、通讯和建筑物受到很大影响
发布准确的寒潮消息或警报,及早防护
台
风
形成于热带或副热带洋面上的强烈发展的热带气旋
每年的夏秋季节,东南沿海的广东、海南、广西、福建、浙江等省区受影响
主要由强风、特大暴雨和风暴潮造成
加强台风的监测和预报,及时发布台风预报和警报
2.我国洪灾频发的主要原因及防治措施
(1)洪涝灾害的主要原因
①季风气候的不稳定性,使得降水季节和年际变化大。降水集中于夏秋季节,全国大部分地区5~9月降水量占全年的比重高达80%。
②乱砍滥伐,毁林开荒,植被破坏严重,水土流失加剧,围湖造田,湖泊萎缩,使上中游涵养水源能力和中下游蓄水、排水能力减弱。
(2)洪涝灾害的防御措施(以淮河、黄河、长江为例)
①淮河的治理
上游建水库和蓄水工程;中游利用湖泊洼地蓄洪,加固干流的堤防;下游开辟入海河道,分流排泄洪水。
②黄河的治理
上游兴建水利枢纽蓄积洪水,中游植树造林减少水土流失,下游加固黄河大堤。
③长江的综合利用和治理
3.我国西南地区地质灾害多发的主要原因及防御措施
灾害种类
成因
防御措施
地震
位于亚欧板块与印度洋板块交界处,地壳活跃
做好地震监测,加强对地震预报的研究;提高建筑质量,加固房屋等;建立地震应急救灾体系;加强宣传和演练,提高民众的避灾和自救、互救能力
滑坡
泥石流
地质构造复杂、地形崎岖,不合理的人类活动
增强防灾减灾意识,加强监测和预报;建设岩土体改造工程、疏排水工程,加固、稳定变形土体;建设护坡工程;植树造林,改善生态环境;聚居人口迁出高风险区
考法1 以冷冻灾害为切入点考查气象灾害的成因和防御措施
1.下图示意我国部分地区冷冻灾害发生频次分布,读图回答问题。
(1)指出冷冻灾害对农业生产的影响,并分析图中P区域冷冻灾害高发的原因。
(2)简述该区域农业生产预防冷冻灾害可采取的主要措施。
[解析] 第(1)题,冷冻灾害主要是由气温的异常变化造成的,主要受灾体是农业,主要包括对农作物的直接损害和对农业基础设施的间接危害。图中的信息显示,P地区位于三山夹峙地带,并且向北敞开,成为北方冷空气容易进入并且堆积的区域;同时山地地形,地势高,气温低。第(2)题,冷冻灾害的防御措施主要包括预报预警、提高防灾意识和加强防灾管理、培育与推广耐寒品种等。
[答案] (1)农业减产(农作物、牲畜、林木、渔业减产);农田基础设施被破坏;寒潮南下受地形影响,冷空气堆积;地势较高,气温低。
(2)加强天气监测与预报;加强减灾防灾管理,做好防冻措施;培育与推广耐寒品种。
考法2 以我国沿海地区为背景考查洪涝灾害的成因
2.(2015·全国卷Ⅱ)近年来,沿海地区城市遭受严重涝灾的现象时有发生。
读图,分析M市易出现重度涝灾的自然原因。
[解析] M市易出现重度涝灾的自然原因,可从地形地势特点、河流水文水系特点、城市靠近海洋的特殊地理位置,以及特殊的天气现象(台风)等方面综合分析。
[答案] 地处平原,地势低平,受南部山区洪水和河流上游汇水的共同影响;排洪通道少,且易受潮水和其他河流洪水的顶托,排水不畅;处于台风过境或登陆区,台风常带来强降雨。
[规律方法] 我国三种洪水灾害的对比分析
类型
分布地区
发生时间
形成原因
暴雨洪水
东部季风区各大江河的中下游平原地区
4~9月
降水多,且暴雨集中;地势低平,雨季河流排水不畅;人类经济活动不合理
融雪洪水
西部和东北高纬度山区
4~5月融雪洪水,7~8月冰川融水
冬季气温低、积雪多,随气温升高,积雪、冰川融化形成洪水
冰凌洪水
河流从低纬流向高纬且有结冰期的河段。如黄河上游的宁夏、内蒙古河段和部分下游河段及松花江部分河段
初冬河流结冰时和初春河流融冰时
低纬河段结冰晚,融冰早;高纬河段结冰早,融冰晚。造成高纬河段河冰阻塞河道形成洪水
考法3 以里下河流域为切入点考查洪涝灾害的防御措施
3.(2016·全国卷Ⅱ)江苏省里下河地区总面积1.35万平方千米,平均海拔2~3米。其东面的通榆运河比里下河地区高1~2米,北面的黄河故道比里下河地区高5米,南面是新通扬运河和沿江高沙地,西面是高耸的京杭运河大堤,因此里下河地区易发洪涝灾害。下图示意里下河地区位置和河网分布。
提出里下河地区防治洪涝灾害的措施。
[解析] 洪涝灾害的防治措施主要包括工程措施与非工程措施,其中工程措施应“因河制宜”。由题目的图文信息知,里下河地区地势低洼、排水不畅,这是洪涝灾害发生的重要原因,因此防治洪涝灾害的工程措施应包括开挖入海河道、修建蓄洪工程、退耕还湖等方面,而非工程措施主要包括加强监测、重视宣传教育、提高防灾减灾意识等。
[答案] 开挖入海新河,改造河网,分散水流;建设水利枢纽工程,洪涝期间排水;修筑蓄洪工程(水库),加强湖泊对洪水的调节能力;退耕还湖;加强预报监测;加强宣传教育,提高防灾、减灾意识。
[解题技巧] 自然灾害分布、成因、防御的答题技巧
(1)分布:从空间分布和时间分布方面回答。
(2)成因:从自然原因和人为原因方面分析。自然原因包括地形、地质、气候、植被等方面;人为原因包括毁林开荒、围湖造田等不合理的人类活动。
(3)防灾措施:从工程措施和非工程措施方面分析。工程措施包括修建水库、加固大堤、防护林等;非工程措施包括宣传、法律法规、监测预报、应急机制等方面。
[再练一题](教师用书独具)
阅读图文资料,完成下列要求。下图所示区域位于我国江南丘陵区。
分析图中居民点易遭洪灾的原因,并提出具体的应对措施。
[解析] 从地形、气候方面分析洪灾原因,该区域位于江南丘陵,属于亚热带季风气候,降水集中于夏季,多暴雨;居民点位于河谷中的河流两岸,易发生水灾。应对措施可从修建水库、将居民点迁出河谷(即迁出高风险区)、修建堤坝等方面回答。
[答案] 原因:区域属于亚热带季风气候,多暴雨。居民点地处谷底河边,其河流上游地区集水面积较广。暴雨时流水在谷底汇集,河水暴涨,易淹没农田和房屋。
措施:将居民点迁向合理的位置(地势较高、地形起伏和缓,既不受洪水威胁又无地质灾害隐患的地方)。或修建水库拦蓄洪水,修建沿河防洪堤。
考法4 通过统计图考查地质灾害的形成原因
4.福建省低山丘陵区是崩塌、滑坡和泥石流等地质灾害的多发区。下图示意该区域1990~2006年地质灾害各月多年平均发生的次数。
概括该区域地质灾害月际分布特点。说明6月、7月地质灾害发生次数差异的自然原因。
[解析] 据图概括地质灾害的月际分布特点。由图可知,位于我国东南沿海的福建省,其低山丘陵区各月都会发生地质灾害,只是灾害的次数不同,5~8月次数较多,6月次数最多,11月~次年2月次数较少。滑坡、崩塌和泥石流等地质灾害发生的多少与降水量密切相关,降水多的月份地质灾害就多,6月份发生次数最多,说明6月份受夏季风影响大,山地迎风坡降水多,且多暴雨;7月份地质灾害相对较少,说明7月份降水少,原因是该月份受夏季风影响相对较小,受副热带高压影响较大。
[答案] 特点:各月都有地质灾害发生,(夏季多,冬季少)5~8月相对集中,其中6月份发生次数最多。原因:福建省低山丘陵区属亚热带季风气候,6月,降水多,且多暴雨,易引发地质灾害;7月,受副热带高压控制,降水少,地质灾害发生次数减少。
随堂小测| 检验复习效果
(教师用书独具)
近年来,我国外来物种种数大增,有些物种在新环境中急剧繁殖扩散,严重危害当地的生物多样性、农林牧渔业生产以及人类健康,成为外来入侵物种。下图为我国各省区外来入侵植物种数分布图。读图,回答1~2题。(双选)
1.外来入侵植物种数在我国的总体分布格局是( )
A.高寒及荒漠地区少
B.东部由低纬向高纬减少
C.面积大的省区较多
D.边境省区比较多
2.云南省和广东省成为我国入侵植物种数最多省份的原因是( )
A.位于沿海地区,经济发达
B.地形复杂,环境多样
C.地处亚热带热带,水热条件优越
D.交通方便,人口稠密
1.AB 2.BC [第1题,由图可知,我国外来入侵植物种数在青藏高原和西北干旱地区较少,A项正确;在东部地区,位于低纬的省区(广东、云南、福建等)较位于高纬的省区(黑龙江、吉林等)外来入侵植物种数多,呈现由低纬向高纬减少的趋势,B项正确;图中显示我国面积大的几个省区外来入侵植物种数较少,C项错误;边境省区外来入侵植物种数有的较多,如云南,有的少,如西藏,D项错误。第2题,云南省
不是我国沿海省区,A项错误;云南大部分地区位于云贵高原,西北部位于横断山区,广东大部分地区为山地丘陵,南部沿海地区有平原分布,两地均地形复杂,环境多样,且两地纬度较低,水热条件优越,为物种生存提供了有利条件,成为外来入侵植物种数最多的省区,B、C项正确;云南地处西南地区,人口密度相对较小,交通受地形等自然条件的限制,相对不便,D项错误。]
3.(2016·全国卷Ⅲ)河南省按水文气象特点可分为5区。下图示意河南省各水文气象区1450~1979年水旱灾害年数。
概括河南省1450~1979年水旱灾害空间分布特征,并解释原因。
[解析] 河南省该时段水旱灾害空间分布特征可结合图示从南、北部的差异上回答,原因主要从南、北方气候的差异上分析。
[答案] 分布特征:北部(三区)水旱灾害发生年份相对较多,南部(两区)水旱灾害发生年份相对较少。原因:北部(三区)和南部(两区)基本上以秦岭—淮河一线为界,分属北方地区和南方地区。北部(三区)属温带季风气候(半湿润区),降水的季节变化和年际变化较大,易发水旱灾害;南部(两区)属亚热带季风气候(湿润区),降水的季节变化和年际变化较小,水旱灾害发生频率也较低。
4.(2016·全国卷Ⅰ)古乡沟位于青藏高原东南部,上游地区有6条冰川,沟谷有厚度达300多米的堆积物。中游河谷狭窄。冰川末端伸入森林带。每年夏秋季常有冰川泥石流爆发,其破坏力在世界上是罕见的。
分析古乡沟夏秋季节冰川泥石流破坏力巨大的原因。
[解析] 古乡沟夏秋季节冰川泥石流破坏力巨大的原因分析,要抓住“夏秋”“沟谷有厚度达300多米的堆积物”“河谷狭窄”等关键信息。“夏秋”——气温高,冰川融水多,西南季风影响大,降水多,形成泥石流的水源特别丰富;“沟谷有厚度达300多米的堆积物”——泥石流物质来源丰富;“河谷狭窄”——流速快,泥石流能量集中;冰川末端伸入森林带——落差大。
[答案] 深厚的松散堆积物提供了异常丰富的物质条件;夏秋气温高,冰川强烈消融,此时降水较为丰沛,冰川融水与降水叠加,提供了极为丰沛的水源;狭窄的河谷,巨大的落差,积累了巨大的能量。
5.(2016·天津高考·节选)读图文材料,回答问题。
浙江省沿海的洞头岛受台风及其次生灾害的影响较大。当地政府为保护人民生命和财产安全,规划确定了“防灾避险地”。
图1 洞头岛景观图
图2 洞头岛避险地分布示意图
对照下表中“防灾避险地”的选址条件及其主要原因,填写空项。
选址条件
主要原因
地处山坳
利于避风
相对空旷的公共用地
①________
②________
躲避滑坡、泥石流等灾害
③________
方便居民就近避灾
有通道与外界相连
④________
[解析] 相对空旷的公共用地可以容纳较多的灾民;要与山体保持适当的距离,以避开滑坡、泥石流等灾害;要方便居民就近避灾,避灾地点就应该选择在居民点附近;要有通道与外界相连,以便于灾民的转移及救灾物资的及时运达。
[答案] ①容纳较多灾民(减少意外伤害;降低建设成本) ②与山体保持适当距离 ③临近居民区 ④便于转移灾民和运输救灾物资
第一节 自然资源与人类 自然灾害与人类
——以洪灾为例
最新考纲
考法指南
核心素养
1.自然资源对人类生存与发展的意义。
2.自然灾害发生的主要原因及危害。
1.高考对自然资源与人类的考查主要是以区域自然资源分布图或景观图为载体,考查区域自然资源的形成因素、分布特点、开发利用状况等。以选择题或综合题形式呈现。如2017·全国卷Ⅱ·T6~8,2015·全国卷Ⅰ·T7~9。
2.高考对自然灾害的考查主要是以某区域为研究对象,考查某种自然灾害发生的主要原因、产生的危害及防治措施。以选择题或综合题形式呈现。如2016·全国卷Ⅰ·T43,2016·全国卷Ⅱ·T43等。
1.综合思维:能够利用人地关系思想分析资源问题产生的原因、危害及应对措施;正确理解自然灾害产生的原因、危害和防御措施。
2.地理实践力:结合区域自然环境与人类活动分析区域资源状况,因地制宜制定资源战略;了解当地经常发生的自然灾害,并能为当地的防灾减灾提供依据。
知识点一| 自然资源的特点与利用
1.认识自然资源
(1)概念:人类直接从自然界获得,并用于生产和生活的物质与能量。
(2)分类
(3)自然资源的共性特征
表现
举例
开发利用要求
分布的不平衡
性
存在数量或质量上的显著地域差异
因地制宜,发挥地区优势;便于集中开采,但增加运输负担
某些可再生资源的分布具有明显的区域分异规律
不同自然带内热量、水分差异及生物资源变化
不可再生的矿产资源分布具有地质规律
金、银、铜、铁等内生矿多分布于岩浆岩地区,煤、石油等外生矿多分布于沉积岩地区
资源间
的联系性
可再生资源之间表现突出
热带雨林地区,水热资源充足,动植物资源丰富;荒漠地区,降水少,动植物资源贫乏,但太阳光热资源丰富
注意资源
的保护和
综合开发
利用
数量的
有限性
绝对储量将随人类的开发利用不断减少
各种矿产资源(不可再生资源)
合理规划、
适度开发、
循环利用
资源的再生、更新或循环总有一定的周期
生物、土地、水、气候资源(可再生资源)
利用的
发展性
人类对自然资源的利用范围和利用途径将进一步拓展
以能源利用为例:产业革命前,以木材、风力、畜力、水力为主;产业革命以来,以煤炭利用为主;第二次世界大战以来,石油、天然气逐渐成为主要能源。目前、核能、太阳能、风能、地热能等正推广利用
对于尚未完全弄清其用途和开发利用途径的不可再生的自然资源,人类最好不要轻易进行开发利用,以免造成资源的浪费
对自然资源的利用率不断提高
2.土地资源与人类
(1)土地资源的重要性:是人类生存与发展的物质基础。
(2)不同社会发展阶段,土地资源对人类的影响
3.实现自然资源的可持续利用
(1)必要性:人类在利用自然资源的过程中,对资源的过度开发和不合理利用,导致了某些资源的短缺和环境的恶化。
(2)途径
途径
要求
适度开发
对资源的开发利用不能超过资源的再生能力
利益兼顾
人类要将眼前利益与长远利益、局部利益与整体利益结合起来,充分考虑到子孙后代的利益
重视保护
要高度重视对生态环境的保护,实现科学利用与保护的统一,力争达到在社会经济快速发展的前提下,享有更好生存环境的目标
公众参与
应充分调动广大公众的积极性与主动性。公众参与是实现自然资源可持续利用的关键
考法1 以古埃及的农耕文明为切入点考查自然资源与人类活动
(2017·全国卷Ⅱ)热带沙漠中的尼罗河泛滥区孕育了古埃及农耕文明。尼罗河在每年6~10月泛滥,从上游带来的类似肥沃土壤的沉积物,与上游来水和周边区域的植物资源,都对农耕文明的形成意义重大。据此完成1~3题。
1.热带地区原始的耕种方式多为刀耕火种。古埃及人在刀耕火种方式出现之前,能够在沉积物上直接耕种,是因为尼罗河泛滥区( )
A.用水便利 B.土壤肥沃
C.地势平坦 D.植被缺失
2.尼罗河下游泛滥区沉积物主要来源地的降水特点为( )
A.降水季节性强,年降水量大
B.降水季节性强,年降水量小
C.降水季节分配均匀,年降水量大
D.降水季节分配均匀,年降水量小
3.古埃及人从周边区域引入植物用于种植,引入植物的生长期必须与尼罗河泛滥区的耕种期一致。由此判断这些植物最可能来自( )
A.热带雨林气候区 B.地中海气候区
C.热带草原气候区 D.热带季风气候区
[思路点拨] 正确解答本题的关键有两点:一是注意题干中的有效信息,如第1题中的“直接耕种”,第2题中的“来源地”等。二是明确尼罗河流域不同河段的气候。
1.D 2.A 3.B [第1题,D对:古埃及人在刀耕火种方式出现之前,对原有沉积物上的植被破坏作用较小,因此不适合农业耕种。若能在沉积物上直接耕种,则表明尼罗河泛滥区植被缺失。A、B、C错:尼罗河泛滥区用水便利、土壤肥沃和地势平坦是尼罗河地区发展耕作业的固有条件,优势不明显。第2题,A对,B错:由材料可知,尼罗河每年6~10月泛滥,从上游带来类似肥沃土壤的沉积物,说明下游泛滥区沉积物主要来源地的降水特点是降水季节性强,年降水量大。C、D错:尼罗河在每年6~10月泛滥,说明降水集中,季节分配不均。第3题,尼罗河泛滥区主要位于热带沙漠气候区,终年炎热干燥。B对:地中海气候区植物的耕种期在夏季,此时的气候特点是炎热干燥,适合在尼罗河泛滥区种植。A、C、D错:热带雨林气候区、热带草原气候区和热带季风气候区植物的耕种都是在高温多雨的条件下,不适合尼罗河泛滥区。]
考法2 以海水开发为切入点考查水资源问题与对策
(2015·全国卷Ⅰ)海冰含盐量接近淡水,适当处理后可作为淡水资源。下图示意渤海及附近区域年平均气温≤-4℃日数的分布。据此完成4~6题。
4.图示甲、乙、丙、丁四海域中,海冰厚度最大的是( )
A.甲 B.乙
C.丙 D.丁
5.下列城市附近海域,单位面积海冰资源最丰富的是( )
A.葫芦岛 B.秦皇岛
C.大连 D.烟台
6.推测目前没有大规模开采渤海海冰的原因是( )
A.成本过高 B.破坏环境
C.资源量不足 D.市场需求不足
4.B 5.A 6.A [第4题,读年平均气温≤-4 ℃日数的分布图可知,甲、乙两地年平均气温≤-4 ℃的日数介于20~40之间,丙、丁两地年平均气温≤-4 ℃的日数介于0~20之间。低温期持续时间越长,海冰应当越厚,据此可排除C、D两项;甲地位于渤海内部,远离海岸,海水相对较深,受海洋影响大,虽纬度略高但水温较高,因而结冰期较短且海冰较薄。而乙地位于渤海边缘,靠近大陆,海水较浅,受大陆影响大,虽纬度略低但水温较低,因而结冰期较长且冰层厚。故选B。第5题,比较四个城市,葫芦岛市附近海域年平均气温≤-4 ℃的日数介于60~80之间,说明当地海冰结冰期最长、厚度最大,因而单位面积的海冰资源最丰富。故选A。第6题,海冰适当处理后可作为淡水资源,但目前渤海海冰没有大规模开采,最主要的原因还是开采难度较大,成本过高。故选A。开采海冰基本不会破坏环境,B项错;图文资料显示渤海海冰资源丰富,C项错;周边地区水资源紧张,市场需求量大,D项错。]
[规律方法] 某地水资源紧张问题的相关分析方法
(1)某地水资源短缺问题的分析思路
(2)水资源紧张的原因及解决措施的分析
水资源紧张问题的产生既有自然原因,也有人为原因,应针对各种原因采取相应措施,具体分析如下表所示:
产生原因
对策
自然
原因
空间分布不均
跨流域调水
时间分布不均
修建水库
气候干旱,水资源总量少
节约用水
人为
原因
人口剧增,工农业生产规模扩大,水资源需求量增大
控制人口增长,节约用水,提高水资源利用率
水资源浪费严重
节约、合理使用;水资源市场化,加强管理
水资源污染严重
保护水源、防治污染、净化污水、立法保护
(3)水资源问题的对策选择分析
水资源短缺主要表现为两种,一是资源型缺水,主要是指水资源总量少,不能适应经济发展的需要,应主要从开源、节流上寻求对策;二是水质型缺水,主要是指因大量排放废污水造成的水资源短缺,应主要从水污染的治理和水环境的保护上寻求对策。
[再练一题](教师用书独具)
依据图文资料及所学知识,完成下列问题。
某岛国人口约500万(2009年),经济发达,淡水资源严重不足。该国国土面积约640平方千米,其中主岛面积约540平方千米,地形单一,平均海拔不足15米,岛上河流最长不足16千米。下面图1示意该国主岛及其附近地区,图2为对应的气候资料。
图1 图2
(1)简述该国气候特征,并分析该国淡水资源严重不足的主要原因。
(2)下图为图1中M水坝的景观。水坝能阻挡海水涌入,并通过其闸门调控河流入海流量。说明建坝前后坝内水域水的咸淡变化及其原因。
(3)除建坝外,请你为该国再提出一种解决淡水资源短缺的方案,并说明理由。
[解析] 第(1)题,根据经纬网判断该岛国为新加坡,降水丰富(热带雨林气候)但淡水不足的原因可从淡水的收(河川径流不易储存)支(经济工农业发达、人口多需求量大)两方面分析。第(2)题,通过建坝,可以阻止海水倒灌,且能蓄积淡水,从而使咸水变淡水。第(3)题,从开源(海水淡化、进口淡水等)、节流(节约用水、提高水的利用率等)角度分析。
[答案] (1)气候特征:终年高温多雨。主要原因:国土面积小,地势低平,四周环海,陆地上储存淡水(地表水、地下水)的条件差(河流短小);人口密度大,经济发达,生活、生产对淡水需求量大。
(2)水坝修建以前,水偏咸。原因:河流水流平缓,海潮(顶托作用)使河水和海水相混。水坝修建后,水逐渐变淡(改善)。原因:拦蓄淡水,阻止海水倒灌;通过闸门调控蓄水和排水,逐渐使偏咸的水换成淡水。
(3)①从邻国(马来西亚)购买淡水。邻国(马来西亚)面积较大,高温多雨,有较多淡水。两国之间的海峡狭窄,输送淡水成本低。②海水淡化。该国经济比较发达,四周环海,可选适当地点,建海水淡化厂,生产淡水。③废水(污水)回收利用。该国经济发达,人口密度大,生活、生产废水(污水)产生量大。
考法3 以风能资源的分布为切入点考查我国能源问题及对策
7.图1是全球风电装机容量和发电成本变化图,图2是我国风能及风电场分布图。读图,回答下列问题。
图1
图2
(1)进入21世纪,世界各国更加重视新能源的开发和利用。结合图1说明全球风电装机容量的变化特点,并从矿物能源供需、技术和环境因素方面分析其主要原因。
(2)从自然和市场条件分析甲地建设风力发电基地的不利因素。
(3)分析乙地风能资源贫乏的原因。该地正在开发的可再生常规能源是什么?
[解析] 第(1)题,根据图1可知,柱状表示装机容量,曲线表示发电成本,装机容量增大,发电成本降低。主要原因结合题干来回答,技术进步使发电成本下降,矿物能源逐渐枯竭和环境问题要求开发风能资源。第(2)题,由图可知甲地位于我国西北地区(内蒙古高原),建设风力发电基地的不利因素是受夏季风影响小,冬春季节易受冰冻、雪灾、沙尘暴等气象灾害影响,远离我国东部消费市场,输电距离远。第(3)题,由图可知乙地是四川盆地,离冬季风源地远,盆地地形,风力小;正在开发的可再生常规能源是水能。
[答案] (1)变化特点:快速增长。主要原因:①矿物能源逐渐枯竭,能源需求增大,供需矛盾加剧;③技术进步使发电成本下降;③开发风能资源,减轻环境污染和破坏。
(2)自然原因:①夏季风力相对较小;②易受冰冻、雪灾、沙尘暴等气象灾害影响。市场条件:远离消费市场,输电距离远。
(3)原因:①离冬季风源地远;②受盆地周围山地及高原影响,风力减弱。正在开发的可再生常规能源为水能。
[规律方法] 我国的能源问题
(1)主要表现
①石油供应紧张,长期大量依赖进口的局面难以改变。
②世界石油资源主要集中在中东,中国进口石油一半左右来自中东,这些地区政局的不稳定,直接影响到我国石油进口的可靠性。
③中国石油进口运输以外国油轮运输为主,增加了石油进口的脆弱性。
(2)成因
①我国经济发展速度快,能源需求量大。
②我国能耗大的工业发展快,加剧了能源紧张。
③能源利用率低,浪费严重。
④能源勘探、开采跟不上国民经济的需求。
(3)解决措施
①开源:加大国内资源勘探力度,加强煤炭、石油、天然气的开发利用,积极开发水能资源,加快发展核电,鼓励发展新能源和可再生能源,优化能源结构。
②节流:适度开发,均衡生产,提高能源开采率;推广新技术、新工艺,充分利用经济杠杆促进节油,提高能源利用率;调整产业结构,发展节能产业。
③区际协调:积极开展国际能源资源合作,充分利用国际国内两个市场、两种资源,建设石油储备基地,保证我国能源的正常供应;将高耗能的产业转移到国外生产,降低能源使用量。
知识点二| 自然灾害的形成与危害
1.认识洪水与洪灾
读世界主要自然灾害带图,回答下列问题。
(1)自然灾害概况
①概念:在自然界发生的,对人类生命和财产构成危害的事件。
②分类(如上图)
(2)区分洪水与洪灾
①含义
②洪灾给人类带来的损失
直接
损失
冲毁房屋、道路和桥梁,淹没农田、村镇和工厂,造成工业、农业的财产损失,以及人畜的伤亡,有时甚至会引起瘟疫和传染病的暴发
间接
损失
造成供水、电力、交通、能源等供应中断,以及城乡商业活动的停止和生活秩序的紊乱等
2.洪灾的形成原因
(1)自然原因
①气象因素:强降雨,冰雪快速融化。
②河湖因素
③流域汇水速度:地面坡度越大,土壤含水率越高,植被覆盖率越低,流域汇水速度越快。
④河道排水速度:河谷越顺直,纵向坡度越大,河道排水的速度越大。
(2)人为原因
①破坏植被:导致流域汇水速度加快,加剧水土流失和河道的淤积,使河流水位升高,河床坡度减小。
②围湖造田:使湖泊对洪水的调节作用减弱。
③建筑物占据河道:降低排水的速度。
3.洪涝灾害的防御措施
(1)工程措施
①兴建水库,退耕还湖,提高对洪水的调蓄能力。
②修筑堤坝,防止洪水漫溢。
③疏浚河道,加快泄洪速度。
④开辟分洪区,开挖分洪道,降低洪水水位。
(2)非工程措施
1.我国主要的气象灾害
灾害
成因
我国的时空分布
危害
防治途径
干
旱
长时期无降水或降水异常偏少
东部地区多发,华北地区多春旱,长江中下游地区多伏旱
造成粮食减产,人畜饮水困难,影响经济发展和社会的安定
改变农业结构,选择耐旱作物,开展农田水利建设等
寒
潮
由强冷空气迅速入侵造成大范围的剧烈降温并伴有大风、雨雪、冻害等现象
主要发生在冬半年,由东北到西南依次变弱
使农作物和牲畜受到冻害,交通、通讯和建筑物受到很大影响
发布准确的寒潮消息或警报,及早防护
台
风
形成于热带或副热带洋面上的强烈发展的热带气旋
每年的夏秋季节,东南沿海的广东、海南、广西、福建、浙江等省区受影响
主要由强风、特大暴雨和风暴潮造成
加强台风的监测和预报,及时发布台风预报和警报
2.我国洪灾频发的主要原因及防治措施
(1)洪涝灾害的主要原因
①季风气候的不稳定性,使得降水季节和年际变化大。降水集中于夏秋季节,全国大部分地区5~9月降水量占全年的比重高达80%。
②乱砍滥伐,毁林开荒,植被破坏严重,水土流失加剧,围湖造田,湖泊萎缩,使上中游涵养水源能力和中下游蓄水、排水能力减弱。
(2)洪涝灾害的防御措施(以淮河、黄河、长江为例)
①淮河的治理
上游建水库和蓄水工程;中游利用湖泊洼地蓄洪,加固干流的堤防;下游开辟入海河道,分流排泄洪水。
②黄河的治理
上游兴建水利枢纽蓄积洪水,中游植树造林减少水土流失,下游加固黄河大堤。
③长江的综合利用和治理
3.我国西南地区地质灾害多发的主要原因及防御措施
灾害种类
成因
防御措施
地震
位于亚欧板块与印度洋板块交界处,地壳活跃
做好地震监测,加强对地震预报的研究;提高建筑质量,加固房屋等;建立地震应急救灾体系;加强宣传和演练,提高民众的避灾和自救、互救能力
滑坡
泥石流
地质构造复杂、地形崎岖,不合理的人类活动
增强防灾减灾意识,加强监测和预报;建设岩土体改造工程、疏排水工程,加固、稳定变形土体;建设护坡工程;植树造林,改善生态环境;聚居人口迁出高风险区
考法1 以冷冻灾害为切入点考查气象灾害的成因和防御措施
1.下图示意我国部分地区冷冻灾害发生频次分布,读图回答问题。
(1)指出冷冻灾害对农业生产的影响,并分析图中P区域冷冻灾害高发的原因。
(2)简述该区域农业生产预防冷冻灾害可采取的主要措施。
[解析] 第(1)题,冷冻灾害主要是由气温的异常变化造成的,主要受灾体是农业,主要包括对农作物的直接损害和对农业基础设施的间接危害。图中的信息显示,P地区位于三山夹峙地带,并且向北敞开,成为北方冷空气容易进入并且堆积的区域;同时山地地形,地势高,气温低。第(2)题,冷冻灾害的防御措施主要包括预报预警、提高防灾意识和加强防灾管理、培育与推广耐寒品种等。
[答案] (1)农业减产(农作物、牲畜、林木、渔业减产);农田基础设施被破坏;寒潮南下受地形影响,冷空气堆积;地势较高,气温低。
(2)加强天气监测与预报;加强减灾防灾管理,做好防冻措施;培育与推广耐寒品种。
考法2 以我国沿海地区为背景考查洪涝灾害的成因
2.(2015·全国卷Ⅱ)近年来,沿海地区城市遭受严重涝灾的现象时有发生。
读图,分析M市易出现重度涝灾的自然原因。
[解析] M市易出现重度涝灾的自然原因,可从地形地势特点、河流水文水系特点、城市靠近海洋的特殊地理位置,以及特殊的天气现象(台风)等方面综合分析。
[答案] 地处平原,地势低平,受南部山区洪水和河流上游汇水的共同影响;排洪通道少,且易受潮水和其他河流洪水的顶托,排水不畅;处于台风过境或登陆区,台风常带来强降雨。
[规律方法] 我国三种洪水灾害的对比分析
类型
分布地区
发生时间
形成原因
暴雨洪水
东部季风区各大江河的中下游平原地区
4~9月
降水多,且暴雨集中;地势低平,雨季河流排水不畅;人类经济活动不合理
融雪洪水
西部和东北高纬度山区
4~5月融雪洪水,7~8月冰川融水
冬季气温低、积雪多,随气温升高,积雪、冰川融化形成洪水
冰凌洪水
河流从低纬流向高纬且有结冰期的河段。如黄河上游的宁夏、内蒙古河段和部分下游河段及松花江部分河段
初冬河流结冰时和初春河流融冰时
低纬河段结冰晚,融冰早;高纬河段结冰早,融冰晚。造成高纬河段河冰阻塞河道形成洪水
考法3 以里下河流域为切入点考查洪涝灾害的防御措施
3.(2016·全国卷Ⅱ)江苏省里下河地区总面积1.35万平方千米,平均海拔2~3米。其东面的通榆运河比里下河地区高1~2米,北面的黄河故道比里下河地区高5米,南面是新通扬运河和沿江高沙地,西面是高耸的京杭运河大堤,因此里下河地区易发洪涝灾害。下图示意里下河地区位置和河网分布。
提出里下河地区防治洪涝灾害的措施。
[解析] 洪涝灾害的防治措施主要包括工程措施与非工程措施,其中工程措施应“因河制宜”。由题目的图文信息知,里下河地区地势低洼、排水不畅,这是洪涝灾害发生的重要原因,因此防治洪涝灾害的工程措施应包括开挖入海河道、修建蓄洪工程、退耕还湖等方面,而非工程措施主要包括加强监测、重视宣传教育、提高防灾减灾意识等。
[答案] 开挖入海新河,改造河网,分散水流;建设水利枢纽工程,洪涝期间排水;修筑蓄洪工程(水库),加强湖泊对洪水的调节能力;退耕还湖;加强预报监测;加强宣传教育,提高防灾、减灾意识。
[解题技巧] 自然灾害分布、成因、防御的答题技巧
(1)分布:从空间分布和时间分布方面回答。
(2)成因:从自然原因和人为原因方面分析。自然原因包括地形、地质、气候、植被等方面;人为原因包括毁林开荒、围湖造田等不合理的人类活动。
(3)防灾措施:从工程措施和非工程措施方面分析。工程措施包括修建水库、加固大堤、防护林等;非工程措施包括宣传、法律法规、监测预报、应急机制等方面。
[再练一题](教师用书独具)
阅读图文资料,完成下列要求。下图所示区域位于我国江南丘陵区。
分析图中居民点易遭洪灾的原因,并提出具体的应对措施。
[解析] 从地形、气候方面分析洪灾原因,该区域位于江南丘陵,属于亚热带季风气候,降水集中于夏季,多暴雨;居民点位于河谷中的河流两岸,易发生水灾。应对措施可从修建水库、将居民点迁出河谷(即迁出高风险区)、修建堤坝等方面回答。
[答案] 原因:区域属于亚热带季风气候,多暴雨。居民点地处谷底河边,其河流上游地区集水面积较广。暴雨时流水在谷底汇集,河水暴涨,易淹没农田和房屋。
措施:将居民点迁向合理的位置(地势较高、地形起伏和缓,既不受洪水威胁又无地质灾害隐患的地方)。或修建水库拦蓄洪水,修建沿河防洪堤。
考法4 通过统计图考查地质灾害的形成原因
4.福建省低山丘陵区是崩塌、滑坡和泥石流等地质灾害的多发区。下图示意该区域1990~2006年地质灾害各月多年平均发生的次数。
概括该区域地质灾害月际分布特点。说明6月、7月地质灾害发生次数差异的自然原因。
[解析] 据图概括地质灾害的月际分布特点。由图可知,位于我国东南沿海的福建省,其低山丘陵区各月都会发生地质灾害,只是灾害的次数不同,5~8月次数较多,6月次数最多,11月~次年2月次数较少。滑坡、崩塌和泥石流等地质灾害发生的多少与降水量密切相关,降水多的月份地质灾害就多,6月份发生次数最多,说明6月份受夏季风影响大,山地迎风坡降水多,且多暴雨;7月份地质灾害相对较少,说明7月份降水少,原因是该月份受夏季风影响相对较小,受副热带高压影响较大。
[答案] 特点:各月都有地质灾害发生,(夏季多,冬季少)5~8月相对集中,其中6月份发生次数最多。原因:福建省低山丘陵区属亚热带季风气候,6月,降水多,且多暴雨,易引发地质灾害;7月,受副热带高压控制,降水少,地质灾害发生次数减少。
随堂小测| 检验复习效果
(教师用书独具)
近年来,我国外来物种种数大增,有些物种在新环境中急剧繁殖扩散,严重危害当地的生物多样性、农林牧渔业生产以及人类健康,成为外来入侵物种。下图为我国各省区外来入侵植物种数分布图。读图,回答1~2题。(双选)
1.外来入侵植物种数在我国的总体分布格局是( )
A.高寒及荒漠地区少
B.东部由低纬向高纬减少
C.面积大的省区较多
D.边境省区比较多
2.云南省和广东省成为我国入侵植物种数最多省份的原因是( )
A.位于沿海地区,经济发达
B.地形复杂,环境多样
C.地处亚热带热带,水热条件优越
D.交通方便,人口稠密
1.AB 2.BC [第1题,由图可知,我国外来入侵植物种数在青藏高原和西北干旱地区较少,A项正确;在东部地区,位于低纬的省区(广东、云南、福建等)较位于高纬的省区(黑龙江、吉林等)外来入侵植物种数多,呈现由低纬向高纬减少的趋势,B项正确;图中显示我国面积大的几个省区外来入侵植物种数较少,C项错误;边境省区外来入侵植物种数有的较多,如云南,有的少,如西藏,D项错误。第2题,云南省
不是我国沿海省区,A项错误;云南大部分地区位于云贵高原,西北部位于横断山区,广东大部分地区为山地丘陵,南部沿海地区有平原分布,两地均地形复杂,环境多样,且两地纬度较低,水热条件优越,为物种生存提供了有利条件,成为外来入侵植物种数最多的省区,B、C项正确;云南地处西南地区,人口密度相对较小,交通受地形等自然条件的限制,相对不便,D项错误。]
3.(2016·全国卷Ⅲ)河南省按水文气象特点可分为5区。下图示意河南省各水文气象区1450~1979年水旱灾害年数。
概括河南省1450~1979年水旱灾害空间分布特征,并解释原因。
[解析] 河南省该时段水旱灾害空间分布特征可结合图示从南、北部的差异上回答,原因主要从南、北方气候的差异上分析。
[答案] 分布特征:北部(三区)水旱灾害发生年份相对较多,南部(两区)水旱灾害发生年份相对较少。原因:北部(三区)和南部(两区)基本上以秦岭—淮河一线为界,分属北方地区和南方地区。北部(三区)属温带季风气候(半湿润区),降水的季节变化和年际变化较大,易发水旱灾害;南部(两区)属亚热带季风气候(湿润区),降水的季节变化和年际变化较小,水旱灾害发生频率也较低。
4.(2016·全国卷Ⅰ)古乡沟位于青藏高原东南部,上游地区有6条冰川,沟谷有厚度达300多米的堆积物。中游河谷狭窄。冰川末端伸入森林带。每年夏秋季常有冰川泥石流爆发,其破坏力在世界上是罕见的。
分析古乡沟夏秋季节冰川泥石流破坏力巨大的原因。
[解析] 古乡沟夏秋季节冰川泥石流破坏力巨大的原因分析,要抓住“夏秋”“沟谷有厚度达300多米的堆积物”“河谷狭窄”等关键信息。“夏秋”——气温高,冰川融水多,西南季风影响大,降水多,形成泥石流的水源特别丰富;“沟谷有厚度达300多米的堆积物”——泥石流物质来源丰富;“河谷狭窄”——流速快,泥石流能量集中;冰川末端伸入森林带——落差大。
[答案] 深厚的松散堆积物提供了异常丰富的物质条件;夏秋气温高,冰川强烈消融,此时降水较为丰沛,冰川融水与降水叠加,提供了极为丰沛的水源;狭窄的河谷,巨大的落差,积累了巨大的能量。
5.(2016·天津高考·节选)读图文材料,回答问题。
浙江省沿海的洞头岛受台风及其次生灾害的影响较大。当地政府为保护人民生命和财产安全,规划确定了“防灾避险地”。
图1 洞头岛景观图
图2 洞头岛避险地分布示意图
对照下表中“防灾避险地”的选址条件及其主要原因,填写空项。
选址条件
主要原因
地处山坳
利于避风
相对空旷的公共用地
①________
②________
躲避滑坡、泥石流等灾害
③________
方便居民就近避灾
有通道与外界相连
④________
[解析] 相对空旷的公共用地可以容纳较多的灾民;要与山体保持适当的距离,以避开滑坡、泥石流等灾害;要方便居民就近避灾,避灾地点就应该选择在居民点附近;要有通道与外界相连,以便于灾民的转移及救灾物资的及时运达。
[答案] ①容纳较多灾民(减少意外伤害;降低建设成本) ②与山体保持适当距离 ③临近居民区 ④便于转移灾民和运输救灾物资
相关资料
更多

