


2020高考地理湘教版一轮复习讲义:第五章第一讲 地形对聚落及交通线路分布的影响
展开
第一讲 地形对聚落及交通线路分布的影响
[考纲展示] 地形对聚落及交通线路分布的影响。
授课提示:对应学生用书第108页
[基础梳理]
一、地形对聚落分布的影响
1.聚落的分类:按聚落的性质和规模,可分为城市和乡村。
2.地形对聚落分布的影响(北方平原和南方山区的聚落差异)。
地区 | 地形 | 规模 | 分布 | 人口 |
北方 | 平坦开阔 | 一般较大 | 多呈团聚型、棋盘式格局 | 聚居的人口较多 |
南方 | 复杂 | 一般较小 | 空间分布相对分散 | 聚居的人口较少 |
二、地形对交通线路分布的影响
1.影响交通线路分布的因素
(1)自然因素:地形、气候、水文等。
(2)社会经济因素:人口、资源、城镇分布、工农业生产水平、科学技术等。
2.地形对交通线路分布的影响
特别提示 交通线路选线要考虑沿线的自然、经济、社会、交通、技术、生态等因素;要选择有利地形,避开不利地段;要尽可能降低工程造价,设法减少对生态环境的破坏。
[图文拓展]
1.山区的聚落分布
山区聚落多分布在洪积扇、冲积扇和河漫滩平原(或分布于山前,或沿河流发展),多呈带状。
2.平原的聚落分布
平原地区聚落分布最为密集,或沿河发展,或沿海岸发展。河网较密的平原地区,聚落多沿河流呈带状分布,如我国南方聚落分布;河流较少的平原开阔地区,聚落多呈团块状分布,如我国北方聚落分布。
授课提示:对应学生用书第109页
考点一 河流地貌对聚落的影响
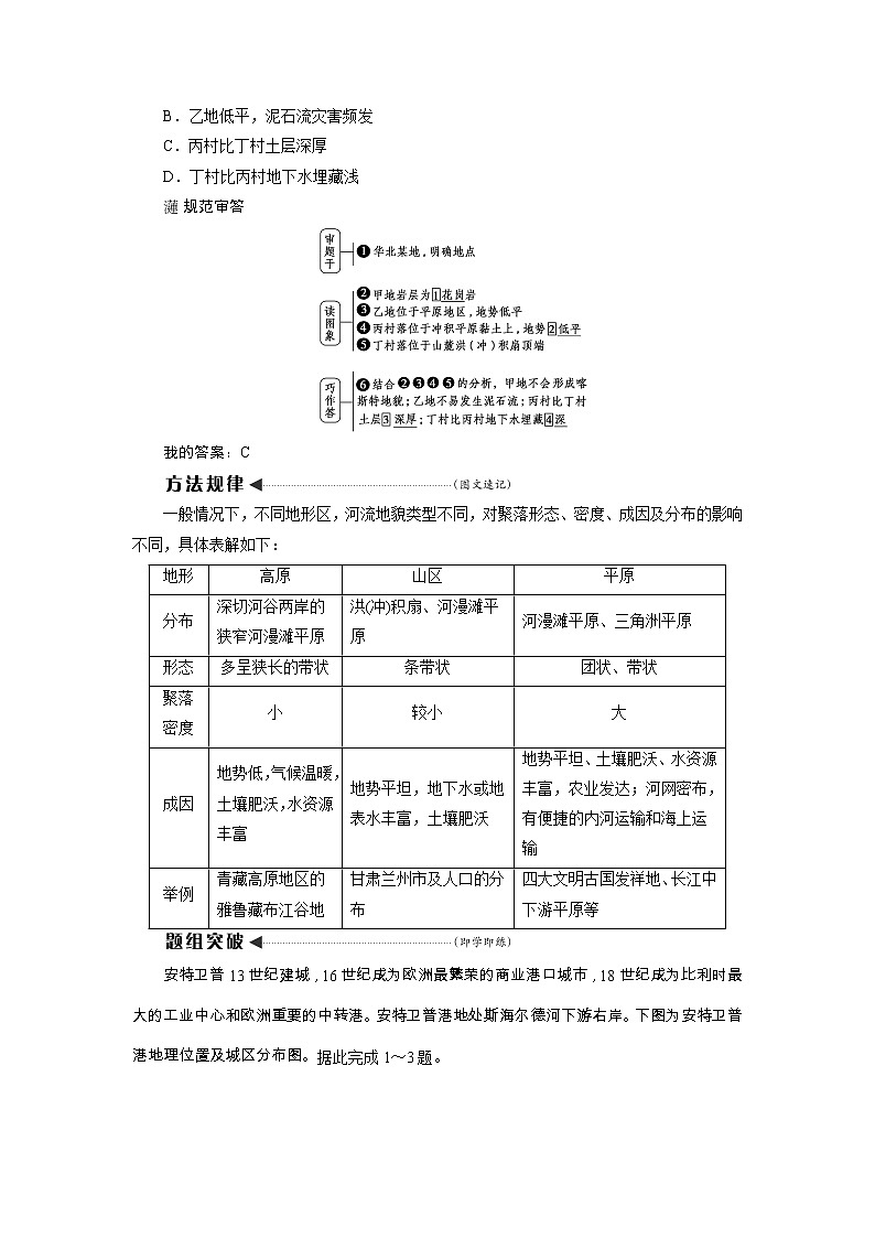
(高考经典题)下图为❶示意图。读图,回答问题。
❻( )
A.甲地陡峻,喀斯特地貌典型
B.乙地低平,泥石流灾害频发
C.丙村比丁村土层深厚
D.丁村比丙村地下水埋藏浅
规范审答
我的答案:C
一般情况下,不同地形区,河流地貌类型不同,对聚落形态、密度、成因及分布的影响不同,具体表解如下:
地形 | 高原 | 山区 | 平原 |
分布 | 深切河谷两岸的狭窄河漫滩平原 | 洪(冲)积扇、河漫滩平原 | 河漫滩平原、三角洲平原 |
形态 | 多呈狭长的带状 | 条带状 | 团状、带状 |
聚落密度 | 小 | 较小 | 大 |
成因 | 地势低,气候温暖,土壤肥沃,水资源丰富 | 地势平坦,地下水或地表水丰富,土壤肥沃 | 地势平坦、土壤肥沃、水资源丰富,农业发达;河网密布,有便捷的内河运输和海上运输 |
举例 | 青藏高原地区的雅鲁藏布江谷地 | 甘肃兰州市及人口的分布 | 四大文明古国发祥地、长江中下游平原等 |
安特卫普13世纪建城,16世纪成为欧洲最繁荣的商业港口城市,18世纪成为比利时最大的工业中心和欧洲重要的中转港。安特卫普港地处斯海尔德河下游右岸。下图为安特卫普港地理位置及城区分布图。据此完成1~3题。
1.安特卫普早期建城考虑的主要因素是( )
A.宗教文化 B.商业繁荣
C.水陆交通 D.军事防御
2.安特卫普港选址斯海尔德河下游右岸的主要自然原因是( )
A.地势平坦开阔 B.河流径流量大
C.水域条件优越 D.矿产资源丰富
3.安特卫普港成为欧洲重要的中转港的主要条件是( )
①优越的地理位置 ②平坦的冲积平原 ③广阔的经济腹地 ④良好的作业环境
A.①②③ B.②③④
C.①③④ D.①②④
解析:第1题,读图可知,安特卫普城的旧城建立在斯海尔德河的曲流处,三面被水包围,只有一面是陆地,易守难攻,早期建城考虑的主要因素为军事防御功能。故选D项。第2题,读图可知,安特卫普港选址在斯海尔德河下游右岸,因为该河自南向北流动,河流右岸受冲刷,河水深,有利于航行与停泊,故选C项。第3题,安特卫普港成为欧洲重要的中转港的主要条件与其优越的地理位置(位于欧洲西部沿海的中间位置)、广阔的经济腹地(欧洲经济发达,运输量大)、良好的作业环境(温带海洋性气候,全年温和)有关,而地形平坦不是安特卫普港的主要条件(欧洲地形以平原为主,都具有地势平坦的条件),①③④对。故选C项。
答案:1.D 2.C 3.C
4.(高考经典题)读图文材料,完成下列要求。
河流在弯曲段存在“凹岸侵蚀,凸岸堆积”的现象。法国罗讷河上的圣贝内泽桥始建于1177年,13世纪和15世纪曾大修和重建,1668年被废弃。1669年的大洪水冲毁了河流右岸的桥墩,后来左岸的残桥(图1中粗实线)成为旅游景点——圣贝内泽断桥。
通过比较断桥河流左右岸附近河水的深浅流速差异,说明该断桥能保存至今的原因。
解析:从材料中可以看到,断桥所处的位置正好为河流的弯曲段,此地河水的惯性强,所以凹岸(河流右岸)被侵蚀,河水变深,水流变急;而凸岸(河流左岸)泥沙沉积,河水变浅,水流变缓。
答案:桥梁修建在河流的弯曲河段,右岸为凹岸,水深、流急,对河岸的冲蚀强烈;左岸为凸岸,河水浅、流速慢,河岸较少受冲蚀,对断桥的冲蚀作用很弱。
考点二 地形对交通运输建设的影响
[图解考点]
下图为某半岛区域示意图。图中T1107公路在甲段有多处连续弯曲,最可能的原因是该路段( )
A.地下矿产丰富,为接近原料产地
B.生态环境脆弱,为保护生物资源
C.聚落人口密集,为增加交通流量
D.地形高差较大,为减缓公路坡度
规范审答
从图象中获取信息
我的答案:D
山区交通建设的一般原则及原因
地形对交通线路的布局和形态影响很大,尤其是山区地势起伏大,交通建设的限制性因素较多,不仅成本高,难度也比较大,因此山区道路的建设应遵循一定的原则。
影响 | 山区交通建设的一般原则 | 原因 |
方式 | 首选公路,其次是铁路 | ①山区修建交通运输线的成本高、难度大;②建造公路的成本、技术难度较铁路小 |
线路选址及走向 | ①线路选在地势相对和缓的山间盆地和河谷地带;②线路一般呈“之”字或“8”字状(线路尽量与等高线平行);③避开陡坡和断层、滑坡和泥石流等地质灾害多发地段;④在适宜的过河点跨过河流;⑤尽量选择两点间最近距离,经过各级居民点;⑥避免占用耕地,避开农田水利设施 | 选线一般应按地形来确定路线的走向。原因:①尽量节约建设成本;②降低技术难度;③工程施工要安全;④降低运营成本和提高运营安全性 |
线网密度 | 一般来说,平原、缓丘、山间盆地、河谷等人口稠密、经济发达的地方线网密度大 | 山区人口主要集中在河谷地带,这样可以方便人们的出行,吸引较多的客货流,从而提高营运量,增加经济效益 |
读我国西部某区域水系图,完成1~2题。
1.两河流流经地区地质构造的名称和走向为( )
A.裂谷、东西走向
B.断层、东北—西南走向
C.背斜、西北—东南走向
D.向斜、东北—西南走向
2.计划从图中的M到N修建一条公路,假设所经河流的水文和地质状况都相同。四个方案中,最合理的是( )
A.甲 B.乙
C.丙 D.丁
解析:第1题,从图中可以看出,两河干流基本平行,应为褶皱所形成的平行山谷;河流都出现一致方向的弯曲(东北—西南走向),应由断层错位而形成。第2题,河流的流向与等高线弯曲方向相反,图中M到N所经过的河流的流向为自西向东,所以乙线路基本沿着等高线方向,是最合理的线路。
答案:1.B 2.B
3.下图为台湾岛地图。
读图,据图归纳台湾铁路线的分布特点,并简述其形成原因。
解析:图示台湾铁路线沿海分布,与地形和经济发展水平有关。
答案:分布特点:在台湾岛的边缘(或沿海分布),呈环形分布。
形成原因:台湾岛中部多山地(或地形以山地为主),修建难度大,岛屿边缘地势平坦,易于施工;城市人口主要分布于沿海地区,运输需求大。
单独成册:对应学生用书第323页
[基础巩固组]
读某地区等高线图(单位:米),回答1~2题。
1.影响图中居民点分布的主要因素是( )
A.地形 B.交通
C.河流 D.自然资源
2.图中铁路未修成直线,影响其选址的主要区位条件是( )
①地形起伏 ②河流流向 ③资源分布 ④居民点的分布
A.①② B.③④
C.②③ D.①④
解析:第1题,从图中可以看出,居民点主要分布在地势平坦的山麓地区。第2题,社会经济因素对交通线路布局起决定性作用。图中铁路线的选址首先考虑居民点的分布,将主要城镇和村落连接起来;其次考虑地形的影响,尽量绕开不利地形。
答案:1.A 2.D
下图是我国太行山脉东侧和西侧的交通和城市分布图。据此完成3~4题。
3.太行山脉以西的城市分布特点是( )
A.沿黄河分布 B.沿铁路和河谷分布
C.沿山麓地带分布 D.沿冲积扇边界分布
4.太行山脉以东的两条铁路线上西侧一线的城市规模较大,其主要原因不正确的是( )
A.地势较高,不易受洪灾影响
B.沿公路分布,形成较早
C.河流沿岸,水运便利
D.地形平坦,易于城市建设
解析:第3题,由图可知,太行山脉以西的城市主要沿铁路和汾河河谷分布。第4题,太行山脉以东的两条铁路中西侧一线的城市主要沿山麓地带分布,这里地势较高,不易受洪水侵害;地形平坦,土壤肥沃,农业发达,形成城市较早;有公路等交通线通过,利于商业网点形成,故城市规模较大。
答案:3.B 4.C
读某岛屿图,回答5~6题。
5.该岛铁路形状为“环形”,说明其最主要的地形是( )
A.平原 B.山地
C.高原 D.盆地
6.甲和乙之间的铁路没按图中虚线修建,最可能的原因是( )
A.虚线处是鞍部 B.虚线处是河谷
C.虚线处等高线稀疏 D.虚线处等高线密集
解析:第5题,从图中的经纬度和海陆轮廓分析,图为日本本州岛的一部分,该岛地形以山地、丘陵为主,铁路围绕该岛呈环状分布,主要是受地形的影响。第6题,甲、乙之间没按虚线修建铁路,最可能的原因是其地势陡(等高线密集),不适宜铁路选线;如果是鞍部,则该线处地势较低,可以修建铁路线;如果是河谷,其海拔较低,修建铁路线工程量比较小,适合修建铁路线;如果等高线稀疏,则坡度小,也可以修建铁路线。
答案:5.B 6.D
7.下图为某地区城市分布示意图,读图,回答下列问题。
(1)图中字母所代表的城市中,形成最早的可能是________,原因是什么?
(2)从地形条件来分析,D城市到B城市的公路没有修建成直线的主要原因是什么?
(3)图示区域山地东、西两侧交通线路密度较大的是________,导致这种分布差异的自然原因主要是什么?
解析:根据图中的图例进行判读,找出A、B、C、D四地之间的地形特征,然后结合地形、河流对城市分布的影响进行分析。第(1)题,早期城市形成于自然条件(地形、河流)优越的地方,A地形平坦,有河流经过,水源充足,交通便利。其他城市则没有这种条件。第(2)题,图中可见B、D之间有山脉。第(3)题,影响交通线路密度的自然条件是地形、河流。
答案:(1)A 地形平坦,有河流经过,水源充足,交通便利。
(2)山地地形的限制。
(3)东侧 东侧地形平坦,有河流经过,水源充足;而西侧沙漠广布,且有山脉阻隔。
[能力提升组]
1.展线是铁路建设过程中因地制宜的一种修筑形式,通常以延长、伸展的铺设方法来避开地形的不利影响。下图为某地铁路的展线示意图。图中①、②、③处铁路路面平均海拔由高到低排序最可能的是( )
A.①②③ B.②①③
C.③②① D.②③①
解析:结合方向标可以看出,图中河流自西南流向东北,则图示区域地势西南高,东北低。根据图示展线走向,②线架应设在①③线的上部,②处地势最高;③线架应设在①线上部,说明①的地势最低。
答案:D
浙西南山区有许多保存着传统风貌的古村落。下图为“该区域松阴溪流域古村落分布图”。读图,完成2~3题。
2.松阴溪流域的古村落多分布在( )
A.鞍部 B.盆地
C.溪谷 D.山脊
3.北宋状元沈晦曾在松阴溪畔吟唱出这样一首诗:“西归道路塞,南去交流(亲)疏。唯此桃花源,四塞无他虞。”根据诗句判断,该流域古村落多保存完好的主要原因是( )
A.交通比较闭塞 B.自然景观优美
C.旅游开发落后 D.开发历史悠久
解析:第2题,从图中可以看出,松阴溪流域的古村落多分布在溪谷中,主要是因为溪谷地势相对平坦,水源充足,有利于聚落的发展。第3题,从诗句可知,该地交通比较闭塞,人口较少,人为破坏较小,使古村落保存完好。
答案:2.C 3.A
下图为某河谷剖面图。读图,完成4~5题。
4.该河谷( )
A.最可能位于河流上游
B.位于背斜构造的顶部
C.乙处位于河流的凸岸
D.右岸侵蚀,左岸形成沙洲
5.图中( )
A.地层形成的先后顺序是④①②
B.③处地层断裂下陷
C.沉积岩层因地壳运动而弯曲
D.甲地适合聚落的发展
解析:第4题,图示岩层向上弯曲为背斜,背斜顶部受侵蚀形成河谷。该河谷较宽,应位于河流下游,乙处坡度较陡,为凹岸,侵蚀严重。第5题,地层形成的先后顺序是②①④;③处岩层受侵蚀断裂;甲处位于平均洪水位内,不适合聚落分布。
答案:4.B 5.C
读我国某山区公路规划线路设计图,回答6~7题。
6.图中公路沿线甲、乙、丙、丁四地中,海拔最高点出现在( )
A甲 B.乙
C.丙 D.丁
7.图中公路规划方案中能反映出山区公路建设中应遵循的原则是( )
①尽可能连接居民点 ②在山谷中应尽量避开陡坡
③在陡坡段增加“之”字形弯曲 ④尽可能避免跨越河流
A.①② B.②③
C.③④ D.①④
解析:第6题,根据图中等高线的分布判断,甲地海拔为100 m以下,乙地海拔为200~300 m,丙地海拔为500~600 m,丁地海拔为400~500 m,故丙地海拔最高。第7题,图中无居民点和河流的分布,故未能体现出山区公路尽可能连接居民点和避免跨越河流的原则。图中公路呈“之”字形弯曲,主要目的是避开陡坡,故B项正确。
答案:6.C 7.B
8.读某区域图,回答下列问题。
(1)说出该区域的褶皱形态及判断依据。
(2)说出图中甲城镇所处的地形类型,并分析成因。
(3)该地打算修建一条连接聚落丙、丁的公路,请在图中设计一条较为合理的线路。
(4)指出图示区域铁路选址的原则,并说明原因。
解析:第(1)题,结合图例可判断,该区域岩层中间为形成时间早的石灰岩,两侧为形成时间晚的砂岩和花岗岩,因而为背斜构造。第(2)题,结合图中的等高线可判断出,甲城镇地处盆地,其形成为背斜成谷。第(3)题,线路的设计应尽量沿等高线延伸。第(4)题,从图中可以看出,铁路沿河谷和盆地延伸,其目的是为了降低建设成本和难度。
答案:(1)背斜。 依据:岩层中间老,两翼新。
(2)盆地。 成因:背斜顶部因受张力作用,岩石破碎,易受风化侵蚀而形成低地。
(3)绘图略。
(4)原则:铁路选址在地势相对和缓的山间盆地和河谷地带。
原因:在山区修建铁路,不仅成本高,难度也比较大,该选址原则是为了降低修建成本和难度。
9.读图,回答下列问题。
(1)分别说出甲地以上河段和以下河段河流的主要补给类型。
(2)指出乙、丙两地的地貌类型,并分别说明其形成原因。
(3)说明图中北部地区自然环境对发展地面交通的不利影响。
答案:(1)冰雪融水补给。 雨水补给。
(2)乙地为峡谷;丙地为三角洲。
乙地受(欧亚板块与印度洋板块)板块碰撞挤压,地壳抬升;流水的侵蚀切割作用,形成峡谷。
丙地位于河流入海口(河口)附近,地势低平,流速减慢,泥沙堆积,形成三角洲。
(3)图中北部地区为青藏高原,高寒缺氧,冻土广布,地势起伏大,地质条件复杂,生态环境脆弱,造成地面交通建设成本高,且易对生态环境造成破坏。