2020高三地理一轮复习提分教程(湘教版)讲义:必修1第2章自然环境中的物质运动和能量交换规范答题2
展开
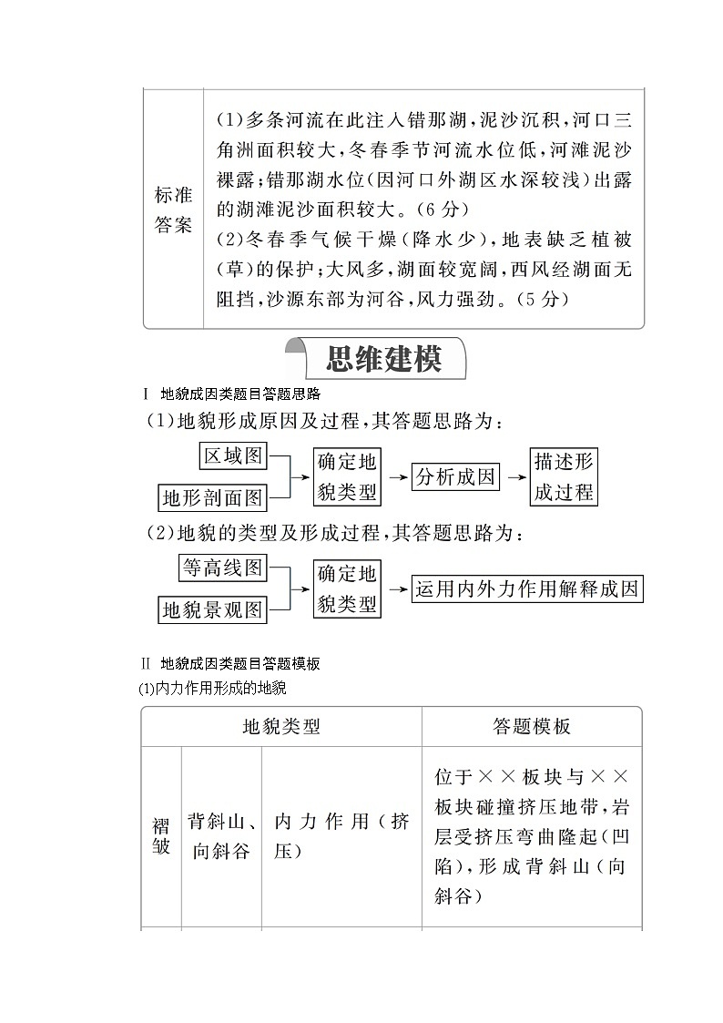
(2014·全国卷Ⅰ)阅读图文资料,完成下列要求。(11分)
下图所示区域海拔在4 500米以上,冬春季盛行西风,年平均大风(大于等于8级)日数157天,且多集中在10月至次年4月,青藏铁路在桑曲和巴索曲之间的路段风沙灾害较为严重,且主要为就地起沙,风沙流主要集中在近地面20~30厘米高度范围内。
(1)分析错那湖东北部沿岸地区冬春季风沙活动的沙源。(6分)
(2)说明上述沙源冬春季起沙的原因。(5分)
Ⅰ 地貌成因类题目答题思路
Ⅱ 地貌成因类题目答题模板
(1)内力作用形成的地貌
(2)外力作用形成的地貌
(3)内外力共同作用形成的地貌
1.(2018·山东K12联盟迎春考试)阅读图文材料,完成下列要求。
曲流是指河流在平缓地区形成的连续弯曲河道。流经太行山北段的拒马河,古时“水势巨大,如万马奔腾”,因此得名。在北京市房山区十渡镇,拒马河的曲流在雄峻峡谷中蜿蜒流淌,地质专家将这种独特的景观命名为曲峡地貌。2006年,十渡景区被联合国教科文组织批复为世界地质公园。如图所示为拒马河的地理位置、遥感图像和河湾形态。
(1)说明拒马河的十渡河段形成曲峡地貌的地质过程。
(2)从以下的两个小题中,任选一题回答。
a.拒马河的十渡河段,每个河湾的凸岸都是古村落聚集的地方,分析其主要原因。
b.拒马河的十渡河段,古时几乎没有桥梁,每个河湾都有舟楫往来的渡口,分析其主要原因。
(3)改革开放以来,十渡镇的很多古村落经历了一次“萧条—复苏”的发展过程,试分析其主要原因。
答案 (1)早期,太行山地区地形平坦,形成曲流现象。随着地壳的整体抬升,流水沿着曲流的河床侵蚀下切,形成峡谷(曲峡地貌)。
(2)a.河湾凸岸的水流速度较缓,以沉积作用为主;地形平坦,土地肥沃;河岸不易崩塌,居住环境较为安全。
b.拒马河的水量大,流速快,不利于修桥;河湾处水流受到阻挡,流速减慢,便于舟楫往来;河湾处的村落聚集,人口较多,设立渡口便于居民出行。
(3)萧条:十渡镇地处山区,交通不便,经济落后;毗邻北京城区,大量劳动力进城务工、居住,导致村庄的人口流失。
复苏:十渡地区风景优美,旅游资源丰富,随着交通等基础设施的完善,国家对于古村落的保护和扶持政策,促进了旅游及其相关产业快速发展,吸引人口回流。
解析 第(1)题,拒马河的十渡河段先是形成曲流地貌,再经地形抬升,河流下切形成曲峡地貌。第(2)题,选择a,凸岸的水流速度较缓,以沉积作用为主,自然条件优越,利于居住;选择b,从流速和聚落分布考虑。第(3)题,古镇萧条是由于经济落后、劳动力外出。古镇繁荣是因为旅游业发展、政策的支持。
2.新疆地貌景观丰富多彩。结合下列新疆的景观图片,回答问题。
(1)按照内、外力作用把图中地貌景观进行分类。
(2)吐鲁番盆地是天山东部的一个山间盆地,是世界上海拔最低的盆地,简述其形成原因。
(3)结合图中信息,比较雅丹地貌与沙丘地貌在形成原因上的异同点。
答案 (1)吐鲁番盆地、天山山脉是内力作用形成的,而雅丹地貌、沙丘地貌是外力作用形成的。
(2)岩层断裂下陷而成。
(3)相同点:雅丹地貌和沙丘地貌的形成都与风力有关。不同点:雅丹地貌是风力侵蚀的结果,沙丘地貌是风力堆积的结果。
解析 吐鲁番盆地、天山山脉都是内力作用的结果。吐鲁番盆地为典型的地堑盆地,由岩层断裂下陷而成;天山山脉为褶皱山,其形成与印度洋板块向欧亚板块俯冲有一定关系。雅丹地貌和沙丘地貌都是风力作用(外力作用)的结果,雅丹地貌主要与风力侵蚀作用有关,沙丘地貌主要与风力堆积作用有关。

