2020版高考化学(经典版)一轮复习教师用书:第十章第1节甲烷 乙烯和苯
展开
第1节 甲烷 乙烯和苯
[考试说明] 1.了解有机化合物的结构特点。知道有机化合物分子是有立体结构的,以甲烷、乙烯、苯为例认识碳原子的成键特征。了解有机化合物存在同分异构现象。2.了解甲烷、乙烯、苯等有机化合物的主要性质及应用。3.了解乙烯、氯乙烯、苯的衍生物等在化工生产中的重要作用。4.了解氧化、加成、取代等反应类型。5.了解煤、石油、天然气综合利用的意义。
[命题规律] 本节中的考点主要有:一是甲烷、乙烯和苯的分子结构,如考查它们分子的空间结构以及以它们为母体的分子的空间结构,判断是否共面或共线的问题;二是考查甲烷、乙烯和苯的性质;三是考查简单的烷烃及其一元取代物的同分异构现象;四是考查取代反应、加成反应和加聚反应等有机反应类型。主要以选择题型考查。
考点1 甲烷、乙烯和苯的结构与性质
知识梳理
1.有机化合物
(1)有机化合物:有机化合物是指含碳元素的化合物,但含碳化合物CO、CO2、碳酸及碳酸盐属于无机物。
(2)烃:仅含有C和H两种元素的有机物。
2.甲烷、乙烯、苯结构和性质的比较
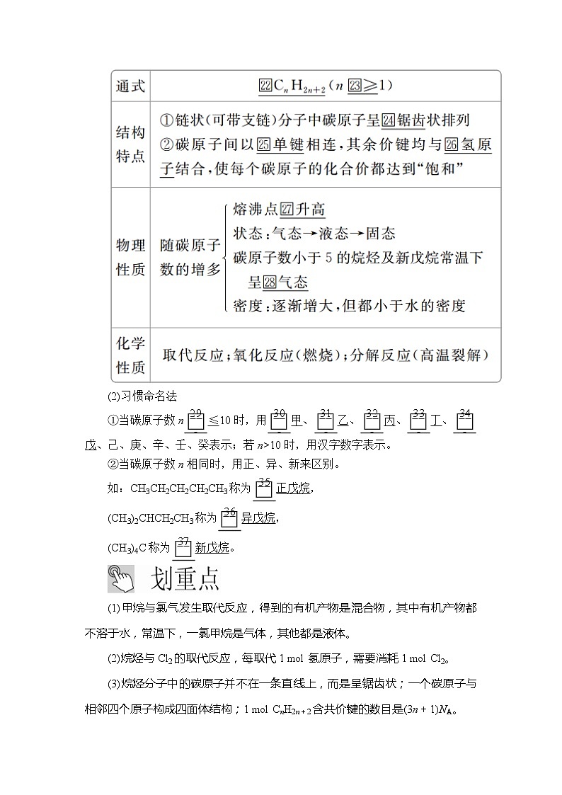
3.烷烃
(1)结构与性质
(2)习惯命名法
①当碳原子数n≤10时,用甲、乙、丙、丁、戊、己、庚、辛、壬、癸表示;若n>10时,用汉字数字表示。
②当碳原子数n相同时,用正、异、新来区别。
如:CH3CH2CH2CH2CH3称为正戊烷,
(CH3)2CHCH2CH3称为异戊烷,
(CH3)4C称为新戊烷。
(1)甲烷与氯气发生取代反应,得到的有机产物是混合物,其中有机产物都不溶于水,常温下,一氯甲烷是气体,其他都是液体。
(2)烷烃与Cl2的取代反应,每取代1 mol氢原子,需要消耗1 mol Cl2。
(3)烷烃分子中的碳原子并不在一条直线上,而是呈锯齿状;一个碳原子与相邻四个原子构成四面体结构;1 mol CnH2n+2含共价键的数目是(3n+1)NA。
(4)乙烯能使溴水、酸性KMnO4溶液褪色,但原理不同,前者属于加成反应,后者属于氧化反应。
(5)溴水、酸性KMnO4溶液均可鉴别乙烷和乙烯,但要除去乙烷中的乙烯时,只能选用溴水,因为酸性高锰酸钾能将乙烯氧化成CO2。
(6)苯不能与溴水、酸性KMnO4溶液反应而使它们褪色,但能够萃取溴水中的溴而使其褪色。苯与液溴在FeBr3作催化剂的条件下发生取代反应。
(7)苯分子不是单双键交替结构,利用苯的邻二氯代物仅有一种,可证明碳碳键完全相同。
判断正误,正确的画“√”,错误的画“×”,错误的指明错因。
(1)乙烯和苯都能使溴水褪色,褪色的原理相同。(×)
错因:乙烯通过加成反应使溴水褪色,而苯则通过萃取使溴水褪色,故两者褪色原理不同。
(2)SO2使溴水褪色与乙烯使KMnO4溶液褪色的原理相同。(√)
错因:_____________________________________________________________
(3)乙烯、聚乙烯和苯分子中均含有碳碳双键,都能发生加成反应。(×)
错因:聚乙烯结构简式为:CH2—CH2,故不存在碳碳双键。
(4)乙烯是一种重要的基本化工原料,也是一种植物生长调节剂与水果的催熟剂。(√)
错因:_____________________________________________________________
(5)甲烷和氯气反应生成一氯甲烷与苯和浓硝酸反应生成硝基苯的反应类型不相同。(×)
错因:甲烷与氯气、苯与浓硝酸的反应均为取代反应。
(6)甲烷的二氯取代产物只有1种,说明甲烷是正四面体结构而不是平面结构。(√)
错因:_____________________________________________________________
题组训练
题组一 几种重要烃的结构特点与性质
1.下列说法中错误的是( )
A.无论是乙烯与Br2的加成,还是乙烯使酸性KMnO4溶液褪色,都与分子内含有碳碳双键有关
B.用溴的四氯化碳溶液或酸性KMnO4溶液都可以鉴别乙烯和乙烷
C.相同质量的乙烯和甲烷完全燃烧后产生的水的质量相同
D.乙烯的化学性质比乙烷的化学性质活泼
答案 C
解析 乙烯的加成反应和氧化反应都与碳碳双键有关,A正确;乙烯能与溴的四氯化碳溶液和酸性高锰酸钾溶液反应而使溶液褪色,但是乙烷不能,故能用溴的四氯化碳溶液或酸性KMnO4溶液鉴别乙烯和乙烷,B正确;乙烯和甲烷中氢的质量分数不同,故相同质量的乙烯和甲烷完全燃烧后产生的水的质量不同,C错误;乙烯分子中含有碳碳双键,化学性质比乙烷活泼,D正确。
2.苯分子中不存在单、双键交替排列的结构,可以作为证据的事实是( )
①苯不能使酸性KMnO4溶液褪色 ②苯分子中碳原子之间的距离均相等 ③苯能在一定条件下跟H2加成生成环己烷 ④经实验测得邻二甲苯仅一种结构 ⑤苯在FeBr3存在的条件下同液溴可以发生取代反应,但不因化学变化而使溴水褪色
A.①②③④ B.①②④⑤
C.①③④⑤ D.②③④⑤
答案 B
解析 ①苯不能使酸性高锰酸钾溶液褪色,说明苯分子中不含碳碳双键,可以证明苯分子中不存在单、双键交替排列的结构;②苯分子中碳碳键的键长相等,说明苯分子中不存在单、双键交替排列的结构;③苯能在一定条件下跟H2加成生成环己烷,而碳碳双键也能与H2发生加成反应,故不能证明苯分子中不存在单、双键交替排列的结构;④若苯分子中存在单、双键交替排列的结构,则邻二甲苯的结构有两种,实际上邻二甲苯只有一种结构,说明苯分子中不存在单、双键交替排列的结构;⑤苯不因化学变化而使溴水褪色,说明苯分子中不含碳碳双键,可以证明苯分子中不存在单、双键交替排列的结构。综上分析,本题选B。
3.在①乙烷 ②乙烯 ③丙烯 ④苯 ⑤甲苯 ⑥苯乙烯六种有机化合物中,分子内所有原子可能在同一平面的是( )
A.①②③ B.②③④ C.②④⑥ D.③④⑥
答案 C
解析 乙烷、丙烯与甲苯都含有—CH3结构,分子中所有原子不可能共平面。
题组二 有机反应类型的判断
4.下列反应中,属于取代反应的是( )
①CH2===CH2+H2OCH3CH2OH
②2CH3CH2OH+O22CH3CHO+2H2O
③CH3CH2CH3+Cl2CH3CHClCH3+HCl
答案 B
解析 ①属于加成反应,②⑦属于氧化反应,⑤属于加聚反应,只有③④⑥属于取代反应。
取代反应、加成反应的特点
(1)加成反应的特点是:“只上不下”。反应物中一般含碳碳双键、碳碳叁键、苯环、碳氧双键等,此反应类似无机反应中的化合反应,理论上原子利用率为100%。
(2)取代反应的特点是“上一下一,有进有出”,类似无机反应中的复分解反应,注意在书写化学方程式时,防止漏写产物中的小分子,如酯化反应中生成的水。
考点2 碳原子的成键特征 同系物与同分异构体
知识梳理
1.有机物分子中碳原子的成键特征
(1)碳原子的最外层有4个电子,可与其他原子形成4个共价键,而且碳原子之间也能相互形成共价键。
(2)碳原子之间不仅可以形成单键,还可以形成双键和三键及苯环中的特殊键。
(3)多个碳原子可以相互结合形成碳链,也可以形成碳环,碳链或碳环上还可以连有支链。
2.同系物
(1)定义:结构相似,在分子组成上相差一个或若干个CH2原子团的物质互称为同系物。
(2)烷烃同系物:分子式都符合CnH2n+2_,如CH4、
(3)同系物的化学性质相似,物理性质呈现一定的递变规律。
3.同分异构体
(1)同分异构现象:化合物具有相同分子式,不同结构的现象称为同分异构现象。
写出下列基团的同分异构体的种类
—CH3 1种;—C2H5 1种;—C3H7 2种;
—C4H9 4种;—C5H11 8种
4.有机物组成和结构的表示方法(以乙烷为例)
(1)同系物的判断方法
“一差二同”:通式相同,官能团的种类和数目相同;分子组成上至少相差一个CH2原子团。如:
(2)同分异构体数目的判断
①等效氢法
分子中有多少种“等效”氢原子,其一元取代物就有多少种。分子中等效氢的判断方法如下:
②基元法
丙基有2种,则丙醇有2种,一氯丙烷有2种;丁基有4种,则丁醇有4种,戊酸有4种;戊基有8种,则戊醇有8种。
③换元法
一种烃如果有m个氢原子可被取代,那么它的n元取代物与(m-n)元取代物种类相等。例如:二氯苯C6H4Cl2的同分异构体有3种,四氯苯的同分异构体也有3种。
判断正误,正确的画“√”,错误的画“×”,错误的指明错因。
(1)红磷、白磷属于同分异构体,它们之间的转化属于物理变化。(×)
错因:白磷与红磷属于同素异形体,相互之间的转化属于化学反应。
(×)
错因:二氯甲烷不存在同分异构体。
(3)CH4、C2H6、C3H8互为同系物,都能与氯气发生取代反应。(√)
错因:_____________________________________________________________
题组训练
题组一 同系物
1.下列有关描述正确的是( )
A.分子组成符合CnH2n+2 (n≥2)的烃,一定是CH4的同系物
B.分子组成符合CnH2n(n>2)的烃,一定是C2H4的同系物
D.同系物的最简式相同,分子间相差n个CH2(n≥1)原子团,化学性质相似
答案 A
解析
答案 C
解析 ①和②都属于芳香烃,结构不相似,分子通式不相同,不互为同系物,故A错误;④和⑥最简式相同,结构不一定相似,若都为烯烃,则为同系物,C3H6存在同分异构体,还可能为环丙烷,故B错误;⑤和⑦结构相似,都含有2个碳碳双键,为链状二烯烃,分子组成相差一个CH2原子团,互为同系物,故C正确;④和⑦结构不相似,④是单烯烃,⑦是二烯烃,不互为同系物,故D错误。
题组二 同分异构体的判断
3.下列说法中正确的是( )
答案 D
解析
4.有一种苯的同系物,分子式为C9H12,苯环上只含有一个取代基,则其与氢气完全加成后的产物的一溴代物有(不考虑立体异构)( )
A.11种 B.12种 C.13种 D.14种
答案 C
解析 符合题目要求的苯的同系物有
题组三 有机物结构的表示方法
5.下列化学用语表达不正确的是( )
①CH4的比例模型为
②乙醇分子的比例模型为
③丙烯的结构简式为CH3CHCH2
答案 B
解析
烷烃同分异构体的书写方法
烷烃只存在碳骨架异构,书写时应注意要全面但是不重复,一般采用“减碳法”。
考点3 煤、石油、天然气的综合利用
知识梳理
1.煤的综合利用
(1)煤的组成
(2)煤的加工
2.石油的综合利用
(1)石油的成分:由多种碳氢化合物组成的混合物,主要成分是烷烃、环烷烃和芳香烃。所含元素以C、H为主,还含有少量N、S、P、O等。
(2)石油的加工
3.天然气的综合利用
(1)天然气的主要成分是甲烷,它是一种清洁的化石燃料,更是一种重要的化工原料。
(2)天然气与水蒸气反应制取H2
原理:CH4+H2O(g)CO+3H2。
4.三大合成材料
(1)三大合成材料是指塑料、合成橡胶和合成纤维。
(2)加聚反应
合成聚乙烯的化学方程式:nCH2===CH2
CH2—CH2,单体为CH2===CH2,链节为
—CH2—CH2—,聚合度为n。
(1)煤的干馏、气化、液化、石油的裂化、裂解都属于化学变化,石油的分馏属于物理变化,分馏后的各种馏分仍是混合物。
(2)直馏汽油中不含不饱和烃,可用作卤素单质的萃取剂,而裂化汽油含有不饱和烃,易与卤素单质发生加成反应,故不能用作卤素单质的萃取剂。
判断正误,正确的画“√”,错误的画“×”,错误的指明错因。
(1)煤中含有苯、甲苯、二甲苯等有机化合物。(×)
错因:煤干馏得到的粗苯中含有苯、甲苯、二甲苯等。
(2)石油是混合物,经分馏后得到汽油、煤油和柴油等纯净物。(×)
错因:汽油、煤油、柴油均为混合物。
(3)裂化的目的是得到轻质油,裂解的目的是得到乙烯、丙烯等化工原料。(√)
错因:_____________________________________________________________
(4)甲烷、乙烯和苯在工业上都可通过石油分馏得到。(×)
错因:乙烯通过裂解生成,苯可通过煤的干馏生成,只有甲烷通过石油分馏生成。
(5)煤经气化、液化和干馏等物理变化,可获得清洁能源和重要的化工原料。(×)
错因:煤的气化、液化和干馏均属化学变化。
(6)用于食品包装的聚乙烯、聚氯乙烯都属于烃。(×)
错因:聚氯乙烯不属于烃,因为含有氯原子。
题组训练
题组一 化石燃料的组成及综合应用
1.下列有关煤、石油、天然气的说法正确的是( )
A.石油裂解得到的汽油是纯净物
B.煤的气化就是将煤在高温条件由固态转化为气态的物理变化过程
C.天然气是一种清洁的化石燃料
D.煤就是碳,属于单质
答案 C
解析 汽油是由多种烃组成的混合物,A错误;煤的气化是将其转化为可燃气体的过程,主要为碳与水蒸气反应生成H2、CO等气体的过程,B错误;天然气的主要成分为甲烷,燃烧充分,生成物为二氧化碳和水,为清洁的化石燃料,C正确;煤是混合物,不是单质,D错误。
2.化学与人类的生活密切相关,下列说法中正确的是( )
①天然气和液化石油气的主要成分都是甲烷
②石油的裂解、煤的气化、橡胶的老化、海水制镁的过程都包含化学变化
③绿色化学的核心是应用化学原理对环境污染进行治理
④PM2.5是指大气中直径小于或等于2.5微米的颗粒物,也称为“细颗粒物”,PM2.5在空气中有可能形成胶体
A.③ B.①④ C.②③④ D.②④
答案 D
解析 天然气的主要成分是甲烷,而液化石油气的主要成分是低级烷烃,①错误。绿色化学的核心不是应用化学原理对环境污染进行治理,而是从源头上减少或消除工业生产对环境的污染,③错误。
题组二 合成有机高分子
3.下列有关高分子化合物的说法正确的是( )
A.聚乙烯塑料的结构中含有双键,能使溴水褪色
B.由CHCH2COOCH3合成的聚合物为:
CH2—CH—COOCH3
C.聚乙炔树脂CH===CH为碳原子之间以单双键交替结合的链状结构
D.氯乙烯制取聚氯乙烯树脂的反应为:
答案 C
解析
判断加聚产物单体的方法
高考真题实战
1.(高考集萃)判断正误,正确的画“√”,错误的画“×”。
(1)(2017·北京高考)乙烯使Br2的四氯化碳溶液褪色。( )
(2)(2016·全国卷Ⅰ)由乙烯生成乙醇属于加成反应。( )
(3)(2016·全国卷Ⅰ)C4H9Cl有3种同分异构体。( )
(4)(2016·全国卷Ⅲ)乙烷室温下能与浓盐酸发生取代反应。( )
(5)(2016·全国卷Ⅲ)乙烯可以用作生产食品包装材料的原料。( )
(7)(2016·浙江高考)CH3CH===CHCH3分子中的四个碳原子在同一直线上。( )
(8)(2015·福建高考)丁烷有3种同分异构体。( )
答案 (1)√ (2)√ (3)× (4)× (5)√ (6)√ (7)× (8)×
解析 (1)CH2===CH2与Br2发生加成反应生成了BrCH2CH2Br而使其褪色,正确。
(2)乙烯与水发生加成反应生成乙醇,正确。
(3)—C4H9有4种结构,故C4H9Cl有4种同分异构体,错误。
(4)CH3CH3不与浓盐酸反应,错误。
(5)CH2===CH2发生加聚反应生成的聚乙烯可用于食品包装,正确。
(6)两者的一溴代物都有4种,正确。
(7)根据乙烯的空间构型知,CH3CH===CHCH3分子中的四个碳原子处于同一平面上但不在同一直线上,错误。
(8)丁烷有正丁烷、异丁烷2种同分异构体,错误。
2.(2018·全国卷Ⅰ)环之间共用一个碳原子的化合物称为螺环化合物,螺[2,2]戊烷()是最简单的一种。下列关于该化合物的说法错误的是( )
A.与环戊烯互为同分异构体
B.二氯代物超过两种
C.所有碳原子均处同一平面
D.生成1 mol C5H12至少需要2 mol H2
答案 C
解析 螺 [2,2]戊烷的分子式为C5H8,环戊烯的分子式也是C5H8,二者分子式相同,结构不同,互为同分异构体,A正确;分子中的8个氢原子完全相同,二氯代物中可以取代同一个碳原子上的氢原子,也可以是相邻碳原子上或者不相邻的碳原子上的氢原子,因此其二氯代物超过两种,B正确;由于分子中5个碳原子均是饱和碳原子,而与饱和碳原子相连的4个原子一定构成四面体,所以分子中所有碳原子不可能均处在同一平面上,C错误;戊烷比螺[2,2]戊烷多4个氢原子,所以生成1 mol C5H12至少需要2 mol H2,D正确。
3.(2018·全国卷Ⅲ)苯乙烯是重要的化工原料。下列有关苯乙烯的说法错误的是( )
A.与液溴混合后加入铁粉可发生取代反应
B.能使酸性高锰酸钾溶液褪色
C.与氯化氢反应可以生成氯代苯乙烯
D.在催化剂存在下可以制得聚苯乙烯
答案 C
解析 苯乙烯中有苯环,在铁粉存在的条件下,溴可以取代苯环上的氢原子,A正确。苯乙烯中有碳碳双键,所以能使酸性高锰酸钾溶液褪色,B正确。苯乙烯与HCl发生加成反应,得到的是氯代苯乙烷,C错误。苯乙烯中有碳碳双键,可以通过加聚反应得到聚苯乙烯,D正确。
4.(2017·全国卷Ⅰ)化合物(b)、(d)、(p)的分子式均为C6H6,下列说法正确的是( )
A.b的同分异构体只有d和p两种
B.b、d、p的二氯代物均只有三种
C.b、d、p均可与酸性高锰酸钾溶液反应
D.b、d、p中只有b的所有原子处于同一平面
答案 D
解析 A错:苯的同分异构体还有
5.(2017·全国卷Ⅱ)下列由实验得出的结论正确的是( )
答案 A
解析 A对:乙烯通入溴的四氯化碳溶液,乙烯与溴发生加成反应,生成的1,2二溴乙烷无色且可溶于四氯化碳,所以溶液最终变为无色透明。B错:乙醇和水都可与金属钠反应产生H2,但乙醇分子中的氢不如水分子中的氢活泼。C错:乙酸与水垢中的CaCO3反应:
2CH3COOH+CaCO3―→Ca(CH3COO)2+H2O+CO2↑,属于强酸制弱酸,所以乙酸的酸性大于碳酸的酸性。D错:甲烷与氯气在光照下反应后的混合气体中有氯甲烷和HCl,使湿润的石蕊试纸变红的是HCl。
6.(2016·全国卷Ⅱ)分子式为C4H8Cl2的有机物共有(不含立体异构)( )
A.7种 B.8种 C.9种 D.10种
答案 C
解析
7.(2016·北京高考)在一定条件下,甲苯可生成二甲苯混合物和苯。有关物质的沸点、熔点如下:
下列说法不正确的是( )
A.该反应属于取代反应
B.甲苯的沸点高于144 ℃
C.用蒸馏的方法可将苯从反应所得产物中首先分离出来
D.从二甲苯混合物中,用冷却结晶的方法可将对二甲苯分离出来
答案 B
解析 B项,甲苯的沸点应比苯的高,比对二甲苯的低;D项,由于对二甲苯的熔点最高,冷却时对二甲苯先结晶析出。

