还剩10页未读,
继续阅读
所属成套资源:2020高考化学通用版新创新一轮复习3-12章学案()
成套系列资料,整套一键下载
2020版高考新创新一轮复习化学通用版学案:第十章第二节物质的检验、分离和提纯
展开
第二节物质的检验、分离和提纯
考点(一) 物质的检验
[知能学通]
1.常见阳离子检验
(1)常规检验法
①用NaOH溶液能检验出Cu2+、Fe3+、Fe2+、Al3+、NH。
②焰色反应:用焰色反应可检验出溶液中的K+和Na+。
(2)特殊检验法
2.常见阴离子检验
(1)利用酸碱指示剂检验
(2)利用盐酸和其他试剂检验
(3)利用AgNO3(HNO3酸化)溶液检验
(4)利用某些特征反应检验
滴入淀粉溶液和新制氯水,溶液变蓝色。
3.常见气体的检验
(1)酸性气体的检验
(2)碱性气体的检验(NH3)
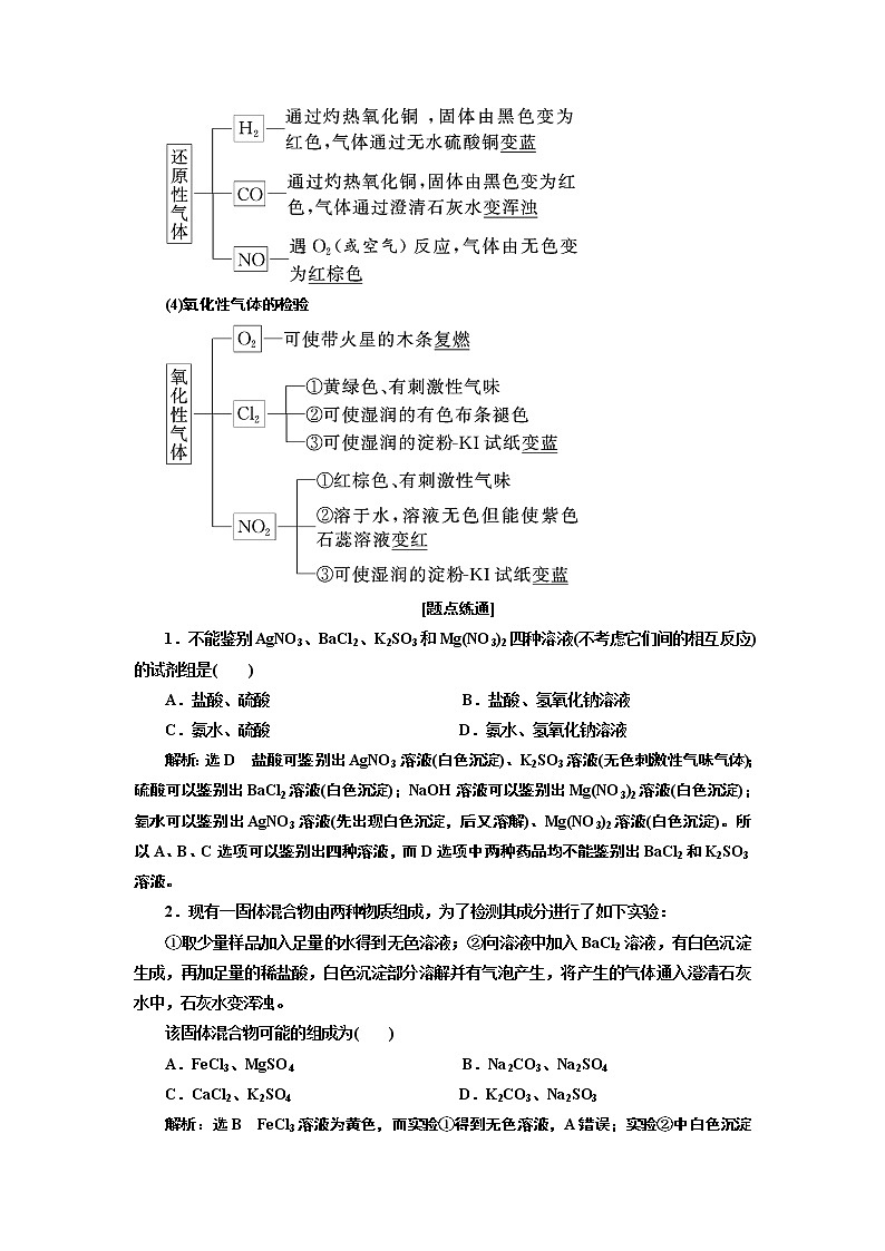
(3)还原性气体的检验
(4)氧化性气体的检验
[题点练通]
1.不能鉴别AgNO3、BaCl2、K2SO3和Mg(NO3)2四种溶液(不考虑它们间的相互反应)的试剂组是( )
A.盐酸、硫酸 B.盐酸、氢氧化钠溶液
C.氨水、硫酸 D.氨水、氢氧化钠溶液
解析:选D 盐酸可鉴别出AgNO3溶液(白色沉淀)、K2SO3溶液(无色刺激性气味气体);硫酸可以鉴别出BaCl2溶液(白色沉淀);NaOH溶液可以鉴别出Mg(NO3)2溶液(白色沉淀);氨水可以鉴别出AgNO3溶液(先出现白色沉淀,后又溶解)、Mg(NO3)2溶液(白色沉淀)。所以A、B、C选项可以鉴别出四种溶液,而D选项中两种药品均不能鉴别出BaCl2和K2SO3溶液。
2.现有一固体混合物由两种物质组成,为了检测其成分进行了如下实验:
①取少量样品加入足量的水得到无色溶液;②向溶液中加入BaCl2溶液,有白色沉淀生成,再加足量的稀盐酸,白色沉淀部分溶解并有气泡产生,将产生的气体通入澄清石灰水中,石灰水变浑浊。
该固体混合物可能的组成为( )
A.FeCl3、MgSO4 B.Na2CO3、Na2SO4
C.CaCl2、K2SO4 D.K2CO3、Na2SO3
解析:选B FeCl3溶液为黄色,而实验①得到无色溶液,A错误;实验②中白色沉淀部分溶解并有气泡产生,将产生的气体通入澄清石灰水中,石灰水变浑浊,若气体为CO2,则原固体可为Na2CO3、Na2SO4,B正确;若为CaCl2、K2SO4,溶于水有CaSO4沉淀生成,C错误;若为K2CO3、Na2SO3,向溶液中加入BaCl2溶液,有白色沉淀生成,再加足量的稀盐酸,白色沉淀全部溶解,D错误。
3.(2019·奉新模拟)已知:SO+I2+H2O===SO+2I-+2H+。某溶液中可能含有Na+、NH、K+、I-、SO、SO,且所有离子物质的量浓度相等。向该无色溶液中滴加少量溴水,溶液仍呈无色。下列关于该溶液的判断正确的是( )
A.肯定不含I- B.肯定含有SO
C.肯定含有SO D.肯定含有NH
解析:选C 溶液中加入少量溴水,溶液仍呈无色,原溶液中一定有SO;由方程式可知SO的还原性比I-强,可能是SO过量,溴水全部和SO反应,说明溶液中可能含I-;因所有离子浓度相等,则根据电荷守恒可判断肯定没有SO;由题意无法判断是否含有NH。
4.某试液中只可能含有K+、NH、Fe2+、Al3+、Cl-、SO、CO、AlO中的若干种离子,离子浓度均为0.1 mol·L-1。某同学进行了如图实验,下列说法正确的是( )
A.无法确定原试液中是否含有Al3+、Cl-
B.滤液X中大量存在的阳离子有NH、Fe2+和Ba2+
C.无法确定沉淀C的成分
D.原溶液中存在的离子为NH、Fe2+、Cl-、SO
解析:选D 加入过量稀硫酸无明显现象,说明溶液中不含CO、AlO;加入过量Ba(NO3)2溶液有气体产生,说明H+与NO构成的强氧化体系将Fe2+氧化,溶液中存在Fe2+,沉淀A为BaSO4;再加入过量NaOH溶液有气体产生,说明一定存在NH,沉淀B为Fe(OH)3;滤液通入少量CO2产生沉淀,由于之前加入的Ba2+过量,不确定是否含Al3+;根据电荷守恒及各离子浓度都为0.1 mol·L-1,可推断溶液中一定存在的离子是NH、Fe2+、Cl-、SO,则可确定溶液中不含K+、Al3+,沉淀C为BaCO3。
5.(2018·天津高考)由下列实验及现象推出的相应结论正确的是( )
实验
现象
结论
A
某溶液中滴加K3[Fe(CN)6]溶液
产生蓝色沉淀
原溶液中有Fe2+,无Fe3+
B
向C6H5ONa溶液中通入CO2
溶液变浑浊
酸性:H2CO3>C6H5OH
C
向含有ZnS和Na2S的悬浊液中滴加CuSO4溶液
生成黑色沉淀
Ksp(CuS)<Ksp(ZnS)
D
①某溶液中加入Ba(NO3)2溶液
②再加足量盐酸
①产生白色沉淀
②仍有白色沉淀
原溶液中有SO
解析:选B A项,可以证明含有Fe2+,但不能确定是否含有Fe3+,错误;B项,符合较强酸制较弱酸的原理,正确;C项,由于ZnS难溶而Na2S易溶,且浓度未知,向悬浊液中滴加CuSO4溶液产生黑色沉淀,不能比较ZnS和CuS的Ksp大小,错误;D项,若原溶液中存在SO,也会产生同样的现象,错误。
6.H+、Na+、Al3+、Ba2+、OH-、HCO、Cl-七种离子中的两种可以形成甲、乙、丙、丁四种化合物,它们之间可以发生如图转化关系(产物H2O未标出),下列说法不正确的是( )
A.白色沉淀A可能能溶解在溶液D中
B.在甲中滴加丁可能发生反应:HCO+Ba2++OH-===BaCO3↓+H2O
C.溶液丙与I-、NO、SO可以大量共存
D.溶液乙一定是AlCl3溶液
解析:选C 甲、乙、丙、丁是由H+、Na+、Al3+、Ba2+、OH-、HCO、Cl-中的两种组成,由离子共存可知,H+只能与Cl-组成HCl,Al3+只能与Cl-组成AlCl3,甲溶液能和乙溶液生成白色沉淀A、无色气体B和NaCl,应是Al3+与HCO发生互相促进的水解反应,A为Al(OH)3,B为CO2,甲、乙分别为AlCl3、NaHCO3中的一种,甲与丙反应得到NaCl与CO2,则甲为NaHCO3,乙为AlCl3,丙为HCl,甲与丁反应得到白色沉淀C与无色溶液D,则丁为Ba(OH)2 ,因为物质的用量不确定,则D为NaOH或Na2CO3。
7.回答下列问题:
(1)将某气体通入澄清石灰水中,若石灰水先变浑浊,后又变澄清,能否判断该气体一定是CO2?为什么?
________________________________________________________________________。
(2)向溶液中加入KSCN变红色,则溶液中一定只有Fe3+而无Fe2+?
________________________________________________________________________
________________________________________________________________________。
(3)向某溶液中滴入BaCl2溶液,产生白色沉淀,再加入稀HNO3,白色沉淀不溶解,能否确定溶液中一定存在SO?为什么?
________________________________________________________________________。
(4)向某溶液中加入稀NaOH溶液,把湿润的无色酚酞试纸放在试管口,试纸不变红,则溶液中一定不存在NH,该判断是否正确?为什么?
________________________________________________________________________
________________________________________________________________________。
(5)向某溶液中加入盐酸后,能产生使澄清石灰水变浑浊的气体,该溶液中是否一定含有CO?为什么?
________________________________________________________________________。
答案:(1)不能。也可能是SO2
(2)错误。因为Fe2+与KSCN溶液反应产物是无色的,会被Fe3+与KSCN溶液反应产生的红色掩盖,所以不能确定是否有Fe2+,要想验证是否含有Fe2+,可加KMnO4(H+)溶液,若溶液紫色褪去,则含Fe2+
(3)不能。若溶液中存在SO或Ag+,也有相同现象
(4)错误。检验NH时,应加入浓NaOH溶液并加热,且用湿润的红色石蕊试纸检验
(5)不一定。HCO、SO 、HSO均可出现此现象
8.(2019·济宁模拟)有A、B、C三种可溶性盐,阴、阳离子各不相同,其阴离子的摩尔质量按A、B、C的顺序依次增大。将等物质的量的A、B、C溶于水,所得溶液中只含有Fe3+、K+、SO、NO、Cl-五种离子,同时生成一种白色沉淀。请回答下列问题:
(1)经检验及分析,三种盐中还含有下列选项中的一种离子,该离子是________(填标号)。
A.Na+ B.Mg2+ C.Cu2+ D.Ag+
(2)盐A的名称为________。
(3)不需要加入其他任何试剂就能将上述盐溶液区分开来,鉴别出来的先后顺序为________________________________________________________________(填化学式)。
(4)若将A、B、C三种盐按一定比例溶于稀硝酸,所得溶液中只含有H+、Fe3+、K+、SO、NO几种离子,其中Fe3+、SO、K+物质的量之比为1∶2∶4,则A、B、C三种盐的物质的量之比为________,若向溶液中加入少量Ba(OH)2发生反应的离子方程式为________________________________________________________________________。
解析:由题给条件可知A为盐酸盐,B为硝酸盐,C为硫酸盐,等物质的量混合,生成的沉淀可能为AgCl,则A为FeCl3,B为AgNO3,C为K2SO4。(1)等物质的量的三种物质溶于水,生成一种白色沉淀,已知的三种阴离子与A、B、C三项中的阳离子均不会生成沉淀,只有AgCl是白色沉淀。(2)由上述分析可知A为FeCl3,名称是氯化铁。(3)溶液的颜色为黄色的是FeCl3,与FeCl3反应生成白色沉淀的为AgNO3,不反应的为K2SO4,则检验顺序为FeCl3、AgNO3、K2SO4或FeCl3、K2SO4、AgNO3。(4)Fe3+、SO、K+三种离子的物质的量之比为1∶2∶4,则Ag+和Cl-正好反应,设FeCl3为1 mol,则AgNO3为3 mol,K2SO4为2 mol,则A、B、C三种盐的物质的量之比为1∶3∶2; 若向溶液中加入少量Ba(OH)2,则生成BaSO4沉淀,反应的离子方程式为2H++SO+Ba2++2OH-===BaSO4↓+2H2O。
答案:(1)D (2)氯化铁
(3)FeCl3、AgNO3、K2SO4(或FeCl3、K2SO4、AgNO3)
(4)1∶3∶2 2H++SO+Ba2++2OH-===BaSO4↓+2H2O
[归纳拓展]
1.物质检验的六点注意
(1)选取试剂要最佳:选取的试剂对试剂组中的各物质反应现象(溶液颜色的改变、沉淀的生成或溶解、气体的产生等)要专一,使之一目了然。
(2)不许原瓶操作:鉴别是为了以后的使用,若在原瓶中操作,污染试剂,“别”而无用,要有“各取少许”字样。
(3)不许“未知当已知”:结论的得出来自实验现象,在加入试剂之前,该物质是未知的,叙述时不可出现“取××试剂加入××物质……”的字样。一般简答顺序为各取少许→溶解→加入试剂→描述现象→得出结论。
(4)注意离子检验所要求的环境,如酸碱性、浓度、温度的选择。
(5)一定要注意避免离子间的相互干扰,如检验CO时,HCO会造成干扰;Fe2+遇氧化剂转化对Fe3+的检验造成干扰。
(6)尽可能选择特效反应以减少干扰,如用品红溶液检验SO2,用KSCN溶液检验Fe3+,用湿润的红色石蕊试纸检验NH3。
2.离子检验实验操作的答题模板
操作⇨现象⇨结论
取样,加入……⇨有……生成⇨……的是……
例如:检验某溶液中含有Fe2+而不含Fe3+的方法:取适量溶液于洁净的试管中,滴加几滴KSCN溶液,不显血红色,再向溶液中滴加几滴H2O2(或新制氯水),溶液变为血红色,说明溶液中含有Fe2+而不含Fe3+。
考点(二) 物质的分离与提纯
[知能学通]
1.物质分离与提纯的常用物理方法
(1)固+固混合物的分离与提纯
结晶
酒精灯、玻璃棒、蒸发皿
适用范围:溶解度差别大的溶质
如NaCl(NaNO3)
升华
适用范围:能升华固体与不升华固体
如I2(NaCl)
(2)液+液混合物的分离与提纯
萃取
适用范围:在互不相溶的溶剂里,溶解度不同的溶质
①将要萃取的溶液和萃取剂依次从上口倒入分液漏斗,其量不能超过漏斗容积的,塞好塞子振荡;②振荡时用右手捏住漏斗上口的颈部,并用食指根部压紧塞子,用左手握住旋塞,同时用手指控制旋塞,将漏斗倒转过来用力振荡
分液
适用范围:互不相溶的液体
分液漏斗静置,待液体分层后进行分液,分液时下层液体从分液漏斗下口放出,上层液体从上口倒出。
如用四氯化碳萃取溴水中的溴
蒸馏
适用范围:沸点不同的混合溶液
①在蒸馏烧瓶中放少量碎瓷片,防止液体暴沸;②温度计的水银球在蒸馏烧瓶的支管口处;③蒸馏烧瓶中所盛放液体不能超过其容积的,也不能少于;④冷凝管中冷却水从下口进,上口出
渗析
适用范围:胶体与混在其中的分子、离子
如淀粉与NaCl
盐析
烧杯
适用范围:加入某些盐,使溶质的溶解度降低而析出
如蛋白质溶液、硬脂酸钠和甘油
(3)气+气混合物的分离与提纯
洗气
适用范围:易溶气体与难溶气体注意进出口:长进短出
液化
适用范围:沸点不同的气体如NO2(N2O4)
(4)固+液混合物的分离与提纯
蒸发
适用范围:易溶固体与液体
加热蒸发皿使溶液蒸发时,要用玻璃棒不断搅拌溶液,防止因局部温度过高,造成液滴飞溅。当蒸发皿中出现大量固体时,即停止加热。
如用NaCl溶液制取NaCl晶体
过滤
适用范围:易溶物与难溶物
一贴:将滤纸折叠好放入漏斗,加少量蒸馏水润湿,使滤纸紧贴漏斗内壁。
二低:滤纸边缘应略低于漏斗边缘;加入漏斗中液体的液面应略低于滤纸边缘。
三靠:向漏斗中倾倒液体时,烧杯的尖嘴应与玻璃棒接触;玻璃棒的底端应放在三层滤纸处;漏斗颈的末端应紧靠烧杯内壁
2.物质分离与提纯的常用化学方法
方法
原理
举例
洗气法
将气体混合物通过洗气装置而除去杂质气体
让混合气体通过盛有饱和NaHCO3溶液的洗气瓶除去CO2中的少量HCl
沉淀法
将杂质离子转化为沉淀
Cl-、SO、CO及能形成弱碱的金属阳离子
气化法
将杂质离子转化为气体
CO、HCO、SO、HSO、NH等
热分解法
用加热法除去固体混合物中易分解的物质
除去NaCl中的NH4Cl
酸碱溶解法
利用酸或碱将杂质溶解除去
用盐酸除去SiO2中的CaCO3
氧化还原法
利用氧化还原反应除去杂质
用酸性KMnO4溶液除去CO2中的SO2
水解法
利用水解反应除去杂质
可用CuO、Cu(OH)2等除去CuCl2溶液中的FeCl3
电解法
利用电解原理分离和提纯物质
电解精炼铜,将含杂质的粗铜作阳极、精铜作阴极,电解液为含Cu2+的溶液
调节
pH法
通过加入某试剂来调节溶液的pH,使溶液中某组分沉淀而分离
如CaCl2溶液中含有Fe3+杂质,可向溶液中加入CaCO3使溶液的pH升高,使Fe3+的水解平衡右移转化为Fe(OH)3沉淀而除去
3.高考常考物质的除杂方法
原物质
所含杂质
除杂质试剂
主要操作方法
N2
O2
灼热的铜网
吸收法
CO
CO2
NaOH溶液
洗气
CO2
CO
灼热CuO
转化法
CO2
H2S
CuSO4溶液
洗气
CO2
HCl
饱和NaHCO3溶液
洗气
SO2
HCl
饱和NaHSO3溶液
洗气
Cl2
HCl
饱和食盐水
洗气
H2S
HCl
饱和NaHS溶液
洗气
炭粉
MnO2
浓盐酸(加热)
过滤
Fe2O3
Al2O3
过量NaOH溶液
过滤
Al2O3
SiO2
①盐酸;②氨水
过滤、灼烧
NaHCO3溶液
Na2CO3
CO2
转化法
FeCl3溶液
FeCl2
Cl2
转化法
FeCl3溶液
CuCl2
Fe、Cl2
过滤
FeCl2溶液
FeCl3
过滤
乙烷
乙烯
溴水
洗气
乙醇
水
新制CaO
蒸馏
乙烯
SO2
NaOH溶液
洗气
溴苯
溴
NaOH溶液
分液
乙酸乙酯
乙酸
饱和Na2CO3溶液
分液
[题点练通]
1.判断下列说法的正误(正确的打“√”,错误的打“×”)。
(1)(2018·天津高考)屠呦呦用乙醚从青蒿中提取出对治疗疟疾有特效的青蒿素,该过程包括萃取操作( )
(2)(2016·全国卷Ⅰ)将Cl2与HCl混合气体通过饱和食盐水可得到纯净的Cl2( )
(3)(2016·全国卷Ⅱ)除去Cu粉中混有的CuO的实验操作是加入稀硝酸溶解、过滤、洗涤、干燥( )
(4)(2016·全国卷Ⅲ)用CCl4萃取碘水中的I2的实验操作是先从分液漏斗下口放出有机层,后从上口倒出水层( )
(5)(2016·海南高考)过滤操作中,漏斗的尖端应接触烧杯内壁( )
(6)(2015·天津高考)将气体通入澄清石灰水,溶液变浑浊,证明原气体是CO2( )
(7)(2015·浙江高考)提纯混有少量硝酸钾的氯化钠,应采用在较高温度下制得浓溶液再冷却结晶、过滤、干燥的方法( )
(8)(2014·全国卷Ⅱ)用图A装置除去粗盐溶液中不溶物( )
(9)(2014·全国卷Ⅱ)用图B装置除去CO气体中的CO2气体( )
(10)(2012·江苏高考)用图C装置蒸干NH4Cl饱和溶液制备NH4Cl晶体( )
(11)(2012·天津高考)用图D装置从KI和I2的固体混合物中回收I2( )
答案:(1)√ (2)× (3)× (4)√ (5)√ (6)×
(7)× (8)× (9)× (10)× (11)×
2.(2018·江苏高考)下列有关从海带中提取碘的实验原理和装置能达到实验目的的是( )
A.用装置甲灼烧碎海带
B.用装置乙过滤海带灰的浸泡液
C.用装置丙制备用于氧化浸泡液中I-的Cl2
D.用装置丁吸收氧化浸泡液中I-后的Cl2尾气
解析:选B A项,灼烧碎海带应在坩埚中进行,不能用烧杯,装置甲不能达到实验目的;B项,用装置乙过滤海带灰浸泡液能达到实验目的;C项,用浓盐酸和MnO2制取Cl2需要加热,装置丙不能达到实验目的;D项,吸收Cl2应用NaOH溶液,装置丁不能达到实验目的。
3.(2017·全国卷Ⅰ)《本草衍义》中对精制砒霜过程有如下叙述:“取砒之法:将生砒就置火上,以器覆之,令砒烟上飞着覆器,遂凝结,累然下垂如乳,尖长者为胜,平短者次之。”文中涉及的操作方法是( )
A.蒸馏 B.升华 C.干馏 D.萃取
解析:选B 升华是指固态物质受热直接变成气态物质,气态物质遇冷凝华为固态物质,由题中所述操作及现象可知,该操作方法为升华。
4.(双选)(2017·海南高考)下列实验操作正确的是( )
A.滴定前用待测液润洗锥形瓶
B.容量瓶和滴定管使用前均需要检漏
C.蒸馏完毕时,先关闭冷凝水,再停止加热
D.分液时,下层溶液先从下口放出,上层溶液再从上口倒出
解析:选BD 滴定前锥形瓶不能用待测液润洗,否则造成所测浓度偏高,故A错误;容量瓶和滴定管使用前都需要检漏,否则对实验的数据产生干扰,故B正确;蒸馏完毕时,先停止加热,后关闭冷凝水,故C错误;分液时,下层溶液从下口放出,上层液体从上口倒出,故D正确。
5.(2017·天津高考)以下实验设计能达到实验目的的是( )
实验目的
实验设计
A
除去NaHCO3固体中的Na2CO3
将固体加热至恒重
B
制备无水AlCl3
蒸发Al与稀盐酸反应后的溶液
C
重结晶提纯苯甲酸
将粗品水溶、过滤、蒸发、结晶
D
鉴别NaBr和KI溶液
分别加新制氯水后,用CCl4萃取
解析:选D 加热至恒重得到的是Na2CO3,A项错误;制备无水AlCl3时,应将AlCl3溶液在HCl氛围中加热蒸发,B项错误;重结晶提纯苯甲酸时,应将粗品制成其热饱和溶液,趁热过滤,再冷却结晶,洗涤晶体,C项错误;鉴别NaBr和KI溶液,分别加入新制氯水后,用CCl4萃取,Br2的CCl4溶液呈橙红色,I2的CCl4溶液呈紫红色,D项正确。
6.(2016·北京高考)下列中草药煎制步骤中,属于过滤操作的是( )
A.冷水浸泡
B.加热煎制
C.箅渣取液
D.灌装保存
解析:选C 冷水浸泡中草药,使草药软化,便于熬制,不是过滤;加热煎制,主要是使草药的成分析出,不是过滤;把药渣去除,保留液体,是过滤的操作;灌装保存,只是把药液转移到容器中保存,不是过滤。
7.如表所示是Fe2+、Fe3+、Zn2+被OH-完全沉淀时溶液的pH。某硫酸锌酸性溶液中含有少量Fe2+、Fe3+杂质,为制得纯净的ZnSO4,应加入的试剂是( )
金属离子
Fe2+
Fe3+
Zn2+
完全沉淀时的pH
7.7
3.7
6.5
A.H2O2、ZnO B.氨水
C.KMnO4、ZnCO3 D.NaOH溶液
解析:选A 要使Fe2+和Fe3+全部除去,由题给信息可知,需将Fe2+全部氧化成Fe3+,再调节溶液pH范围为3.7≤pH<6.5,即可将Fe3+完全转化为Fe(OH)3沉淀,且保证Zn2+不沉淀。氧化Fe2+时不能引入新的杂质,只能用H2O2,调pH时也不能引入新的杂质,用ZnO能促进Fe3+的水解。
8.食盐是日常生活的必需品,也是重要的化工原料。粗食盐常含有少量K+、Ca2+、Mg2+、Fe3+、SO等杂质离子,实验室提纯NaCl的流程如图:
提供的试剂:饱和Na2CO3溶液、饱和K2CO3溶液,NaOH溶液、BaCl2溶液、Ba(NO3)2溶液、75%乙醇、四氯化碳。
(1)欲除去溶液Ⅰ中的Ca2+、Mg2+、Fe3+、SO,选出a所代表的试剂,按滴加顺序依次为________________________(只填化学式)。
(2)洗涤除去NaCl晶体表面附带的少量KCl,选用的试剂为________。
解析:为除去Mg2+和Fe3+可选用NaOH溶液,除去SO选用BaCl2溶液,过量的BaCl2溶液要用饱和Na2CO3溶液来除去,因此只要BaCl2在Na2CO3之前即可,NaOH顺序可变;除去NaCl晶体表面附带的少量KCl,选用的试剂为75%的乙醇,因为乙醇溶解KCl后易挥发,不残留其他物质。
答案:(1)NaOH、BaCl2、Na2CO3(或BaCl2、NaOH、Na2CO3或BaCl2、Na2CO3、NaOH)
(2)75%乙醇
考点(一) 物质的检验
[知能学通]
1.常见阳离子检验
(1)常规检验法
①用NaOH溶液能检验出Cu2+、Fe3+、Fe2+、Al3+、NH。
②焰色反应:用焰色反应可检验出溶液中的K+和Na+。
(2)特殊检验法
2.常见阴离子检验
(1)利用酸碱指示剂检验
(2)利用盐酸和其他试剂检验
(3)利用AgNO3(HNO3酸化)溶液检验
(4)利用某些特征反应检验
滴入淀粉溶液和新制氯水,溶液变蓝色。
3.常见气体的检验
(1)酸性气体的检验
(2)碱性气体的检验(NH3)
(3)还原性气体的检验
(4)氧化性气体的检验
[题点练通]
1.不能鉴别AgNO3、BaCl2、K2SO3和Mg(NO3)2四种溶液(不考虑它们间的相互反应)的试剂组是( )
A.盐酸、硫酸 B.盐酸、氢氧化钠溶液
C.氨水、硫酸 D.氨水、氢氧化钠溶液
解析:选D 盐酸可鉴别出AgNO3溶液(白色沉淀)、K2SO3溶液(无色刺激性气味气体);硫酸可以鉴别出BaCl2溶液(白色沉淀);NaOH溶液可以鉴别出Mg(NO3)2溶液(白色沉淀);氨水可以鉴别出AgNO3溶液(先出现白色沉淀,后又溶解)、Mg(NO3)2溶液(白色沉淀)。所以A、B、C选项可以鉴别出四种溶液,而D选项中两种药品均不能鉴别出BaCl2和K2SO3溶液。
2.现有一固体混合物由两种物质组成,为了检测其成分进行了如下实验:
①取少量样品加入足量的水得到无色溶液;②向溶液中加入BaCl2溶液,有白色沉淀生成,再加足量的稀盐酸,白色沉淀部分溶解并有气泡产生,将产生的气体通入澄清石灰水中,石灰水变浑浊。
该固体混合物可能的组成为( )
A.FeCl3、MgSO4 B.Na2CO3、Na2SO4
C.CaCl2、K2SO4 D.K2CO3、Na2SO3
解析:选B FeCl3溶液为黄色,而实验①得到无色溶液,A错误;实验②中白色沉淀部分溶解并有气泡产生,将产生的气体通入澄清石灰水中,石灰水变浑浊,若气体为CO2,则原固体可为Na2CO3、Na2SO4,B正确;若为CaCl2、K2SO4,溶于水有CaSO4沉淀生成,C错误;若为K2CO3、Na2SO3,向溶液中加入BaCl2溶液,有白色沉淀生成,再加足量的稀盐酸,白色沉淀全部溶解,D错误。
3.(2019·奉新模拟)已知:SO+I2+H2O===SO+2I-+2H+。某溶液中可能含有Na+、NH、K+、I-、SO、SO,且所有离子物质的量浓度相等。向该无色溶液中滴加少量溴水,溶液仍呈无色。下列关于该溶液的判断正确的是( )
A.肯定不含I- B.肯定含有SO
C.肯定含有SO D.肯定含有NH
解析:选C 溶液中加入少量溴水,溶液仍呈无色,原溶液中一定有SO;由方程式可知SO的还原性比I-强,可能是SO过量,溴水全部和SO反应,说明溶液中可能含I-;因所有离子浓度相等,则根据电荷守恒可判断肯定没有SO;由题意无法判断是否含有NH。
4.某试液中只可能含有K+、NH、Fe2+、Al3+、Cl-、SO、CO、AlO中的若干种离子,离子浓度均为0.1 mol·L-1。某同学进行了如图实验,下列说法正确的是( )
A.无法确定原试液中是否含有Al3+、Cl-
B.滤液X中大量存在的阳离子有NH、Fe2+和Ba2+
C.无法确定沉淀C的成分
D.原溶液中存在的离子为NH、Fe2+、Cl-、SO
解析:选D 加入过量稀硫酸无明显现象,说明溶液中不含CO、AlO;加入过量Ba(NO3)2溶液有气体产生,说明H+与NO构成的强氧化体系将Fe2+氧化,溶液中存在Fe2+,沉淀A为BaSO4;再加入过量NaOH溶液有气体产生,说明一定存在NH,沉淀B为Fe(OH)3;滤液通入少量CO2产生沉淀,由于之前加入的Ba2+过量,不确定是否含Al3+;根据电荷守恒及各离子浓度都为0.1 mol·L-1,可推断溶液中一定存在的离子是NH、Fe2+、Cl-、SO,则可确定溶液中不含K+、Al3+,沉淀C为BaCO3。
5.(2018·天津高考)由下列实验及现象推出的相应结论正确的是( )
实验
现象
结论
A
某溶液中滴加K3[Fe(CN)6]溶液
产生蓝色沉淀
原溶液中有Fe2+,无Fe3+
B
向C6H5ONa溶液中通入CO2
溶液变浑浊
酸性:H2CO3>C6H5OH
C
向含有ZnS和Na2S的悬浊液中滴加CuSO4溶液
生成黑色沉淀
Ksp(CuS)<Ksp(ZnS)
D
①某溶液中加入Ba(NO3)2溶液
②再加足量盐酸
①产生白色沉淀
②仍有白色沉淀
原溶液中有SO
解析:选B A项,可以证明含有Fe2+,但不能确定是否含有Fe3+,错误;B项,符合较强酸制较弱酸的原理,正确;C项,由于ZnS难溶而Na2S易溶,且浓度未知,向悬浊液中滴加CuSO4溶液产生黑色沉淀,不能比较ZnS和CuS的Ksp大小,错误;D项,若原溶液中存在SO,也会产生同样的现象,错误。
6.H+、Na+、Al3+、Ba2+、OH-、HCO、Cl-七种离子中的两种可以形成甲、乙、丙、丁四种化合物,它们之间可以发生如图转化关系(产物H2O未标出),下列说法不正确的是( )
A.白色沉淀A可能能溶解在溶液D中
B.在甲中滴加丁可能发生反应:HCO+Ba2++OH-===BaCO3↓+H2O
C.溶液丙与I-、NO、SO可以大量共存
D.溶液乙一定是AlCl3溶液
解析:选C 甲、乙、丙、丁是由H+、Na+、Al3+、Ba2+、OH-、HCO、Cl-中的两种组成,由离子共存可知,H+只能与Cl-组成HCl,Al3+只能与Cl-组成AlCl3,甲溶液能和乙溶液生成白色沉淀A、无色气体B和NaCl,应是Al3+与HCO发生互相促进的水解反应,A为Al(OH)3,B为CO2,甲、乙分别为AlCl3、NaHCO3中的一种,甲与丙反应得到NaCl与CO2,则甲为NaHCO3,乙为AlCl3,丙为HCl,甲与丁反应得到白色沉淀C与无色溶液D,则丁为Ba(OH)2 ,因为物质的用量不确定,则D为NaOH或Na2CO3。
7.回答下列问题:
(1)将某气体通入澄清石灰水中,若石灰水先变浑浊,后又变澄清,能否判断该气体一定是CO2?为什么?
________________________________________________________________________。
(2)向溶液中加入KSCN变红色,则溶液中一定只有Fe3+而无Fe2+?
________________________________________________________________________
________________________________________________________________________。
(3)向某溶液中滴入BaCl2溶液,产生白色沉淀,再加入稀HNO3,白色沉淀不溶解,能否确定溶液中一定存在SO?为什么?
________________________________________________________________________。
(4)向某溶液中加入稀NaOH溶液,把湿润的无色酚酞试纸放在试管口,试纸不变红,则溶液中一定不存在NH,该判断是否正确?为什么?
________________________________________________________________________
________________________________________________________________________。
(5)向某溶液中加入盐酸后,能产生使澄清石灰水变浑浊的气体,该溶液中是否一定含有CO?为什么?
________________________________________________________________________。
答案:(1)不能。也可能是SO2
(2)错误。因为Fe2+与KSCN溶液反应产物是无色的,会被Fe3+与KSCN溶液反应产生的红色掩盖,所以不能确定是否有Fe2+,要想验证是否含有Fe2+,可加KMnO4(H+)溶液,若溶液紫色褪去,则含Fe2+
(3)不能。若溶液中存在SO或Ag+,也有相同现象
(4)错误。检验NH时,应加入浓NaOH溶液并加热,且用湿润的红色石蕊试纸检验
(5)不一定。HCO、SO 、HSO均可出现此现象
8.(2019·济宁模拟)有A、B、C三种可溶性盐,阴、阳离子各不相同,其阴离子的摩尔质量按A、B、C的顺序依次增大。将等物质的量的A、B、C溶于水,所得溶液中只含有Fe3+、K+、SO、NO、Cl-五种离子,同时生成一种白色沉淀。请回答下列问题:
(1)经检验及分析,三种盐中还含有下列选项中的一种离子,该离子是________(填标号)。
A.Na+ B.Mg2+ C.Cu2+ D.Ag+
(2)盐A的名称为________。
(3)不需要加入其他任何试剂就能将上述盐溶液区分开来,鉴别出来的先后顺序为________________________________________________________________(填化学式)。
(4)若将A、B、C三种盐按一定比例溶于稀硝酸,所得溶液中只含有H+、Fe3+、K+、SO、NO几种离子,其中Fe3+、SO、K+物质的量之比为1∶2∶4,则A、B、C三种盐的物质的量之比为________,若向溶液中加入少量Ba(OH)2发生反应的离子方程式为________________________________________________________________________。
解析:由题给条件可知A为盐酸盐,B为硝酸盐,C为硫酸盐,等物质的量混合,生成的沉淀可能为AgCl,则A为FeCl3,B为AgNO3,C为K2SO4。(1)等物质的量的三种物质溶于水,生成一种白色沉淀,已知的三种阴离子与A、B、C三项中的阳离子均不会生成沉淀,只有AgCl是白色沉淀。(2)由上述分析可知A为FeCl3,名称是氯化铁。(3)溶液的颜色为黄色的是FeCl3,与FeCl3反应生成白色沉淀的为AgNO3,不反应的为K2SO4,则检验顺序为FeCl3、AgNO3、K2SO4或FeCl3、K2SO4、AgNO3。(4)Fe3+、SO、K+三种离子的物质的量之比为1∶2∶4,则Ag+和Cl-正好反应,设FeCl3为1 mol,则AgNO3为3 mol,K2SO4为2 mol,则A、B、C三种盐的物质的量之比为1∶3∶2; 若向溶液中加入少量Ba(OH)2,则生成BaSO4沉淀,反应的离子方程式为2H++SO+Ba2++2OH-===BaSO4↓+2H2O。
答案:(1)D (2)氯化铁
(3)FeCl3、AgNO3、K2SO4(或FeCl3、K2SO4、AgNO3)
(4)1∶3∶2 2H++SO+Ba2++2OH-===BaSO4↓+2H2O
[归纳拓展]
1.物质检验的六点注意
(1)选取试剂要最佳:选取的试剂对试剂组中的各物质反应现象(溶液颜色的改变、沉淀的生成或溶解、气体的产生等)要专一,使之一目了然。
(2)不许原瓶操作:鉴别是为了以后的使用,若在原瓶中操作,污染试剂,“别”而无用,要有“各取少许”字样。
(3)不许“未知当已知”:结论的得出来自实验现象,在加入试剂之前,该物质是未知的,叙述时不可出现“取××试剂加入××物质……”的字样。一般简答顺序为各取少许→溶解→加入试剂→描述现象→得出结论。
(4)注意离子检验所要求的环境,如酸碱性、浓度、温度的选择。
(5)一定要注意避免离子间的相互干扰,如检验CO时,HCO会造成干扰;Fe2+遇氧化剂转化对Fe3+的检验造成干扰。
(6)尽可能选择特效反应以减少干扰,如用品红溶液检验SO2,用KSCN溶液检验Fe3+,用湿润的红色石蕊试纸检验NH3。
2.离子检验实验操作的答题模板
操作⇨现象⇨结论
取样,加入……⇨有……生成⇨……的是……
例如:检验某溶液中含有Fe2+而不含Fe3+的方法:取适量溶液于洁净的试管中,滴加几滴KSCN溶液,不显血红色,再向溶液中滴加几滴H2O2(或新制氯水),溶液变为血红色,说明溶液中含有Fe2+而不含Fe3+。
考点(二) 物质的分离与提纯
[知能学通]
1.物质分离与提纯的常用物理方法
(1)固+固混合物的分离与提纯
结晶
酒精灯、玻璃棒、蒸发皿
适用范围:溶解度差别大的溶质
如NaCl(NaNO3)
升华
适用范围:能升华固体与不升华固体
如I2(NaCl)
(2)液+液混合物的分离与提纯
萃取
适用范围:在互不相溶的溶剂里,溶解度不同的溶质
①将要萃取的溶液和萃取剂依次从上口倒入分液漏斗,其量不能超过漏斗容积的,塞好塞子振荡;②振荡时用右手捏住漏斗上口的颈部,并用食指根部压紧塞子,用左手握住旋塞,同时用手指控制旋塞,将漏斗倒转过来用力振荡
分液
适用范围:互不相溶的液体
分液漏斗静置,待液体分层后进行分液,分液时下层液体从分液漏斗下口放出,上层液体从上口倒出。
如用四氯化碳萃取溴水中的溴
蒸馏
适用范围:沸点不同的混合溶液
①在蒸馏烧瓶中放少量碎瓷片,防止液体暴沸;②温度计的水银球在蒸馏烧瓶的支管口处;③蒸馏烧瓶中所盛放液体不能超过其容积的,也不能少于;④冷凝管中冷却水从下口进,上口出
渗析
适用范围:胶体与混在其中的分子、离子
如淀粉与NaCl
盐析
烧杯
适用范围:加入某些盐,使溶质的溶解度降低而析出
如蛋白质溶液、硬脂酸钠和甘油
(3)气+气混合物的分离与提纯
洗气
适用范围:易溶气体与难溶气体注意进出口:长进短出
液化
适用范围:沸点不同的气体如NO2(N2O4)
(4)固+液混合物的分离与提纯
蒸发
适用范围:易溶固体与液体
加热蒸发皿使溶液蒸发时,要用玻璃棒不断搅拌溶液,防止因局部温度过高,造成液滴飞溅。当蒸发皿中出现大量固体时,即停止加热。
如用NaCl溶液制取NaCl晶体
过滤
适用范围:易溶物与难溶物
一贴:将滤纸折叠好放入漏斗,加少量蒸馏水润湿,使滤纸紧贴漏斗内壁。
二低:滤纸边缘应略低于漏斗边缘;加入漏斗中液体的液面应略低于滤纸边缘。
三靠:向漏斗中倾倒液体时,烧杯的尖嘴应与玻璃棒接触;玻璃棒的底端应放在三层滤纸处;漏斗颈的末端应紧靠烧杯内壁
2.物质分离与提纯的常用化学方法
方法
原理
举例
洗气法
将气体混合物通过洗气装置而除去杂质气体
让混合气体通过盛有饱和NaHCO3溶液的洗气瓶除去CO2中的少量HCl
沉淀法
将杂质离子转化为沉淀
Cl-、SO、CO及能形成弱碱的金属阳离子
气化法
将杂质离子转化为气体
CO、HCO、SO、HSO、NH等
热分解法
用加热法除去固体混合物中易分解的物质
除去NaCl中的NH4Cl
酸碱溶解法
利用酸或碱将杂质溶解除去
用盐酸除去SiO2中的CaCO3
氧化还原法
利用氧化还原反应除去杂质
用酸性KMnO4溶液除去CO2中的SO2
水解法
利用水解反应除去杂质
可用CuO、Cu(OH)2等除去CuCl2溶液中的FeCl3
电解法
利用电解原理分离和提纯物质
电解精炼铜,将含杂质的粗铜作阳极、精铜作阴极,电解液为含Cu2+的溶液
调节
pH法
通过加入某试剂来调节溶液的pH,使溶液中某组分沉淀而分离
如CaCl2溶液中含有Fe3+杂质,可向溶液中加入CaCO3使溶液的pH升高,使Fe3+的水解平衡右移转化为Fe(OH)3沉淀而除去
3.高考常考物质的除杂方法
原物质
所含杂质
除杂质试剂
主要操作方法
N2
O2
灼热的铜网
吸收法
CO
CO2
NaOH溶液
洗气
CO2
CO
灼热CuO
转化法
CO2
H2S
CuSO4溶液
洗气
CO2
HCl
饱和NaHCO3溶液
洗气
SO2
HCl
饱和NaHSO3溶液
洗气
Cl2
HCl
饱和食盐水
洗气
H2S
HCl
饱和NaHS溶液
洗气
炭粉
MnO2
浓盐酸(加热)
过滤
Fe2O3
Al2O3
过量NaOH溶液
过滤
Al2O3
SiO2
①盐酸;②氨水
过滤、灼烧
NaHCO3溶液
Na2CO3
CO2
转化法
FeCl3溶液
FeCl2
Cl2
转化法
FeCl3溶液
CuCl2
Fe、Cl2
过滤
FeCl2溶液
FeCl3
过滤
乙烷
乙烯
溴水
洗气
乙醇
水
新制CaO
蒸馏
乙烯
SO2
NaOH溶液
洗气
溴苯
溴
NaOH溶液
分液
乙酸乙酯
乙酸
饱和Na2CO3溶液
分液
[题点练通]
1.判断下列说法的正误(正确的打“√”,错误的打“×”)。
(1)(2018·天津高考)屠呦呦用乙醚从青蒿中提取出对治疗疟疾有特效的青蒿素,该过程包括萃取操作( )
(2)(2016·全国卷Ⅰ)将Cl2与HCl混合气体通过饱和食盐水可得到纯净的Cl2( )
(3)(2016·全国卷Ⅱ)除去Cu粉中混有的CuO的实验操作是加入稀硝酸溶解、过滤、洗涤、干燥( )
(4)(2016·全国卷Ⅲ)用CCl4萃取碘水中的I2的实验操作是先从分液漏斗下口放出有机层,后从上口倒出水层( )
(5)(2016·海南高考)过滤操作中,漏斗的尖端应接触烧杯内壁( )
(6)(2015·天津高考)将气体通入澄清石灰水,溶液变浑浊,证明原气体是CO2( )
(7)(2015·浙江高考)提纯混有少量硝酸钾的氯化钠,应采用在较高温度下制得浓溶液再冷却结晶、过滤、干燥的方法( )
(8)(2014·全国卷Ⅱ)用图A装置除去粗盐溶液中不溶物( )
(9)(2014·全国卷Ⅱ)用图B装置除去CO气体中的CO2气体( )
(10)(2012·江苏高考)用图C装置蒸干NH4Cl饱和溶液制备NH4Cl晶体( )
(11)(2012·天津高考)用图D装置从KI和I2的固体混合物中回收I2( )
答案:(1)√ (2)× (3)× (4)√ (5)√ (6)×
(7)× (8)× (9)× (10)× (11)×
2.(2018·江苏高考)下列有关从海带中提取碘的实验原理和装置能达到实验目的的是( )
A.用装置甲灼烧碎海带
B.用装置乙过滤海带灰的浸泡液
C.用装置丙制备用于氧化浸泡液中I-的Cl2
D.用装置丁吸收氧化浸泡液中I-后的Cl2尾气
解析:选B A项,灼烧碎海带应在坩埚中进行,不能用烧杯,装置甲不能达到实验目的;B项,用装置乙过滤海带灰浸泡液能达到实验目的;C项,用浓盐酸和MnO2制取Cl2需要加热,装置丙不能达到实验目的;D项,吸收Cl2应用NaOH溶液,装置丁不能达到实验目的。
3.(2017·全国卷Ⅰ)《本草衍义》中对精制砒霜过程有如下叙述:“取砒之法:将生砒就置火上,以器覆之,令砒烟上飞着覆器,遂凝结,累然下垂如乳,尖长者为胜,平短者次之。”文中涉及的操作方法是( )
A.蒸馏 B.升华 C.干馏 D.萃取
解析:选B 升华是指固态物质受热直接变成气态物质,气态物质遇冷凝华为固态物质,由题中所述操作及现象可知,该操作方法为升华。
4.(双选)(2017·海南高考)下列实验操作正确的是( )
A.滴定前用待测液润洗锥形瓶
B.容量瓶和滴定管使用前均需要检漏
C.蒸馏完毕时,先关闭冷凝水,再停止加热
D.分液时,下层溶液先从下口放出,上层溶液再从上口倒出
解析:选BD 滴定前锥形瓶不能用待测液润洗,否则造成所测浓度偏高,故A错误;容量瓶和滴定管使用前都需要检漏,否则对实验的数据产生干扰,故B正确;蒸馏完毕时,先停止加热,后关闭冷凝水,故C错误;分液时,下层溶液从下口放出,上层液体从上口倒出,故D正确。
5.(2017·天津高考)以下实验设计能达到实验目的的是( )
实验目的
实验设计
A
除去NaHCO3固体中的Na2CO3
将固体加热至恒重
B
制备无水AlCl3
蒸发Al与稀盐酸反应后的溶液
C
重结晶提纯苯甲酸
将粗品水溶、过滤、蒸发、结晶
D
鉴别NaBr和KI溶液
分别加新制氯水后,用CCl4萃取
解析:选D 加热至恒重得到的是Na2CO3,A项错误;制备无水AlCl3时,应将AlCl3溶液在HCl氛围中加热蒸发,B项错误;重结晶提纯苯甲酸时,应将粗品制成其热饱和溶液,趁热过滤,再冷却结晶,洗涤晶体,C项错误;鉴别NaBr和KI溶液,分别加入新制氯水后,用CCl4萃取,Br2的CCl4溶液呈橙红色,I2的CCl4溶液呈紫红色,D项正确。
6.(2016·北京高考)下列中草药煎制步骤中,属于过滤操作的是( )
A.冷水浸泡
B.加热煎制
C.箅渣取液
D.灌装保存
解析:选C 冷水浸泡中草药,使草药软化,便于熬制,不是过滤;加热煎制,主要是使草药的成分析出,不是过滤;把药渣去除,保留液体,是过滤的操作;灌装保存,只是把药液转移到容器中保存,不是过滤。
7.如表所示是Fe2+、Fe3+、Zn2+被OH-完全沉淀时溶液的pH。某硫酸锌酸性溶液中含有少量Fe2+、Fe3+杂质,为制得纯净的ZnSO4,应加入的试剂是( )
金属离子
Fe2+
Fe3+
Zn2+
完全沉淀时的pH
7.7
3.7
6.5
A.H2O2、ZnO B.氨水
C.KMnO4、ZnCO3 D.NaOH溶液
解析:选A 要使Fe2+和Fe3+全部除去,由题给信息可知,需将Fe2+全部氧化成Fe3+,再调节溶液pH范围为3.7≤pH<6.5,即可将Fe3+完全转化为Fe(OH)3沉淀,且保证Zn2+不沉淀。氧化Fe2+时不能引入新的杂质,只能用H2O2,调pH时也不能引入新的杂质,用ZnO能促进Fe3+的水解。
8.食盐是日常生活的必需品,也是重要的化工原料。粗食盐常含有少量K+、Ca2+、Mg2+、Fe3+、SO等杂质离子,实验室提纯NaCl的流程如图:
提供的试剂:饱和Na2CO3溶液、饱和K2CO3溶液,NaOH溶液、BaCl2溶液、Ba(NO3)2溶液、75%乙醇、四氯化碳。
(1)欲除去溶液Ⅰ中的Ca2+、Mg2+、Fe3+、SO,选出a所代表的试剂,按滴加顺序依次为________________________(只填化学式)。
(2)洗涤除去NaCl晶体表面附带的少量KCl,选用的试剂为________。
解析:为除去Mg2+和Fe3+可选用NaOH溶液,除去SO选用BaCl2溶液,过量的BaCl2溶液要用饱和Na2CO3溶液来除去,因此只要BaCl2在Na2CO3之前即可,NaOH顺序可变;除去NaCl晶体表面附带的少量KCl,选用的试剂为75%的乙醇,因为乙醇溶解KCl后易挥发,不残留其他物质。
答案:(1)NaOH、BaCl2、Na2CO3(或BaCl2、NaOH、Na2CO3或BaCl2、Na2CO3、NaOH)
(2)75%乙醇
相关资料
更多

