


还剩16页未读,
继续阅读
所属成套资源:2019高考苏教专用化学一轮精选教师用书()
成套系列资料,整套一键下载
2019版高考化学一轮精选教师用书苏教专用:专题11第一单元 物质的分类与转化 分散系
展开
第一单元 物质的分类与转化 分散系
1.了解分子、原子、离子和原子团等概念的含义。 2.理解物理变化与化学变化的区别与联系。 3.理解混合物和纯净物、单质和化合物、金属和非金属的概念。 4.理解酸、碱、盐、氧化物的概念及其相互联系。 5.了解胶体是一种常见的分散系,了解溶液和胶体的区别。
物质的组成与分类
[知识梳理]
一、物质的组成
1.物质组成的图示关系
2.几个概念
(1)元素在物质中的存在形态
游离态:元素以单质形式存在的状态。
化合态:元素以化合物形式存在的状态。
(2)同素异形体
①同种元素形成的不同单质叫同素异形体。同素异形体的形成有两种方式:a.原子个数不同,如O2和O3;b.原子排列方式不同,如金刚石和石墨。
②同素异形体之间的性质差异主要体现在物理性质上,同素异形体之间的转化属于化学变化。
(3)纯净物和混合物
①纯净物:由同种单质或化合物组成的物质。
②混合物:由几种不同的单质或化合物组成的物质。
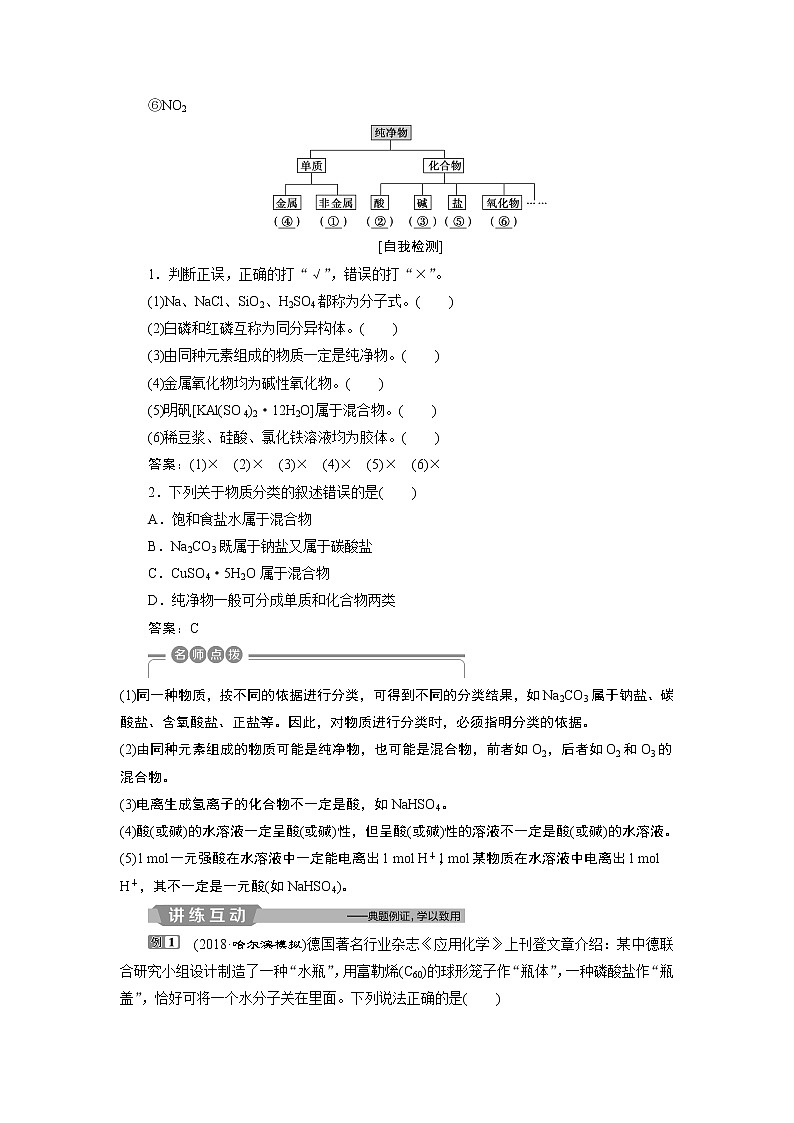
二、物质的分类
1.物质的分类
以下是对氧化物和盐的详细分类:
(2)盐
2.常见分类法
(1)交叉分类法的应用示例
(2)树状分类法的应用示例
请把下列物质的序号填写到下图的括号中:
①硫黄 ②次氯酸 ③NH3·H2O ④铜 ⑤硫酸氢钠
⑥NO2
[自我检测]
1.判断正误,正确的打“√”,错误的打“×”。
(1)Na、NaCl、SiO2、H2SO4都称为分子式。( )
(2)白磷和红磷互称为同分异构体。( )
(3)由同种元素组成的物质一定是纯净物。( )
(4)金属氧化物均为碱性氧化物。( )
(5)明矾[KAl(SO4)2·12H2O]属于混合物。( )
(6)稀豆浆、硅酸、氯化铁溶液均为胶体。( )
答案:(1)× (2)× (3)× (4)× (5)× (6)×
2.下列关于物质分类的叙述错误的是( )
A.饱和食盐水属于混合物
B.Na2CO3既属于钠盐又属于碳酸盐
C.CuSO4·5H2O属于混合物
D.纯净物一般可分成单质和化合物两类
答案:C
(1)同一种物质,按不同的依据进行分类,可得到不同的分类结果,如Na2CO3属于钠盐、碳酸盐、含氧酸盐、正盐等。因此,对物质进行分类时,必须指明分类的依据。
(2)由同种元素组成的物质可能是纯净物,也可能是混合物,前者如O2,后者如O2和O3的混合物。
(3)电离生成氢离子的化合物不一定是酸,如NaHSO4。
(4)酸(或碱)的水溶液一定呈酸(或碱)性,但呈酸(或碱)性的溶液不一定是酸(或碱)的水溶液。
(5)1 mol一元强酸在水溶液中一定能电离出1 mol H+,1 mol某物质在水溶液中电离出1 mol H+,其不一定是一元酸(如NaHSO4)。
(2018·哈尔滨模拟)德国著名行业杂志《应用化学》上刊登文章介绍:某中德联合研究小组设计制造了一种“水瓶”,用富勒烯(C60)的球形笼子作“瓶体”,一种磷酸盐作“瓶盖”,恰好可将一个水分子关在里面。下列说法正确的是( )
A.“水瓶”、水玻璃、冰水混合物都是混合物
B.石墨和C60互称为同位素
C.磷酸钙是可溶性强电解质
D.一定条件下石墨转化为C60是化学变化
[解析] 本题“水瓶”由三种物质组成,是混合物,水玻璃是Na2SiO3的水溶液,属于混合物,但冰水混合物的化学成分是H2O,是纯净物,A错误;石墨和C60互称为同素异形体,B错误;磷酸钙是难溶性强电解质,C错误;同素异形体之间的转化是化学变化,D正确。
[答案] D
(1)纯净天然水主要是H2O,但又含有极少量的D2O,严格地说天然水是混合物吗?
(2)下列含有“水”的物质中属于纯净物的有________。
①水玻璃 ②氨水 ③汽水 ④氯水 ⑤重水 ⑥紫水晶 ⑦水银 ⑧溴水 ⑨硬水 ⑩软水 ⑪王水 ⑫卤水 ⑬生理盐水 ⑭水煤气 ⑮石灰水 ⑯油水 ⑰矿泉水 ⑱蒸馏水 ⑲水泥 ⑳钢水
答案:(1)不是,由同种分子组成的物质是纯净物。D2O和H2O都是由两个氢原子和一个氧原子组成的,都是水分子,它们是同种物质。
(2)⑤⑦⑱
纯净物和混合物的区别
纯净物
混合物
有固定的组成和结构
无固定的组成和结构
有固定的熔、沸点
无固定的熔、沸点
保持一种物质的性质
保持原有物质各自的性质
常见混合物:①分散系(如溶液、胶体、浊液等);②高分子化合物(如蛋白质、纤维素、聚合物、淀粉等);③常见特殊名称的混合物:石油、石油的各种馏分、煤、漂白粉、碱石灰、福尔马林、油脂、天然气、水煤气、铝热剂、氨水、氯水、王水等。
注意:分子式为C5H10的物质存在多种同分异构体,可能是纯净物也可能是混合物。
题组一 物质的组成
1.(2018·保定模拟)下列说法中正确的是( )
A.由不同原子构成的纯净物一定是化合物
B.非金属氧化物一定是酸性氧化物
C.含金属元素的离子一定都是阳离子
D.HCl气体是纯净物,盐酸是混合物
解析:选D。A项,如HD(H、D为氢的同位素)是由不同原子构成的纯净物,但它属于单质;B项,如CO为非金属氧化物,但它不是酸性氧化物;C项,如MnO含金属元素Mn,但它是阴离子。
2.实验室里常用的干燥剂有①浓硫酸(98%),②无水氯化钙,③变色硅胶[硅胶的主要成分是二氧化硅,在其中掺入少量的无水氯化钴(CoCl2)作指示剂,无水氯化钴呈蓝色,吸水后变为CoCl2·6H2O呈粉红色],④五氧化二磷,⑤碱石灰(主要成分是氢氧化钠、氧化钙,制法是把生石灰加到浓的烧碱溶液中,再加强热蒸干)。上述物质中,属于混合物的是( )
A.①②④ B.②④
C.①③⑤ D.①②③④⑤
解析:选C。浓H2SO4是H2SO4与水的混合物;无水氯化钙是纯净物;变色硅胶是SiO2和CoCl2的混合物;P2O5是纯净物;碱石灰是NaOH、CaO的混合物。
题组二 物质的分类
3.(2018·泉州模拟)下列逻辑关系图示中正确的是( )
A
B
C
D
解析:选D。NaHSO4属于盐类,不属于酸,A错误。氧化还原反应与吸热反应和放热反应的分类标准不同,B错误。钾盐与钠盐是根据盐中的阳离子进行分类的,碳酸盐是根据盐中阴离子进行分类的,分类标准不同,C错误。
4.下列关于物质分类的说法正确的是( )
A.金刚石、白磷都属于单质
B.漂白粉、石英都属于纯净物
C.氯化氢、一水合氨都属于强电解质
D.葡萄糖、蛋白质都属于高分子化合物
解析:选A。金刚石是碳元素形成的单质,白磷是磷元素形成的单质,A项正确;漂白粉是CaCl2和Ca(ClO)2的混合物,石英的主要成分是二氧化硅,常含有Al2O3、CaO、MgO等杂质,为混合物,B项错误;氯化氢为强电解质,一水合氨为弱碱,是弱电解质,C项错误;葡萄糖是小分子化合物,蛋白质是高分子化合物,D项错误。
(1)碱性氧化物一定是金属氧化物,但金属氧化物不一定是碱性氧化物(如Mn2O7为酸性氧化物、Al2O3为两性氧化物、Na2O2为过氧化物)。
(2)酸性氧化物不一定是非金属氧化物(如Mn2O7);非金属氧化物也不一定是酸性氧化物(如CO、NO)。
(3)酸性氧化物、碱性氧化物不一定都能与水反应生成相应的酸、碱(如SiO2、Fe2O3)。
(4)酸性氧化物都是对应酸的酸酐,但酸酐不一定都是酸性氧化物,如乙酸酐[(CH3CO)2O]。
(5)溶于水生成酸的氧化物不一定是酸性氧化物,如NO2;溶于水生成碱的氧化物不一定是碱性氧化物,如Na2O2。
物质的性质与变化
[知识梳理]
一、根据物质类别研究物质的性质
1.单质、氧化物、酸、碱、盐之间的转化
各列举一个化学反应填在横线上(用化学方程式表示):
(1)金属及其化合物间的转化
(2)非金属及其化合物间的转化
CO2+H2OH2CO3
H2CO3+2NaOH===Na2CO3+2H2O
2.元素的不同价态的代表物间的转化
写出上述反应的化学方程式:
(1)2H2S+O2===2S↓+2H2O;
(2)SO2+2H2S===3S↓+2H2O;
(3)SO3+H2O===H2SO4;
(4)Cu+2H2SO4(浓)CuSO4+SO2↑+2H2O(答案不唯一)。
二、物质的性质与变化
物理变化和化学变化的重点内容如下图所示:
三、化学反应的分类
化学反应
四、物质变化中的“三色”“四解”“十二化”
物质变化
物理变化
化学变化
三色
焰色反应
①显色反应 ②颜色反应
四解
潮解
①分解 ②电解 ③水解
十二化
①熔化
②汽化
③液化
①氧化 ②水化 ③风化
④炭化 ⑤钝化 ⑥卤化
⑦硝化 ⑧酯化 ⑨(橡胶)老化
[自我检测]
1.判断正误,正确的打“√”,错误的打“×”。
(1)煤的“气化”、煤的“液化”、煤的“干馏”都是物理变化。( )
(2)分馏、蒸馏、蒸发、萃取、分液、过滤都属于物理变化。( )
(3)加热NH4Cl固体,固体从试管底部跑到上部属于物理变化。( )
(4)向蛋白质溶液中滴加Na2SO4溶液产生沉淀属于化学变化。( )
(5)用铂丝蘸取NaCl溶液进行焰色反应是化学变化。( )
答案:(1)× (2)√ (3)× (4)× (5)×
2.盐是一种常见的物质,下列物质通过反应可直接形成盐的是( )
①金属单质 ②碱性氧化物 ③碱 ④非金属单质
⑤酸性氧化物 ⑥酸
A.①②③ B.①④⑥
C.②⑤⑥ D.①②③④⑤⑥
解析:选D。金属单质与酸反应生成对应的盐和氢气;碱性氧化物与酸反应生成盐和水;非金属单质和金属化合可得到盐;酸性氧化物或酸与碱(或碱性氧化物)反应可生成盐。
注意通性与个性之间的关系
物质之间是否反应,不仅与物质结构、性质有关,而且与物质所在环境有关,在研究物质性质时,要注意通性与个性之间的关系,在每条通性之外都存在个性。备考时,注意掌握化学中Na、Mg、Al、Fe、Cu、C、Si、N、S、Cl等常见元素的单质、氧化物、酸或碱、盐之间的相互关系及每一步关系中各种可能的变化方式和方法,归纳总结物质之间不能转化的情形。
(2016·高考四川卷)化学与生产和生活密切相关。下列过程中没有发生化学变化的是( )
A.氯气作水的杀菌消毒剂
B.硅胶作袋装食品的干燥剂
C.二氧化硫作纸浆的漂白剂
D.肥皂水作蚊虫叮咬处的清洗剂
[解析] 氯气作水的杀菌消毒剂是利用氯气与水反应生成的次氯酸的强氧化性,发生了化学变化;硅胶作袋装食品的干燥剂,是因为硅胶疏松多孔,具有吸收水分的作用,没有发生化学变化;二氧化硫作纸浆的漂白剂是因为二氧化硫可与某些有色物质发生化学反应生成不稳定的无色物质;肥皂的主要成分为高级脂肪酸钠,肥皂水作蚊虫叮咬处的清洗剂是利用高级脂肪酸钠在水中发生水解反应使溶液呈碱性的性质,发生了化学变化。
[答案] B
下列生活中的做法没有利用物质化学性质的是( )
A.葡萄酒中添加二氧化硫
B.鲜花店的老板用浸泡了高锰酸钾的硅土延长鲜花的保存期
C.用双氧水漂洗衣服上的污渍
D.夏天超市用干冰给物质降温
解析:选D。葡萄酒中添加二氧化硫的作用是抗氧化、防腐、杀菌,利用了它的化学性质,A项不符合题意;成熟的植物会释放乙烯气体,高锰酸钾会和乙烯发生氧化反应,所以可以起到鲜花保鲜的作用,B项不符合题意;双氧水具有氧化性,可以漂白衣物,C项不符合题意;干冰为固体二氧化碳,受热后直接汽化,吸收周围的热量达到降低温度的效果,所以这种做法利用了物质的物理性质,D项符合题意。
物理变化和化学变化的判断
(1)化学变化中一定存在着化学键的断裂与形成,但存在化学键断裂的变化不一定是化学变化,如HCl溶于水、熔融氯化钠的电离等均是物理变化。
(2)化学变化中常伴随着发光、放热或颜色变化,但有发光、放热或颜色变化的变化不一定是化学变化,如焰色反应、NaOH溶于水放热、活性炭吸附作用使物质褪色等均是物理变化。
(3)原子是化学变化中的最小微粒,即在化学反应中原子的原子核是不发生变化的。
题组一 物质的性质与变化
1.(2015·高考重庆卷)中华民族有着光辉灿烂的发明史,下列发明创造不涉及化学反应的是( )
A.用胆矾炼铜 B.用铁矿石炼铁
C.烧结黏土制陶瓷 D.打磨磁石制指南针
解析:选D。A.胆矾炼铜就是“湿法炼铜”,其原理是将胆矾溶于水,再将铁放入胆矾溶液中把铜置换出来,是化学反应。B.铁矿石炼铁是将原料(铁矿石、焦炭、石灰石和空气)加入高炉中,在高炉中发生一系列化学反应,生成铁单质,是化学反应。C.黏土烧结制成陶瓷的过程中有新物质生成,是化学反应。D.四氧化三铁常称作“磁性氧化铁”,是磁石的主要成分,打磨磁石制指南针,只是磁石的形状发生变化,是物理变化。
2.(2018·烟台模拟)下列过程中颜色变化与化学变化无关的是( )
A.银白色的金属铁研磨成铁粉后变成黑色
B.新切割开的金属钠的表面由银白色迅速变成暗灰色
C.红棕色的NO2通过装有水的洗气瓶后得到无色气体
D.浅黄绿色的新制氯水久置后变为无色
解析:选A。A项中发生颜色变化是光学现象,属于物理变化;B项中金属钠被氧化为氧化钠,属于化学变化;C项中NO2通过装有水的洗气瓶后生成了NO,属于化学变化;D项中氯水久置变为无色是Cl2+H2OHCl+HClO平衡不断右移的结果,属于化学变化。
3.下列过程没有发生化学反应的是( )
A.盐析可提纯蛋白质并保持其生理活性
B.用热碱水清除炊具上残留的油污
C.用浸泡过高锰酸钾溶液的硅藻土保鲜水果
D.用含硅胶、铁粉的透气小袋与食品一起密封包装
解析:选A。A.盐析提纯蛋白质发生的是物理变化,故正确。B.油污属于酯类物质,可以在热碱水条件下发生水解反应生成醇和有机盐,属于化学变化,故不正确。C.该过程利用的是高锰酸钾溶液氧化水果产生的乙烯,属于
化学变化,故不正确。D.硅胶起吸水作用,铁粉起还原剂作用,防止食物被氧化,属于化学变化,故不正确。
题组二 物质的转化
4.能实现下列物质间直接转化的元素是( )
单质氧化物酸或碱盐
A.硅 B.硫
C.铜 D.铁
解析:选B。SiO2与水不能反应,A错误;铜和铁对应的氧化铜、氧化铁不能直接与水反应,C、D错误;SSO2H2SO3Na2SO3,B正确。
5.A、B、C、D分别是Fe、HCl(稀)、NaOH(溶液)、AgNO3(溶液)四种物质中的一种,它们之间的反应关系及所发生反应的反应类型如图所示:
则物质B为( )
A.Fe B.HCl(稀)
C.NaOH(溶液) D.AgNO3(溶液)
解析:选B。B与A发生中和反应,则A、B为酸或碱,又由于B与C可发生置换反应,可判断B为HCl(稀),C为Fe,A为NaOH(溶液),则D为AgNO3(溶液),故选B。
常考易错的几个物质的转化
1.结晶水合物失去结晶水的过程属于化学变化。
2.浓硫酸的吸水性属于物理性质,脱水性属于化学性质。
3.煤的干馏、煤的气化以及煤的液化都属于化学变化,石油的分馏属于物理变化,石油的裂化和裂解都属于化学变化。
4.同素异形体之间的转化属于化学变化。
5.常见物质间转化的几个误区
(1)S燃烧不能直接生成SO3而是生成SO2。
(2)Al2O3、SiO2、Fe2O3与H2O不反应,不能直接转化为Al(OH)3、H2SiO3、Fe(OH)3。
(3)NH3催化氧化不能直接生成NO2。
(4)Fe与Cl2反应不能生成FeCl2。
(5)Fe与H+、Cu2+、S、I2反应不能生成Fe3+。
分散系与胶体
[知识梳理]
1.分散系的概念
分散系是指由一种或几种物质(称为分散质)分散到另一种物质(称为分散剂)中形成的混合体系。
2.分散系的分类
(1)按照分散质粒子的大小
(2)按照分散质和分散剂的状态
3.胶体的性质——丁达尔效应
当光束通过胶体时,在垂直于光线的方向可以看到一条光亮的通路,该现象称为“丁达尔效应”。实验室中可用丁达尔效应区分胶体和溶液。
4.胶体的应用——净水
明矾净水的原理是因为Al3+水解生成Al(OH)3胶体,能吸附水中悬浮颗粒并沉降,从而达到净水目的。
5.氢氧化铁胶体的制备
向沸水中逐滴加入饱和FeCl3溶液,继续煮沸至溶液呈红褐色,停止加热,即制得Fe(OH)3胶体,化学方程式为FeCl3+3H2OFe(OH)3(胶体)+3HCl。
[自我检测]
1.判断正误,正确的打“√”,错误的打“×”。
(1)依据丁达尔效应可将分散系分为溶液、胶体与浊液。( )
(2)利用丁达尔效应可以区别溶液与胶体。( )
(3)“血液透析”利用了胶体的性质。( )
(4)胶体中的胶粒带电荷,但整个分散系仍呈电中性。( )
(5)胶体不一定是液态,胶体的丁达尔效应属于物理变化。( )
答案:(1)× (2)√ (3)√ (4)√ (5)√
2.“纳米材料”是粒子直径为几纳米至几十纳米的材料,纳米碳就是其中一种。若将纳米碳均匀地分散到蒸馏水中,所形成的物质具有的性质有____________(填序号)。
①是溶液 ②是胶体 ③能产生丁达尔效应 ④能透过滤纸 ⑤不能透过滤纸 ⑥静置后会析出黑色沉淀
解析:纳米材料的粒子直径为几纳米至几十纳米,属于胶体粒子的范围,将纳米碳均匀地分散到蒸馏水中,所形成的分散系属于胶体,具有胶体的性质。
答案:②③④
3.Fe(OH)3胶体和MgCl2溶液共同具备的性质是( )
A.两者均有丁达尔效应
B.两者均能透过半透膜
C.加入盐酸均先沉淀,随后溶解
D.分散质粒子均可通过滤纸
解析:选D。 MgCl2溶液无丁达尔效应;Fe(OH)3胶体不能透过半透膜;MgCl2溶液中加入盐酸无沉淀;Fe(OH)3胶体和MgCl2溶液的分散质粒子均可通过滤纸。
4.将饱和FeCl3溶液滴入沸水并煮沸一段时间,可得到红褐色液体,此液体不具有的性质是( )
A.光束通过该液体时形成光亮的“通路”
B.插入石墨电极通直流电后,有一极附近液体颜色加深
C.向该液体中加入硝酸银溶液,无沉淀产生
D.将该液体加热、蒸干、灼烧后,有氧化物生成
解析:选C。FeCl3溶液滴入沸水中,可制得Fe(OH)3胶体,光束通过胶体时会形成光亮的“通路”,即产生了丁达尔现象,A项正确;Fe(OH)3胶体粒子吸附正电荷而带正电,通入直流电后,在阴极附近液体颜色加深,B项正确;Fe(OH)3胶体中加入电解质溶液,会发生聚沉现象,C项错误;把Fe(OH)3胶体加热、蒸干、灼烧后,会得到Fe2O3,D项正确。
(1)胶体不带电,胶体中的胶粒能够吸附体系中的带电离子而使胶粒带电荷,但整个分散系仍呈电中性。
(2)胶体中的分散质微粒能透过滤纸,但不能透过半透膜,因此可用过滤的方法分离胶体和浊液,用渗析的方法分离胶体和溶液。
(3)书写Fe(OH)3胶体制备化学方程式的四个易错点。
①用“===”而不用“”;
②Fe(OH)3分子式后注明“胶体”而不使用“↓”符号;
③反应条件是“△”;
④HCl后不能标“↑”符号。
下列说法正确的是( )
A.浓氨水中滴加FeCl3饱和溶液可制得Fe(OH)3胶体
B.用可见光束照射可以区别淀粉溶液和氯化钠溶液
C.氢氧化铁胶体中H+、K+、S2-、Br-能大量共存
D.明矾水解时产生具有吸附性的胶体粒子,可作漂白剂
[解析] 浓氨水中滴加氯化铁饱和溶液产生氢氧化铁沉淀,A项错误;在电解质溶液中,氢氧化铁胶体会发生聚沉,或与H+反应,C项错误;明矾中Al3+水解生成Al(OH)3胶体,具有吸附性可作沉降剂,不能作漂白剂,D项错误。
[答案] B
胶体的本质特征是分散质微粒的直径大小介于10-9~10-7 m之间,利用这一关系判断下列哪些分散系是胶体:
(1)将直径在10-9~10-7m之间的食盐晶体超细粒子分散到酒精中所形成的分散系;
(2)淀粉溶液;
(3)将制得的纳米材料溶于水中所得到的分散系;
(4)饱和FeCl3溶液中滴加NaOH溶液所得到的分散系。
答案:(1)、(2)、(3)中的分散系为胶体。
解答有关胶体及其性质的题目时应注意的问题
(1)胶体区别于其他分散系的本质特征是分散质粒子直径大小(1~100 nm)。
(2)分离提纯胶体时应用半透膜,不能使用滤纸。
(3)鉴别胶体和溶液的最简单方法是利用丁达尔效应。
(4)制备Fe(OH)3胶体时,不能用Fe3+与碱反应制得;利用饱和FeCl3溶液加热制Fe(OH)3胶体时,不能长时间加热。
题组一 胶体的特征
1.下列分散系中,分散质微粒直径最小的是( )
A.硝酸钾溶液 B.雾
C.蛋白质溶液 D.石灰乳
解析:选A。各物质所属分散系类型以及分散质微粒直径大小如下。
物质
KNO3
溶液
雾
蛋白质溶液
石灰乳
分散系
类型
溶液
胶体
胶体
浊液
分散质微
粒直径大小
<1 nm
1~100 nm
>100 nm
2.(2018·唐山模拟)下列说法正确的是( )
A.碳酸钠可称为碳酸盐、钠盐或碱式盐
B.鸡蛋清、浑浊的河水不可能属于同一类别
C.强光束通过Fe(OH)3胶体时发生了显著的化学变化
D.直径为10-8 m的微粒不一定属于胶体
解析:选D。选项A,对于盐的分类可以从阴、阳离子的角度进行,根据其组成的阳离子为Na+来看碳酸钠属于钠盐;根据其组成的阴离子为CO来看碳酸钠属于碳酸盐;虽然溶液呈碱性,但不是碱式盐。选项B,鸡蛋清属于胶体,浑浊的河水属于悬浊液,但它们都可归为混合物。选项C,强光束通过Fe(OH)3胶体时出现丁达尔效应,但没有发生化学变化。选项D,胶体属于混合物,而直径为10-8 m的微粒可能是纯净物。
题组二 胶体的性质与应用
3.下列与胶体性质及应用无关的是( )
A.加明矾使江水变澄清
B.自来水处理中加漂白粉
C.利用电泳的原理可将油漆、乳胶、橡胶等粒子均匀地沉积在镀件上
D.在实验中手不慎被玻璃划破,可用FeCl3溶液应急止血
解析:选B。A项,明矾净水原理是明矾溶于水形成Al(OH)3胶体,能吸附水中的悬浮物质聚沉。B项,漂白粉的有效成分是Ca(ClO)2,Ca(ClO)2具有强氧化性,在自来水处理中加入漂白粉可杀死水中的细菌。C项,胶体电泳的应用比较广泛,生物化学中常用电泳来分离各种氨基酸和蛋白质;医学上利用血清在纸上电泳进行某些疾病的论断;电泳电镀则是利用电泳将油漆、乳胶、橡胶等粒子均匀地沉积在镀件上。D项,用FeCl3溶液应急止血的原理是血液属于胶体,加入电解质溶液(FeCl3溶液)可使血液凝聚达到止血效果。
4.下列事实与胶体性质无关的是( )
A.水泥厂和冶金厂常用高压直流电除去大量烟尘,减少对空气的污染
B.将植物油倒入水中用力搅拌形成油水混合物
C.一束平行光线射入蛋白质溶液里,从侧面可以看到一条光亮的“通路”
D.氢氧化铁胶体中滴入稀硫酸,先看到红褐色沉淀生成而后沉淀溶解
解析:选B。烟尘是气溶胶,其中的胶粒带电,在直流电作用下可产生电泳现象,使烟尘沉降而除去;将植物油倒入水中用力搅拌形成的油水混合物是乳浊液,不是胶体;蛋白质溶液是胶体,能产生丁达尔效应;在氢氧化铁胶体中滴入稀硫酸,先发生胶体的聚沉,然后氢氧化铁与酸反应而溶解。
5.某同学在实验室进行了如图所示的实验,下列说法中错误的是( )
A.利用过滤的方法,可将Z中固体与液体分离
B.X、Z烧杯中分散质相同
C.Y中反应的离子方程式为3CaCO3+2Fe3++3H2O===2Fe(OH)3(胶体)+3CO2↑+3Ca2+
D.Z中分散系能产生丁达尔效应
解析:选B。Z中红褐色透明液体为Fe(OH)3胶体,X中为溶液。
三种分散系比较
分散系
溶液
胶体
浊液
分散质微
粒直径大小
<1 nm
1~100 nm
>100 nm
分散质
微粒成分
离子或
小分子
大分子或
离子集合体
巨大分子或
离子集合体
外观特征
均匀、透明
均匀、透明
或半透明
不均匀、
不透明
稳定性
稳定,静置
无沉淀
较稳定
不稳定,静置
有沉淀或分层
分散质能否
透过滤纸
能
能
不能
分类
饱和溶液、
不饱和溶液
固溶胶、液
溶胶、气溶胶
悬浊液、
乳浊液
实例
食盐水、
蔗糖溶液
Fe(OH)3
胶体
泥水
[课后达标检测]
1.下列有关说法中,正确的是( )
A.分馏、干馏都是物理变化
B.127I和131I互为同素异形体
C.硫酸铜、二氧化硫都是电解质
D.盐酸、王水都是混合物
解析:选D。分馏为物理变化,而干馏属于化学变化,A项错误;同素异形体的研究对象是单质,而127I和131I为原子,二者互为同位素,B项错误;二氧化硫的水溶液虽能导电,但二氧化硫不是电解质,其导电的原因是二氧化硫与水反应生成了亚硫酸,亚硫酸电离出自由移动的离子,C项错误;盐酸是氯化氢的水溶液,王水是由硝酸和盐酸混合而成的,二者均为混合物,D项正确。
2.(2018·青岛高三质检)造纸术为中国古代四大发明之一。下列古法造纸工艺中以发生化学反应为主的过程是( )
A.煮徨足火
B.荡料入帘
C.覆帘压纸
D.透火焙干
解析:选A。A项,“煮徨足火”是将造纸的原料竹子与石灰一起蒸煮,石灰与竹子发生化学反应,正确;B项,“荡料入帘”是指将打烂的竹料倒入水槽中,并用竹帘在水中荡料,竹料成为薄层附于竹帘上面,属于物理变化,错误;C项,“覆帘压纸”是指将上一步的帘反复过去,使湿纸落于板上,即成纸张,然后加木板重压挤去大部分的水,属于物理变化,错误;D项,“透火焙干”是指将湿纸逐张扬起,并加以焙干,属于物理变化,错误。
3.以下关于物质元素组成的说法正确的是( )
A.碱都含氢元素
B.酸都含氧元素
C.盐都含金属元素
D.有机物都含碳、氢、氧元素
解析:选A。A项,碱指电离出的阴离子全部是OH-的物质,一定含有氢元素;B项,酸指电离出的阳离子全部是H+的物质,但不一定含氧元素,如HCl;C项,铵盐全部由非金属元素组成;D项,烃只含碳、氢两种元素。
4.英国物理学家约翰·丁达尔首先发现了入射光透过胶体时,从侧面可以看到一条光亮的通路,即丁达尔效应。下列液体中,不会出现丁达尔效应的分散系是( )
①鸡蛋白溶液 ②蒸馏水 ③淀粉溶液 ④硫酸钠溶液
⑤沸水中滴入饱和FeCl3溶液 ⑥肥皂水
A.② B.①③
C.⑤⑥ D.④
解析:选D。①③⑤⑥是胶体,能够产生丁达尔效应,④是溶液,不能产生丁达尔效应,②是纯净物,不是分散系。
5.分类是化学学习和研究的常用手段,下列分类依据和结论都正确的是( )
A.H2O、HCOOH、Cu2(OH)2CO3均含有氧元素,都是氧化物
B.HClO、H2SO4(浓)、HNO3均具有强氧化性,都是氧化性酸
C.HF、CH3CH2OH、KOH都易溶于水,都是电解质
D.HCOOH、H2CO3、H2S分子中均含有两个氢原子,都是二元酸
解析:选B。A项,氧化物是指含有两种元素,且其中一种元素是氧元素的化合物,HCOOH、Cu2(OH)2CO3均含有氧元素,但不是由两种元素组成的,不属于氧化物,错误;B项,HClO、H2SO4(浓)、HNO3均具有强氧化性,发生氧化还原反应时分别是Cl、S、N元素的化合价降低,均属于氧化性酸,正确;C项,HF、CH3CH2OH、KOH都易溶于水,但CH3CH2OH不是电解质,在水溶液中或熔融状态下能够导电的化合物叫做电解质,溶解性不是判断电解质和非电解质的依据,错误;D项,HCOOH在水中只能电离产生1个氢离子,所以属于一元酸,错误。
6.(2018·威海一模)下图是某反应在密闭容器中反应前后的分子状况示意图,“○”和“●”分别表示不同的原子。下列对该过程的相关描述正确的是( )
A.有一种物质过量 B.发生的是分解反应
C.发生的是置换反应 D.生成了两种产物
解析:选A。由题干图示可知:该反应为与化合生成了,而反应物过量。
7.下列物质分类正确的是( )
A.SO2、SiO2、CO均为酸性氧化物
B.稀豆浆、硅酸、氯化铁溶液均为胶体
C.烧碱、冰醋酸、四氯化碳均为电解质
D.福尔马林、水玻璃、氨水均为混合物
解析:选D。A.SO2、SiO2是酸性氧化物,而CO为不成盐氧化物。B.稀豆浆属于胶体,氯化铁溶液不是胶体。C.烧碱和冰醋酸为电解质,四氯化碳是有机物,为非电解质。D.福尔马林是甲醛的水溶液,水玻璃是硅酸钠的水溶液,氨水为氨气溶于水的溶液,均为混合物。
8.下列实验操作与分散质粒子的大小无直接关系的是( )
解析:选C。胶体的分散质粒子直径介于10-9~10-7 m,胶体的分散质粒子能透过滤纸,但不能透过半透膜;溶液的分散质粒子直径小于10-9 m,可透过半透膜和滤纸,而浊液的分散质粒子直径大于10-7 m,不能透过滤纸和半透膜;胶体的分散质粒子直径与可见光的波长相当,其对可见光线有散射作用从而产生丁达尔效应,而溶液的分散质粒子很小,对光线的散射作用非常微弱,故无此现象;萃取是利用了物质在不同溶剂中溶解性的不同,与分散质粒子大小无关。
9.下列诗句或谚语都与化学现象有关,下列说法不正确的是( )
A.“水乳交融,火上浇油”前者包含物理变化,而后者包含化学变化
B.“落汤螃蟹着红袍”肯定发生了化学变化
C.“滴水石穿,绳锯木断”不包含化学变化
D.“野火烧不尽,春风吹又生”包含了多种化学变化
解析:选C。“水乳交融”时形成乳浊液,是物理变化,“火上浇油”指燃烧,包含化学变化,A项正确;“落汤螃蟹着红袍”生成了红色的新物质,发生了化学变化(或者说蛋白质在高温下的变化就属于化学变化),B项正确;“滴水石穿”伴随化学反应:CaCO3+CO2+H2O===Ca(HCO3)2,而“绳锯木断”不包含化学反应,C项错误;D项,包含了燃烧、植物生长过程中的多种化学变化,D项正确。
10.已知A、B、C为中学化学中常见的单质。室温下,A为固体,B和C均为气体。在适宜的条件下,它们可以按如图进行反应。下列说法中正确的是( )
A.A、B、C中三种元素的任意两种元素形成的化合物所属物质类别一定有一种是氧化物
B.A、B、C中三种元素的任意两种元素形成的化合物所属物质类别一定不是碱
C.如果E溶液是一种强酸,则E溶液为硫酸
D.A、B、C中有一种金属且为B
解析:选B。A项,当A为Mg、B为Cl2、C为H2时,符合题给信息和框图转化,A、B、C中没有氧元素,A项错误;B项,碱至少有三种元素组成,B项正确;C项,常温下,B、C均为气体单质,E溶液不可能为硫酸,C项错误;D项,金属在常温下不为气体,D项错误。
11.碘化亚铜可作催化剂、饲料添加剂等。已知:
Ⅰ.铜能与氢碘酸发生置换反应得到氢气和碘化亚铜;
Ⅱ.CuSO4溶液能使淀粉-KI试纸变蓝,并产生白色固体;
Ⅲ.碘化亚铜与氢氧化钠作用生成氧化亚铜、碘化钠和水。
下列关于碘化亚铜的叙述不正确的是( )
A.碘化亚铜的化学式为CuI,属于盐类
B.碘化亚铜稳定且难溶于水
C.氧化亚铜是氧化物,比碘化亚铜更难溶
D.铜能与氢碘酸反应,说明氢碘酸是强氧化性的酸
解析:选D。铜能与氢碘酸反应产生氢气的原因应该是碘化亚铜更难溶,使反应向右进行,D项错误。
第一单元 物质的分类与转化 分散系
1.了解分子、原子、离子和原子团等概念的含义。 2.理解物理变化与化学变化的区别与联系。 3.理解混合物和纯净物、单质和化合物、金属和非金属的概念。 4.理解酸、碱、盐、氧化物的概念及其相互联系。 5.了解胶体是一种常见的分散系,了解溶液和胶体的区别。
物质的组成与分类
[知识梳理]
一、物质的组成
1.物质组成的图示关系
2.几个概念
(1)元素在物质中的存在形态
游离态:元素以单质形式存在的状态。
化合态:元素以化合物形式存在的状态。
(2)同素异形体
①同种元素形成的不同单质叫同素异形体。同素异形体的形成有两种方式:a.原子个数不同,如O2和O3;b.原子排列方式不同,如金刚石和石墨。
②同素异形体之间的性质差异主要体现在物理性质上,同素异形体之间的转化属于化学变化。
(3)纯净物和混合物
①纯净物:由同种单质或化合物组成的物质。
②混合物:由几种不同的单质或化合物组成的物质。
二、物质的分类
1.物质的分类
以下是对氧化物和盐的详细分类:
(2)盐
2.常见分类法
(1)交叉分类法的应用示例
(2)树状分类法的应用示例
请把下列物质的序号填写到下图的括号中:
①硫黄 ②次氯酸 ③NH3·H2O ④铜 ⑤硫酸氢钠
⑥NO2
[自我检测]
1.判断正误,正确的打“√”,错误的打“×”。
(1)Na、NaCl、SiO2、H2SO4都称为分子式。( )
(2)白磷和红磷互称为同分异构体。( )
(3)由同种元素组成的物质一定是纯净物。( )
(4)金属氧化物均为碱性氧化物。( )
(5)明矾[KAl(SO4)2·12H2O]属于混合物。( )
(6)稀豆浆、硅酸、氯化铁溶液均为胶体。( )
答案:(1)× (2)× (3)× (4)× (5)× (6)×
2.下列关于物质分类的叙述错误的是( )
A.饱和食盐水属于混合物
B.Na2CO3既属于钠盐又属于碳酸盐
C.CuSO4·5H2O属于混合物
D.纯净物一般可分成单质和化合物两类
答案:C
(1)同一种物质,按不同的依据进行分类,可得到不同的分类结果,如Na2CO3属于钠盐、碳酸盐、含氧酸盐、正盐等。因此,对物质进行分类时,必须指明分类的依据。
(2)由同种元素组成的物质可能是纯净物,也可能是混合物,前者如O2,后者如O2和O3的混合物。
(3)电离生成氢离子的化合物不一定是酸,如NaHSO4。
(4)酸(或碱)的水溶液一定呈酸(或碱)性,但呈酸(或碱)性的溶液不一定是酸(或碱)的水溶液。
(5)1 mol一元强酸在水溶液中一定能电离出1 mol H+,1 mol某物质在水溶液中电离出1 mol H+,其不一定是一元酸(如NaHSO4)。
(2018·哈尔滨模拟)德国著名行业杂志《应用化学》上刊登文章介绍:某中德联合研究小组设计制造了一种“水瓶”,用富勒烯(C60)的球形笼子作“瓶体”,一种磷酸盐作“瓶盖”,恰好可将一个水分子关在里面。下列说法正确的是( )
A.“水瓶”、水玻璃、冰水混合物都是混合物
B.石墨和C60互称为同位素
C.磷酸钙是可溶性强电解质
D.一定条件下石墨转化为C60是化学变化
[解析] 本题“水瓶”由三种物质组成,是混合物,水玻璃是Na2SiO3的水溶液,属于混合物,但冰水混合物的化学成分是H2O,是纯净物,A错误;石墨和C60互称为同素异形体,B错误;磷酸钙是难溶性强电解质,C错误;同素异形体之间的转化是化学变化,D正确。
[答案] D
(1)纯净天然水主要是H2O,但又含有极少量的D2O,严格地说天然水是混合物吗?
(2)下列含有“水”的物质中属于纯净物的有________。
①水玻璃 ②氨水 ③汽水 ④氯水 ⑤重水 ⑥紫水晶 ⑦水银 ⑧溴水 ⑨硬水 ⑩软水 ⑪王水 ⑫卤水 ⑬生理盐水 ⑭水煤气 ⑮石灰水 ⑯油水 ⑰矿泉水 ⑱蒸馏水 ⑲水泥 ⑳钢水
答案:(1)不是,由同种分子组成的物质是纯净物。D2O和H2O都是由两个氢原子和一个氧原子组成的,都是水分子,它们是同种物质。
(2)⑤⑦⑱
纯净物和混合物的区别
纯净物
混合物
有固定的组成和结构
无固定的组成和结构
有固定的熔、沸点
无固定的熔、沸点
保持一种物质的性质
保持原有物质各自的性质
常见混合物:①分散系(如溶液、胶体、浊液等);②高分子化合物(如蛋白质、纤维素、聚合物、淀粉等);③常见特殊名称的混合物:石油、石油的各种馏分、煤、漂白粉、碱石灰、福尔马林、油脂、天然气、水煤气、铝热剂、氨水、氯水、王水等。
注意:分子式为C5H10的物质存在多种同分异构体,可能是纯净物也可能是混合物。
题组一 物质的组成
1.(2018·保定模拟)下列说法中正确的是( )
A.由不同原子构成的纯净物一定是化合物
B.非金属氧化物一定是酸性氧化物
C.含金属元素的离子一定都是阳离子
D.HCl气体是纯净物,盐酸是混合物
解析:选D。A项,如HD(H、D为氢的同位素)是由不同原子构成的纯净物,但它属于单质;B项,如CO为非金属氧化物,但它不是酸性氧化物;C项,如MnO含金属元素Mn,但它是阴离子。
2.实验室里常用的干燥剂有①浓硫酸(98%),②无水氯化钙,③变色硅胶[硅胶的主要成分是二氧化硅,在其中掺入少量的无水氯化钴(CoCl2)作指示剂,无水氯化钴呈蓝色,吸水后变为CoCl2·6H2O呈粉红色],④五氧化二磷,⑤碱石灰(主要成分是氢氧化钠、氧化钙,制法是把生石灰加到浓的烧碱溶液中,再加强热蒸干)。上述物质中,属于混合物的是( )
A.①②④ B.②④
C.①③⑤ D.①②③④⑤
解析:选C。浓H2SO4是H2SO4与水的混合物;无水氯化钙是纯净物;变色硅胶是SiO2和CoCl2的混合物;P2O5是纯净物;碱石灰是NaOH、CaO的混合物。
题组二 物质的分类
3.(2018·泉州模拟)下列逻辑关系图示中正确的是( )
A
B
C
D
解析:选D。NaHSO4属于盐类,不属于酸,A错误。氧化还原反应与吸热反应和放热反应的分类标准不同,B错误。钾盐与钠盐是根据盐中的阳离子进行分类的,碳酸盐是根据盐中阴离子进行分类的,分类标准不同,C错误。
4.下列关于物质分类的说法正确的是( )
A.金刚石、白磷都属于单质
B.漂白粉、石英都属于纯净物
C.氯化氢、一水合氨都属于强电解质
D.葡萄糖、蛋白质都属于高分子化合物
解析:选A。金刚石是碳元素形成的单质,白磷是磷元素形成的单质,A项正确;漂白粉是CaCl2和Ca(ClO)2的混合物,石英的主要成分是二氧化硅,常含有Al2O3、CaO、MgO等杂质,为混合物,B项错误;氯化氢为强电解质,一水合氨为弱碱,是弱电解质,C项错误;葡萄糖是小分子化合物,蛋白质是高分子化合物,D项错误。
(1)碱性氧化物一定是金属氧化物,但金属氧化物不一定是碱性氧化物(如Mn2O7为酸性氧化物、Al2O3为两性氧化物、Na2O2为过氧化物)。
(2)酸性氧化物不一定是非金属氧化物(如Mn2O7);非金属氧化物也不一定是酸性氧化物(如CO、NO)。
(3)酸性氧化物、碱性氧化物不一定都能与水反应生成相应的酸、碱(如SiO2、Fe2O3)。
(4)酸性氧化物都是对应酸的酸酐,但酸酐不一定都是酸性氧化物,如乙酸酐[(CH3CO)2O]。
(5)溶于水生成酸的氧化物不一定是酸性氧化物,如NO2;溶于水生成碱的氧化物不一定是碱性氧化物,如Na2O2。
物质的性质与变化
[知识梳理]
一、根据物质类别研究物质的性质
1.单质、氧化物、酸、碱、盐之间的转化
各列举一个化学反应填在横线上(用化学方程式表示):
(1)金属及其化合物间的转化
(2)非金属及其化合物间的转化
CO2+H2OH2CO3
H2CO3+2NaOH===Na2CO3+2H2O
2.元素的不同价态的代表物间的转化
写出上述反应的化学方程式:
(1)2H2S+O2===2S↓+2H2O;
(2)SO2+2H2S===3S↓+2H2O;
(3)SO3+H2O===H2SO4;
(4)Cu+2H2SO4(浓)CuSO4+SO2↑+2H2O(答案不唯一)。
二、物质的性质与变化
物理变化和化学变化的重点内容如下图所示:
三、化学反应的分类
化学反应
四、物质变化中的“三色”“四解”“十二化”
物质变化
物理变化
化学变化
三色
焰色反应
①显色反应 ②颜色反应
四解
潮解
①分解 ②电解 ③水解
十二化
①熔化
②汽化
③液化
①氧化 ②水化 ③风化
④炭化 ⑤钝化 ⑥卤化
⑦硝化 ⑧酯化 ⑨(橡胶)老化
[自我检测]
1.判断正误,正确的打“√”,错误的打“×”。
(1)煤的“气化”、煤的“液化”、煤的“干馏”都是物理变化。( )
(2)分馏、蒸馏、蒸发、萃取、分液、过滤都属于物理变化。( )
(3)加热NH4Cl固体,固体从试管底部跑到上部属于物理变化。( )
(4)向蛋白质溶液中滴加Na2SO4溶液产生沉淀属于化学变化。( )
(5)用铂丝蘸取NaCl溶液进行焰色反应是化学变化。( )
答案:(1)× (2)√ (3)× (4)× (5)×
2.盐是一种常见的物质,下列物质通过反应可直接形成盐的是( )
①金属单质 ②碱性氧化物 ③碱 ④非金属单质
⑤酸性氧化物 ⑥酸
A.①②③ B.①④⑥
C.②⑤⑥ D.①②③④⑤⑥
解析:选D。金属单质与酸反应生成对应的盐和氢气;碱性氧化物与酸反应生成盐和水;非金属单质和金属化合可得到盐;酸性氧化物或酸与碱(或碱性氧化物)反应可生成盐。
注意通性与个性之间的关系
物质之间是否反应,不仅与物质结构、性质有关,而且与物质所在环境有关,在研究物质性质时,要注意通性与个性之间的关系,在每条通性之外都存在个性。备考时,注意掌握化学中Na、Mg、Al、Fe、Cu、C、Si、N、S、Cl等常见元素的单质、氧化物、酸或碱、盐之间的相互关系及每一步关系中各种可能的变化方式和方法,归纳总结物质之间不能转化的情形。
(2016·高考四川卷)化学与生产和生活密切相关。下列过程中没有发生化学变化的是( )
A.氯气作水的杀菌消毒剂
B.硅胶作袋装食品的干燥剂
C.二氧化硫作纸浆的漂白剂
D.肥皂水作蚊虫叮咬处的清洗剂
[解析] 氯气作水的杀菌消毒剂是利用氯气与水反应生成的次氯酸的强氧化性,发生了化学变化;硅胶作袋装食品的干燥剂,是因为硅胶疏松多孔,具有吸收水分的作用,没有发生化学变化;二氧化硫作纸浆的漂白剂是因为二氧化硫可与某些有色物质发生化学反应生成不稳定的无色物质;肥皂的主要成分为高级脂肪酸钠,肥皂水作蚊虫叮咬处的清洗剂是利用高级脂肪酸钠在水中发生水解反应使溶液呈碱性的性质,发生了化学变化。
[答案] B
下列生活中的做法没有利用物质化学性质的是( )
A.葡萄酒中添加二氧化硫
B.鲜花店的老板用浸泡了高锰酸钾的硅土延长鲜花的保存期
C.用双氧水漂洗衣服上的污渍
D.夏天超市用干冰给物质降温
解析:选D。葡萄酒中添加二氧化硫的作用是抗氧化、防腐、杀菌,利用了它的化学性质,A项不符合题意;成熟的植物会释放乙烯气体,高锰酸钾会和乙烯发生氧化反应,所以可以起到鲜花保鲜的作用,B项不符合题意;双氧水具有氧化性,可以漂白衣物,C项不符合题意;干冰为固体二氧化碳,受热后直接汽化,吸收周围的热量达到降低温度的效果,所以这种做法利用了物质的物理性质,D项符合题意。
物理变化和化学变化的判断
(1)化学变化中一定存在着化学键的断裂与形成,但存在化学键断裂的变化不一定是化学变化,如HCl溶于水、熔融氯化钠的电离等均是物理变化。
(2)化学变化中常伴随着发光、放热或颜色变化,但有发光、放热或颜色变化的变化不一定是化学变化,如焰色反应、NaOH溶于水放热、活性炭吸附作用使物质褪色等均是物理变化。
(3)原子是化学变化中的最小微粒,即在化学反应中原子的原子核是不发生变化的。
题组一 物质的性质与变化
1.(2015·高考重庆卷)中华民族有着光辉灿烂的发明史,下列发明创造不涉及化学反应的是( )
A.用胆矾炼铜 B.用铁矿石炼铁
C.烧结黏土制陶瓷 D.打磨磁石制指南针
解析:选D。A.胆矾炼铜就是“湿法炼铜”,其原理是将胆矾溶于水,再将铁放入胆矾溶液中把铜置换出来,是化学反应。B.铁矿石炼铁是将原料(铁矿石、焦炭、石灰石和空气)加入高炉中,在高炉中发生一系列化学反应,生成铁单质,是化学反应。C.黏土烧结制成陶瓷的过程中有新物质生成,是化学反应。D.四氧化三铁常称作“磁性氧化铁”,是磁石的主要成分,打磨磁石制指南针,只是磁石的形状发生变化,是物理变化。
2.(2018·烟台模拟)下列过程中颜色变化与化学变化无关的是( )
A.银白色的金属铁研磨成铁粉后变成黑色
B.新切割开的金属钠的表面由银白色迅速变成暗灰色
C.红棕色的NO2通过装有水的洗气瓶后得到无色气体
D.浅黄绿色的新制氯水久置后变为无色
解析:选A。A项中发生颜色变化是光学现象,属于物理变化;B项中金属钠被氧化为氧化钠,属于化学变化;C项中NO2通过装有水的洗气瓶后生成了NO,属于化学变化;D项中氯水久置变为无色是Cl2+H2OHCl+HClO平衡不断右移的结果,属于化学变化。
3.下列过程没有发生化学反应的是( )
A.盐析可提纯蛋白质并保持其生理活性
B.用热碱水清除炊具上残留的油污
C.用浸泡过高锰酸钾溶液的硅藻土保鲜水果
D.用含硅胶、铁粉的透气小袋与食品一起密封包装
解析:选A。A.盐析提纯蛋白质发生的是物理变化,故正确。B.油污属于酯类物质,可以在热碱水条件下发生水解反应生成醇和有机盐,属于化学变化,故不正确。C.该过程利用的是高锰酸钾溶液氧化水果产生的乙烯,属于
化学变化,故不正确。D.硅胶起吸水作用,铁粉起还原剂作用,防止食物被氧化,属于化学变化,故不正确。
题组二 物质的转化
4.能实现下列物质间直接转化的元素是( )
单质氧化物酸或碱盐
A.硅 B.硫
C.铜 D.铁
解析:选B。SiO2与水不能反应,A错误;铜和铁对应的氧化铜、氧化铁不能直接与水反应,C、D错误;SSO2H2SO3Na2SO3,B正确。
5.A、B、C、D分别是Fe、HCl(稀)、NaOH(溶液)、AgNO3(溶液)四种物质中的一种,它们之间的反应关系及所发生反应的反应类型如图所示:
则物质B为( )
A.Fe B.HCl(稀)
C.NaOH(溶液) D.AgNO3(溶液)
解析:选B。B与A发生中和反应,则A、B为酸或碱,又由于B与C可发生置换反应,可判断B为HCl(稀),C为Fe,A为NaOH(溶液),则D为AgNO3(溶液),故选B。
常考易错的几个物质的转化
1.结晶水合物失去结晶水的过程属于化学变化。
2.浓硫酸的吸水性属于物理性质,脱水性属于化学性质。
3.煤的干馏、煤的气化以及煤的液化都属于化学变化,石油的分馏属于物理变化,石油的裂化和裂解都属于化学变化。
4.同素异形体之间的转化属于化学变化。
5.常见物质间转化的几个误区
(1)S燃烧不能直接生成SO3而是生成SO2。
(2)Al2O3、SiO2、Fe2O3与H2O不反应,不能直接转化为Al(OH)3、H2SiO3、Fe(OH)3。
(3)NH3催化氧化不能直接生成NO2。
(4)Fe与Cl2反应不能生成FeCl2。
(5)Fe与H+、Cu2+、S、I2反应不能生成Fe3+。
分散系与胶体
[知识梳理]
1.分散系的概念
分散系是指由一种或几种物质(称为分散质)分散到另一种物质(称为分散剂)中形成的混合体系。
2.分散系的分类
(1)按照分散质粒子的大小
(2)按照分散质和分散剂的状态
3.胶体的性质——丁达尔效应
当光束通过胶体时,在垂直于光线的方向可以看到一条光亮的通路,该现象称为“丁达尔效应”。实验室中可用丁达尔效应区分胶体和溶液。
4.胶体的应用——净水
明矾净水的原理是因为Al3+水解生成Al(OH)3胶体,能吸附水中悬浮颗粒并沉降,从而达到净水目的。
5.氢氧化铁胶体的制备
向沸水中逐滴加入饱和FeCl3溶液,继续煮沸至溶液呈红褐色,停止加热,即制得Fe(OH)3胶体,化学方程式为FeCl3+3H2OFe(OH)3(胶体)+3HCl。
[自我检测]
1.判断正误,正确的打“√”,错误的打“×”。
(1)依据丁达尔效应可将分散系分为溶液、胶体与浊液。( )
(2)利用丁达尔效应可以区别溶液与胶体。( )
(3)“血液透析”利用了胶体的性质。( )
(4)胶体中的胶粒带电荷,但整个分散系仍呈电中性。( )
(5)胶体不一定是液态,胶体的丁达尔效应属于物理变化。( )
答案:(1)× (2)√ (3)√ (4)√ (5)√
2.“纳米材料”是粒子直径为几纳米至几十纳米的材料,纳米碳就是其中一种。若将纳米碳均匀地分散到蒸馏水中,所形成的物质具有的性质有____________(填序号)。
①是溶液 ②是胶体 ③能产生丁达尔效应 ④能透过滤纸 ⑤不能透过滤纸 ⑥静置后会析出黑色沉淀
解析:纳米材料的粒子直径为几纳米至几十纳米,属于胶体粒子的范围,将纳米碳均匀地分散到蒸馏水中,所形成的分散系属于胶体,具有胶体的性质。
答案:②③④
3.Fe(OH)3胶体和MgCl2溶液共同具备的性质是( )
A.两者均有丁达尔效应
B.两者均能透过半透膜
C.加入盐酸均先沉淀,随后溶解
D.分散质粒子均可通过滤纸
解析:选D。 MgCl2溶液无丁达尔效应;Fe(OH)3胶体不能透过半透膜;MgCl2溶液中加入盐酸无沉淀;Fe(OH)3胶体和MgCl2溶液的分散质粒子均可通过滤纸。
4.将饱和FeCl3溶液滴入沸水并煮沸一段时间,可得到红褐色液体,此液体不具有的性质是( )
A.光束通过该液体时形成光亮的“通路”
B.插入石墨电极通直流电后,有一极附近液体颜色加深
C.向该液体中加入硝酸银溶液,无沉淀产生
D.将该液体加热、蒸干、灼烧后,有氧化物生成
解析:选C。FeCl3溶液滴入沸水中,可制得Fe(OH)3胶体,光束通过胶体时会形成光亮的“通路”,即产生了丁达尔现象,A项正确;Fe(OH)3胶体粒子吸附正电荷而带正电,通入直流电后,在阴极附近液体颜色加深,B项正确;Fe(OH)3胶体中加入电解质溶液,会发生聚沉现象,C项错误;把Fe(OH)3胶体加热、蒸干、灼烧后,会得到Fe2O3,D项正确。
(1)胶体不带电,胶体中的胶粒能够吸附体系中的带电离子而使胶粒带电荷,但整个分散系仍呈电中性。
(2)胶体中的分散质微粒能透过滤纸,但不能透过半透膜,因此可用过滤的方法分离胶体和浊液,用渗析的方法分离胶体和溶液。
(3)书写Fe(OH)3胶体制备化学方程式的四个易错点。
①用“===”而不用“”;
②Fe(OH)3分子式后注明“胶体”而不使用“↓”符号;
③反应条件是“△”;
④HCl后不能标“↑”符号。
下列说法正确的是( )
A.浓氨水中滴加FeCl3饱和溶液可制得Fe(OH)3胶体
B.用可见光束照射可以区别淀粉溶液和氯化钠溶液
C.氢氧化铁胶体中H+、K+、S2-、Br-能大量共存
D.明矾水解时产生具有吸附性的胶体粒子,可作漂白剂
[解析] 浓氨水中滴加氯化铁饱和溶液产生氢氧化铁沉淀,A项错误;在电解质溶液中,氢氧化铁胶体会发生聚沉,或与H+反应,C项错误;明矾中Al3+水解生成Al(OH)3胶体,具有吸附性可作沉降剂,不能作漂白剂,D项错误。
[答案] B
胶体的本质特征是分散质微粒的直径大小介于10-9~10-7 m之间,利用这一关系判断下列哪些分散系是胶体:
(1)将直径在10-9~10-7m之间的食盐晶体超细粒子分散到酒精中所形成的分散系;
(2)淀粉溶液;
(3)将制得的纳米材料溶于水中所得到的分散系;
(4)饱和FeCl3溶液中滴加NaOH溶液所得到的分散系。
答案:(1)、(2)、(3)中的分散系为胶体。
解答有关胶体及其性质的题目时应注意的问题
(1)胶体区别于其他分散系的本质特征是分散质粒子直径大小(1~100 nm)。
(2)分离提纯胶体时应用半透膜,不能使用滤纸。
(3)鉴别胶体和溶液的最简单方法是利用丁达尔效应。
(4)制备Fe(OH)3胶体时,不能用Fe3+与碱反应制得;利用饱和FeCl3溶液加热制Fe(OH)3胶体时,不能长时间加热。
题组一 胶体的特征
1.下列分散系中,分散质微粒直径最小的是( )
A.硝酸钾溶液 B.雾
C.蛋白质溶液 D.石灰乳
解析:选A。各物质所属分散系类型以及分散质微粒直径大小如下。
物质
KNO3
溶液
雾
蛋白质溶液
石灰乳
分散系
类型
溶液
胶体
胶体
浊液
分散质微
粒直径大小
<1 nm
1~100 nm
>100 nm
2.(2018·唐山模拟)下列说法正确的是( )
A.碳酸钠可称为碳酸盐、钠盐或碱式盐
B.鸡蛋清、浑浊的河水不可能属于同一类别
C.强光束通过Fe(OH)3胶体时发生了显著的化学变化
D.直径为10-8 m的微粒不一定属于胶体
解析:选D。选项A,对于盐的分类可以从阴、阳离子的角度进行,根据其组成的阳离子为Na+来看碳酸钠属于钠盐;根据其组成的阴离子为CO来看碳酸钠属于碳酸盐;虽然溶液呈碱性,但不是碱式盐。选项B,鸡蛋清属于胶体,浑浊的河水属于悬浊液,但它们都可归为混合物。选项C,强光束通过Fe(OH)3胶体时出现丁达尔效应,但没有发生化学变化。选项D,胶体属于混合物,而直径为10-8 m的微粒可能是纯净物。
题组二 胶体的性质与应用
3.下列与胶体性质及应用无关的是( )
A.加明矾使江水变澄清
B.自来水处理中加漂白粉
C.利用电泳的原理可将油漆、乳胶、橡胶等粒子均匀地沉积在镀件上
D.在实验中手不慎被玻璃划破,可用FeCl3溶液应急止血
解析:选B。A项,明矾净水原理是明矾溶于水形成Al(OH)3胶体,能吸附水中的悬浮物质聚沉。B项,漂白粉的有效成分是Ca(ClO)2,Ca(ClO)2具有强氧化性,在自来水处理中加入漂白粉可杀死水中的细菌。C项,胶体电泳的应用比较广泛,生物化学中常用电泳来分离各种氨基酸和蛋白质;医学上利用血清在纸上电泳进行某些疾病的论断;电泳电镀则是利用电泳将油漆、乳胶、橡胶等粒子均匀地沉积在镀件上。D项,用FeCl3溶液应急止血的原理是血液属于胶体,加入电解质溶液(FeCl3溶液)可使血液凝聚达到止血效果。
4.下列事实与胶体性质无关的是( )
A.水泥厂和冶金厂常用高压直流电除去大量烟尘,减少对空气的污染
B.将植物油倒入水中用力搅拌形成油水混合物
C.一束平行光线射入蛋白质溶液里,从侧面可以看到一条光亮的“通路”
D.氢氧化铁胶体中滴入稀硫酸,先看到红褐色沉淀生成而后沉淀溶解
解析:选B。烟尘是气溶胶,其中的胶粒带电,在直流电作用下可产生电泳现象,使烟尘沉降而除去;将植物油倒入水中用力搅拌形成的油水混合物是乳浊液,不是胶体;蛋白质溶液是胶体,能产生丁达尔效应;在氢氧化铁胶体中滴入稀硫酸,先发生胶体的聚沉,然后氢氧化铁与酸反应而溶解。
5.某同学在实验室进行了如图所示的实验,下列说法中错误的是( )
A.利用过滤的方法,可将Z中固体与液体分离
B.X、Z烧杯中分散质相同
C.Y中反应的离子方程式为3CaCO3+2Fe3++3H2O===2Fe(OH)3(胶体)+3CO2↑+3Ca2+
D.Z中分散系能产生丁达尔效应
解析:选B。Z中红褐色透明液体为Fe(OH)3胶体,X中为溶液。
三种分散系比较
分散系
溶液
胶体
浊液
分散质微
粒直径大小
<1 nm
1~100 nm
>100 nm
分散质
微粒成分
离子或
小分子
大分子或
离子集合体
巨大分子或
离子集合体
外观特征
均匀、透明
均匀、透明
或半透明
不均匀、
不透明
稳定性
稳定,静置
无沉淀
较稳定
不稳定,静置
有沉淀或分层
分散质能否
透过滤纸
能
能
不能
分类
饱和溶液、
不饱和溶液
固溶胶、液
溶胶、气溶胶
悬浊液、
乳浊液
实例
食盐水、
蔗糖溶液
Fe(OH)3
胶体
泥水
[课后达标检测]
1.下列有关说法中,正确的是( )
A.分馏、干馏都是物理变化
B.127I和131I互为同素异形体
C.硫酸铜、二氧化硫都是电解质
D.盐酸、王水都是混合物
解析:选D。分馏为物理变化,而干馏属于化学变化,A项错误;同素异形体的研究对象是单质,而127I和131I为原子,二者互为同位素,B项错误;二氧化硫的水溶液虽能导电,但二氧化硫不是电解质,其导电的原因是二氧化硫与水反应生成了亚硫酸,亚硫酸电离出自由移动的离子,C项错误;盐酸是氯化氢的水溶液,王水是由硝酸和盐酸混合而成的,二者均为混合物,D项正确。
2.(2018·青岛高三质检)造纸术为中国古代四大发明之一。下列古法造纸工艺中以发生化学反应为主的过程是( )
A.煮徨足火
B.荡料入帘
C.覆帘压纸
D.透火焙干
解析:选A。A项,“煮徨足火”是将造纸的原料竹子与石灰一起蒸煮,石灰与竹子发生化学反应,正确;B项,“荡料入帘”是指将打烂的竹料倒入水槽中,并用竹帘在水中荡料,竹料成为薄层附于竹帘上面,属于物理变化,错误;C项,“覆帘压纸”是指将上一步的帘反复过去,使湿纸落于板上,即成纸张,然后加木板重压挤去大部分的水,属于物理变化,错误;D项,“透火焙干”是指将湿纸逐张扬起,并加以焙干,属于物理变化,错误。
3.以下关于物质元素组成的说法正确的是( )
A.碱都含氢元素
B.酸都含氧元素
C.盐都含金属元素
D.有机物都含碳、氢、氧元素
解析:选A。A项,碱指电离出的阴离子全部是OH-的物质,一定含有氢元素;B项,酸指电离出的阳离子全部是H+的物质,但不一定含氧元素,如HCl;C项,铵盐全部由非金属元素组成;D项,烃只含碳、氢两种元素。
4.英国物理学家约翰·丁达尔首先发现了入射光透过胶体时,从侧面可以看到一条光亮的通路,即丁达尔效应。下列液体中,不会出现丁达尔效应的分散系是( )
①鸡蛋白溶液 ②蒸馏水 ③淀粉溶液 ④硫酸钠溶液
⑤沸水中滴入饱和FeCl3溶液 ⑥肥皂水
A.② B.①③
C.⑤⑥ D.④
解析:选D。①③⑤⑥是胶体,能够产生丁达尔效应,④是溶液,不能产生丁达尔效应,②是纯净物,不是分散系。
5.分类是化学学习和研究的常用手段,下列分类依据和结论都正确的是( )
A.H2O、HCOOH、Cu2(OH)2CO3均含有氧元素,都是氧化物
B.HClO、H2SO4(浓)、HNO3均具有强氧化性,都是氧化性酸
C.HF、CH3CH2OH、KOH都易溶于水,都是电解质
D.HCOOH、H2CO3、H2S分子中均含有两个氢原子,都是二元酸
解析:选B。A项,氧化物是指含有两种元素,且其中一种元素是氧元素的化合物,HCOOH、Cu2(OH)2CO3均含有氧元素,但不是由两种元素组成的,不属于氧化物,错误;B项,HClO、H2SO4(浓)、HNO3均具有强氧化性,发生氧化还原反应时分别是Cl、S、N元素的化合价降低,均属于氧化性酸,正确;C项,HF、CH3CH2OH、KOH都易溶于水,但CH3CH2OH不是电解质,在水溶液中或熔融状态下能够导电的化合物叫做电解质,溶解性不是判断电解质和非电解质的依据,错误;D项,HCOOH在水中只能电离产生1个氢离子,所以属于一元酸,错误。
6.(2018·威海一模)下图是某反应在密闭容器中反应前后的分子状况示意图,“○”和“●”分别表示不同的原子。下列对该过程的相关描述正确的是( )
A.有一种物质过量 B.发生的是分解反应
C.发生的是置换反应 D.生成了两种产物
解析:选A。由题干图示可知:该反应为与化合生成了,而反应物过量。
7.下列物质分类正确的是( )
A.SO2、SiO2、CO均为酸性氧化物
B.稀豆浆、硅酸、氯化铁溶液均为胶体
C.烧碱、冰醋酸、四氯化碳均为电解质
D.福尔马林、水玻璃、氨水均为混合物
解析:选D。A.SO2、SiO2是酸性氧化物,而CO为不成盐氧化物。B.稀豆浆属于胶体,氯化铁溶液不是胶体。C.烧碱和冰醋酸为电解质,四氯化碳是有机物,为非电解质。D.福尔马林是甲醛的水溶液,水玻璃是硅酸钠的水溶液,氨水为氨气溶于水的溶液,均为混合物。
8.下列实验操作与分散质粒子的大小无直接关系的是( )
解析:选C。胶体的分散质粒子直径介于10-9~10-7 m,胶体的分散质粒子能透过滤纸,但不能透过半透膜;溶液的分散质粒子直径小于10-9 m,可透过半透膜和滤纸,而浊液的分散质粒子直径大于10-7 m,不能透过滤纸和半透膜;胶体的分散质粒子直径与可见光的波长相当,其对可见光线有散射作用从而产生丁达尔效应,而溶液的分散质粒子很小,对光线的散射作用非常微弱,故无此现象;萃取是利用了物质在不同溶剂中溶解性的不同,与分散质粒子大小无关。
9.下列诗句或谚语都与化学现象有关,下列说法不正确的是( )
A.“水乳交融,火上浇油”前者包含物理变化,而后者包含化学变化
B.“落汤螃蟹着红袍”肯定发生了化学变化
C.“滴水石穿,绳锯木断”不包含化学变化
D.“野火烧不尽,春风吹又生”包含了多种化学变化
解析:选C。“水乳交融”时形成乳浊液,是物理变化,“火上浇油”指燃烧,包含化学变化,A项正确;“落汤螃蟹着红袍”生成了红色的新物质,发生了化学变化(或者说蛋白质在高温下的变化就属于化学变化),B项正确;“滴水石穿”伴随化学反应:CaCO3+CO2+H2O===Ca(HCO3)2,而“绳锯木断”不包含化学反应,C项错误;D项,包含了燃烧、植物生长过程中的多种化学变化,D项正确。
10.已知A、B、C为中学化学中常见的单质。室温下,A为固体,B和C均为气体。在适宜的条件下,它们可以按如图进行反应。下列说法中正确的是( )
A.A、B、C中三种元素的任意两种元素形成的化合物所属物质类别一定有一种是氧化物
B.A、B、C中三种元素的任意两种元素形成的化合物所属物质类别一定不是碱
C.如果E溶液是一种强酸,则E溶液为硫酸
D.A、B、C中有一种金属且为B
解析:选B。A项,当A为Mg、B为Cl2、C为H2时,符合题给信息和框图转化,A、B、C中没有氧元素,A项错误;B项,碱至少有三种元素组成,B项正确;C项,常温下,B、C均为气体单质,E溶液不可能为硫酸,C项错误;D项,金属在常温下不为气体,D项错误。
11.碘化亚铜可作催化剂、饲料添加剂等。已知:
Ⅰ.铜能与氢碘酸发生置换反应得到氢气和碘化亚铜;
Ⅱ.CuSO4溶液能使淀粉-KI试纸变蓝,并产生白色固体;
Ⅲ.碘化亚铜与氢氧化钠作用生成氧化亚铜、碘化钠和水。
下列关于碘化亚铜的叙述不正确的是( )
A.碘化亚铜的化学式为CuI,属于盐类
B.碘化亚铜稳定且难溶于水
C.氧化亚铜是氧化物,比碘化亚铜更难溶
D.铜能与氢碘酸反应,说明氢碘酸是强氧化性的酸
解析:选D。铜能与氢碘酸反应产生氢气的原因应该是碘化亚铜更难溶,使反应向右进行,D项错误。
相关资料
更多