所属成套资源:2019高考地理湘教版一轮复习学案()
2019版《高三地理湘教版一轮复习系列优质讲练》讲练结合:第十六讲人口增长模式与人口合理容量
展开
本节复习脉络:
考点分层突破:
考点一|人口增长模式的特点及人口增长的区域差异
[识记—基础梳理]
1.人口增长
(1)历程:历史上的人口增长曲线呈“J”形,且有快有慢,总体上看,呈不断增长的总趋势。
(2)人口自然增长率:
①概念:一定时期内人口出生率与死亡率相减的得数。
②影响因素:生物学规律、从经济基础到上层建筑领域的多种因素。
③影响的根本原因:生产力的发展水平。
2.人口增长模式
(1)表现:图中①线代表出生率,②线代表死亡率。
(2)类型及特点:
类型
特点
出生率
死亡率
自然增长率
A:“高—高—低”模式
原始型
高
高
极低
传统型
高
高
较低
B:“高—低—高”模式(过渡型)
高
低
高
C:“低—低—低”模式(现代型)
低
低
低
(1)人口增长模式的转变是从死亡率下降开始的,至出生率下降到一定水平结束。
(2)现代型中的人口死亡率并不都是较低的,在进入现代型的一些国家或地区,由于老年人口比重大,而引起老年人的死亡率一般较高。
(3)只要人口自然增长率大于零,人口总量就增加,只不过增长的速度有所减缓而已。
(4)发展中国家多为传统型,而中国、古巴等则为现代型。
[理解—要点突破]
1.不同类型人口增长模式的特点
模式
“高—高—低”
“高—低—高”
“低—低—低”
增长状况
速度
慢,波动较大
快,表现为前期加速而后期降速
慢,呈现出新的平衡状态
数量
相对静止或低速增长
急剧增加
达到人口高峰后,出现零增长或负增长
原因
生产力水平低下,医疗卫生条件差
生产力水平提高,经济发展,医疗卫生水平提高
受经济、文化等的影响,人们的社会观念和家庭生育观念发生变化
人口
问题
人口寿命短,死亡率高
人口增长过快,少年儿童所占比重大
人口增长缓慢,人口老龄化严重
具体
影响
劳动力缺乏
加大对经济、就业、资源和环境等方面的压力
造成劳动力不足、青年壮年负担过重
对应
措施
发展生产力,提高御灾、抗病能力
实行计划生育政策
鼓励生育,接纳海外移民
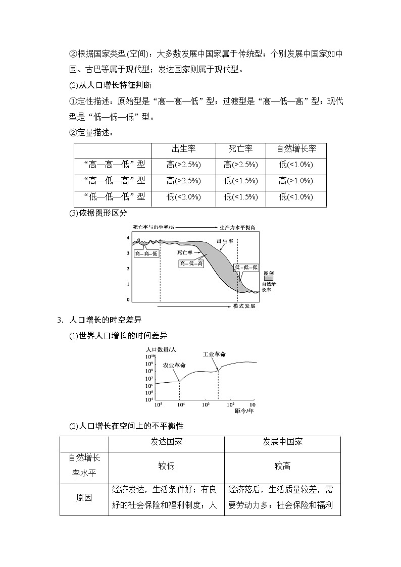
2.人口增长模式的判断
(1)从时空分布规律判断
①根据所处历史发展阶段(时间):一般地,原始社会时期属于原始型人口增长模式;奴隶社会、封建社会和资本主义社会初期属于传统型人口增长模式。工业化初期属于过渡型;后工业化时期属于现代型。
②根据国家类型(空间):大多数发展中国家属于传统型;个别发展中国家如中国、古巴等属于现代型;发达国家则属于现代型。
(2)从人口增长特征判断
①定性描述:原始型是“高—高—低”型;过渡型是“高—低—高”型;现代型是“低—低—低”型。
②定量描述:
出生率
死亡率
自然增长率
“高—高—低”型
高(>2.5%)
高(>2.5%)
低(2.5%)
低(1.0%)
“低—低—低”型
低(

