所属成套资源:2019高考地理湘教版一轮复习学案()
- 2019版《高三地理湘教版一轮复习系列优质讲练》讲练结合:第二十讲产业活动的区位条件和地域联系 学案 0 次下载
- 2019版《高三地理湘教版一轮复习系列优质讲练》讲练结合:第二十一讲农业区位因素与农业地域类型 学案 0 次下载
- 2019版《高三地理湘教版一轮复习系列优质讲练》讲练结合:第二十三讲交通运输布局及其对区域发展的影响 学案 0 次下载
- 2019版《高三地理湘教版一轮复习系列优质讲练》讲练结合:第二十四讲人类面临的主要环境问题与人地关系思想的演变 学案 0 次下载
- 2019版《高三地理湘教版一轮复习系列优质讲练》讲练结合:第二十五讲可持续发展的基本内涵及协调人地关系的主要途径 学案 0 次下载
2019版《高三地理湘教版一轮复习系列优质讲练》讲练结合:第二十二讲工业区位因素与工业地域联系
展开
本节复习脉络:
考点一|工业区位因素
[识记—基础梳理]
1.工业区位
是指工业企业的经济地理位置,以及工业企业在生产过程中与相关事物的联系。
2.三大主要因素
(1)运输:原料不便于长途运输或原料运输成本很高的工业,应接近原料产地;产品不便于长途运输或产品运输成本很高的工业,应接近市场。
(2)土地:土地供给状况和地价的区域差异,对于需要较多土地的工业企业影响较大。
(3)集聚:有利于共享基础设施和公共服务。相关产业集聚,可节约运输成本,降低能源消耗,集中处理废弃物;同时可以开展协作,促进技术创新,提高资源利用率。
3.影响工业区位的因素
自然资源、自然条件、社会经济因素、生产技术因素、市场因素、环境因素。
[理解—要点突破]
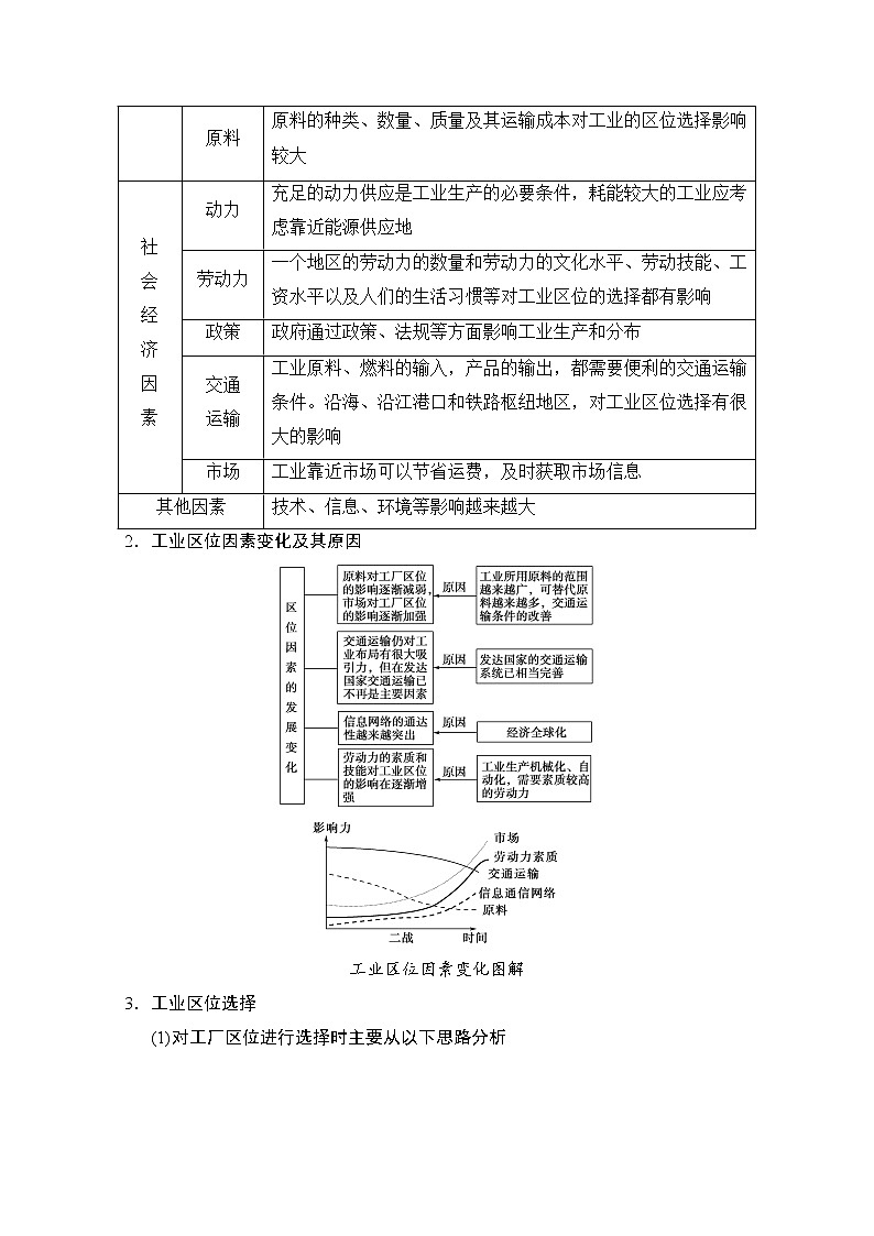
1.工业区位因素
区位因素
对工业区位选择的影响
自然
因素
土地
工业需要一定数量、适合建筑的土地,土地的数量、质量和价格是影响工业区位选择的重要因素
水源
工业生产需要有近便的、丰富的、优质的水源
原料
原料的种类、数量、质量及其运输成本对工业的区位选择影响较大
社
会
经
济
因
素
动力
充足的动力供应是工业生产的必要条件,耗能较大的工业应考虑靠近能源供应地
劳动力
一个地区的劳动力的数量和劳动力的文化水平、劳动技能、工资水平以及人们的生活习惯等对工业区位的选择都有影响
政策
政府通过政策、法规等方面影响工业生产和分布
交通
运输
工业原料、燃料的输入,产品的输出,都需要便利的交通运输条件。沿海、沿江港口和铁路枢纽地区,对工业区位选择有很大的影响
市场
工业靠近市场可以节省运费,及时获取市场信息
其他因素
技术、信息、环境等影响越来越大
2.工业区位因素变化及其原因
工业区位因素变化图解
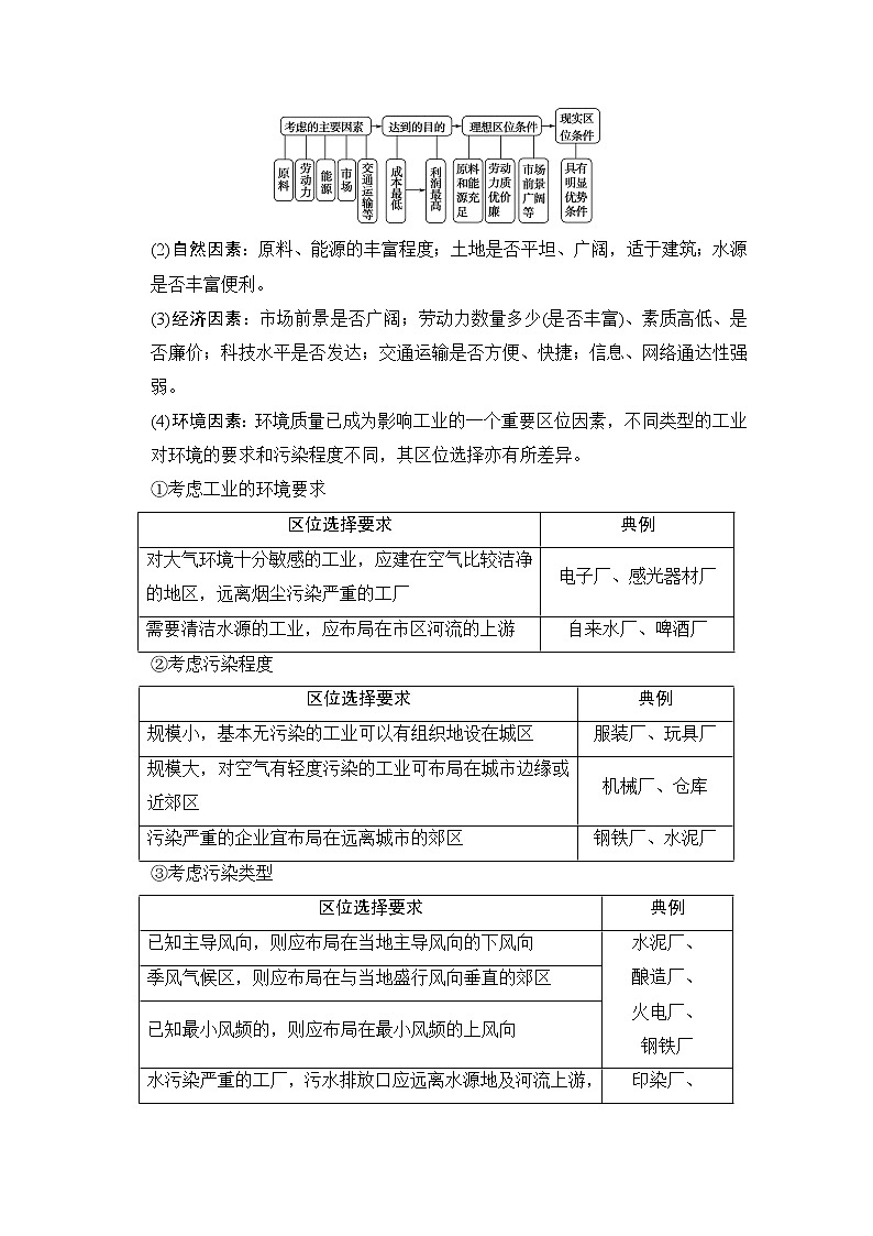
3.工业区位选择
(1)对工厂区位进行选择时主要从以下思路分析
(2)自然因素:原料、能源的丰富程度;土地是否平坦、广阔,适于建筑;水源是否丰富便利。
(3)经济因素:市场前景是否广阔;劳动力数量多少(是否丰富)、素质高低、是否廉价;科技水平是否发达;交通运输是否方便、快捷;信息、网络通达性强弱。
(4)环境因素:环境质量已成为影响工业的一个重要区位因素,不同类型的工业对环境的要求和污染程度不同,其区位选择亦有所差异。
①考虑工业的环境要求
区位选择要求
典例
对大气环境十分敏感的工业,应建在空气比较洁净的地区,远离烟尘污染严重的工厂
电子厂、感光器材厂
需要清洁水源的工业,应布局在市区河流的上游
自来水厂、啤酒厂
②考虑污染程度
区位选择要求
典例
规模小,基本无污染的工业可以有组织地设在城区
服装厂、玩具厂
规模大,对空气有轻度污染的工业可布局在城市边缘或近郊区
机械厂、仓库
污染严重的企业宜布局在远离城市的郊区
钢铁厂、水泥厂
③考虑污染类型
区位选择要求
典例
已知主导风向,则应布局在当地主导风向的下风向
水泥厂、
酿造厂、
火电厂、
钢铁厂
季风气候区,则应布局在与当地盛行风向垂直的郊区
已知最小风频的,则应布局在最小风频的上风向
水污染严重的工厂,污水排放口应远离水源地及河流上游,尽量布局在河流下游
印染厂、
造纸厂
固体废弃物污染严重的工厂,要远离农田和居民区
钢铁厂、
火电厂
[运用—考向通关]
考向1 影响工业区位的因素
(2018·湖南师大附中测试)一架波音737飞机约有600万个零部件,零部件生产厂遍布世界各地。据统计,从美国西雅图的总装线下线的波音737飞机约有三分之一交付给了中国客户。据报道,浙江舟山在与陕西西安、辽宁沈阳等竞争中脱颖而出,成为波音首个海外工厂落户地。据此完成1~2题。
1.波音将首个海外工厂设在中国,主要考虑的因素是( )
A.市场 B.劳动力
C.土地 D.交通
2.与西安、沈阳相比,波音选择舟山主要是为了( )
A.方便产品海运 B.方便零部件海运
C.更多技术人才 D.获得低廉劳动力
1.A 2.B [第1题,中国对大型客机需求量不断增大,成为世界主要的大型客机的市场,波音将首个海外工厂设在中国,主要考虑的因素是市场,选A。第2题,与西安、沈阳相比,舟山临海,有优良的海港,方便零部件海运,B对;大型客机不能海运,A错;西安、沈阳比舟山航空技术人才多,C错;廉价劳动力不是飞机制造的主导因素,D错。]
(2016·全国卷Ⅲ)目前,我国为保护棉农利益,控制国际棉花进口,国内的棉花价格约比国际市场高1/3;我国纺织行业工人工资一般为美国的1/4,是越南、巴基斯坦等国的3倍。我国一些纺织企业为利用国际市场棉花,在国外建纺纱厂,并将产品(纱线)运回国内加工。在我国同行业企业纷纷到越南、巴基斯坦等国建厂的情况下,总部位于杭州的K企业独自在美国建纺纱厂。2015年4月底,K企业在美国工厂生产的第一批110吨纱线运至杭州。据此完成3~4题。
3.如果K企业将纺纱厂建在越南、巴基斯坦等国,利润比建在美国高,最主要的原因是越南、巴基斯坦等国( )
A.离原料产地较近 B.离消费市场较近
C.劳动生产率较高 D.劳动力价格较低
4.K企业舍弃越南、巴基斯坦等国而选择在美国建纺纱厂,考虑的主要因素可能是( )
A.原料价格 B.劳动力价格
C.投资环境 D.市场需求
3.D 4.C [第3题,从材料可知,我国纺织行业工人工资一般为美国的1/4,是越南、巴基斯坦等国的3倍,因此在越南、巴基斯坦等国建厂是利用当地劳动力价格较低的区位优势,D项正确;越南不是世界上主要的棉花生产国,因此A项错误;K企业总部位于杭州,纱线要运回国内加工,说明市场在国内,无论在国外哪里建厂都不是考虑市场因素,B项错误;美国经济发达,机械化水平高于越南、巴基斯坦等国,劳动生产率高,C项错误。第4题,此题易错选A项,注意材料中提到“国内的棉花价格约比国际市场高1/3”,只要是在国外,原料价格一般都比较低,因此没有必要考虑原料价格,A项错误;美国劳动力价格高于越南、巴基斯坦等国,因此B项错误;美国是世界上规模最大、最发达的经济体,是世界上最具竞争力、创新力和最开放的经济体之一,投资环境优越,C项正确;产品运至杭州,说明不是利用美国市场,D项错误。]
考向2 工业区位因素的变化
(2018·安徽合肥一中测试)泽雅素有温州“西雁荡”之美誉,该地山多地少,山上多竹林,川间多溪流瀑布,目前仍有十几个村落沿用古法造纸术生产泽雅屏纸。20世纪90年代初期,泽雅屏纸生产日渐衰落。2011年,国务院将屏纸作坊的典型代表列为第五批全国重点文保单位,被誉为“中国造纸术活化石”的古老造纸术又焕发出了新的生机和活力。据此完成5~7题。
5.泽雅古法造纸术成为“中国造纸术活化石”的基础条件是 ( )
A.独特的自然条件 B.充足的原料供应
C.广阔的市场需求 D.廉价的劳动力
6.20世纪90年代初期,泽雅屏纸生产日渐衰落的主要原因是 ( )
A.生产成本提高 B.市场需求减少
C.造纸收入较低 D.交通运输不便
7.如今泽雅古法造纸术得以焕发生机的主要原因是 ( )
A.工艺改进 B.原料替换
C.需求扩大 D.政策扶持
5.B 6.C 7.D [第5题,竹子是制造原料,泽雅山上多竹林,说明原料充足,所以泽雅古法造纸术成为“中国造纸术活化石”的基础条件是充足的原料供应。选B。第6题,古法造纸术生产泽雅屏纸生产工艺简单,生产成本低,A错;市场需求并没有减少,B错;古法造纸术生产量小,造纸收入较低,C对;交通条件只能变好,D错。第7题,2011年,国务院将屏纸作坊的典型代表列为第五批全国重点文保单位,泽雅古法造纸术得以焕发生机,说明影响其发展的主要原因是政策扶持,选D。]
考向3 工业区位的选择
(2018·山东青岛二中测试)天然橡胶是轮胎生产的主要原料,轮胎制造成本的50%来自天然橡胶,我国的天然橡胶主要依赖于进口。21世纪初,欧盟、美国等国际轮胎生产巨头纷纷到我国投资建厂,同时我国本土轮胎生产企业也大量涌现。十多年来,我国已经发展成为世界上最大的轮胎生产国和出口国。近几年,主要天然橡胶生产国限制天然橡胶的出口,我国轮胎产业发展变得异常艰难,正谋求向海外转移。据此完成8~10题。
8.21世纪初,国际轮胎生产巨头纷纷到我国投资建厂,主要是我国有( )
A.廉价的劳动力 B.丰富的原料
C.广阔的市场 D.优惠的政策
9.当前,我国轮胎企业的海外工厂最适宜布局在( )
A.泰国 B.东非
C.美国 D.欧盟
10.我国轮胎企业的海外转移案例充分说明( )
A.原料对轮胎企业布局的影响逐渐增强
B.国际贸易变化影响轮胎产业布局
C.国际轮胎的消费格局已发生明显变化
D.我国已经不适宜轮胎产业的发展
8.C 9.A 10.B [第8题,随着我国经济发展,汽车生产规模扩大,汽车消费市场广阔,对于轮胎的需求量大增,导致世界轮胎生产巨头到我国投资建厂,主要因为我国轮胎市场广阔,C对。第9题,轮胎生产的原料为天然橡胶,东南亚天然橡胶产量大,距离我国近,所以我国轮胎企业的海外工厂最适宜布局在泰国等东南亚国家,选A。第10题,由材料可知,我国轮胎企业的海外转移主要是由于天然橡胶主要生产国限制天然橡胶的出口所致,说明国际贸易变化影响轮胎产业布局,选B。]
工业区位条件评价类题目
分析要素
答题术语
自然条件
能源资源丰富;矿产资源丰富;水资源丰富;土地资源广阔
社会经济条件
市场广阔;交通便利;劳动力丰富且廉价;国家政策支持
环境条件
对城区或人类生活没有污染;环境优美
其他条件
工业基础雄厚(老工业基地);农业基础好(邻商品粮基地),乳畜业发达
考点二|工业的主导类型及分布
(对应学生用书第131页)
[识记—基础梳理]
1.原料指向型工业接近原料产地。
2.市场指向型工业接近市场(往往是指城市)。
3.动力指向型工业接近火电厂或水电站。
4.劳动力指向型工业接近具有大量廉价劳动力的地方。
5.技术指向型工业接近高等教育和科学技术发达地区。
(1)不同时期影响工业区位的主导因素是不同的。
(2)不同地域,由于自然条件与社会经济条件的差异,影响工业区位选择的主导因素是不同的。
[理解—要点突破]
影响工业发展的区位因素有很多,但总有一个是最主要的,即主导因素。根据主导因素把工业分为不同的指向类型,如下表所示:
工业部
门类型
主导区
位因素
特点
部门举例
区位选择
原则
区位选
择理由
原料指
向型工业
原料
原料不便于长距离运输或运输成本较高的工业
制糖厂、水产品加工厂、水果罐头厂等
接近原料
产地
(原料> 产品)节省运费,减少损失和废弃物
市场指
向型工业
市场
产品不便于长距离运输或运输成本较高的工业
瓶装饮料厂、家具厂、印刷厂、炼油厂等
接近消费
市场
(产品≥原料,体积增大)节省运费,减少损失
动力指
向型工业
能源
需要消耗大量能源的工业
钢铁、冶金(如炼铝厂)、化学等重工业
接近能源
供应地
降低能源支出费用,保证能源充足供应
劳动力
指向型
工业
劳动力
需要投入大量劳动力的工业
普通服装、电子装配、制伞、制鞋等工业
接近有大
量廉价劳
动力地区
减少工人工资支出,降低生产成本
技术指
向型工业
知识
和技术
技术要
求高的
工业
集成电路、卫星、飞机、精密仪表等工业
接近高等
教育和科
技发达地
区
及时获取新技术,便于技术交流,利于开发新产品
[运用—考向通关]
(2018·湖南长郡中学模拟)下图是我国制糖工业分布图。读图,完成1~2题。
1.据图中信息判断制糖工业属于( )
A.市场指向型工业 B.劳动力指向型工业
C.原料指向型工业 D.技术指向型工业
2.近年我国制糖工业有逐渐向西部省区转移的趋势,最主要的原因是( )
A.东北市场处于饱和状态 B.东部原料供应日渐困难
C.西部生产技术更加先进 D.西部交通条件日渐改善
1.C 2.B [第1题,图中制糖工业的分布与我国糖料作物甜菜和甘蔗的种植区基本一致,制糖工业属原料不便长距离运输且制成品重量和体积大大减少的企业,为原料指向型。选C。第2题,随着制糖工业的迅速发展,食糖需求的增加,东部原料的供应日益不足。同时糖料生产向西部地区转移趋势明显,导致我国制糖工业有逐渐向西部省区转移的趋势,B正确;制糖业不属于市场指向型,东北市场并非达到饱和,A错;东部制糖工业历史悠久,生产技术先进,C错误;交通不是影响制糖业的主要因素,D错误。选B。]
3.下图中M海域是世界优良渔场。读图,回答问题。
指出渔产品加工业所属导向型工业的类型,并分析在M海域沿岸国家发展该工业的区位优势。
[解析] 以渔产品为原料的加工业属于原料导向型工业。M渔场所在海域处在加那利寒流与赤道逆流(暖流)交汇处,渔业资源丰富;沿岸国家为非洲国家,属发展中国家,劳动力丰富且廉价,靠近经济发达的欧洲西部地区,市场广阔;西部濒临大西洋,海运发达,交通便利。
[答案] 原料导向型。临M海域世界优良渔场,渔业资源丰富;属发展中国家,劳动力充裕(或工资水平低);邻近欧洲,渔业加工产品消费市场广阔;西濒大西洋,海运交通方便。
考点三|工业联系和工业区域
(对应学生用书第132页)
[识记—基础梳理]
1.工业联系
(1)工业生产系统:主要由原料投入、生产活动和产品产出三部分组成。
(2)工业链:即“投入—产出”联系。
2.工业转移和工业集聚
(1)工业转移:
①原因:各地区的资源供给、劳动力素质、工资水平、市场需求、环境容量不同。
②表现
(2)工业集聚:高质量的产品、迅速创新的产品和高度专业化的服务,几乎是由少数地区供应的。
3.开发区和专业化产业区
(1)开发区的优势:引进资金和技术,加强国际经贸交流。
(2)
具有工业联系的企业无论是集聚还是扩散,其目的均为利用各地优势条件发展生产、降低生产成本、取得最大经济效益。
[理解—要点突破]
1.工业联系、工业集聚与工业地域的关系
工业联系导致工业集聚,工业集聚形成工业地域,其关系如图所示:
2.主要工业区域
(1)传统工业区
工业区
形成条件
工业部门
发展特点
欧洲西部
工业区
丰富的煤炭、石油等资源;便利的水陆运输条件,多优良港湾;工业基础好,科技力量雄厚;市场广阔
纺织、钢铁、机械制造、石油、化学、电子等
工业化最早的地区;现代工业高度发达
俄罗斯—
乌克兰工业区
煤、铁、石油等资源丰富;工业基础好
钢铁、机械、有色金属、化学、核工业、宇航等
以重工业为主,消费品制造业发展缓慢;核工业、宇航工业在世界上占重要地位
北美工
业区
自然资源极其丰富;海运便利,区内水陆交通发达;消费市场庞大
汽车、钢铁、化学、军事、石油、宇航、飞机、电子等
工业现代化程度高;微电子工业在世界上占有重要地位
中国—日
本工业区
多优良港湾,海洋运输便利;较高的科技水平;劳动力丰富
钢铁、汽车、造船、石油化工、电子、纺织等
大力发展海上航运,以便于进口原料和燃料,出口产品;积极开拓国际市场,加强国际合作
(2)新兴工业区(以美国“硅谷”为例)
美国“硅谷”是高新技术工业发展的先驱和典范,其区位优势主要有以下几个方面:
①地理位置优越,环境优美,气候宜人。“硅谷”位于旧金山东南部,背靠太平洋海岸山脉,面对旧金山湾,气候温暖湿润。
②有高等院校。斯坦福大学在“硅谷”崛起的早期起了关键性作用。
③便捷的交通。“硅谷”邻近旧金山的航空港,并有高速公路贯穿全境。
④军事订货。美国国防部一直维持着对“硅谷”半导体元件稳定的订货量。
“硅谷”以微电子工业为主导,集中了数千家电子工业企业,是美国乃至世界电子工业的中心。
[运用—考向通关]
考向1 工业联系与工业集聚
(2018·山西大学附中测试)创意产业也叫创新经济、创意工业、创造性产业等。指那些从个人的创造力、技能和天分中获取发展动力的企业,以及那些通过对知识产权的开发可创造潜在财富和就业机会的活动。它通常包括广告、建筑艺术、艺术和古董市场、手工艺品等。读上海市创意产业集聚区分布图,完成1~3题。
1.影响创意产业集聚区形成的主导因素是( )
A.劳动力数量 B.交通通达度
C.人才和技术 D.环境质量
2.创意产业的兴起,促进了上海的( )
A.城市空间结构改变 B.基础设施改善
C.人口年龄结构优化 D.产业结构调整
3.老工厂废弃的大型厂房或仓库成为创意产业发展初期的首选场地,其主要原因是( )
A.租金低廉 B.接近高校
C.交通便利 D.环境优美
1.C 2.D 3.A [第1题,据材料可知,创意产业是从个人的创造力、技能和天分中获取发展动力的企业,所以要求分布在人才和技术集中地区,C正确;不是对劳动力数量的需求,A错误;交通通达度、环境质量不是主要因素,B、D错误。第2题,创意产业的兴起,不会引起空间结构的改变,A错误;基础设施、人口年龄结构也不会改变,B、C错误;创意产业的兴起,导致城市产业结构的变化,D正确。第3题,据材料知,创意产业是依靠个人的创造力、技能和天分,没有雄厚资金,所以只能选择租金低廉的地方,A正确;B、C、D错误。]
4.(2018·江西赣州市模拟)阅读图文材料,完成下列问题。
材料一 地处京津冀交界处的北京平谷区东高镇,是“中国提琴产业基地”。该地于1988年开始生产小提琴,现已有20余家骨干企业,150余家零配件手工作坊,乐器品种达30多个,年产小提琴30万把,产品90%以上出口美、德、日、韩等40多个国家。
材料二 平谷区政府着力发展音乐产业,成立音乐各类高级技术学校,普及全民音乐教育,连年举办“华东之韵”专场音乐会,以打造“中国乐谷”。下图是提琴企业和技艺在东高镇内部的空间分布扩散示意图。
(1)分析东高镇小提琴产业集聚的区位优势。
(2)分析平谷区政府不断加大音乐产业投入对区域发展的有利影响。
[解析] 第(1)题,东高镇小提琴产业集聚的优势主要从工业区位因素角度分析,包括市场、人才、交通、劳动力等方面。第(2)题,平谷区政府不断加大音乐产业投入对区域发展的有利影响主要从经济结构、生态环境、社会效益等方面分析。
[答案] (1)①位置优越,产业协作条件好;②依托北京,人才荟萃;③市场广阔,信息畅通;④高速交通,快捷便利;⑤劳动力素质高,工艺水平高;⑥政策鼓励大众创业。
(2)①促进音乐产业专门化基地建设;②促进都市圈梯度转移及产业升级;③改善区域生态环境,减少雾霾等;④提升市民就业技能,增加居民收入。
考向2 工业转移
(2017·天津高考)读图文材料,回答5~6题。
随着全球化发展,中国纺织服装产品大量进入国际市场。下图显示了我国省级行政区1987~2010年纺织服装业总产值占全国该产业的份额及2010年职工年平均工资。
5.据上图判断,下列省级行政区纺织服装业发展变化特征与原因的正确组合是( )
A.京津沪产业份额下降——产业结构优化调整
B.福建产业份额增长快——原有工业基础雄厚
C.苏浙产业份额逐年递增——本地市场需求旺
D.新疆产业份额历年较低——纺织业原料短缺
6.近年来,东部沿海地区的纺织服装业向河南、江西等地区转移,其最主要影响因素是( )
A.交通运输 B.劳动力成本
C.技术水平 D.距市场远近
5.A 6.B [第5题,A对:京津沪地区是我国经济最发达的地区,随着经济水平的提高,产业结构不断优化调整,纺织服装业等劳动密集型产业的份额不断下降。B错:1987年,福建纺织服装业份额很低,说明其发展纺织服装业的基础相对薄弱。C错:江苏、浙江的产业份额先增长,后下降。D错:新疆是我国的主要产棉区,因而纺织业的原料丰富。第6题,纺织服装业属于劳动密集型产业,随着东部沿海地区经济水平的不断提高,劳动力成本不断上升,纺织服装业逐渐向河南、江西等劳动力资源丰富、工资水平较低的地区转移。]
考向3 传统工业区
7.阅读材料,回答下列问题。
材料一 2013年,河北省粗钢产量占全球总产量的11.6%,占全国产量的23.9%。钢铁产业成为河北第一支柱产业。其中,唐山和张家口分别占全省产量近50%和4%。
材料二 下图为河北省煤铁资源分布与水系图。
(1)河北省成为我国主要钢铁工业基地的条件是________________________
_______________________________________________________________。
(2)张家口发展钢铁工业对京津地区环境的影响是______________________
________________________________________________________________。
(3)分析河北省发展钢铁工业的利弊。
利______________________________________________________________。
弊______________________________________________________________。
(4)河北省钢铁工业可持续发展的途径是______________________________
_______________________________________________________________。
[解析] 第(1)题,影响钢铁工业发展的条件主要从资源、市场、交通运输条件、工业基础等方面进行分析。第(2)题,由图中可以看出,张家口位于京津的西北部,位于冬季风的上风向,易对京津的大气产生污染,位于流经京津的河流的上游河段,易产生水污染。第(3)题,发展钢铁工业的“利”主要从钢铁工业对区域经济发展的影响进行分析;“弊”主要从发展钢铁工业造成的水资源短缺、环境污染以及给交通运输带来的压力等方面进行分析。第(4)题,钢铁工业实现可持续发展的途径,可以参照鲁尔区综合整治的措施进行分析。
[答案] (1)煤、铁资源丰富,市场广阔,交通便利,工业基础好(任答3点)
(2)位于冬季风的上风向,易造成京津地区大气污染;位于水源地的上游,易造成京津地区水源污染
(3)促进区域经济发展,增加就业机会,带动相关产业发展(任答2点) 加剧水资源短缺,造成环境污染和生态破坏,加大能源、交通压力(任答2点)
(4)调整钢铁工业布局;加大科技投入;优化钢铁产业结构(延长产业链,提高产品附加值);加强环境保护
考向4 新兴工业区
(2018·湖南长郡中学选拔考试)反向创新是跨国公司研发战略的一种新思路,包含两个层次的内涵,首先是海外研发中心创新研发,根据新兴市场研发出具有高性价比的产品;随后将在新兴市场研发的产品推向全球市场。读表,完成8~9题。
印度班加罗尔从软件外包到反向创新的发展历程
第一阶段
1984-1990年初期
政府鼓励各种形式的软件出口
第二阶段
1990年初期-2000年
跨国公司海外研发中心快速涌入
第三阶段
2000年至今
跨国公司海外研发中心反向创新
8.第二阶段班加罗尔吸引大量跨国公司海外研发中心入驻的主要原因是( )
A.优惠的政策 B.丰富的技术人才
C.廉价的劳动力 D.广阔的市场
9.反向创新表明班加罗尔( )
A.工作重心是为母国研发中心提供支持
B.可以代表全球市场趋势的新兴市场
C.与发达国家承担的工作处于平等地位
D.整体的研发水平已超过了发达国家
8.B 9.C [第8题,由于重视教育和第一阶段政府鼓励软件出口,印度班加罗尔聚集了大量软件人才,印度的人才成本远远低于美国等发达国家,吸引跨国公司海外研发中心入驻,从而降低研发成本。选B。第9题,根据反向创新的概念可以看出,班加罗尔的研发水平已经超出了将跨国公司产品根据本地市场进行适应性研发的阶段,达到了与发达国家承担的工作处于平等地位的复杂研发阶段,重点不再是为某国同类机构提供支持,而是转向研发整体产品,选C。]
考点四|工业生产活动对地理环境的影响
(对应学生用书第134页)
[识记—基础梳理]
1.环境质量是投资环境和生活质量的重要组成部分。
2.环境污染的防治在很大程度上制约着工厂的生产成本和经营效率。
3.单位产量污染控制费用与废弃物排放量关系可用指数曲线表示。
[理解—要点突破]
工业生产活动对地理环境的影响
(1)有利影响
人类文明的体现,改变人类的生产和生活方式,深刻影响人与环境的关系。
(2)不利影响
①工业生产对原材料的需求与自然界中有限的资源能源之间的矛盾加剧。一方面会产生资源、能源短缺问题,另一方面人类对资源的不合理开采会造成严重的生态破坏。
②人类对资源能源的不合理利用会造成严重的工业污染,并直接破坏环境。
[运用—考向通关]
(2017·全国卷Ⅱ)阅读图文资料,完成下列要求。
山西省焦煤资源丰富,其灰分和硫分含量较低,所生产的冶金焦供应全国并出口。据调查,1998年山西省有1 800余家小焦化企业。随着国家相关政策和法规的实施,山西省逐步关停这些小焦化企业,至2014年已形成4个千万吨级焦化园区和14个500万吨级焦化园区,极大地改变了该产业污染严重的状况。下图示意1994年和2014年山西省焦化厂布局的变化。
(1)说明20世纪90年代山西省焦化企业规模小、数量多的存在条件。
(2)分析20世纪90年代山西省焦化产业生产过程中污染严重的原因。
(3)指出20世纪90年代山西省焦化产业运输过程中存在的污染问题。
(4)推测山西省建立大型焦化产业园区后,在生产过程和运输过程中,对减少环境污染可采取的措施。
[解析] 第(1)题,20世纪90年代山西省焦化企业规模小、数量多的原因可从资源分布、企业类型及特点、运输费用、市场需求和政府支持等方面回答。第(2)题,20世纪90年代山西省焦化产业生产过程中污染严重的原因可从企业数量、技术水平和废弃物排放等方面回答。第(3)题,20世纪90年代山西省焦化产业运输过程中存在的污染问题可从车辆尾气污染、装卸和运输过程中煤炭散落和煤粉飘浮等方面回答。第(4)题,属于发散思维类。生产过程中的措施可从清洁生产采用减排技术和设备等方面回答,运输过程中的措施可从修建铁路运输专用线及封闭运输等方面回答。
[答案] (1)焦煤分布广泛,煤矿众多。小企业投资少(技术门槛低),临近煤矿,运输费用较低。我国钢铁工业规模大,对冶金焦需求量大(市场需求大)。增加当地就业,有经济效益,地方政府有积极性。
(2)(企业规模小、数量众多,)技术水平低,设备落后,(生产过程中)能耗大,废弃物排放量大,污染点多面大。
(3)(企业分散,单厂原料和产品的量较少,采用公路运输,在运输过程中,)所用汽车(卡车)数量多,尾气排放量大,原料和产品装卸、运输过程中存在煤炭散落、煤粉飘浮等问题。
(4)生产过程:(由于规模大,实力强,)可以采用清洁技术和设备,(减少能耗,提高资源利用率);可以采用控制排放或回收再利用等技术和设备,(减少废弃物排放量,降低废弃物对环境的危害)。
运输过程:(由于生产集中,)可以修建铁路专用线,采用封闭运输。
地理图表专攻(十一)|工业区位模式图的判读
(对应学生用书第135页)
工业区位模式图多以统计图的形式呈现,主要以数据(比重)的形式展现某工业各生产要素所占的比重大小,由此可确定该工业的主导因素,进而可确定出该工业的类型。
[识记—常考图示]
图1 柱状图 图2 平面正三角坐标图
图3 雷达图 图4 直角坐标图
[领悟—判读技巧]
1.判读此类图应知应会的基础知识
(1)根据生产要素的投入比重判断工业主导因素
图a中,工业投入比重最大的是技术,则其主导区位因素是技术。图b中,甲工业投入比重最大的是工资投入,则其主导区位因素是劳动力;乙工业投入比重最大的是产品运费,则其主导因素是市场。图c中,工业投入比重最大的是市场,则其主导区位因素是市场。
(2)根据特定生产环节判断工业主导因素
①运输环节:
a.原材料运量大(如制糖业)或不能长途长时间运输(如水产品加工业)的产业,布局在原料地附近,主导区位因素为原料。
b.产品运输要求高(如食品厂)的产业,布局接近消费地,主导区位因素为市场。
②产品研发环节:产品更新换代速度快,研发投入多的产业,主导区位因素为科学技术。
③工业布局转移中优越性增强的环节:如首钢搬迁至河北曹妃甸后,海洋运输的优势增强,主导区位因素是交通。
(3)根据分布地区判断工业主导因素
①普通家具厂因其产品不便于长途运输,需接近消费市场,但伊春家具厂布局的主导区位因素则是原料。
②新疆的棉纺织工业属于原料指向型,而上海的棉纺织工业则属于市场指向型。
③伊利集团呼和浩特乳品生产基地属于原料导向型,而其在北京、大庆的液态奶基地则属于市场指向型。
工业主导区位因素确定后,在工业布局时应优先考虑,并对其他区位因素进行综合分析。
2.此类图的判读技巧
这类图在判读上并不难,关键是掌握统计图的判读方法,从统计图中读出各生产要素的比重大小,然后根据比重最大的要素确定为主导因素,由此可知该工业部门的所属类型(即五种导向型的工业类型)。具体判读方法如下:
(1)依据图示信息,找出占成本比例最大的因素,即为影响该工业区位的主导因素。如图1中甲为技术指向型工业、乙为原料指向型工业、丙为劳动力指向型工业、丁为市场指向型工业。
(2)读准不同坐标的含义和数值变化趋势,找出工业主导区位因素。如图2中①工业能源投入比重约为70%,应为动力指向型工业;②工业原料投入比重约为70%,应为原料指向型工业;③工业劳动力投入比重约为70%,应为劳动力指向型工业。如图3中模式一的科技因素约占40%,比例最大,应为技术指向型工业;模式二的市场因素比例最大,应为市场指向型工业;模式三的原料因素比例最大,应为原料指向型工业;模式四的劳动力因素比例最大,应为劳动力指向型工业。
(3)依据坐标轴含义和数值变化趋势,判断各工业的主导区位因素。如图4中②工业的人才投入最多(人才与人员数量不同),应为技术指向型工业;③工业的能源投入最多,应为动力指向型工业;④工业的人才投入最少,即对技术要求不高,一般需大量廉价劳动力,应为劳动力指向型工业。
[运用—母题迁移]
[母题] 近年来,我国东部沿海地区工业生产面临“用工荒”局面。根据相关知识,完成(1)~(2)题。
(1)上图是4种工业的生产成本构成图,最有可能面临“用工荒”的是( )
A.① B.②
C.③ D.④
(2)“用工荒”对沿海地区经济可能产生的影响是( )
A.劳动力回流第一产业,第一产业比重提高
B.刺激科技创新,促进工业结构优化升级
C.劳动力数量减少,平均工资下降
D.资金投入减少,生产总值下降
[解图流程]
[答案] (1)D (2)B
[迁移应用]
(2018·福州六校联考)读工业生产的投入因素比重图,完成1~2题。
1.分别和①③吻合的工业部门最可能是( )
A.制糖、钢铁 B.纺织、石化工业
C.服装、机械 D.微电子、炼铝
2.下列说法正确的是( )
A.①类工业地域逐渐从分散走向集聚
B.②类工业对劳动力数量要求逐渐提高
C.③类工业在我国正逐渐从东部沿海转移到中西部
D.④类工业主要分布在发达国家和地区
1.D 2.C [第1题,从图中可以看出,①工业部门人才投入所占比重最大,为技术指向型工业;③工业部门能源投入比重最大,为动力指向型工业。微电子工业和炼铝工业分别属于这两类工业。第2题,①类工业为技术指向型工业,产品质量轻、价格贵,走向分散;②类工业的主导区位因素是人才(科技)和能源,对劳动力素质要求高、数量要求降低;③类企业为动力指向型,因我国东部能源短缺而逐步向中西部地区转移;④类工业人才投入少,多分布在发展中国家。]
3.下图表示安徽省1985~2010年就业结构与城镇人口比重变化。为增强工业对就业和农业产业化的带动作用,近期安徽省中小城市可以着力发展( )
A.劳动力指向型和原料指向型工业
B.技术指向型和市场指向型工业
C.动力指向型和劳动力指向型工业
D.原料指向型和技术指向型工业
A [增强工业对就业的带动作用意味着在选择工业类型时,应主要选择能提供大量就业机会的劳动力指向型工业;增强工业对农业产业化的带动作用意味着工业的发展要给农产品提供广阔的市场,要尽可能提高农产品的深加工能力,而该类工业多属于原料指向型工业,故选项A正确。]
一、选择题
(2018·广东深圳市名校联考)数据中心是全球协作的特定网络设备,即用集成的大量巨型服务器在Internet网络基础设施上传递、加速、展示、计算、存储数据信息。2017年8月,挪威和美国的合资公司Kolos宣布,将在挪威北极圈内的小城巴朗恩建设世界上最大的数据中心;苹果和阿里巴巴选址贵州建立数据中心。据此完成1~3题。
1.巴朗恩和贵州建设数据中心相同的区位优势是( )
A.高速交通便利
B.通讯网络发达
C.电力充足且较廉价
D.高等院校和科研院所集中
2.与贵州相比,巴朗恩建设数据中心最主要的比较优势是( )
A.气候寒冷,温度适宜
B.建设成本较低廉
C.位置偏僻,安全性较高
D.接近数据消费市场
3.数据中心运转过程中对当地自然环境的影响主要是( )
A.排放废水 B.释放废热
C.噪声污染 D.放射性污染
1.C 2.A 3.B [第1题,数据中心的大量巨型服务器运转对于电力需求极大,贵州是我国电力输出大省,巴朗恩水电丰富,C正确。贵州喀斯特地貌广布,地形崎岖,高速交通有待完善,A错误。贵州经济欠发达,巴朗恩人口很少,二地通讯网络不发达,科技相对落后,B、D错误。第2题,巴朗恩位于北极圈内,气候寒冷,即使夏季,气温只有15℃左右,设备正常运行不用人工降温,贵州属于亚热带气候,A正确。建设成本和安全性及与数据消费市场区别不大,B、C、D错误。第3题,数据中心运转主要靠计算机支持,计算机服务器运行时,需要大量的电能支持并产生大量的废热,B正确。A、C、D不是主要影响。]
2015年5月24日,上海大众汽车有限公司长沙工厂正式建成投产。该厂是目前国内自动化程度最高的工厂之一,通过大量使用机器人焊接和测量,上海大众的车身车间自动化率可达到85%。夸张一点地说,即使关着灯,也能生产,业内人士将这样的场景称为“黑灯工厂”。据此完成4~5题。
4.“黑灯工厂”出现后,受影响最大的是( )
A.原料导向型工业 B.技术导向型工业
C.劳动力导向型工业 D.市场导向型工业
5.“黑灯工厂”的推广普及将( )
A.推动发达国家工业化进程
B.减少发展中国家能源消费量
C.促进世界经济体之间的联系
D.缩小区域间经济发展的差异
4.C 5.A [第4题,“黑灯工厂”实现生产过程的无人化,从而节约了劳动力成本,因而对劳动力导向型工业影响最大。第5题,结合上题分析,“黑灯工厂”实现了生产的自动化、机械化,因而有利于推动发达国家工业化的进程。]
(2018·河南郑州一中模拟)木薯是一种多年生作物,有“淀粉之王”“能源作物”“地下粮食”之称。尼日利亚位于非洲几内亚湾沿岸,木薯产量居世界第一,未来有望利用木薯加工提炼乙醇和淀粉等物质,替代国内进口乙醇。尼日利亚木薯加工业发展潜力巨大,且包括中国在内的国际市场对木薯需求旺盛。据此完成6~8题。
6.尼日利亚发展木薯加工业提炼乙醇的优势条件是( )
A.技术水平较高 B.国际市场广阔
C.劳动力素质高 D.木薯原料充足
7.尼日利亚发展木薯加工业利于( )
A.促进环境保护 B.带动石化工业发展
C.增加就业压力 D.增加国家外汇
8.尼日利亚为促进木薯加工业的发展可采取的有效措施是( )
A.大量进口木薯 B.加快城市化发展
C.引进资金和技术 D.加强航空港建设
6.D 7.D 8.C [第6题,木薯加工属于原料指向型,尼日利亚木薯产量世界第一,因此,该国利用木薯提炼乙醇的优势条件是原料充足,D正确;尼日利亚属于发展中国家,技术水平较低,A错误;材料中国际市场对木薯的需求旺盛,而并不是对乙醇需求旺盛,B错误;尼日利亚经济发展水平较低,多廉价劳动力,C错误。第7题,尼日利亚发展木薯加工业,利于增加工业产品出口量,增加外汇收入,D正确;工业加工,可能导致环境污染,A错误;木薯加工与石化工业的发展关系不大,B错误;木薯加工会增加就业机会,缓解就业压力,C错误。第8题,尼日利亚促进木薯加工业的发展可以采取加大科技投入,引进资金,发展木薯深加工,增加产品品质,发展交通,开拓市场等措施,C正确。]
下图为某高科技产品制造公司四个不同时期的区位变化图。读图回答第9题。
9.与丙国相比,甲国( )
A.科技发达 B.交通便利
C.劳动力廉价 D.原料丰富
C [读图可知,研发和制造部门首先在丙国布局,丙国经济最发达,据研发部门布局的变化,可知甲国经济技术最落后,劳动力廉价。]
(2018·重庆一中测试)美国特斯拉决定在内华达州兴建超级电池厂(如下图)。它制造电池所需的钴、石墨等材料来自世界各地,生产技术来自日本,从原料到成品整个电池生产、电池回收过程将在一个工厂内完成,厂房顶全部铺设太阳能电池板。据此完成10~11题。
10.特斯拉在内华达州建“超级电池”工厂,其考虑的最主要区位因素是( )
A.环境 B.政策
C.能源 D.劳动力素质
11.特斯拉选择整个电池产业链在一个工厂内完成,而不是全球化生产,其最主要原因是( )
A.节省原料和能源,绿色环保
B.节省交通运输成本的需要
C.规模化生产,提升经济效益
D.电池专业生产技术的需要
10.C 11.C [第10题,内华达州气候干旱,降水少,地势高,太阳能丰富,特斯拉在内华达州建“超级电池”工厂,其考虑的最主要区位因素是能源,选C。材料中,原料来自世界各地,技术来自日本,排除A、D。第11题,产业集聚有利于企业之间的交流与协作,获取规模效益,C正确;材料中,该地采用电池产业链在一个工厂内完成,对节约原料和能源作用不大,A错误;所需原料来自世界各地,集中分布不能节约原料的运输成本,B错误;生产技术来自日本,对于产业集聚影响不大,D错误。]
二、非选择题
12.(2018·浙江温州中学测试)阅读图文材料,回答下列问题。
材料一 苹果CEO库克曾表示:印度是一个潜在的巨大市场,并正考虑把“全部”的生产线由中国转移到这个人口大国中。下图为苹果拟建工厂分布图。
材料二 2016年3月,北京对网上发布内容出台了相关法规,4月,苹果在中国的在线书籍与电影服务被关闭。苹果财报显示,苹果在中国的营收同比下滑26%,同期华为、小米等国产手机营收大幅增长。
(1)简述孟买作为苹果手机生产基地的优势条件。
(2)根据材料,分析说明苹果公司考虑将“全部”的生产线由中国转移到印度的原因。
(3)试分析说明苹果公司产业转移战略的实施对印度的影响。
[解析] 第(1)题,工业生产的区位条件,可以从交通、市场、劳动力、资源、地租、政策等方面考虑。第(2)题,中国经济发展迅速,劳动力价格提高;华为等国产手机的竞争能力、市场份额越来越高,使得苹果手机在中国市场份额下滑;国家对于苹果手机的监管逐步加强。第(3)题,苹果公司产业转移到印度,一方面,促进转入地产业结构调整,促进基础设施建设,增加就业机会,推动工业化与城市化进程;另一方面,产业转入同时,可能对当地的环境产生较大的负面影响。
[答案] (1)孟买作为苹果手机的代工厂基地,具有劳动力充足且廉价、工业基础雄厚、交通便利的优势。 (2)中国的劳动力成本提高;国产手机的迅速发展,使苹果手机在中国的市场份额急剧下滑;中国政府对苹果手机的监管加强。 (3)有利影响:利于产业结构调整,缩短产业升级的时间;促进基础设施建设,增加就业机会;促进对外经济文化等交流;促进工业化与城市化进程。不利影响:加速资源消耗,加重环境污染与生态破坏。
13.朱拜勒和延布是沙特阿拉伯的两个大型石化生产基地。朱拜勒是石油、天然气、矿石等资源的产地,又有方便的海路运输通道,其石化产业已形成集群化布局。延布为沙特阿拉伯石油和天然气管道的最西端,与朱拜勒工业城一样,有充足的能源供应和完善的基础设施。在沙特皇家委员会的规划中,延布被指定为沙特阿拉伯面向地中海、欧洲和美洲地区的出口,朱拜勒将成为面向亚洲的门户。读沙特阿拉伯及其附近地区略图,回答下列问题。
(1)根据材料,分别说出朱拜勒、延布发展石化产业的独特优势。
(2)分析朱拜勒石化产业集群化布局的主要目的。
[解析] 第(1)题,两地发展石化产业的独特优势可从材料中获知。第(2)题,产业集聚有利于充分利用基础设施;有利于加强技术交流与协作;有利于减少运费,降低生产成本;有利于获得规模效益;有利于集中处理污染物。
[答案] (1)朱拜勒:油气资源丰富;靠近亚洲市场。延布:靠近苏伊士运河,地处国际重要航海线上;靠近欧洲和美洲市场。
(2)充分利用基础设施;加强技术交流与协作;减少运费,降低生产成本;获得规模效益;进行污染物集中处理。

