


还剩14页未读,
继续阅读
所属成套资源:2021版高考鲁教版地理大一轮复习学案()
成套系列资料,整套一键下载
2021版鲁教版高考地理大一轮复习讲义:第3部分第10单元走可持续发展之路
展开
考纲
考点
知识细化
能力要求
应用实践
人地关系思想的历史演变;人类所面临的主要环境问题;可持续发展的基本内涵;协调人地关系的主要途径;走可持续发展之路
环境问题的成因与表现
人类关系思想的历史演变
理解主要人地思想的观点
结合统计图表分析,考查人地关系思想的发展
人类与环境的关系
会解读人地关系模式图
主要的环境问题成因
解释热点环境问题成因
分析具体地理事象,考查环境问题
环境问题分布的差异
可持续发展及其实践
可持续发展的含义、内涵
绘制可持续发展复合系统示意图
解读具体地域的发展,考查可持续发展的途径
可持续发展的基本原则
判断热点现象对应的原则
循环经济、清洁生产
会判读关联示意图
解读关联示意图,考查可持续发展的途径
一、人地关系思想的演变
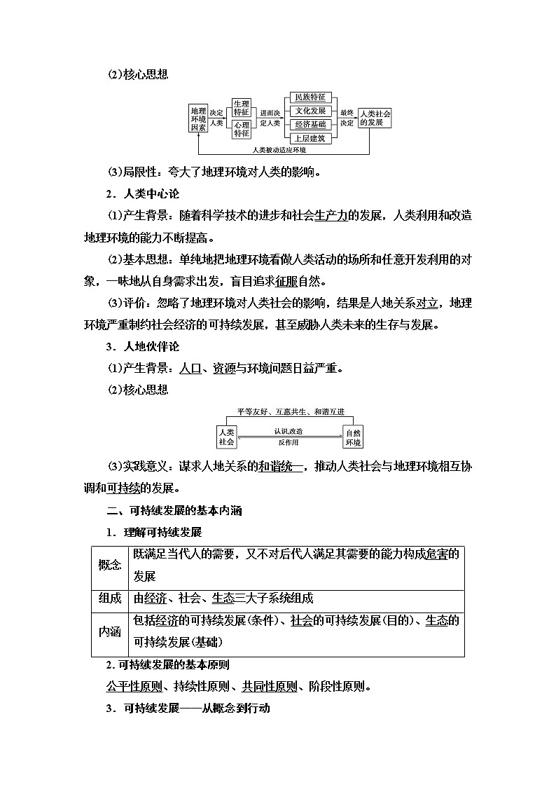
1.地理环境决定论
(1)产生背景:人类社会发展早期,人类认识自然、改造自然的能力很低,对地理环境的依赖性很大,地理环境对人类社会发展的影响也很大。
(2)核心思想
(3)局限性:夸大了地理环境对人类的影响。
2.人类中心论
(1)产生背景:随着科学技术的进步和社会生产力的发展,人类利用和改造地理环境的能力不断提高。
(2)基本思想:单纯地把地理环境看做人类活动的场所和任意开发利用的对象,一味地从自身需求出发,盲目追求征服自然。
(3)评价:忽略了地理环境对人类社会的影响,结果是人地关系对立,地理环境严重制约社会经济的可持续发展,甚至威胁人类未来的生存与发展。
3.人地伙伴论
(1)产生背景:人口、资源与环境问题日益严重。
(2)核心思想
(3)实践意义:谋求人地关系的和谐统一,推动人类社会与地理环境相互协调和可持续的发展。
二、可持续发展的基本内涵
1.理解可持续发展
概念
既满足当代人的需要,又不对后代人满足其需要的能力构成危害的发展
组成
由经济、社会、生态三大子系统组成
内涵
包括经济的可持续发展(条件)、社会的可持续发展(目的)、生态的可持续发展(基础)
2.可持续发展的基本原则
公平性原则、持续性原则、共同性原则、阶段性原则。
3.可持续发展——从概念到行动
(1)可持续发展历程
①1980年:世界自然保护联盟在《世界自然保护大纲》中第一次提出“可持续发展”概念。
②1992年:联合国“环境与发展大会”通过了《21世纪议程》,第一次把可持续发展由理论和概念推向行动。
(2)中国可持续发展行动
1994年3月,中国政府颁布了《中国21世纪议程——中国21世纪人口、环境与发展白皮书》,是全球第一个国家级的《21世纪议程》。
三、中国可持续发展之路
1.我国为解决全球性问题提出的行动纲领
(1)我国在全球可持续发展和环境保护中责任重大的原因
①我国是国际社会的一员。
②我国是发展中国家。
③我国是世界上人口最多的国家。
④我国深受人口、资源、环境等全球性问题的困扰。
(2)我国为解决全球性问题提出的行动纲领
控制人口,节约资源,保护环境.实现可持续发展。
2.人口战略
(1)人口问题
①人口众多,人口素质较低。
②人口结构不合理。
③人均自然资源占有量少。
(2)人口战略
严格控制人口数量,提高人口素质,合理利用自然资源。
3.资源战略
(1)资源问题
①人均资源占有量低于世界平均水平。
②对资源的不合理开发,造成资源短缺。
(2)资源战略
①保护和合理利用有限的自然资源。
②依靠科技进步充分挖掘潜力,促使其增值。
③建立资源节约型的经济体系。
4.环境战略
实施原因
发展是指包括经济发展、整个社会以及人类赖以生存的生态环境的共同进步
实现社会主义现代化,必须把国民经济的发展放在首位,各项工作都以经济建设为中心
生态破坏和环境污染,严重制约着我国经济的可持续发展
措施
搞好生态建设,防治环境污染,建立与发展阶段相适应的环境保护体制
5.稳定战略
(1)重要性
经济发展是实现可持续发展的核心和前提,也是可持续发展的立足点、切入点和归宿点。
(2)措施
①必须把发展经济摆在首位,作为各项工作的中心。
②在保证经济持续稳定、协调增长的前提下,保护自然资源,改善生态环境,坚持社会和经济长期、稳定发展。
[特别提醒]
21世纪中国可持续发展战略的实施要点是跨越三个“零增长”台阶:一是实现人口数量和自然增长率的“零增长”,二是实现物质和能量消耗速率的“零增长”,三是实现生态和环境恶化速率的“零增长”。
一、综合思维——正误判断
1.天人合一体现了人地协调发展观。 (×)
2.人类向环境中排放废弃物导致了严重的环境问题。 (×)
3.走可持续发展之路的最终目的是促进经济的持续发展。 (×)
4.发展生态农业是可持续发展的现实实践。 (√)
二、地理实践力——读图填空
读人地关系的演化示意图,回答下列问题。
A B C
1.写出A、B、C分别对应的人类历史阶段:
A采猎文明时期,B农业文明和工业文明时期,C后工业文明时期。
2.若人类过度从环境中获取物质和能量,会产生的环境问题有资源短缺和生态破坏。
3.若人类过度向环境中排放废弃物,会产生的环境问题是环境污染,严重时也会导致生态破坏。
4.在城市,环境问题主要表现为人类过度排放废弃物而造成的环境污染。
5.在农村,环境问题主要表现为因利用资源的方式不当或强度过大而造成的生态破坏。
三、人地协调观——趣味思考
1.近年来,我国华北地区频繁打响的“蓝天保卫战”,反映了什么环境问题?其产生的主要原因是什么?
[提示] 大气污染问题。由于人口城市密集,经济发展迅速,向大气中排放了大量的污染性物质,导致了严重的大气污染。
2.目前我国东北林区已全部停止天然林的采伐,许多林厂的伐木工人的日常工作已经由伐树变为种树,这种转变体现了可持续发展的内涵是什么?
[提示] 生态的可持续发展。
(2019·江苏高考)下图为“华东地区和东北地区的城市大气PM2.5和SO2多年平均浓度日变化曲线图”❶。读图,回答(1)~(2)题。
(1)两地区的城市大气PM2.5浓度一般在10时以后下降,其主要原因是( )
A.户外活动减少,利于污染物沉降
B.降水频率增加,有利于空气净化
C.热岛效应增强,利于污染物扩散
D.汽车流量减少,尾气排放量减少
(2)华东地区大部分时段大气SO2浓度低于东北地区,主要的影响因素是( )
A.能源结构 B.人口密度
C.资源条件 D.出行方式
[思维流程]
信息提取
❶图示主题是华东地区和东北地区的城市大气PM2.5和SO2多年平均浓度日变化曲线
❷图中显示城市大气PM2.5华东地区大多数时段大于东北地区,都在10时后下降;SO2浓度是东北地区大多数时段大于华东地区
教材
寻因
人类向环境排放废弃物的数量如果超过了环境的自净能力,会导致环境质量下降,形成环境污染
综合
判断
(1)由信息❶、❷可知,两地区的城市大气PM2.5浓度一般在10时以后下降主要是因为此时段后城市受太阳辐射影响增大,加上人为原因排热增加,气温上升迅速,热岛效应增强,空气对流旺盛,有利于污染物扩散
(2)由信息❷可知SO2浓度大多数时段是东北地区高于华北地区,从资源状况看东北地区煤炭资源丰富,能源消费是以煤炭为主,SO2排放量大;华东地区煤炭资源少,我国为其实施了西气东输工程,其能源消费是以油气为主,SO2的排放量少
[尝试解答] (1)C (2)A
环境问题的实质是发展问题,是人类与环境的关系不协调而造成的,对其成因及表现的分析理解,可从以下方面进行:
1.正确理解人类与环境的关系——对立统—的关系
箭头①②分别代表人类从环境中获取物质和能量。箭头③④指人类将新陈代谢和消费活动(包括生产消费和生活消费)的产物,以废弃物的形式排放到环境中去。箭头⑤⑦是指人类通过生活、生产活动对环境产生影响。可分为两个方面:一是遵循自然规律、合理利用资源,使环境得到保护或改善;二是不合理利用,使环境质量下降。箭头⑥⑧是指环境把它所受到的影响反过来作用于人类本身。这种反作用,一种是良性的,另一种是恶性的,会影响人类生产、生活和健康,甚至危及人类的生存。
2.准确把握环境问题产生的机理与表现
3.掌握环境问题的分析思路
环境问题的考查往往以区域图、关联图及文字材料为线索,以社会关注的环境问题为主线,主要考查环境问题的判断(类型、表现及分布)、产生的原因、造成的后果以及治理的措施等。
考查角度
关键词
答题思路
类型、表现及分布
资源短缺、生态破坏、环境污染
从题目所给的图、表、文字等材料中判断出环境问题类型及其表现特征和分布等
成因分析
自然原因、人为原因
一般包括自然原因和人为原因两方面。目前的环境问题主要是人类不合理的经济活动导致的,因此人为原因是分析的重点
后果与危害
生态环境恶化、环境污染加剧、生命财产损失
对环境问题带来的影响,要能准确全面地进行分析
解决措施
植树造林、改善生态、治理污染、节约资源
环境污染:根本措施在于减少污染物排放(可通过提高资源利用率、废弃物净化处理后排放、使用环保原料和燃料等达到目的),同时加强绿化,以增强环境自净能力;对于全球性问题还需加强国际合作
生态破坏:根本措施在于恢复生态,因此先要改变和停止不合理的人类活动,再通过恢复植被、水域等增强环境的平衡调节功能
资源短缺:要从“开源”(替代资源的开发、加强储量勘探等)和“节流”(提高利用率、减少浪费、加强资源循环利用等)两方面入手
命题视角一 结合统计图表分析,考查人地关系思想的发展
(2019·广东联考)人口耕地弹性系数是土地面积百分比和人口百分比之比,它可以衡量人口与耕地关系的紧张程度。下图为贵州某山区各海拔地带2000年、2008年人口耕地弹性系数状况。读图,完成1~2题。
1.2000~2008年,该地区人地关系趋于紧张的地带是( )
A.1 300米以下地带 B.1 300~1 900米地带
C.2 500米以上地带 D.1 900~2 500米地带
2.2000~2008年,该地区1 900米以上地带人口耕地弹性系数变化的原因可能是 ( )
A.大量开垦耕地,人地关系趋于缓和
B.人口迁出,人地关系趋于缓和
C.大量退耕还林,人地关系趋于紧张
D.人口迁入,人地关系趋于紧张
1.A 2.B [第1题,依据人口耕地弹性系数的含义,可知该系数越大表明人均耕地越多,则人地关系越不紧张。结合图中2000年和2008年数据,可看出在1 300米以下地带,该系数明显变小了,则人地关系趋于紧张。第2题,图中显示,在1 900米以上地带,2008年较2000年系数变大了,则人地关系趋于缓和。理论上可能是由于在此高度上大量开垦耕地,或人口迁出所致。结合这两个年份国家政策(加大生态环境保护、实施西部大开发、促进退耕还林工程等)与经济发展情况,最有可能是人口迁出所致。]
(2018·江苏高考)下图为我国某区域2002年~2015年工业废水排放量与人均GDP变化图。读图,回答3~4题。
3.2002年~2015年期间,该区域( )
A.控制工业废水排放阻碍了经济的增长
B.人均GDP与工业废水排放量同步增长
C.人均GDP持续增长,工业废水排放量先增加后减少
D.人均GDP增长是以工业废水排放量的增加为代价的
4.该区域工业废水排放量在2005年发生转折,最可能的原因是( )
A.经济增长放缓 B.人口规模减小
C.环保政策变化 D.工业生产萎缩
3.C 4.C [第3题,该地区人均GDP一直呈增长趋势,工业废水排放量2005年前不断增加,2005年以后排放量不断下降,故C正确。第4题,图示时期内,该区域人均GDP持续增长,说明经济持续稳定增长,则人口规模减小、工业生产萎缩的可能性较小。工业废水排放量减少,可能是因环保政策趋严所致。]
命题视角二 分析具体地理事象,考查环境问题
空气质量指数(AQI)是描述空气质量状况的指数,其数值越大说明空气污染状况越严重。读我国沿海三个地区的空气质量指数统计图,完成5~7题。
5.京津冀地区空气质量指数始终大于长三角地区和珠三角地区的主要影响因素是( )
①经济发达 ②产业结构 ③居民生活 ④法律法规
A.①② B.②③
C.③④ D.①④
6.三地区空气质量指数夏季最低,主要自然原因是( )
A.夏季风强于冬季风
B.夏季台风的频繁影响
C.夏季空气湿度大、降水多
D.夏季太阳辐射强
7.不利于降低图示各地区空气质量指数的措施是( )
A.调整产业结构,发展高新技术产业
B.开发新能源,提高资源的利用率
C.治理污染,节能减排
D.改分散供暖为集中供暖
5.B 6.C 7.D [第5题,京津冀地区重化工业比重偏大,消耗能源、原料多,生产技术较落后,能源浪费严重,冬季当地居民生活燃煤量大,大气污染严重,②③正确。长三角地区是我国的经济中心,经济发达,①错误;法律法规适用于全国各个地区,④错误。第6题,图示三个地区处于我国东部季风区,冬夏季风强弱无明显差别,A错误;台风对京津冀地区的影响较小,发生频率也很低,B错误;图示各地区夏季受海洋湿润气流的影响,空气湿度大、降水多,加上空气对流强烈,空气中污染物扩散快,C正确;太阳辐射对大气污染没有直接影响,D错误。第7题,调整产业结构,降低重化工业比重,大力发展高新技术产业,开发新能源,提高资源的利用率,可减少大气污染物排放,A、B不选;治理污染,节能减排可直接减少大气污染物含量,C不选;北方冬季气候寒冷,普遍需要供暖,南方冬季较温暖,一般不需要供暖,所以集中供暖只对京津冀地区有效。]
8.阅读图文材料,完成下列要求。
下图示意河套平原地区,当地将黄河水通过引水渠引入区内灌溉农田,农田灌溉退水经过排水渠汇入乌梁素海。近年来,乌梁素海出现污染加重趋势。
(1)分析近年来乌梁素海污染严重的原因。
(2)提出治理乌梁素海污染的措施。
[解析] 第(1)题,由于农田灌溉退水经过水渠汇入乌梁素海,农业生产过程中使用大量的化肥、农药残留在土壤中,农药、化肥随灌溉退水流入乌梁素海,造成严重污染,此外该区域气候干燥,湖水流动性差,造成污染严重。第(2)题,乌梁素海污染来源主要是工业、生活废水排放,河套平原灌溉退水从农田中带来的农药、化肥等,因而可以从减少排放、及时清淤、生物净化等角度思考。
[答案] (1)污染严重的原因:河套灌区的农田退水绝大部分排入该湖,化肥、农药的使用使得湖水污染加剧;当地工业与城乡生活废水也都排入该湖。所在区域气候干燥,降水少,湖水从水渠进入和排出,吞吐量较小,流动性差,污染物在湖中积累,污染逐渐严重。
(2)措施:①减少化肥、农药的使用,改变种植结构,采取绿色生产;②严格执行工业和生活废水的排放标准,控制入湖废水排放量;③及时清淤,采用生物措施净化;④执行环保法,加大违法排污处罚力度;⑤加大环保宣传,增强人们的环保意识等。
(2019·全国卷Ⅲ)我国人口众多,生活垃圾产生量巨大,迫切需要对垃圾进行无害化、资源化处理❶,近些年,某企业开发了厨余垃圾自动处理系统,并在全国很多城市推广。下图示意该厨余垃圾自动处理系统的主要工艺流程。❷据此完成1~2题。
1.厨余垃圾是图示自动处理系统中的( )
A.废料 B.原料
C.能源 D.产品
2.符合图示自动处理系统局部工艺流程的是( )
A.废渣→生产沼气→沼气发电
B.工业油脂→提取生物油脂→有机渣
C.有机渣→生产沼气→废渣
D.生产沼气→有机渣→提取生物油脂
[思维流程]
信息提取
❶我国人口众多,生活垃圾产生量巨大,需要进行无害化、资源化处理
❷图示主题是厨余垃圾自动处理系统的主要工艺流程
❸图中显示,厨余垃圾先经过分拣之后再进一步进行分类处理
教材寻因
循环经济以环境无害化技术为手段,以提高生态效益为核心,以环境友好方式利用经济资源和环境资源,实现经济活动的生态化
综合
判断
(1)由信息❷、❸可知,厨余垃圾经分拣后可以提取生物油脂、生产沼气等,说明厨余垃圾是自动处理系统中的原料
(2)结合信息❶、❷、❸可知,厨余垃圾经分拣后可以提取生物油脂,产生的有机渣可以生产沼气,最后剩余废渣,利用提取的生物油脂可以生产工业油脂
[尝试解答] (1)B (2)C
1.可持续发展的内涵
2.实现可持续发展需遵循的基本原则
实现可持续发展,需要遵循三个基本原则,表析如下:
原则
含义
具体做法
公平性原则
包括同代人之间、代际之间、人类与其他生物种群之间、不同国家和地区之间的公平
保护生物多样性;各国都有发展权;应和子孙后代共享资源和环境
持续性原则
人类的经济活动和社会发展必须保持在资源和环境的承载能力之内,寻求可持续发展
保持适度的人口规模,合理开发和利用自然资源,处理好发展经济和保护环境的关系
共同性原则
环境问题不受国界、社会制度、意识形态的制约,有可能对全球的生态环境产生影响
国际社会应超越国界、民族、宗教文化的制约,以积极、务实的态度参加环境领域中的国际合作
3.实施可持续发展的途径——循环经济
(1)循环经济的原则与特点
(2)实行循环经济的基本途径
①在工业经济结构调整中,推行清洁生产
从原料开采——生产制造——消费使用——废弃物处理的全过程来评估产品对环境的影响程度,通过清洁生产可以产生很好的经济效益和环境效益,其已成为世界各国实施可持续发展战略所普遍采用的一项基本策略。
②在农业经济结构调整中,推行生态农业
通过模拟自然生态系统的结构和功能,调整原有的生产结构,把粮食生产与多种经济作物的生产相结合,发展种植业与林、牧、副、渔业相结合,协调经济发展与环境之间、资源利用与保护之间的关系,形成生态上和经济上的良性循环,实现农业的可持续发展。
命题视角一 解读关联示意图,考查可持续发展的途径
桑沟湾是位于山东半岛东端的一处海湾。近年来,科研人员在此海湾成功探索出了海带、鲍鱼和海参三者混合养殖的生态养殖模式(见下图)。据此完成1~3题。
1.桑沟湾由单一的海带养殖到海带、鲍鱼、海参三者混合养殖的变化,主要得益于( )
A.优质的海洋环境 B.养殖技术的进步
C.市场需求的升级 D.保鲜技术的出现
2.与单一养殖相比,该混合养殖模式的突出优势是( )
A.吸收海水中的CO2,减缓温室效应
B.调整生产规模,市场适应性强
C.节省饵料投放,提高经济效益
D.增加就业机会,提高社会效益
3.冬季,农户们常将鲍鱼和海参送往福建和广东沿海养殖,其原因是( )
A.靠近消费市场 B.获得优惠补贴
C.缩短养殖周期 D.躲避大风、暴雪
1.B 2.C 3.C [第1题,由材料“近年来,科研人员在此海湾成功探索出了海带、鲍鱼和海参三者混合养殖的生态养殖模式”可知,此模式是科研人员研究的成果得益于养殖技术的进步。第2题,海水中的CO2是被海带吸收的,单一海带养殖也有此功能,A错误。混合养殖和单一养殖在生产规模上变化不大,B错误。混合养殖中,海带作为食料提供给鲍鱼,鲍鱼的粪便提供给海参,海参的排泄物提供给海带,节省了饵料投放,提高了经济效益,而且改善了水质,减少了海洋养殖污染,C正确。循环经济模式的发展在于中间环节的循环利用,对增加就业作用不大,D错误。第3题,注意本题的“冬季”,符合冬季山东(北方)和福建、广东(南方)差异的是C、D两项。另外,养殖主要在海水中,受大风、暴雪影响小(闽粤沿海也会有大风),故排除D项。农户将鲍鱼和海参送往福建和广东养殖是利用广东、福建沿海纬度低、热量充足的条件,缩短养殖周期。]
命题视角二 解读具体区域的发展,考查可持续发展途径
联合湖位于美国西雅图市。19世纪中叶以前联合湖湖岸地区森林绵延,景色优美。1872年,运河修成,联合湖与海湾相通。此后,联合湖湖岸地区成为工业发展重地。20世纪初,在联合湖北岸建立了西雅图煤气厂。1956年,因天然气的全面推广,该煤气厂停产。后当地政府收购该厂区,改造与保留了部分工业遗迹并不断修复周边生态,将其建成了一个环境优美的都市景观公园,成为成功利用工业遗迹的范例。下面为联合湖位置示意图及煤气厂公园景观图。读图,回答4~6题。
4.19世纪70年代,联合湖湖岸地区成为工业发展重地的主要原因是该地( )
A.自然环境优美 B.水运条件改善
C.能源资源丰富 D.土地价格低廉
5.西雅图煤气厂公园生态修复中最难治理的可能是( )
A.大气与矿渣污染
B.生物种类单一
C.土壤与地下水体污染
D.地表植被农药残留
6.西雅图煤气厂的废弃工业用地重塑,主要意义是( )
A.追求人与环境和谐共处
B.追求土地价值最大利用
C.追求历史遗迹最佳保护
D.追求生态环境自我修复
4.B 5.C 6.A [第4题,根据材料可知,1872年运河修成,联合湖与海湾相通,此后,其湖岸地区成为工业发展重地,故水路运输条件的改善是促使联合湖湖岸地区成为工业发展重地的主要原因。第5题,大气流动速度快,大气污染容易治理;矿渣属于固体废弃物,矿渣污染容易治理;可以通过植树造林等措施来增加生物多样性;土壤和地下水的循环更新速度慢,因此其受到污染后难以修复;煤气生产不会导致地表植被有农药残留。第6题,由材料“后当地政府收购该厂区,改造与保留了部分工业遗迹并不断修复周边生态,将其建成了一个环境优美的都市景观公园”可知,西雅图煤气厂废弃工业用地重塑的主要意义是追求人与环境和谐共处。]
阳白村位于山西省五台县南部山区,盛产玉米、高粱,素有五台“粮仓”之称。然而,有一段时期,阳白村却陷入了“增产不增收”的怪圈。目前该村通过种田产粮、粮食酿酒、酒糟喂牛、牛粪生虫、粉虫喂鸡、鸡粪种粮的循环农业链条实现了闭合发展。据此完成7~9题。
7.过去阳白村“增产不增收”的主要原因是 ( )
A.农产品品质低 B.农村劳动力少
C.交通运输不便 D.对市场适应性差
8.该村突破“增产不增收”怪圈的关键环节是 ( )
A.粮食酿酒 B.酒糟喂牛
C.牛粪生虫 D.粉虫喂鸡
9.该村发展循环农业可以 ( )
A.增加可用耕地面积 B.加快城市化进程
C.带动生态旅游的发展 D.提高农产品的价格
7.D 8.A 9.C [第7题,阳白村位于我国中部地区,光照充足,昼夜温差较大,农产品品质高;其所在地区相对落后,农村劳动力充足且廉价;交通运输条件能够在一定程度上影响粮食外运,但不是使阳白村陷入“增产不增收”怪圈的主要因素;农产品价格受市场波动影响大,该村过去一直以玉米、高粱等农作物生产为主,没有根据市场需求变化而调整农业发展方向,极易造成“增产不增收”的怪圈。第8题,由材料可知,该村循环农业链条突破“增产不增收”怪圈的关键是对粮食进行深加工和利用,以粮食酿酒环节为切入点,以酒糟喂牛、牛粪生虫、粉虫喂鸡延长产业链,增加附加值,从而实现经济的可持续发展,增加了经济效益。第9题,阳白村发展循环农业,并没有增加耕地面积;该循环农业链条,可以促进该地农村的建设和发展,而不是加快城市化进程;循环经济和生态农业的发展,可以进一步带动区域生态旅游的发展;农产品的价格主要由市场决定。]
考纲
考点
知识细化
能力要求
应用实践
人地关系思想的历史演变;人类所面临的主要环境问题;可持续发展的基本内涵;协调人地关系的主要途径;走可持续发展之路
环境问题的成因与表现
人类关系思想的历史演变
理解主要人地思想的观点
结合统计图表分析,考查人地关系思想的发展
人类与环境的关系
会解读人地关系模式图
主要的环境问题成因
解释热点环境问题成因
分析具体地理事象,考查环境问题
环境问题分布的差异
可持续发展及其实践
可持续发展的含义、内涵
绘制可持续发展复合系统示意图
解读具体地域的发展,考查可持续发展的途径
可持续发展的基本原则
判断热点现象对应的原则
循环经济、清洁生产
会判读关联示意图
解读关联示意图,考查可持续发展的途径
一、人地关系思想的演变
1.地理环境决定论
(1)产生背景:人类社会发展早期,人类认识自然、改造自然的能力很低,对地理环境的依赖性很大,地理环境对人类社会发展的影响也很大。
(2)核心思想
(3)局限性:夸大了地理环境对人类的影响。
2.人类中心论
(1)产生背景:随着科学技术的进步和社会生产力的发展,人类利用和改造地理环境的能力不断提高。
(2)基本思想:单纯地把地理环境看做人类活动的场所和任意开发利用的对象,一味地从自身需求出发,盲目追求征服自然。
(3)评价:忽略了地理环境对人类社会的影响,结果是人地关系对立,地理环境严重制约社会经济的可持续发展,甚至威胁人类未来的生存与发展。
3.人地伙伴论
(1)产生背景:人口、资源与环境问题日益严重。
(2)核心思想
(3)实践意义:谋求人地关系的和谐统一,推动人类社会与地理环境相互协调和可持续的发展。
二、可持续发展的基本内涵
1.理解可持续发展
概念
既满足当代人的需要,又不对后代人满足其需要的能力构成危害的发展
组成
由经济、社会、生态三大子系统组成
内涵
包括经济的可持续发展(条件)、社会的可持续发展(目的)、生态的可持续发展(基础)
2.可持续发展的基本原则
公平性原则、持续性原则、共同性原则、阶段性原则。
3.可持续发展——从概念到行动
(1)可持续发展历程
①1980年:世界自然保护联盟在《世界自然保护大纲》中第一次提出“可持续发展”概念。
②1992年:联合国“环境与发展大会”通过了《21世纪议程》,第一次把可持续发展由理论和概念推向行动。
(2)中国可持续发展行动
1994年3月,中国政府颁布了《中国21世纪议程——中国21世纪人口、环境与发展白皮书》,是全球第一个国家级的《21世纪议程》。
三、中国可持续发展之路
1.我国为解决全球性问题提出的行动纲领
(1)我国在全球可持续发展和环境保护中责任重大的原因
①我国是国际社会的一员。
②我国是发展中国家。
③我国是世界上人口最多的国家。
④我国深受人口、资源、环境等全球性问题的困扰。
(2)我国为解决全球性问题提出的行动纲领
控制人口,节约资源,保护环境.实现可持续发展。
2.人口战略
(1)人口问题
①人口众多,人口素质较低。
②人口结构不合理。
③人均自然资源占有量少。
(2)人口战略
严格控制人口数量,提高人口素质,合理利用自然资源。
3.资源战略
(1)资源问题
①人均资源占有量低于世界平均水平。
②对资源的不合理开发,造成资源短缺。
(2)资源战略
①保护和合理利用有限的自然资源。
②依靠科技进步充分挖掘潜力,促使其增值。
③建立资源节约型的经济体系。
4.环境战略
实施原因
发展是指包括经济发展、整个社会以及人类赖以生存的生态环境的共同进步
实现社会主义现代化,必须把国民经济的发展放在首位,各项工作都以经济建设为中心
生态破坏和环境污染,严重制约着我国经济的可持续发展
措施
搞好生态建设,防治环境污染,建立与发展阶段相适应的环境保护体制
5.稳定战略
(1)重要性
经济发展是实现可持续发展的核心和前提,也是可持续发展的立足点、切入点和归宿点。
(2)措施
①必须把发展经济摆在首位,作为各项工作的中心。
②在保证经济持续稳定、协调增长的前提下,保护自然资源,改善生态环境,坚持社会和经济长期、稳定发展。
[特别提醒]
21世纪中国可持续发展战略的实施要点是跨越三个“零增长”台阶:一是实现人口数量和自然增长率的“零增长”,二是实现物质和能量消耗速率的“零增长”,三是实现生态和环境恶化速率的“零增长”。
一、综合思维——正误判断
1.天人合一体现了人地协调发展观。 (×)
2.人类向环境中排放废弃物导致了严重的环境问题。 (×)
3.走可持续发展之路的最终目的是促进经济的持续发展。 (×)
4.发展生态农业是可持续发展的现实实践。 (√)
二、地理实践力——读图填空
读人地关系的演化示意图,回答下列问题。
A B C
1.写出A、B、C分别对应的人类历史阶段:
A采猎文明时期,B农业文明和工业文明时期,C后工业文明时期。
2.若人类过度从环境中获取物质和能量,会产生的环境问题有资源短缺和生态破坏。
3.若人类过度向环境中排放废弃物,会产生的环境问题是环境污染,严重时也会导致生态破坏。
4.在城市,环境问题主要表现为人类过度排放废弃物而造成的环境污染。
5.在农村,环境问题主要表现为因利用资源的方式不当或强度过大而造成的生态破坏。
三、人地协调观——趣味思考
1.近年来,我国华北地区频繁打响的“蓝天保卫战”,反映了什么环境问题?其产生的主要原因是什么?
[提示] 大气污染问题。由于人口城市密集,经济发展迅速,向大气中排放了大量的污染性物质,导致了严重的大气污染。
2.目前我国东北林区已全部停止天然林的采伐,许多林厂的伐木工人的日常工作已经由伐树变为种树,这种转变体现了可持续发展的内涵是什么?
[提示] 生态的可持续发展。
(2019·江苏高考)下图为“华东地区和东北地区的城市大气PM2.5和SO2多年平均浓度日变化曲线图”❶。读图,回答(1)~(2)题。
(1)两地区的城市大气PM2.5浓度一般在10时以后下降,其主要原因是( )
A.户外活动减少,利于污染物沉降
B.降水频率增加,有利于空气净化
C.热岛效应增强,利于污染物扩散
D.汽车流量减少,尾气排放量减少
(2)华东地区大部分时段大气SO2浓度低于东北地区,主要的影响因素是( )
A.能源结构 B.人口密度
C.资源条件 D.出行方式
[思维流程]
信息提取
❶图示主题是华东地区和东北地区的城市大气PM2.5和SO2多年平均浓度日变化曲线
❷图中显示城市大气PM2.5华东地区大多数时段大于东北地区,都在10时后下降;SO2浓度是东北地区大多数时段大于华东地区
教材
寻因
人类向环境排放废弃物的数量如果超过了环境的自净能力,会导致环境质量下降,形成环境污染
综合
判断
(1)由信息❶、❷可知,两地区的城市大气PM2.5浓度一般在10时以后下降主要是因为此时段后城市受太阳辐射影响增大,加上人为原因排热增加,气温上升迅速,热岛效应增强,空气对流旺盛,有利于污染物扩散
(2)由信息❷可知SO2浓度大多数时段是东北地区高于华北地区,从资源状况看东北地区煤炭资源丰富,能源消费是以煤炭为主,SO2排放量大;华东地区煤炭资源少,我国为其实施了西气东输工程,其能源消费是以油气为主,SO2的排放量少
[尝试解答] (1)C (2)A
环境问题的实质是发展问题,是人类与环境的关系不协调而造成的,对其成因及表现的分析理解,可从以下方面进行:
1.正确理解人类与环境的关系——对立统—的关系
箭头①②分别代表人类从环境中获取物质和能量。箭头③④指人类将新陈代谢和消费活动(包括生产消费和生活消费)的产物,以废弃物的形式排放到环境中去。箭头⑤⑦是指人类通过生活、生产活动对环境产生影响。可分为两个方面:一是遵循自然规律、合理利用资源,使环境得到保护或改善;二是不合理利用,使环境质量下降。箭头⑥⑧是指环境把它所受到的影响反过来作用于人类本身。这种反作用,一种是良性的,另一种是恶性的,会影响人类生产、生活和健康,甚至危及人类的生存。
2.准确把握环境问题产生的机理与表现
3.掌握环境问题的分析思路
环境问题的考查往往以区域图、关联图及文字材料为线索,以社会关注的环境问题为主线,主要考查环境问题的判断(类型、表现及分布)、产生的原因、造成的后果以及治理的措施等。
考查角度
关键词
答题思路
类型、表现及分布
资源短缺、生态破坏、环境污染
从题目所给的图、表、文字等材料中判断出环境问题类型及其表现特征和分布等
成因分析
自然原因、人为原因
一般包括自然原因和人为原因两方面。目前的环境问题主要是人类不合理的经济活动导致的,因此人为原因是分析的重点
后果与危害
生态环境恶化、环境污染加剧、生命财产损失
对环境问题带来的影响,要能准确全面地进行分析
解决措施
植树造林、改善生态、治理污染、节约资源
环境污染:根本措施在于减少污染物排放(可通过提高资源利用率、废弃物净化处理后排放、使用环保原料和燃料等达到目的),同时加强绿化,以增强环境自净能力;对于全球性问题还需加强国际合作
生态破坏:根本措施在于恢复生态,因此先要改变和停止不合理的人类活动,再通过恢复植被、水域等增强环境的平衡调节功能
资源短缺:要从“开源”(替代资源的开发、加强储量勘探等)和“节流”(提高利用率、减少浪费、加强资源循环利用等)两方面入手
命题视角一 结合统计图表分析,考查人地关系思想的发展
(2019·广东联考)人口耕地弹性系数是土地面积百分比和人口百分比之比,它可以衡量人口与耕地关系的紧张程度。下图为贵州某山区各海拔地带2000年、2008年人口耕地弹性系数状况。读图,完成1~2题。
1.2000~2008年,该地区人地关系趋于紧张的地带是( )
A.1 300米以下地带 B.1 300~1 900米地带
C.2 500米以上地带 D.1 900~2 500米地带
2.2000~2008年,该地区1 900米以上地带人口耕地弹性系数变化的原因可能是 ( )
A.大量开垦耕地,人地关系趋于缓和
B.人口迁出,人地关系趋于缓和
C.大量退耕还林,人地关系趋于紧张
D.人口迁入,人地关系趋于紧张
1.A 2.B [第1题,依据人口耕地弹性系数的含义,可知该系数越大表明人均耕地越多,则人地关系越不紧张。结合图中2000年和2008年数据,可看出在1 300米以下地带,该系数明显变小了,则人地关系趋于紧张。第2题,图中显示,在1 900米以上地带,2008年较2000年系数变大了,则人地关系趋于缓和。理论上可能是由于在此高度上大量开垦耕地,或人口迁出所致。结合这两个年份国家政策(加大生态环境保护、实施西部大开发、促进退耕还林工程等)与经济发展情况,最有可能是人口迁出所致。]
(2018·江苏高考)下图为我国某区域2002年~2015年工业废水排放量与人均GDP变化图。读图,回答3~4题。
3.2002年~2015年期间,该区域( )
A.控制工业废水排放阻碍了经济的增长
B.人均GDP与工业废水排放量同步增长
C.人均GDP持续增长,工业废水排放量先增加后减少
D.人均GDP增长是以工业废水排放量的增加为代价的
4.该区域工业废水排放量在2005年发生转折,最可能的原因是( )
A.经济增长放缓 B.人口规模减小
C.环保政策变化 D.工业生产萎缩
3.C 4.C [第3题,该地区人均GDP一直呈增长趋势,工业废水排放量2005年前不断增加,2005年以后排放量不断下降,故C正确。第4题,图示时期内,该区域人均GDP持续增长,说明经济持续稳定增长,则人口规模减小、工业生产萎缩的可能性较小。工业废水排放量减少,可能是因环保政策趋严所致。]
命题视角二 分析具体地理事象,考查环境问题
空气质量指数(AQI)是描述空气质量状况的指数,其数值越大说明空气污染状况越严重。读我国沿海三个地区的空气质量指数统计图,完成5~7题。
5.京津冀地区空气质量指数始终大于长三角地区和珠三角地区的主要影响因素是( )
①经济发达 ②产业结构 ③居民生活 ④法律法规
A.①② B.②③
C.③④ D.①④
6.三地区空气质量指数夏季最低,主要自然原因是( )
A.夏季风强于冬季风
B.夏季台风的频繁影响
C.夏季空气湿度大、降水多
D.夏季太阳辐射强
7.不利于降低图示各地区空气质量指数的措施是( )
A.调整产业结构,发展高新技术产业
B.开发新能源,提高资源的利用率
C.治理污染,节能减排
D.改分散供暖为集中供暖
5.B 6.C 7.D [第5题,京津冀地区重化工业比重偏大,消耗能源、原料多,生产技术较落后,能源浪费严重,冬季当地居民生活燃煤量大,大气污染严重,②③正确。长三角地区是我国的经济中心,经济发达,①错误;法律法规适用于全国各个地区,④错误。第6题,图示三个地区处于我国东部季风区,冬夏季风强弱无明显差别,A错误;台风对京津冀地区的影响较小,发生频率也很低,B错误;图示各地区夏季受海洋湿润气流的影响,空气湿度大、降水多,加上空气对流强烈,空气中污染物扩散快,C正确;太阳辐射对大气污染没有直接影响,D错误。第7题,调整产业结构,降低重化工业比重,大力发展高新技术产业,开发新能源,提高资源的利用率,可减少大气污染物排放,A、B不选;治理污染,节能减排可直接减少大气污染物含量,C不选;北方冬季气候寒冷,普遍需要供暖,南方冬季较温暖,一般不需要供暖,所以集中供暖只对京津冀地区有效。]
8.阅读图文材料,完成下列要求。
下图示意河套平原地区,当地将黄河水通过引水渠引入区内灌溉农田,农田灌溉退水经过排水渠汇入乌梁素海。近年来,乌梁素海出现污染加重趋势。
(1)分析近年来乌梁素海污染严重的原因。
(2)提出治理乌梁素海污染的措施。
[解析] 第(1)题,由于农田灌溉退水经过水渠汇入乌梁素海,农业生产过程中使用大量的化肥、农药残留在土壤中,农药、化肥随灌溉退水流入乌梁素海,造成严重污染,此外该区域气候干燥,湖水流动性差,造成污染严重。第(2)题,乌梁素海污染来源主要是工业、生活废水排放,河套平原灌溉退水从农田中带来的农药、化肥等,因而可以从减少排放、及时清淤、生物净化等角度思考。
[答案] (1)污染严重的原因:河套灌区的农田退水绝大部分排入该湖,化肥、农药的使用使得湖水污染加剧;当地工业与城乡生活废水也都排入该湖。所在区域气候干燥,降水少,湖水从水渠进入和排出,吞吐量较小,流动性差,污染物在湖中积累,污染逐渐严重。
(2)措施:①减少化肥、农药的使用,改变种植结构,采取绿色生产;②严格执行工业和生活废水的排放标准,控制入湖废水排放量;③及时清淤,采用生物措施净化;④执行环保法,加大违法排污处罚力度;⑤加大环保宣传,增强人们的环保意识等。
(2019·全国卷Ⅲ)我国人口众多,生活垃圾产生量巨大,迫切需要对垃圾进行无害化、资源化处理❶,近些年,某企业开发了厨余垃圾自动处理系统,并在全国很多城市推广。下图示意该厨余垃圾自动处理系统的主要工艺流程。❷据此完成1~2题。
1.厨余垃圾是图示自动处理系统中的( )
A.废料 B.原料
C.能源 D.产品
2.符合图示自动处理系统局部工艺流程的是( )
A.废渣→生产沼气→沼气发电
B.工业油脂→提取生物油脂→有机渣
C.有机渣→生产沼气→废渣
D.生产沼气→有机渣→提取生物油脂
[思维流程]
信息提取
❶我国人口众多,生活垃圾产生量巨大,需要进行无害化、资源化处理
❷图示主题是厨余垃圾自动处理系统的主要工艺流程
❸图中显示,厨余垃圾先经过分拣之后再进一步进行分类处理
教材寻因
循环经济以环境无害化技术为手段,以提高生态效益为核心,以环境友好方式利用经济资源和环境资源,实现经济活动的生态化
综合
判断
(1)由信息❷、❸可知,厨余垃圾经分拣后可以提取生物油脂、生产沼气等,说明厨余垃圾是自动处理系统中的原料
(2)结合信息❶、❷、❸可知,厨余垃圾经分拣后可以提取生物油脂,产生的有机渣可以生产沼气,最后剩余废渣,利用提取的生物油脂可以生产工业油脂
[尝试解答] (1)B (2)C
1.可持续发展的内涵
2.实现可持续发展需遵循的基本原则
实现可持续发展,需要遵循三个基本原则,表析如下:
原则
含义
具体做法
公平性原则
包括同代人之间、代际之间、人类与其他生物种群之间、不同国家和地区之间的公平
保护生物多样性;各国都有发展权;应和子孙后代共享资源和环境
持续性原则
人类的经济活动和社会发展必须保持在资源和环境的承载能力之内,寻求可持续发展
保持适度的人口规模,合理开发和利用自然资源,处理好发展经济和保护环境的关系
共同性原则
环境问题不受国界、社会制度、意识形态的制约,有可能对全球的生态环境产生影响
国际社会应超越国界、民族、宗教文化的制约,以积极、务实的态度参加环境领域中的国际合作
3.实施可持续发展的途径——循环经济
(1)循环经济的原则与特点
(2)实行循环经济的基本途径
①在工业经济结构调整中,推行清洁生产
从原料开采——生产制造——消费使用——废弃物处理的全过程来评估产品对环境的影响程度,通过清洁生产可以产生很好的经济效益和环境效益,其已成为世界各国实施可持续发展战略所普遍采用的一项基本策略。
②在农业经济结构调整中,推行生态农业
通过模拟自然生态系统的结构和功能,调整原有的生产结构,把粮食生产与多种经济作物的生产相结合,发展种植业与林、牧、副、渔业相结合,协调经济发展与环境之间、资源利用与保护之间的关系,形成生态上和经济上的良性循环,实现农业的可持续发展。
命题视角一 解读关联示意图,考查可持续发展的途径
桑沟湾是位于山东半岛东端的一处海湾。近年来,科研人员在此海湾成功探索出了海带、鲍鱼和海参三者混合养殖的生态养殖模式(见下图)。据此完成1~3题。
1.桑沟湾由单一的海带养殖到海带、鲍鱼、海参三者混合养殖的变化,主要得益于( )
A.优质的海洋环境 B.养殖技术的进步
C.市场需求的升级 D.保鲜技术的出现
2.与单一养殖相比,该混合养殖模式的突出优势是( )
A.吸收海水中的CO2,减缓温室效应
B.调整生产规模,市场适应性强
C.节省饵料投放,提高经济效益
D.增加就业机会,提高社会效益
3.冬季,农户们常将鲍鱼和海参送往福建和广东沿海养殖,其原因是( )
A.靠近消费市场 B.获得优惠补贴
C.缩短养殖周期 D.躲避大风、暴雪
1.B 2.C 3.C [第1题,由材料“近年来,科研人员在此海湾成功探索出了海带、鲍鱼和海参三者混合养殖的生态养殖模式”可知,此模式是科研人员研究的成果得益于养殖技术的进步。第2题,海水中的CO2是被海带吸收的,单一海带养殖也有此功能,A错误。混合养殖和单一养殖在生产规模上变化不大,B错误。混合养殖中,海带作为食料提供给鲍鱼,鲍鱼的粪便提供给海参,海参的排泄物提供给海带,节省了饵料投放,提高了经济效益,而且改善了水质,减少了海洋养殖污染,C正确。循环经济模式的发展在于中间环节的循环利用,对增加就业作用不大,D错误。第3题,注意本题的“冬季”,符合冬季山东(北方)和福建、广东(南方)差异的是C、D两项。另外,养殖主要在海水中,受大风、暴雪影响小(闽粤沿海也会有大风),故排除D项。农户将鲍鱼和海参送往福建和广东养殖是利用广东、福建沿海纬度低、热量充足的条件,缩短养殖周期。]
命题视角二 解读具体区域的发展,考查可持续发展途径
联合湖位于美国西雅图市。19世纪中叶以前联合湖湖岸地区森林绵延,景色优美。1872年,运河修成,联合湖与海湾相通。此后,联合湖湖岸地区成为工业发展重地。20世纪初,在联合湖北岸建立了西雅图煤气厂。1956年,因天然气的全面推广,该煤气厂停产。后当地政府收购该厂区,改造与保留了部分工业遗迹并不断修复周边生态,将其建成了一个环境优美的都市景观公园,成为成功利用工业遗迹的范例。下面为联合湖位置示意图及煤气厂公园景观图。读图,回答4~6题。
4.19世纪70年代,联合湖湖岸地区成为工业发展重地的主要原因是该地( )
A.自然环境优美 B.水运条件改善
C.能源资源丰富 D.土地价格低廉
5.西雅图煤气厂公园生态修复中最难治理的可能是( )
A.大气与矿渣污染
B.生物种类单一
C.土壤与地下水体污染
D.地表植被农药残留
6.西雅图煤气厂的废弃工业用地重塑,主要意义是( )
A.追求人与环境和谐共处
B.追求土地价值最大利用
C.追求历史遗迹最佳保护
D.追求生态环境自我修复
4.B 5.C 6.A [第4题,根据材料可知,1872年运河修成,联合湖与海湾相通,此后,其湖岸地区成为工业发展重地,故水路运输条件的改善是促使联合湖湖岸地区成为工业发展重地的主要原因。第5题,大气流动速度快,大气污染容易治理;矿渣属于固体废弃物,矿渣污染容易治理;可以通过植树造林等措施来增加生物多样性;土壤和地下水的循环更新速度慢,因此其受到污染后难以修复;煤气生产不会导致地表植被有农药残留。第6题,由材料“后当地政府收购该厂区,改造与保留了部分工业遗迹并不断修复周边生态,将其建成了一个环境优美的都市景观公园”可知,西雅图煤气厂废弃工业用地重塑的主要意义是追求人与环境和谐共处。]
阳白村位于山西省五台县南部山区,盛产玉米、高粱,素有五台“粮仓”之称。然而,有一段时期,阳白村却陷入了“增产不增收”的怪圈。目前该村通过种田产粮、粮食酿酒、酒糟喂牛、牛粪生虫、粉虫喂鸡、鸡粪种粮的循环农业链条实现了闭合发展。据此完成7~9题。
7.过去阳白村“增产不增收”的主要原因是 ( )
A.农产品品质低 B.农村劳动力少
C.交通运输不便 D.对市场适应性差
8.该村突破“增产不增收”怪圈的关键环节是 ( )
A.粮食酿酒 B.酒糟喂牛
C.牛粪生虫 D.粉虫喂鸡
9.该村发展循环农业可以 ( )
A.增加可用耕地面积 B.加快城市化进程
C.带动生态旅游的发展 D.提高农产品的价格
7.D 8.A 9.C [第7题,阳白村位于我国中部地区,光照充足,昼夜温差较大,农产品品质高;其所在地区相对落后,农村劳动力充足且廉价;交通运输条件能够在一定程度上影响粮食外运,但不是使阳白村陷入“增产不增收”怪圈的主要因素;农产品价格受市场波动影响大,该村过去一直以玉米、高粱等农作物生产为主,没有根据市场需求变化而调整农业发展方向,极易造成“增产不增收”的怪圈。第8题,由材料可知,该村循环农业链条突破“增产不增收”怪圈的关键是对粮食进行深加工和利用,以粮食酿酒环节为切入点,以酒糟喂牛、牛粪生虫、粉虫喂鸡延长产业链,增加附加值,从而实现经济的可持续发展,增加了经济效益。第9题,阳白村发展循环农业,并没有增加耕地面积;该循环农业链条,可以促进该地农村的建设和发展,而不是加快城市化进程;循环经济和生态农业的发展,可以进一步带动区域生态旅游的发展;农产品的价格主要由市场决定。]
相关资料
更多