所属成套资源:2021版高考课标版地理提能大一轮复习学案
2021版地理提能大一轮复习课标版文档:第三单元 第二讲 气压带和风带 学案
展开第二讲 气压带和风带
考纲 呈现 | 全球气压带、风带的分布,移动规律,及其对气候的影响 | |
考纲 解读 | 1.掌握全球气压带、风带的分布及季节移动规律,能够运用其分析全球气候类型的成因、分布和特点; 2.识记北半球冬、夏季因海陆热力性质差异而形成的气压中心;理解东亚、南亚季风的成因及影响 |
考点一 气压带、风带及其对气候的影响
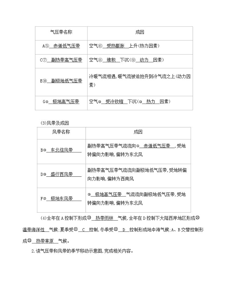
1.读北半球气压带、风带分布图,完成下列内容。
(1)三圈环流的形成(以北半球为例)
⇨三圈环流
(2)气压带及成因
气压带名称 | 成因 |
A⑤ 赤道低气压带 | 空气⑥ 受热膨胀 上升(热力因素) |
C⑦ 副热带高气压带 | 空气⑧ 堆积 下沉(⑨ 动力 因素) |
E⑩ 副极地低气压带 | 冷暖气流相遇,暖气流被迫抬升到冷气流之上(动力因素) |
G 极地高气压带 | 空气 受冷收缩 下沉( 热力 因素) |
(3)风带及成因
风带名称 | 成因 |
B 东北信风带 | 副热带高气压带气流流向 赤道低气压带 ,受地转偏向力影响,偏转为东北风 |
D 盛行西风带 | 副热带高气压带气流流向副极地低气压带,受地转偏向力影响,偏转为西南风 |
F 极地东风带 | 极地高气压带 气流流向副极地低气压带,受地转偏向力影响,偏转为东北风 |
(4)全年在A控制下形成 热带雨林 气候,全年在D控制下大陆西岸地区形成 温带海洋性 气候;夏季受 C 控制,冬季受 D 控制形成地中海气候;A、B交替控制形成 热带草原 气候。
2.读气压带和风带的季节移动示意图,完成相关内容。
(1)气压带、风带季节移动的原因是 太阳直射点的季节移动 。
(2)气压带、风带季节移动的规律:就北半球而言,与二分日相比,大致是夏季偏 北 ,冬季偏 南 。
3.气压带和风带的性质
(1)七个气压带的性质
气压带 | 分布 | 成因 | 特征 | 气流 | 性质 |
极地高气压带(2个) | 南北纬90°附近 | 热力原因 | 冷高压 | 下沉 | 干冷 |
副极地低气压带(2个) | 南北纬60°附近 | 动力 原因 | 冷低压 | 上升 | 温湿 |
副热带高气压带(2个) | 南北纬30°附近 | 动力原因 | 热高压 | 下沉 | 干热 |
赤道低气压带(1个) | 赤道附近 | 热力原因 | 热低压 | 上升 | 湿热 |
(2)六个风带的性质
风带 | 分布 | 风向 | 性质 | |
北半球 | 南半球 | |||
极地东风带(2个) | 极地高气压带和 副极地低气压带 之间 | 东北风 | 东南风 | 干冷 |
中纬西风带(2个) | 副热带高气压带和副极地低气压带之间 | 西南风 | 西北风 | 温湿 |
低纬信风带(2个) | 副热带高气压带和赤道低气压带之间 | 东北风 | 东南风 | 干热 |
一、突破气压带、风带应“四抓”
地球由于高低纬之间的冷热不均和地转偏向力,形成了三圈环流,从而形成了全球性的气压带和风带,突破该知识点应注意“四抓”:
1.抓“动力”——突破气压带形成
(1)热力型成因:与温度有关,温度高气压低,温度低气压高。
①赤道低气压带:近地面受热,空气膨胀上升。
②极地高气压带:近地面冷却,空气收缩下沉。
(2)动力型成因:与温度无关,与气流垂直运动有关,气流上升,则气压低;气流下沉,则气压高。
①副热带高气压带:高空气流堆积下沉而成。
②副极地低气压带:近地面暖空气被迫爬升(抬升)而成。
2.抓“偏转”——突破风带风向
在气压带、风带分布图中,先依据高、低气压带的分布确定风带的原始风向,再根据所在半球确定偏转方向从而判定风带的具体风向。
3.抓“分布”——突破位置判断
三圈环流及气压带、风带的分布如下图所示:
(1)①低纬环流
(0°~30°)
(2)②中纬环流
(30°~60°)
(3)③高纬环流
(60°~90°)
(4)判断——看图形特点:气压带和风带从不同角度观察会有不同的表现形式,近年来,高考常涉及局部图和变式图的考查,但大都离不开以下三种类型:
4.抓“移动”——突破季节影响
气压带、风带位置随太阳直射点的移动而发生季节变化。就北半球而言,与二分日相比,各气压带、风带位置大致是夏季偏北,冬季偏南。如下图所示:
二、结合气温和降水分析气压带、风带对气候的影响
对于气压带、风带对气候的影响这部分内容,除了结合气候类型及其特征记忆外,还可借助气温与降水规律加以分析。
1.对于气温来说,主要考虑纬度因素,即根据其所在纬度判断热量带,从而考虑其气温状况。从赤道到两极方向,热量带由热带过渡到寒带,气温也逐渐降低。
2.对于降水来说,主要考虑不同气压带和风带的大气运动状况(是否含有丰富的水汽或者具备降温过程),具体如下表所示:
气压带或风带 | 关键信息点 | 对降水的影响 | 典例 |
气压带 | 垂直运动是上升还是下沉 | 低气压带盛行上升气流,降水多 | 赤道低气压带 |
高气压带盛行下沉气流,降水少 | 副热带高气压带 | ||
风带 | 水平运动 的海陆方向 | 风从海洋吹向陆地,降水多 | 西风影响的大陆西部地区 |
风从陆地吹向海洋,降水少 | 东风影响的大陆西部和中部地区 | ||
水平运 动的纬 度方向 | 风从低纬度吹向高纬度,降水多 | 中纬西风带 | |
风从高纬度吹向低纬度,降水少 | 极地东风带 |
- 方法技巧
图示法掌握气压带、风带与气候的形成(以北半球为例)
不同气压带、风带控制区形成的气候类型各不相同,有的气候为单一气压带、风带控制形成,还有的是两个交替控制形成,其对应关系如下图所示:
命题视角一 气压带、风带的判断及规律
下图为陆地(用110°E代表)与海洋(用160°E代表)气压梯度(大陆气压与海洋气压之差,单位:hPa)的时空分布状况。其中,图甲表示多年平均情况,图乙表示某年情况。读图,完成下面两题。
图甲
图乙
1.从多年平均状况看,40°N附近冬季风影响时间为( )
A.3个月 B.6个月
C.7个月 D.8个月
答案 C 明确图中数字为大陆气压与海洋气压之差,如果为“+”,说明陆地气压高于海洋,陆地为高压,盛行冬季风;结合图甲,可知40°N气压为“+”共7个月,说明该地冬季风影响时间为7个月。
2.从多年平均状况看,50°N风力最小的时间是( )
A.4月 B.5月
C.7月 D.11月
答案 B 图甲中,陆地与海洋气压差为0时,正好是冬季风与夏季风转换时期,此时风力最小;图示50°N附近每年5月、9月气压差为0左右。
命题视角二 气压带、风带对气候和天气的影响
下图为某主题公园所在城市分布图。读图回答下题。
3.图示5个城市中( )
A.有4个城市受季风的影响明显
B.有4个城市受台风(飓风)影响
C.巴黎和洛杉矶冬季降水的成因相同
D.有3个城市属于温带气候
答案 C 巴黎为温带海洋性气候,冬季受西风带影响带来降水;洛杉矶为地中海气候,冬季受西风带控制而降水多;故C项正确。图中受季风和台风影响的城市有香港、东京和奥兰多,故A、B项错误;图中只有巴黎为温带气候,故D项错误。
命题视角三 气压带、风带季节移动对气候的影响
雾是近地面大气层中出现大量微小水滴而形成的一种天气现象。当暖湿空气经过寒冷的下垫面时,就易形成雾。下图中,S市附近海域夏季多雾,并影响S市。据此完成下面两题。
4.S市夏季常被雾笼罩,是因为( )
A.降水较少 B.气温较高
C.风力较弱 D.光照较强
答案 C S市为地中海气候,夏季受副热带高气压带控制,多下沉气流,风力较弱,导致常被雾笼罩,故C项正确。
5.夏季,S市主要受( )
A.季风影响 B.西风带影响
C.低压控制 D.高压控制
答案 D S市为地中海气候,夏季为副热带高气压带控制,故D项正确。
考点二 北半球气压中心与季风环流
1.北半球重要的气压中心
(1)1月份气压中心分布与冬季风
甲
气压中心M是① 亚洲 (蒙古—西伯利亚)高压,其切断了② 副极地低气压带 。
(2)7月份气压中心分布与夏季风
乙
气压中心N是③ 亚洲(印度)低压 ,其切断了④ 副热带高气压带 。
(3)图甲代表北半球的冬季,判断理由是陆地上形成⑤ 高压 ,风从陆地吹向海洋。图乙代表北半球的夏季,判断理由是陆地上形成⑥ 低压 ,风从海洋吹向陆地。
(4)图中风向 A、B、C的成因是⑦ 海陆热力性质差异 。
风向D的形成除了受海陆热力性质差异影响外,还与⑧ 气压带、风带的季节移动 有关。
2.季风环流
| 东亚季风 | 南亚季风 |
1月风向 | A⑨ 西北 季风 | B⑩ 东北 季风 |
7月风向 | C 东南 季风 | D 西南 季风 |
成因 | 海陆热力性质差异 | 海陆热力性质差异和 气压带、风带季节移动 |
1.海陆分布对气压中心形成的影响
2.季风环流的成因(东亚季风和南亚季风)
(1)1月份季风环流的成因(如下图)
此时东亚、南亚季风均是因海陆热力性质差异而形成;澳大利亚西北季风则是北半球东北信风南移越过赤道左偏而形成。
(2)7月份季风环流的成因(如下图)
此时南亚的西南季风是因南半球东南信风北移越过赤道右偏而形成;东亚地区海陆热力性质差异明显;澳大利亚西北部受东南信风影响。
3.东亚季风和南亚季风的比较
季风类型 | 东亚季风 | 南亚季风 | |||
季节 | 冬季 | 夏季 | 冬季 | 夏季 | |
风向 | 西北风 | 东南风 | 东北风 | 西南风 | |
源地 | 亚洲内陆 | 太平洋 | 亚洲内陆 | 印度洋 | |
成因 | 海陆热力 性质差异 | 海陆热力 性质差异 | 海陆热力 性质差异 | 气压带、风带 的季节移动 | |
性质 | 寒冷、干燥 | 炎热、湿润 | 温暖、干燥 | 炎热、湿润 | |
比较 | 冬季风强于夏季风 | 夏季风强于冬季风 | |||
分布 | 我国东部、朝鲜半岛、日本 | 印度半岛、中南半岛、我国西南部 | |||
气候类型 | 亚热带季风气候、温带季风气候 | 热带季风气候 | |||
对农业生 产的影响 | 有利 | 雨热同期 | |||
不利 | 旱涝、寒潮等灾害 | 旱涝灾害 | |||
命题视角一 北半球主要气压中心及其影响
读图Ⅰ和图Ⅱ,回答下面两题。
图Ⅰ 全国某日降水量分布图
图Ⅱ 不同日期某时刻海平面气压分布图(单位:百帕)
1.(2019天津文综,3,4分)在形成图Ⅰ所示降水分布状况的当天,最有可能出现的气压场分布形势是( )
A.甲 B.乙 C.丙 D.丁
答案 C 据全国某日降水量分布图分析可知,该日降水量较多的地区主要分布在东北地区和长江流域,再据不同日期某时刻海平面气压分布图分析即可。甲图中东北地区受低压控制,可能降水较多,但是长江流域地处高压附近,降水概率较小,A项错误;乙图中东北地区受低压控制,可能降水较多,但是长江中下游地区地处高压脊附近,降水概率较小,B项错误;丙图中东北地区受低压槽影响,可能降水较多,长江流域受低压控制,降水较多,C项正确;丁图中东北地区受低压控制,可能降水较多,但是长江中下游地区地处高压脊附近,降水概率较小,D项错误。
2.(2019天津文综,4,4分)图Ⅱ中所示的气压场分布形势,最可能出现在我国冬季的是( )
A.甲 B.乙 C.丙 D.丁
答案 B 由于海陆热力性质的差异,冬季我国主要受冷高压控制,比较分析四幅不同日期某时刻海平面气压分布图,乙图中强冷高压中心影响我国范围最广,B项正确。
命题视角二 南半球主要气压中心及其影响
下图为“某月19日18时澳大利亚海平面等压线分布图”。读图回答下面两题。
3.该月最可能是( )
A.3月 B.6月 C.8月 D.10月
答案 A 图示海洋上出现高压,陆地上出现低压,应为南半球夏秋季节,则最可能为3月。
4.此时,澳大利亚( )
A.①地天高云淡 B.②地干热风大
C.③地南风暴雨 D.④地北风酷热
答案 A 图中①地位于高压脊附近,受下沉气流控制而多晴朗天气,故A正确。②地等压线稀疏,说明水平气压梯度力小,因此风速小,则B错误;③地位于低压中心的东南侧,吹偏东风,则C错误;④地位于低压中心的西侧,为偏西风,则D错误。
命题视角三 季风环流的特征及成因
5.图Ⅰ为南亚部分地区图,图Ⅱ为东海部分地区图。读图回答下列问题。
图Ⅰ 图Ⅱ
(1)当图Ⅰ中的河流处于枯水期时,请画出此季节图示半岛的主导风向(用带箭头线划,画在下图的方框内)。
(2)指出图Ⅱ中乙岛3月平均气温与9月平均气温的差异,并说明理由。
答案 (1)
(2)差异:乙岛3月平均气温低于9月平均气温。
理由:乙岛位于北半球亚热带海洋上,气温受海洋热力性质影响(或增温慢、降温慢);乙岛3月气温回升缓慢,9月气温下降缓慢,故月平均气温3月低于9月。
解析 (1)本题主要考查南亚季风的风向。当南亚河流处于枯水期时应该是降水少的冬季,从而确定该半岛盛行东北风。(2)本题考查影响气温的因素,其主要有太阳高度、地形、海陆热力性质差异等。本题考查的是同一岛屿3月份和9月份的温度比较,因此只能从海陆热力性质差异角度分析。
|
|
一、选择题
读气压带、风带分布示意图,回答下面两题。
1.(2019福建厦门期中)该图代表的半球和季节正确的是( )
A.北半球、夏季 B.北半球、冬季
C.南半球、夏季 D.南半球、冬季
答案 A 极地东风带的旋转方向与地球自转方向相反,据此结合图示,自转方向为逆时针,故图示为北半球,此时气压带、风带北移,为北半球的夏季。
2.(2019福建厦门期中)图中②⑥代表的气压带、风带分别是( )
A.副热带高气压带和信风带
B.副热带高气压带和西风带
C.副极地低气压带和西风带
D.副极地低气压带和极地东风带
答案 B 结合上题及②⑥的纬度位置可知,②⑥分别是北半球的副热带高气压带和西风带。
下图为某月90°E附近海平面气压示意图(单位:hPa)。读图完成下面两题。
3.(2019北京四中期中)据气压值推断,该月最有可能是( )
A.1月 B.4月 C.7月 D.10月
答案 A 结合图示及题干信息可知,亚欧大陆该月受高气压控制,则此时为北半球冬季,最有可能是1月。4月、10月是春季、秋季,亚洲高压势力弱。7月亚欧大陆受低压控制。
4.(2019北京四中期中)甲地在该月盛行( )
A.西北风 B.西南风 C.东北风 D.东南风
答案 C 结合上题分析,甲地位于南亚,此时北半球是冬季,南亚受东北季风影响,在该月盛行东北风。
下图为某位同学自绘的某半球高、中、低纬“三圈环流”模式图。读图完成下面两题。
5.(2019山西临猗中学月考)下列表述与该图相符的是( )
A.此图表示的是北半球“三圈环流”模式
B.Ⅰ纬度降水总体上多于Ⅲ纬度
C.Ⅱ纬度附近锋面和气旋活动频繁
D.Ⅳ纬度台风活动频繁
答案 C 读图知,图示风向向左偏转,可知此图表示的是南半球大气环流模式图。Ⅰ纬度和Ⅲ纬度均盛行下沉气流,故降水量都偏少,且Ⅰ纬度降水量总体少于Ⅲ纬度。Ⅱ纬度处于副极地低气压带控制区,盛行上升气流,冷暖气流相遇形成锋面天气。Ⅳ纬度位于赤道附近,无地转偏向力,无台风活动。
6.(2019山西临猗中学月考)下列关于气压带与风带的表述,错误的是( )
A.Ⅰ气压带与a风带交替影响的地区,气候一年中分为干湿两季
B.Ⅳ气压带与c风带交替影响的地区,气候一年中分为干湿两季
C.Ⅲ气压带与b风带交替影响的地区,在大陆西岸为地中海气候
D.终年受Ⅲ气压带控制的地区一般为热带沙漠气候
答案 A Ⅰ气压带为极地高气压带,a风带为极地东风带,交替影响的地区降水稀少。Ⅳ气压带与c风带交替影响的地区,气候一年中分为干湿两季。Ⅲ气压带与b风带交替影响的地区,在大陆西岸形成地中海气候。终年受Ⅲ气压带控制的地区一般为热带沙漠气候。
下图为某月某等值线分布示意图,数值a>b>c。读图回答下面两题。
7.图中等值线可能是( )
A.等降水量线 B.等压线
C.等太阳辐射量线 D.等温线
答案 B 据题意分析可知,图中曲线数值a>b>c,且图示区域位于太平洋北部,故推测此处为阿留申低压,图中等值线为等压线。
8.图示月份( )
A.我国东北地区高温多雨
B.地球公转速度较快
C.巴西高原草木枯黄
D.墨累—达令盆地小麦播种
答案 B 据上题分析可知,图示区域在海洋上形成阿留申低压,此时为北半球的冬季,我国东北地区寒冷少雨;图示月份地球在近日点附近,公转速度较快;巴西高原正值雨季,草木葱绿;墨累—达令盆地小麦收获。
下图示意澳大利亚等压线分布状况。据此完成下面三题。
9.(2019陕西二次联考)影响1月份等压线走向的主导因素是( )
A.地形 B.洋流
C.海陆分布 D.纬度
答案 D 据图可知,澳大利亚1月份等压线的走向近似与纬线平行,呈东西走向,因此可判断影响其走向的主导因素是纬度,D项正确。
10.(2019陕西二次联考)甲地7月份和1月份气压差最大可达( )
A.8百帕 B.10百帕 C.13百帕 D.14百帕
答案 C 据图可知,该图等值距为2百帕,甲附近7月份等压线呈闭合状且越往里气压越高,可判断其7月气压介于1 022—1 024百帕,1月气压介于1 010—1 012百帕,因此其气压差范围介于10—14百帕,故最大气压差应接近14百帕但不能等于14百帕,C项正确。
11.(2019陕西二次联考)与7月份相比,达尔文地区1月份( )
A.气温低 B.降水多 C.对流弱 D.气压值大
答案 B 据图中气压数值可判断,达尔文7月气压值高于1月气压值,D项错误;达尔文位于南半球,1月为夏季,7月为冬季,1月份气温高,对流强,A、C项错误;1月份太阳直射点南移,气压带、风带南移,北半球的东北信风南移越过赤道后受向左的地转偏向力影响,偏转形成西北风,达尔文位于西北风的迎风坡,因此1月份降水多,B项正确。
二、非选择题
12.(2018辽宁重点高中协作校阶段考试)读世界部分区域气候分布图(下图),完成下列要求。
(1)比较甲、乙两地气候特征的异同点。
(2)简述甲地和乙地降水的主要成因。
(3)分析甲地冬季风大于夏季的原因。
(4)简述风带的移动对丙地夏季降水的影响。
答案 (1)相同点:都是亚热带气候,夏季温度较高,冬季温和。
不同点:甲地降水主要集中在夏季,降水较多;乙地降水主要集中在冬季,降水相对较少。
(2)甲地主要是受海陆热力性质差异的影响,来自太平洋的夏季风带来降水;乙地主要是受风带的影响,来自大西洋的盛行西风带来降水。
(3)冬季由于高纬度大陆和低纬度海洋间温差大,甲地水平气压梯度力大,风力强;夏季由于温差较小,甲地水平气压梯度力小,风力弱。
(4)北半球夏季,南半球的东南信风北移越过赤道,气流在地转偏向力的作用下向右偏转成西南季风;西南季风来自热带海洋,给丙地带来大量降水。
13.(2019四川乐山一调)阅读图文材料,回答下列问题。
因太阳直射点的南北移动,导致在地球上出现了气压带和风带交替控制形成独特气候的区域,如图2中10°N—20°N附近大陆西部地区以及30°N—40°N附近大陆西部地区均属这一情况。在30°N—40°N附近大陆西部地区,夏季受副热带高气压带控制,降水稀少,冬季受西风带控制,降水较多。即使在常年受同一大气环流控制地区内的不同地点,大气环流也存在差异。下面两图分别示意北半球气压带和风带的季节移动(图1)和欧洲、非洲局部某时刻气压分布(图2)。
图1
图2
(1)若此刻气压形势在这一季节属于常态,请判断此刻北半球所处的季节是夏季还是冬季,并说明判断理由。
(2)请判断M地此刻最可能的风向,并说明判断理由。
(3)N、P两地都属于温带海洋性气候。请从所处位置及大气环流角度推测两地年降水量的异同并简要分析原因。
答案 (1)冬季。理由:亚欧大陆中部为高压区。
(2)偏西风(或西南风)。理由:空气沿垂直于等压线由高压指向低压方向流动,受北半球右偏的地转偏向力影响而形成偏西风(或西南风)。
(3)同及原因:位于40°N—60°N大陆西岸,常年受西风控制,降水较多。
异及原因:N地比P地纬度高,N地处于西风中心控制区,P地位于西风边缘控制区,N地西风强于P地,N地年降水量大于P地。

