还剩15页未读,
继续阅读
所属成套资源:2021版新高考人教版化学一轮第1部分复习学案()
成套系列资料,整套一键下载
2021版新高考化学(人教版)一轮复习教师用书:第1部分第4章第5节海水资源的开发利用环境保护与绿色化学
展开
第五节 海水资源的开发利用 环境保护与绿色化学
考纲定位
要点网络
1.了解卤素的性质与卤离子的检验。
2.了解海水的综合利用。
3.了解常见元素单质及其重要化合物对环境的影响。
4.了解化学与环境的关系,了解“绿色化学”的重要性。
卤素的性质与卤素离子的检验
1.卤素单质的相似性
卤素原子核外最外层电子数均为7,易得到电子,表现非金属性。
(1)都能与大多数金属反应,如2Fe+3Br2===2FeBr3,但I2与Fe反应生成FeI2。
(2)都能与H2反应生成HX:X2+H2===2HX(X代表Cl、Br、I,下同)。
(3)都能与水反应:X2+H2OHX+HXO(F2例外:2F2+2H2O===4HF+O2)。
(4)都能与碱溶液反应:X2+2OH-===X-+XO-+H2O(F2例外)。
2.卤素的递变性
卤素(从F→I)的电子层依次增多,原子半径逐渐增大,非金属性逐渐减弱。
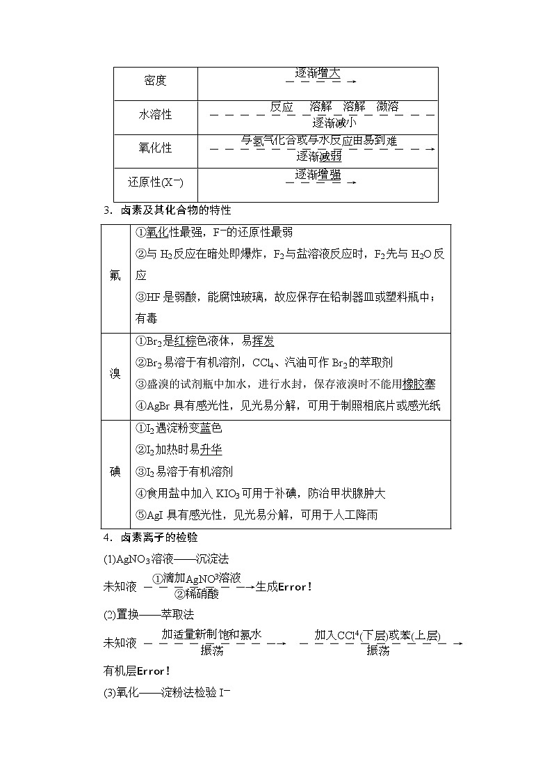
颜色
熔、沸点
密度
水溶性
氧化性
还原性(X-)
3.卤素及其化合物的特性
氟
①氧化性最强,F-的还原性最弱
②与H2反应在暗处即爆炸,F2与盐溶液反应时,F2先与H2O反应
③HF是弱酸,能腐蚀玻璃,故应保存在铅制器皿或塑料瓶中;有毒
溴
①Br2是红棕色液体,易挥发
②Br2易溶于有机溶剂,CCl4、汽油可作Br2的萃取剂
③盛溴的试剂瓶中加水,进行水封,保存液溴时不能用橡胶塞
④AgBr具有感光性,见光易分解,可用于制照相底片或感光纸
碘
①I2遇淀粉变蓝色
②I2加热时易升华
③I2易溶于有机溶剂
④食用盐中加入KIO3可用于补碘,防治甲状腺肿大
⑤AgI具有感光性,见光易分解,可用于人工降雨
4.卤素离子的检验
(1)AgNO3溶液——沉淀法
未知液生成
(2)置换——萃取法
未知液
有机层
(3)氧化——淀粉法检验I-
未知液 蓝色溶液,表明有
I-
注意:Br2、I2在水、有机溶剂中的颜色比较
Br2
I2
水
橙色→黄色
褐色→黄色
有机溶剂(苯、CCl4、汽油)
橙红色→橙色
紫色→紫红色
(1)由Fe与Cl2反应生成FeCl3可推测Fe与I2反应生成FeI3。( )
(2)Cl2、F2与H2O反应的原理相同,不属于置换反应。( )
(3)HF、HCl、HBr、HI的稳定性和还原性均逐渐增强。( )
(4)向溶液中加硝酸酸化的AgNO3溶液,有白色沉淀,可证明溶液中一定有Cl-。( )
(5)为验证Br2的氧化性强于I2,将少量溴水加入KI溶液中,再加入CCl4,振荡,静置,可观察到下层液体呈紫色。( )
(6)HCl中少量的Cl2可以利用CCl4除去。( )
[答案] (1)× (2)× (3)× (4)× (5)√ (6)√
设计实验检验食用盐是否为加碘盐(KIO3),并写出所发生反应的离子方程式。
______________________________________________________________
____________________________________________________________。
[答案] 将少量食用盐溶于白醋中,然后滴到淀粉KI试纸上,若试纸变蓝色,说明此食用盐为加碘食盐(其他合理答案也可),
IO+5I-+6CH3COOH===3I2+3H2O+6CH3COO-
命题点1 卤素的性质与卤素离子的检验
1.下列关于卤素的叙述正确的是 ( )
①卤素的钾盐中,最易被氧化的是氟化钾
②溴中溶有少量氯气,可以用加入溴化钠再用汽油萃取的方法提纯
③溴化银具有感光性,碘化银不具有感光性
④氟气跟氯化钠水溶液反应,一定有氟化氢和氧气生成
⑤氯气跟水反应时,水既不是氧化剂也不是还原剂
A.①③④ B.②③⑤
C.②④⑤ D.①③
[答案] C
2.(2019·惠州模拟)已知反应ⅰ.4KI+O2+2H2O===4KOH+2I2 反应ⅱ.3I2+6OH-===IO+5I-+3H2O,某同学进行如下实验:
①取久置的KI固体(呈黄色)溶于水配成溶液;②立即向上述溶液中滴加淀粉溶液,溶液无明显变化;滴加酚酞后,溶液变红;③继续向溶液中滴加硫酸,溶液立即变蓝。
下列分析合理的是( )
A.实验②说明久置的KI固体中不含有I2
B.碱性条件下,I2与淀粉显色的速率快于其与OH-反应的速率
C.实验③中溶液变蓝的可能原因为IO+5I-+6H+===3I2+3H2O
D.若向淀粉KI试纸上滴加硫酸,一段时间后试纸变蓝,则证实该试纸上存在IO
[答案] C
3.下列叙述中正确的是 ( )
A.能使湿润的淀粉KI试纸变成蓝色的物质一定是Cl2或Br2
B.用硝酸酸化的硝酸银溶液能一次鉴别NaCl、NaBr、KI三种失去标签的溶液
C.某溶液加入CCl4,CCl4层显紫色,证明原溶液中存在I-
D.某浅黄色的溴水,加入CCl4振荡静置后,上层显橙红色
B [还有很多氧化剂(如HNO3、O3等)能将I-氧化为I2,A项错;碘单质的CCl4溶液显紫色,C项错;CCl4的密度比水大,应下层显橙红色,D项错。]
命题点2 卤素非金属性强弱的实验探究
4.为验证卤素非金属性的相对强弱。某小组用下图所示装置进行实验(夹持仪器已略去,气密性已检验)。
实验过程:
Ⅰ.打开弹簧夹,打开活塞a,滴加浓盐酸。
Ⅱ.当B和C中的溶液都变为黄色时,夹紧弹簧夹。
Ⅲ.当B中溶液由黄色变为红棕色时,关闭活塞a。
Ⅳ.……
(1)B中溶液发生反应的离子方程式是_____________________________
______________________________________________________________
(2)为验证溴的氧化性强于碘,过程Ⅳ的操作和现象是
____________________________________________________________。
(3)过程Ⅲ实验的目的是________________________________________
___________________________________________________________。
(4)氯、溴、碘单质的氧化性逐渐减弱的原因:同主族元素从上到下__________________,得电子能力逐渐减弱。
[解析] A中滴加浓盐酸后,发生反应:2KMnO4+16HCl(浓)===2KCl+2MnCl2+5Cl2↑+8H2O,生成黄绿色气体Cl2,在A、B、C中分别发生反应:Cl2+2KI===2KCl+I2、Cl2+2NaBr===2NaCl+Br2、Cl2+2NaBr===2NaCl+Br2,由于B、C中生成了Br2而使溶液变为黄色,打开活塞b,C中生成的Br2在D中发生反应:Br2+2KI===2KBr+I2。实验过程Ⅲ,当B中黄色溶液继续通入过量Cl2时,溶液变为红棕色,以此为对照,说明C中黄色溶液无Cl2,从而排除Cl2对溴置换碘实验的干扰。
[答案] (1)Cl2+2Br-===Br2+2Cl-
(2)打开活塞b,将少量C中溶液滴入D中,关闭活塞b,取下D振荡,静置后CCl4层变为紫红色
(3)确认C的黄色溶液中无Cl2,排除Cl2对溴置换碘实验的干扰
(4)原子半径逐渐增大
海水资源的开发利用
1.海水资源的利用
(1)海水水资源的利用
海水水资源的利用,主要包括海水的淡化和直接利用海水进行循环冷却等。
(2)海水淡化方法及原理
淡化方法
原理
蒸馏法
将海水加热蒸发汽化,然后蒸气冷凝而得到蒸馏水
电渗析法
利用阴、阳离子交换膜对水中阴离子、阳离子的选择透过性,在外加直流电场作用下,使水中的一部分离子转移到另一部分水中而达到除盐目的
离子
变换法
用阳离子交换树脂和阴离子交换树脂除去海水中的阳离子和阴离子得到去离子水
2.海水化学资源的开发利用
(1)氯碱工业
海水―→粗盐
①电解NaCl溶液:(写出化学方程式,下同)
2NaCl+2H2O2NaOH+H2↑+Cl2↑。
②产物制氯化氢:H2+Cl22HCl。
③制漂白液:Cl2+2NaOH===NaCl+NaClO+H2O。
(2)海水提溴
①工艺流程
②基本步骤及主要反应
(3)海带中含有碘元素的检验
主反应离子方程式为2I-+2H++H2O2===I2+2H2O。
(4)海带中碘的提取
①化学原理(离子方程式)2I-+Cl2===I2+2Cl-。
②主要的物理原理:单质碘用CCl4或苯萃取,分液后用蒸馏法将碘与有机溶剂分开。
3.海水中其他资源的开发利用
(1)从海水中提取核能开发的重要原料:铀和重水。
(2)潮汐能、波浪能等是有待开发的新型能源。
除去粗盐水中Ca2+、Mg2+、SO涉及的步骤有
①加过量Na2CO3溶液 ②加过量NaOH溶液 ③加过量BaCl2溶液 ④过滤 ⑤加适量盐酸调pH=7。
粗盐提纯的步骤顺序为_______________________________。
[答案] ②③①④⑤(或③②①④⑤或③①②④⑤)
命题点 海水资源的开发利用
1.海洋是一座巨大的化学资源宝库,如图是从海水中提取若干种化学物质的流程图,则下列说法正确的是( )
A.除去粗盐中的SO、Ca2+、Mg2+、Fe3+等杂质,①中加入试剂的顺序为Na2CO3溶液→NaOH溶液→BaCl2溶液→过滤后加盐酸
B.②中包含制取MgCl2溶液、无水MgCl2及电解熔融状态的MgCl2几个阶段
C.氯碱工业可直接得到H2、O2、NaOH
D.SO2水溶液吸收Br2的离子方程式为SO2+Br2+2H2O===
2H++SO+2HBr
B [A项中的加入顺序会导致Ba2+无法除尽,A错误;单质镁是通过电解熔融MgCl2(无水)的方法制取的,B正确;氯碱工业的产品中不含O2,C错误;HBr为强酸,写离子方程式应拆为“H++
Br-”,D错误。]
2.(2018·江苏高考)下列有关从海带中提取碘的实验原理和装置能达到实验目的的是 ( )
A.用装置甲灼烧碎海带
B.用装置乙过滤海带灰的浸泡液
C.用装置丙制备用于氧化浸泡液中I-的Cl2
D.用装置丁吸收氧化浸泡液中I-后的Cl2尾气
B [灼烧碎海带应用坩埚,A错误;浓盐酸与MnO2反应制Cl2,需加热,C错误;饱和NaCl溶液不吸收Cl2,D错误。]
3.(2018·武汉调研)从淡化海水中提取溴的流程如下:
下列有关说法不正确的是 ( )
A.X试剂可用Na2SO3饱和溶液
B.步骤Ⅲ的离子反应:2Br-+Cl2===2Cl-+Br2
C.工业上每获得1 mol Br2,需要消耗Cl2 44.8 L
D.步骤Ⅳ包含萃取、分液和蒸馏
C [Na2SO3+Br2+H2O===Na2SO4+2HBr,A正确;步骤Ⅲ利用氯的非金属性比溴的强,利用置换反应制取Br2,B正确;反应Ⅰ和反应Ⅲ均使用到Cl2,故制取1 mol Br2消耗2 mol氯气,但未标明氯气所处的温度和压强。C错误;从浓溴水中提取溴,可利用有机溶剂(如苯)萃取溴,然后分液得到溴的有机溶液,再经蒸馏可得纯净的溴,D正确。]
4.下面是某校化学探究小组设计的从海带中提取单质碘的实验,请你完成下列实验。
(1)将干燥洁净的海带用酒精润湿后在________(填一种仪器名称)中灼烧成灰烬。
(2)将海带灰烬冷却至室温,将其转移到烧杯中,加蒸馏水后,搅拌、煮沸、冷却、________(填一种操作名称)。
(3)在滤液中滴入几滴稀硫酸,再加入一定量的H2O2溶液,此时发生反应的离子方程式为________________________________________________________
___________________________________________________________________。
(4)把(3)中所得到的溶液注入分液漏斗中,然后再加入CCl4,振荡、静置,可以观察到CCl4层呈________色。经分液得到碘的CCl4溶液,在这一实验过程中,CCl4起________作用。
(5)用试管取碘的CCl4溶液用水浴加热,待CCl4挥发完即可得到固体碘单质。不用酒精灯直接加热蒸发CCl4的原因是_________。
(6)证明得到的固体是碘单质的化学方法是_________________________
_________________________________________________________________
_______________________________________________________________。
[解析] (1)经酒精润湿后的海带应放在坩埚中灼烧。(3)滤液中先加入稀硫酸酸化,后加入双氧水,发生的反应为2I-+H2O2+
2H+===I2+2H2O。(4)把(3)中所得溶液加入CCl4中,溶液分层,上层为水溶液,几乎无色,下层为碘的CCl4溶液,呈紫红色,CCl4起萃取作用。(5)用酒精灯加热碘的CCl4溶液,CCl4挥发的同时单质碘也容易升华,从而造成碘的损失。(6)利用淀粉遇碘变蓝色可以检验碘的存在。
[答案] (1)坩埚 (2)过滤 (3)2I-+H2O2+2H+===I2+2H2O (4)紫红 萃取 (5)因为酒精灯直接加热时的温度高,单质碘易升华,会造成碘的损失 (6)取得到的固体少许,将其加入淀粉溶液中,淀粉溶液变蓝,即可证明所得固体为碘单质(其他合理方法也可)
海水中Br2、I2的一般提取思维模板
环境保护与绿色化学
1.常见环境污染
(1)环境问题
主要是指由于人类不合理地开发和利用自然资源而造成的生态环境的破坏,以及工农业生产和人类生活所造成的环境污染。一般说的“三废”:主要是指废气、废水和废渣。
(2)常见环境污染及其成因
①酸雨——有关的物质为SO2和氮氧化合物。
a.硫酸型酸雨
b.硝酸型酸雨:NOx排入大气中后,与空气(O2)、水反应生成HNO3随雨雪降到地面。即NOxHNO3。
②光化学烟雾——主要是氮氧化合物和碳氢化合物造成的。
③臭氧层空洞——主要是氟氯代烃、氮氧化合物等的排放引起的。
④温室效应——主要是由于大气中CO2等的含量的不断增加造成的。CH4等烃类也能引起温室效应。
⑤白色污染——聚乙烯等难降解塑料的大量使用。
⑥水华、赤潮——含大量氮、磷的生活污水及工农业废污水的任意排放造成水体富营养化。
⑦PM2.5——大气中直径小于或等于2.5×10-6 m的颗粒物,它主要来自化石燃料的燃烧(如机动车尾气、燃煤等)。
⑧雾霾——雾和霾的统称。空气中的灰尘、硫酸、硝酸等组成的气溶胶系统造成视觉障碍的叫霾。二氧化硫、氮氧化物以及颗粒物(PM)这三项是雾霾主要污染物,前两者为气态污染物,最后一项颗粒物才是加重雾霾天气污染的罪魁祸首。
⑨居室污染——甲醛、苯、甲苯、氡对空气的污染。来源于建筑、装修材料等。
2.消除SO2对环境污染的三方法
(1)钙基固硫法
为防治酸雨,工业上常用生石灰和含硫的煤混合后燃烧,燃烧时硫、生石灰、O2共同反应生成硫酸钙,从而使硫转移到煤渣中,反应原理为CaO+SO2CaSO3,2CaSO3+O2===2CaSO4,总反应方程式为2CaO+2SO2+O22CaSO4。
(2)氨水脱硫法
该脱硫法采用喷雾吸收法,雾化的氨水与烟气中的SO2直接接触吸收SO2,其反应的化学方程式为NH3+SO2+H2O===NH4HSO3,2NH3+SO2+H2O===(NH4)2SO3,2(NH4)2SO3+O2===2(NH4)2SO4。
(3)钠、碱脱硫法
钠、碱脱硫法是用NaOH/Na2CO3吸收烟气中的SO2,得到Na2SO3和NaHSO3,发生反应的化学方程式为2NaOH+SO2===Na2SO3+H2O,Na2CO3+SO2===Na2SO3+CO2,Na2SO3+SO2+H2O===2NaHSO3。
3.环境保护
(1)空气质量日报
主要包括“空气污染指数”“空气质量级别”“首要污染物”。目前计入的污染物主要是SO2、NOx、固体小颗粒。
(2)环境保护的措施
①对工业携带的废气颗粒物进行回收利用。
②工业、生活污水经处理达标后再排放,限制使用含N、P的洗涤剂。
③回收、限制废弃塑料,研制可降解塑料。
4.绿色化学
(1)核心:利用化学原理从源头上减少和消除工业生产对环境造成的污染。又称为“环境无害化学”“环境友好化学”“清洁化学”。
(2)特征
①采用无毒、无害的原料;
②在无毒、无害的条件(包括催化剂、溶剂)下进行;
③产品应该是环境友好的;
④具有“原子经济性”,即反应具有高选择性、极少副产物,甚至实现“零排放”。此外,它还应当满足“物美价廉”的传统标准。
(3)原子经济性
①原子经济性可用原子利用率来衡量,其定义式可表示为:原子利用率=×100%。
②经济性的反应有两个显著优点:一是最大限度地利用了原料,二是最大限度地减少了废物的排放。
③最高目标:原子利用率为100%,如化合反应和加成反应。
(1)NO2或SO2都会导致酸雨的形成,CO2不会导致酸雨。 ( )
(2)空气质量目前受到广泛关注,环境空气质量指数AQI包括PM2.5、PM10、O3、CO2、SO2和NO2 6项指标。( )
(3)汽车尾气污染是城市空气污染的重要来源,如果将汽油标准由“国Ⅲ”提到“国Ⅳ”这意味着汽车不再排放氮氧化物。 ( )
(4)燃料的脱硫脱氮、SO2的回收利用和NOx的催化转化都是减少酸雨产生的措施。( )
(5)CO、NO、NO2都是大气污染气体,在空气中都稳定存在。( )
[答案] (1)√ (2)× (3)× (4)√ (5)×
命题点1 环境污染与保护
1.(2019·安徽名校联考)化学与生活、生产密切相关。下列说法正确的是
( )
A.硫酸铁净水的原理和漂白粉消毒的原理相同
B.汽车尾气中的氮氧化物是汽油不完全燃烧造成的
C.研制高性能的耐磨轮胎,可减少PM2.5等细颗粒物的产生
D.煤经气化液化处理后,能减少CO2的排放
[答案] C
2.我们的地球被大气包围着,大气质量与人类健康息息相关。下列说法不正确的是( )
A.吸烟产生的尼古丁可造成室内空气污染
B.向煤中加入适量石灰石可减少SO2的排放
C.含放射性元素的天然建材一定不会造成室内空气污染
D.催化转化器可有效降低汽车尾气中CO、NOx等的排放
[答案] C
3.(2019·合肥模拟)化学与人类生活密切相关。下列说法不正确的是( )
A.化石燃料的燃烧和碳酸盐的沉积都会引起大气中CO2含量上升
B.二氧化氯(ClO2)是新型水处理剂,具有消毒杀菌的作用
C.使用太阳能代替化石能源,可以减少温室气体排放
D.“光化学烟雾”“硝酸酸雨”的形成都与氮氧化物有关
A [碳酸盐的沉积会消耗CO2,A错误。]
4.十九大报告中指出,加快生态文明体制改革,建设美丽中国。可见环境保护与绿色化学理念越来越重要。下列说法不正确的是( )
A.人与自然是生命共同体,人类必须尊重自然、顺应自然、保护自然
B.除了自然因素外,大气污染物主要来自化石燃料燃烧和工业生产过程产生的废气及其携带的颗粒物
C.绿色化学的核心就是利用化学原理从源头上减少和消除工业生产对环境的污染
D.含硫或磷的大量污水任意排向湖泊、水库和近海海域,会造成水华、赤潮等水体污染问题
D [造成水华、赤潮的元素是N、P,不是S,D错误。]
减少污染环境的八项措施
(1)将煤与适量生石灰混合后燃烧或对烟道气进行处理,可减少废气中SO2的排放;
(2)推广使用无铅汽油,在汽车尾气系统中安装催化转化器,使用燃料电池、乙醇汽油作为汽油替代品,发展电动车等措施,可减少汽车等机动车尾气的污染;
(3)禁止氟氯代烷的生产和使用以保护臭氧层;
(4)使用无磷洗衣粉以减少水华和赤潮的发生;
(5)使用合格环保型建筑材料和装饰材料等,以减少甲醛等的释放,降低居室装修污染;
(6)发展低碳经济、倡导低碳生活、增大植被面积等,以减少二氧化碳的排放量,从而减弱温室效应;
(7)适当减少塑料的使用量并开发使用可降解塑料以减少白色污染;
(8)回收利用废旧电池以防止土壤污染和水污染。
命题点2 绿色化学
5.(2019·汕头模拟)化学与资源、环境、生活关系密切。下列说法正确的是
( )
A.雾霾天气会对人体健康造成危害,“雾”和“霾”的分散质粒子相同
B.煤燃烧时加入少量的生石灰可以减少废气中二氧化硫的排放
C.可将造纸废水通过高压水井压到地下,从而节约生产成本
D.用铁屑、CuO、稀硫酸为原料制铜:CuO+H2SO4===CuSO4+H2O、Fe+CuSO4===FeSO4+Cu,原子利用率是100%
B [A项,“雾”为液体,而“霾”为固体;C项,污染地下水;D项,反应有副产物FeSO4、H2O,原子利用率<100%。]
6.“封管试验”具有简易、方便、节约、绿色等优点。观察下列四个“封管试验”(夹持装置已略去),判断下列说法正确的是( )
A.加热时,a上部聚集了固体NH4Cl,说明NH4Cl的热稳定性比较好
B.加热时,发现b中I2变为紫色蒸气,在上部又聚集为紫黑色的固体
C.加热时,c中溶液红色变深,冷却后又变浅
D.水浴时,d内气体颜色变浅,e内气体颜色加深
B [A项,NH4Cl受热易分解,遇冷又生成NH4Cl;B项,I2易升华;C项,加热含NH3的酚酞溶液,NH3逸出,红色变浅;D项,NO2存在:2NO2(红棕色)N2O4(无色) ΔH<0,加热上述平衡左移,d内颜色加深。]
7.我国科学家在绿色化学领域取得新进展。利用双催化剂Cu和Cu2O,在水溶液中用氢原子将CO2高效还原为重要工业原料之一的甲醇,反应机理如图。下列有关说法不正确的是( )
A.CO2生成甲醇是通过多步还原反应实现的
B.催化剂Cu结合氢原子,催化剂Cu2O结合含碳粒子
C.该催化过程中只涉及化学键的形成,未涉及化学键的断裂
D.有可能通过调控反应条件获得甲醛等有机物
C [有机反应中加氢或去氧的反应叫还原反应,由题图知,CO2生成甲醇是通过多步加氢反应,即还原反应实现的,A项正确;根据反应机理图可知,催化剂Cu结合氢原子,催化剂Cu2O结合含碳粒子,B项正确;该催化过程中发生了化学反应,所以涉及化学键的断裂和形成,C项错误;根据反应机理图可知,中间步骤中有CH2O生成,所以可通过调控反应条件在此步骤中得到甲醛,D项正确。]
8.在下列制备环氧乙烷的反应中,原子利用率由高到低的顺序为________________(填字母)。
[解析] A项原子利用率:×100%≈42.3%;B项原子利用率:×100%≈25.4%;C项原子利用率:×100%=100%;D项原子利用率:×100%≈23.7%。所以原子利用率由高到低的顺序:C>A>B>D。
[答案] C>A>B>D
1.(2017·全国卷Ⅲ,T7)化学与生活密切相关。下列说法错误的是( )
A.PM2.5是指粒径不大于2.5 μm的可吸入悬浮颗粒物
B.绿色化学要求从源头上消除或减少生产活动对环境的污染
C.燃煤中加入CaO可以减少酸雨的形成及温室气体的排放
D.天然气和液化石油气是我国目前推广使用的清洁燃料
C [燃煤中加入CaO是为了除去煤燃烧生成的SO2,可减少酸雨的形成,但不能减少温室气体的排放。]
2.(2016·全国卷Ⅱ,T7)下列有关燃料的说法错误的是( )
A.燃料燃烧产物CO2是温室气体之一
B.化石燃料完全燃烧不会造成大气污染
C.以液化石油气代替燃油可减少大气污染
D.燃料不完全燃烧排放的CO是大气污染物之一
B [A项中,燃料燃烧产生的CO2是造成温室效应的主要气体之一,正确;B项中,化石燃料完全燃烧时产生的气体有CO2、SO2等,会造成大气污染,错误;C项中,液化石油气的主要成分是丙烷等含碳原子数目较少的烃,燃油的主要成分是含碳原子数目较多的烃,液化石油气燃烧更充分,可减少大气污染,正确;D项中,燃料不完全燃烧产生的CO是造成大气污染的主要污染物之一,正确。]
3.(2015·全国卷Ⅱ,T7)食品干燥剂应无毒、无味、无腐蚀性及环境友好。下列说法错误的是( )
A.硅胶可用作食品干燥剂
B.P2O5不可用作食品干燥剂
C.六水氯化钙可用作食品干燥剂
D.加工后具有吸水性的植物纤维可用作食品干燥剂
C [A项,硅胶是一种高活性、吸水性材料,无毒无味,化学性质稳定,可作食品干燥剂;B项,P2O5极易吸水生成H3PO4,而H3PO4有毒性,故不能用P2O5作食品干燥剂;C项,CaCl2具有较强的吸水性,吸水后生成六水氯化钙(CaCl2·6H2O),故不能用六水氯化钙作食品干燥剂;D项,吸水性植物纤维无毒、无味,可用作食品干燥剂。]
4.(2015·全国卷Ⅱ,T12)海水开发利用的部分过程如图所示。下列说法错误的是( )
A.向苦卤中通入Cl2是为了提取溴
B.粗盐可采用除杂和重结晶等过程提纯
C.工业生产中常选用NaOH作为沉淀剂
D.富集溴一般先用空气和水蒸气吹出单质溴,再用SO2将其还原吸收
C [A项苦卤中含有K+、Mg2+、Br-等,通入Cl2可将Br-氧化成Br2,便于从苦卤中提取Br2。B项粗盐中含有不溶性杂质(泥沙)和可溶性杂质(Ca2+、Mg2+、SO等),将粗盐溶于水,并除去其中的杂质,再通过重结晶的方法得到纯净NaCl晶体。C项工业上沉淀Mg2+常选用廉价的Ca(OH)2,而不选用NaOH。D项Br2具有较强的挥发性,富集溴时,常先用空气和水蒸气吹出Br2,再用SO2将其还原吸收(SO2+Br2+2H2O===H2SO4+2HBr),得到浓度较大的含
Br-溶液。]
5.(2018·全国卷Ⅲ,T27(1)(2))KIO3是一种重要的无机化合物,可作为食盐中的补碘剂。回答下列问题:
(1)KIO3的化学名称是________。
(2)利用“KClO3氧化法”制备KIO3工艺流程如图所示:
“酸化反应”所得产物有KH(IO3)2、Cl2和KCl。“逐Cl2”采用的方法是________。“滤液”中的溶质主要是________________ __________________________________________________________________。
“调pH”中发生反应的化学方程式为_______________________________
___________________________________________________________________。
[解析] (1)KIO3的化学名称为碘酸钾。(2)Cl2是一种易挥发且溶解度不大的气体,可通过加热法去除溶液中溶解的Cl2。加入KOH溶液“调pH”使KH(IO3)2转化为KIO3:KH(IO3)2+KOH=== 2KIO3+H2O或HIO3+KOH===KIO3+H2O。
[答案] (1)碘酸钾
(2)加热 KCl KH(IO3)2+KOH===2KIO3+H2O(或HIO3+KOH===KIO3+H2O)
考纲定位
要点网络
1.了解卤素的性质与卤离子的检验。
2.了解海水的综合利用。
3.了解常见元素单质及其重要化合物对环境的影响。
4.了解化学与环境的关系,了解“绿色化学”的重要性。
卤素的性质与卤素离子的检验
1.卤素单质的相似性
卤素原子核外最外层电子数均为7,易得到电子,表现非金属性。
(1)都能与大多数金属反应,如2Fe+3Br2===2FeBr3,但I2与Fe反应生成FeI2。
(2)都能与H2反应生成HX:X2+H2===2HX(X代表Cl、Br、I,下同)。
(3)都能与水反应:X2+H2OHX+HXO(F2例外:2F2+2H2O===4HF+O2)。
(4)都能与碱溶液反应:X2+2OH-===X-+XO-+H2O(F2例外)。
2.卤素的递变性
卤素(从F→I)的电子层依次增多,原子半径逐渐增大,非金属性逐渐减弱。
颜色
熔、沸点
密度
水溶性
氧化性
还原性(X-)
3.卤素及其化合物的特性
氟
①氧化性最强,F-的还原性最弱
②与H2反应在暗处即爆炸,F2与盐溶液反应时,F2先与H2O反应
③HF是弱酸,能腐蚀玻璃,故应保存在铅制器皿或塑料瓶中;有毒
溴
①Br2是红棕色液体,易挥发
②Br2易溶于有机溶剂,CCl4、汽油可作Br2的萃取剂
③盛溴的试剂瓶中加水,进行水封,保存液溴时不能用橡胶塞
④AgBr具有感光性,见光易分解,可用于制照相底片或感光纸
碘
①I2遇淀粉变蓝色
②I2加热时易升华
③I2易溶于有机溶剂
④食用盐中加入KIO3可用于补碘,防治甲状腺肿大
⑤AgI具有感光性,见光易分解,可用于人工降雨
4.卤素离子的检验
(1)AgNO3溶液——沉淀法
未知液生成
(2)置换——萃取法
未知液
有机层
(3)氧化——淀粉法检验I-
未知液 蓝色溶液,表明有
I-
注意:Br2、I2在水、有机溶剂中的颜色比较
Br2
I2
水
橙色→黄色
褐色→黄色
有机溶剂(苯、CCl4、汽油)
橙红色→橙色
紫色→紫红色
(1)由Fe与Cl2反应生成FeCl3可推测Fe与I2反应生成FeI3。( )
(2)Cl2、F2与H2O反应的原理相同,不属于置换反应。( )
(3)HF、HCl、HBr、HI的稳定性和还原性均逐渐增强。( )
(4)向溶液中加硝酸酸化的AgNO3溶液,有白色沉淀,可证明溶液中一定有Cl-。( )
(5)为验证Br2的氧化性强于I2,将少量溴水加入KI溶液中,再加入CCl4,振荡,静置,可观察到下层液体呈紫色。( )
(6)HCl中少量的Cl2可以利用CCl4除去。( )
[答案] (1)× (2)× (3)× (4)× (5)√ (6)√
设计实验检验食用盐是否为加碘盐(KIO3),并写出所发生反应的离子方程式。
______________________________________________________________
____________________________________________________________。
[答案] 将少量食用盐溶于白醋中,然后滴到淀粉KI试纸上,若试纸变蓝色,说明此食用盐为加碘食盐(其他合理答案也可),
IO+5I-+6CH3COOH===3I2+3H2O+6CH3COO-
命题点1 卤素的性质与卤素离子的检验
1.下列关于卤素的叙述正确的是 ( )
①卤素的钾盐中,最易被氧化的是氟化钾
②溴中溶有少量氯气,可以用加入溴化钠再用汽油萃取的方法提纯
③溴化银具有感光性,碘化银不具有感光性
④氟气跟氯化钠水溶液反应,一定有氟化氢和氧气生成
⑤氯气跟水反应时,水既不是氧化剂也不是还原剂
A.①③④ B.②③⑤
C.②④⑤ D.①③
[答案] C
2.(2019·惠州模拟)已知反应ⅰ.4KI+O2+2H2O===4KOH+2I2 反应ⅱ.3I2+6OH-===IO+5I-+3H2O,某同学进行如下实验:
①取久置的KI固体(呈黄色)溶于水配成溶液;②立即向上述溶液中滴加淀粉溶液,溶液无明显变化;滴加酚酞后,溶液变红;③继续向溶液中滴加硫酸,溶液立即变蓝。
下列分析合理的是( )
A.实验②说明久置的KI固体中不含有I2
B.碱性条件下,I2与淀粉显色的速率快于其与OH-反应的速率
C.实验③中溶液变蓝的可能原因为IO+5I-+6H+===3I2+3H2O
D.若向淀粉KI试纸上滴加硫酸,一段时间后试纸变蓝,则证实该试纸上存在IO
[答案] C
3.下列叙述中正确的是 ( )
A.能使湿润的淀粉KI试纸变成蓝色的物质一定是Cl2或Br2
B.用硝酸酸化的硝酸银溶液能一次鉴别NaCl、NaBr、KI三种失去标签的溶液
C.某溶液加入CCl4,CCl4层显紫色,证明原溶液中存在I-
D.某浅黄色的溴水,加入CCl4振荡静置后,上层显橙红色
B [还有很多氧化剂(如HNO3、O3等)能将I-氧化为I2,A项错;碘单质的CCl4溶液显紫色,C项错;CCl4的密度比水大,应下层显橙红色,D项错。]
命题点2 卤素非金属性强弱的实验探究
4.为验证卤素非金属性的相对强弱。某小组用下图所示装置进行实验(夹持仪器已略去,气密性已检验)。
实验过程:
Ⅰ.打开弹簧夹,打开活塞a,滴加浓盐酸。
Ⅱ.当B和C中的溶液都变为黄色时,夹紧弹簧夹。
Ⅲ.当B中溶液由黄色变为红棕色时,关闭活塞a。
Ⅳ.……
(1)B中溶液发生反应的离子方程式是_____________________________
______________________________________________________________
(2)为验证溴的氧化性强于碘,过程Ⅳ的操作和现象是
____________________________________________________________。
(3)过程Ⅲ实验的目的是________________________________________
___________________________________________________________。
(4)氯、溴、碘单质的氧化性逐渐减弱的原因:同主族元素从上到下__________________,得电子能力逐渐减弱。
[解析] A中滴加浓盐酸后,发生反应:2KMnO4+16HCl(浓)===2KCl+2MnCl2+5Cl2↑+8H2O,生成黄绿色气体Cl2,在A、B、C中分别发生反应:Cl2+2KI===2KCl+I2、Cl2+2NaBr===2NaCl+Br2、Cl2+2NaBr===2NaCl+Br2,由于B、C中生成了Br2而使溶液变为黄色,打开活塞b,C中生成的Br2在D中发生反应:Br2+2KI===2KBr+I2。实验过程Ⅲ,当B中黄色溶液继续通入过量Cl2时,溶液变为红棕色,以此为对照,说明C中黄色溶液无Cl2,从而排除Cl2对溴置换碘实验的干扰。
[答案] (1)Cl2+2Br-===Br2+2Cl-
(2)打开活塞b,将少量C中溶液滴入D中,关闭活塞b,取下D振荡,静置后CCl4层变为紫红色
(3)确认C的黄色溶液中无Cl2,排除Cl2对溴置换碘实验的干扰
(4)原子半径逐渐增大
海水资源的开发利用
1.海水资源的利用
(1)海水水资源的利用
海水水资源的利用,主要包括海水的淡化和直接利用海水进行循环冷却等。
(2)海水淡化方法及原理
淡化方法
原理
蒸馏法
将海水加热蒸发汽化,然后蒸气冷凝而得到蒸馏水
电渗析法
利用阴、阳离子交换膜对水中阴离子、阳离子的选择透过性,在外加直流电场作用下,使水中的一部分离子转移到另一部分水中而达到除盐目的
离子
变换法
用阳离子交换树脂和阴离子交换树脂除去海水中的阳离子和阴离子得到去离子水
2.海水化学资源的开发利用
(1)氯碱工业
海水―→粗盐
①电解NaCl溶液:(写出化学方程式,下同)
2NaCl+2H2O2NaOH+H2↑+Cl2↑。
②产物制氯化氢:H2+Cl22HCl。
③制漂白液:Cl2+2NaOH===NaCl+NaClO+H2O。
(2)海水提溴
①工艺流程
②基本步骤及主要反应
(3)海带中含有碘元素的检验
主反应离子方程式为2I-+2H++H2O2===I2+2H2O。
(4)海带中碘的提取
①化学原理(离子方程式)2I-+Cl2===I2+2Cl-。
②主要的物理原理:单质碘用CCl4或苯萃取,分液后用蒸馏法将碘与有机溶剂分开。
3.海水中其他资源的开发利用
(1)从海水中提取核能开发的重要原料:铀和重水。
(2)潮汐能、波浪能等是有待开发的新型能源。
除去粗盐水中Ca2+、Mg2+、SO涉及的步骤有
①加过量Na2CO3溶液 ②加过量NaOH溶液 ③加过量BaCl2溶液 ④过滤 ⑤加适量盐酸调pH=7。
粗盐提纯的步骤顺序为_______________________________。
[答案] ②③①④⑤(或③②①④⑤或③①②④⑤)
命题点 海水资源的开发利用
1.海洋是一座巨大的化学资源宝库,如图是从海水中提取若干种化学物质的流程图,则下列说法正确的是( )
A.除去粗盐中的SO、Ca2+、Mg2+、Fe3+等杂质,①中加入试剂的顺序为Na2CO3溶液→NaOH溶液→BaCl2溶液→过滤后加盐酸
B.②中包含制取MgCl2溶液、无水MgCl2及电解熔融状态的MgCl2几个阶段
C.氯碱工业可直接得到H2、O2、NaOH
D.SO2水溶液吸收Br2的离子方程式为SO2+Br2+2H2O===
2H++SO+2HBr
B [A项中的加入顺序会导致Ba2+无法除尽,A错误;单质镁是通过电解熔融MgCl2(无水)的方法制取的,B正确;氯碱工业的产品中不含O2,C错误;HBr为强酸,写离子方程式应拆为“H++
Br-”,D错误。]
2.(2018·江苏高考)下列有关从海带中提取碘的实验原理和装置能达到实验目的的是 ( )
A.用装置甲灼烧碎海带
B.用装置乙过滤海带灰的浸泡液
C.用装置丙制备用于氧化浸泡液中I-的Cl2
D.用装置丁吸收氧化浸泡液中I-后的Cl2尾气
B [灼烧碎海带应用坩埚,A错误;浓盐酸与MnO2反应制Cl2,需加热,C错误;饱和NaCl溶液不吸收Cl2,D错误。]
3.(2018·武汉调研)从淡化海水中提取溴的流程如下:
下列有关说法不正确的是 ( )
A.X试剂可用Na2SO3饱和溶液
B.步骤Ⅲ的离子反应:2Br-+Cl2===2Cl-+Br2
C.工业上每获得1 mol Br2,需要消耗Cl2 44.8 L
D.步骤Ⅳ包含萃取、分液和蒸馏
C [Na2SO3+Br2+H2O===Na2SO4+2HBr,A正确;步骤Ⅲ利用氯的非金属性比溴的强,利用置换反应制取Br2,B正确;反应Ⅰ和反应Ⅲ均使用到Cl2,故制取1 mol Br2消耗2 mol氯气,但未标明氯气所处的温度和压强。C错误;从浓溴水中提取溴,可利用有机溶剂(如苯)萃取溴,然后分液得到溴的有机溶液,再经蒸馏可得纯净的溴,D正确。]
4.下面是某校化学探究小组设计的从海带中提取单质碘的实验,请你完成下列实验。
(1)将干燥洁净的海带用酒精润湿后在________(填一种仪器名称)中灼烧成灰烬。
(2)将海带灰烬冷却至室温,将其转移到烧杯中,加蒸馏水后,搅拌、煮沸、冷却、________(填一种操作名称)。
(3)在滤液中滴入几滴稀硫酸,再加入一定量的H2O2溶液,此时发生反应的离子方程式为________________________________________________________
___________________________________________________________________。
(4)把(3)中所得到的溶液注入分液漏斗中,然后再加入CCl4,振荡、静置,可以观察到CCl4层呈________色。经分液得到碘的CCl4溶液,在这一实验过程中,CCl4起________作用。
(5)用试管取碘的CCl4溶液用水浴加热,待CCl4挥发完即可得到固体碘单质。不用酒精灯直接加热蒸发CCl4的原因是_________。
(6)证明得到的固体是碘单质的化学方法是_________________________
_________________________________________________________________
_______________________________________________________________。
[解析] (1)经酒精润湿后的海带应放在坩埚中灼烧。(3)滤液中先加入稀硫酸酸化,后加入双氧水,发生的反应为2I-+H2O2+
2H+===I2+2H2O。(4)把(3)中所得溶液加入CCl4中,溶液分层,上层为水溶液,几乎无色,下层为碘的CCl4溶液,呈紫红色,CCl4起萃取作用。(5)用酒精灯加热碘的CCl4溶液,CCl4挥发的同时单质碘也容易升华,从而造成碘的损失。(6)利用淀粉遇碘变蓝色可以检验碘的存在。
[答案] (1)坩埚 (2)过滤 (3)2I-+H2O2+2H+===I2+2H2O (4)紫红 萃取 (5)因为酒精灯直接加热时的温度高,单质碘易升华,会造成碘的损失 (6)取得到的固体少许,将其加入淀粉溶液中,淀粉溶液变蓝,即可证明所得固体为碘单质(其他合理方法也可)
海水中Br2、I2的一般提取思维模板
环境保护与绿色化学
1.常见环境污染
(1)环境问题
主要是指由于人类不合理地开发和利用自然资源而造成的生态环境的破坏,以及工农业生产和人类生活所造成的环境污染。一般说的“三废”:主要是指废气、废水和废渣。
(2)常见环境污染及其成因
①酸雨——有关的物质为SO2和氮氧化合物。
a.硫酸型酸雨
b.硝酸型酸雨:NOx排入大气中后,与空气(O2)、水反应生成HNO3随雨雪降到地面。即NOxHNO3。
②光化学烟雾——主要是氮氧化合物和碳氢化合物造成的。
③臭氧层空洞——主要是氟氯代烃、氮氧化合物等的排放引起的。
④温室效应——主要是由于大气中CO2等的含量的不断增加造成的。CH4等烃类也能引起温室效应。
⑤白色污染——聚乙烯等难降解塑料的大量使用。
⑥水华、赤潮——含大量氮、磷的生活污水及工农业废污水的任意排放造成水体富营养化。
⑦PM2.5——大气中直径小于或等于2.5×10-6 m的颗粒物,它主要来自化石燃料的燃烧(如机动车尾气、燃煤等)。
⑧雾霾——雾和霾的统称。空气中的灰尘、硫酸、硝酸等组成的气溶胶系统造成视觉障碍的叫霾。二氧化硫、氮氧化物以及颗粒物(PM)这三项是雾霾主要污染物,前两者为气态污染物,最后一项颗粒物才是加重雾霾天气污染的罪魁祸首。
⑨居室污染——甲醛、苯、甲苯、氡对空气的污染。来源于建筑、装修材料等。
2.消除SO2对环境污染的三方法
(1)钙基固硫法
为防治酸雨,工业上常用生石灰和含硫的煤混合后燃烧,燃烧时硫、生石灰、O2共同反应生成硫酸钙,从而使硫转移到煤渣中,反应原理为CaO+SO2CaSO3,2CaSO3+O2===2CaSO4,总反应方程式为2CaO+2SO2+O22CaSO4。
(2)氨水脱硫法
该脱硫法采用喷雾吸收法,雾化的氨水与烟气中的SO2直接接触吸收SO2,其反应的化学方程式为NH3+SO2+H2O===NH4HSO3,2NH3+SO2+H2O===(NH4)2SO3,2(NH4)2SO3+O2===2(NH4)2SO4。
(3)钠、碱脱硫法
钠、碱脱硫法是用NaOH/Na2CO3吸收烟气中的SO2,得到Na2SO3和NaHSO3,发生反应的化学方程式为2NaOH+SO2===Na2SO3+H2O,Na2CO3+SO2===Na2SO3+CO2,Na2SO3+SO2+H2O===2NaHSO3。
3.环境保护
(1)空气质量日报
主要包括“空气污染指数”“空气质量级别”“首要污染物”。目前计入的污染物主要是SO2、NOx、固体小颗粒。
(2)环境保护的措施
①对工业携带的废气颗粒物进行回收利用。
②工业、生活污水经处理达标后再排放,限制使用含N、P的洗涤剂。
③回收、限制废弃塑料,研制可降解塑料。
4.绿色化学
(1)核心:利用化学原理从源头上减少和消除工业生产对环境造成的污染。又称为“环境无害化学”“环境友好化学”“清洁化学”。
(2)特征
①采用无毒、无害的原料;
②在无毒、无害的条件(包括催化剂、溶剂)下进行;
③产品应该是环境友好的;
④具有“原子经济性”,即反应具有高选择性、极少副产物,甚至实现“零排放”。此外,它还应当满足“物美价廉”的传统标准。
(3)原子经济性
①原子经济性可用原子利用率来衡量,其定义式可表示为:原子利用率=×100%。
②经济性的反应有两个显著优点:一是最大限度地利用了原料,二是最大限度地减少了废物的排放。
③最高目标:原子利用率为100%,如化合反应和加成反应。
(1)NO2或SO2都会导致酸雨的形成,CO2不会导致酸雨。 ( )
(2)空气质量目前受到广泛关注,环境空气质量指数AQI包括PM2.5、PM10、O3、CO2、SO2和NO2 6项指标。( )
(3)汽车尾气污染是城市空气污染的重要来源,如果将汽油标准由“国Ⅲ”提到“国Ⅳ”这意味着汽车不再排放氮氧化物。 ( )
(4)燃料的脱硫脱氮、SO2的回收利用和NOx的催化转化都是减少酸雨产生的措施。( )
(5)CO、NO、NO2都是大气污染气体,在空气中都稳定存在。( )
[答案] (1)√ (2)× (3)× (4)√ (5)×
命题点1 环境污染与保护
1.(2019·安徽名校联考)化学与生活、生产密切相关。下列说法正确的是
( )
A.硫酸铁净水的原理和漂白粉消毒的原理相同
B.汽车尾气中的氮氧化物是汽油不完全燃烧造成的
C.研制高性能的耐磨轮胎,可减少PM2.5等细颗粒物的产生
D.煤经气化液化处理后,能减少CO2的排放
[答案] C
2.我们的地球被大气包围着,大气质量与人类健康息息相关。下列说法不正确的是( )
A.吸烟产生的尼古丁可造成室内空气污染
B.向煤中加入适量石灰石可减少SO2的排放
C.含放射性元素的天然建材一定不会造成室内空气污染
D.催化转化器可有效降低汽车尾气中CO、NOx等的排放
[答案] C
3.(2019·合肥模拟)化学与人类生活密切相关。下列说法不正确的是( )
A.化石燃料的燃烧和碳酸盐的沉积都会引起大气中CO2含量上升
B.二氧化氯(ClO2)是新型水处理剂,具有消毒杀菌的作用
C.使用太阳能代替化石能源,可以减少温室气体排放
D.“光化学烟雾”“硝酸酸雨”的形成都与氮氧化物有关
A [碳酸盐的沉积会消耗CO2,A错误。]
4.十九大报告中指出,加快生态文明体制改革,建设美丽中国。可见环境保护与绿色化学理念越来越重要。下列说法不正确的是( )
A.人与自然是生命共同体,人类必须尊重自然、顺应自然、保护自然
B.除了自然因素外,大气污染物主要来自化石燃料燃烧和工业生产过程产生的废气及其携带的颗粒物
C.绿色化学的核心就是利用化学原理从源头上减少和消除工业生产对环境的污染
D.含硫或磷的大量污水任意排向湖泊、水库和近海海域,会造成水华、赤潮等水体污染问题
D [造成水华、赤潮的元素是N、P,不是S,D错误。]
减少污染环境的八项措施
(1)将煤与适量生石灰混合后燃烧或对烟道气进行处理,可减少废气中SO2的排放;
(2)推广使用无铅汽油,在汽车尾气系统中安装催化转化器,使用燃料电池、乙醇汽油作为汽油替代品,发展电动车等措施,可减少汽车等机动车尾气的污染;
(3)禁止氟氯代烷的生产和使用以保护臭氧层;
(4)使用无磷洗衣粉以减少水华和赤潮的发生;
(5)使用合格环保型建筑材料和装饰材料等,以减少甲醛等的释放,降低居室装修污染;
(6)发展低碳经济、倡导低碳生活、增大植被面积等,以减少二氧化碳的排放量,从而减弱温室效应;
(7)适当减少塑料的使用量并开发使用可降解塑料以减少白色污染;
(8)回收利用废旧电池以防止土壤污染和水污染。
命题点2 绿色化学
5.(2019·汕头模拟)化学与资源、环境、生活关系密切。下列说法正确的是
( )
A.雾霾天气会对人体健康造成危害,“雾”和“霾”的分散质粒子相同
B.煤燃烧时加入少量的生石灰可以减少废气中二氧化硫的排放
C.可将造纸废水通过高压水井压到地下,从而节约生产成本
D.用铁屑、CuO、稀硫酸为原料制铜:CuO+H2SO4===CuSO4+H2O、Fe+CuSO4===FeSO4+Cu,原子利用率是100%
B [A项,“雾”为液体,而“霾”为固体;C项,污染地下水;D项,反应有副产物FeSO4、H2O,原子利用率<100%。]
6.“封管试验”具有简易、方便、节约、绿色等优点。观察下列四个“封管试验”(夹持装置已略去),判断下列说法正确的是( )
A.加热时,a上部聚集了固体NH4Cl,说明NH4Cl的热稳定性比较好
B.加热时,发现b中I2变为紫色蒸气,在上部又聚集为紫黑色的固体
C.加热时,c中溶液红色变深,冷却后又变浅
D.水浴时,d内气体颜色变浅,e内气体颜色加深
B [A项,NH4Cl受热易分解,遇冷又生成NH4Cl;B项,I2易升华;C项,加热含NH3的酚酞溶液,NH3逸出,红色变浅;D项,NO2存在:2NO2(红棕色)N2O4(无色) ΔH<0,加热上述平衡左移,d内颜色加深。]
7.我国科学家在绿色化学领域取得新进展。利用双催化剂Cu和Cu2O,在水溶液中用氢原子将CO2高效还原为重要工业原料之一的甲醇,反应机理如图。下列有关说法不正确的是( )
A.CO2生成甲醇是通过多步还原反应实现的
B.催化剂Cu结合氢原子,催化剂Cu2O结合含碳粒子
C.该催化过程中只涉及化学键的形成,未涉及化学键的断裂
D.有可能通过调控反应条件获得甲醛等有机物
C [有机反应中加氢或去氧的反应叫还原反应,由题图知,CO2生成甲醇是通过多步加氢反应,即还原反应实现的,A项正确;根据反应机理图可知,催化剂Cu结合氢原子,催化剂Cu2O结合含碳粒子,B项正确;该催化过程中发生了化学反应,所以涉及化学键的断裂和形成,C项错误;根据反应机理图可知,中间步骤中有CH2O生成,所以可通过调控反应条件在此步骤中得到甲醛,D项正确。]
8.在下列制备环氧乙烷的反应中,原子利用率由高到低的顺序为________________(填字母)。
[解析] A项原子利用率:×100%≈42.3%;B项原子利用率:×100%≈25.4%;C项原子利用率:×100%=100%;D项原子利用率:×100%≈23.7%。所以原子利用率由高到低的顺序:C>A>B>D。
[答案] C>A>B>D
1.(2017·全国卷Ⅲ,T7)化学与生活密切相关。下列说法错误的是( )
A.PM2.5是指粒径不大于2.5 μm的可吸入悬浮颗粒物
B.绿色化学要求从源头上消除或减少生产活动对环境的污染
C.燃煤中加入CaO可以减少酸雨的形成及温室气体的排放
D.天然气和液化石油气是我国目前推广使用的清洁燃料
C [燃煤中加入CaO是为了除去煤燃烧生成的SO2,可减少酸雨的形成,但不能减少温室气体的排放。]
2.(2016·全国卷Ⅱ,T7)下列有关燃料的说法错误的是( )
A.燃料燃烧产物CO2是温室气体之一
B.化石燃料完全燃烧不会造成大气污染
C.以液化石油气代替燃油可减少大气污染
D.燃料不完全燃烧排放的CO是大气污染物之一
B [A项中,燃料燃烧产生的CO2是造成温室效应的主要气体之一,正确;B项中,化石燃料完全燃烧时产生的气体有CO2、SO2等,会造成大气污染,错误;C项中,液化石油气的主要成分是丙烷等含碳原子数目较少的烃,燃油的主要成分是含碳原子数目较多的烃,液化石油气燃烧更充分,可减少大气污染,正确;D项中,燃料不完全燃烧产生的CO是造成大气污染的主要污染物之一,正确。]
3.(2015·全国卷Ⅱ,T7)食品干燥剂应无毒、无味、无腐蚀性及环境友好。下列说法错误的是( )
A.硅胶可用作食品干燥剂
B.P2O5不可用作食品干燥剂
C.六水氯化钙可用作食品干燥剂
D.加工后具有吸水性的植物纤维可用作食品干燥剂
C [A项,硅胶是一种高活性、吸水性材料,无毒无味,化学性质稳定,可作食品干燥剂;B项,P2O5极易吸水生成H3PO4,而H3PO4有毒性,故不能用P2O5作食品干燥剂;C项,CaCl2具有较强的吸水性,吸水后生成六水氯化钙(CaCl2·6H2O),故不能用六水氯化钙作食品干燥剂;D项,吸水性植物纤维无毒、无味,可用作食品干燥剂。]
4.(2015·全国卷Ⅱ,T12)海水开发利用的部分过程如图所示。下列说法错误的是( )
A.向苦卤中通入Cl2是为了提取溴
B.粗盐可采用除杂和重结晶等过程提纯
C.工业生产中常选用NaOH作为沉淀剂
D.富集溴一般先用空气和水蒸气吹出单质溴,再用SO2将其还原吸收
C [A项苦卤中含有K+、Mg2+、Br-等,通入Cl2可将Br-氧化成Br2,便于从苦卤中提取Br2。B项粗盐中含有不溶性杂质(泥沙)和可溶性杂质(Ca2+、Mg2+、SO等),将粗盐溶于水,并除去其中的杂质,再通过重结晶的方法得到纯净NaCl晶体。C项工业上沉淀Mg2+常选用廉价的Ca(OH)2,而不选用NaOH。D项Br2具有较强的挥发性,富集溴时,常先用空气和水蒸气吹出Br2,再用SO2将其还原吸收(SO2+Br2+2H2O===H2SO4+2HBr),得到浓度较大的含
Br-溶液。]
5.(2018·全国卷Ⅲ,T27(1)(2))KIO3是一种重要的无机化合物,可作为食盐中的补碘剂。回答下列问题:
(1)KIO3的化学名称是________。
(2)利用“KClO3氧化法”制备KIO3工艺流程如图所示:
“酸化反应”所得产物有KH(IO3)2、Cl2和KCl。“逐Cl2”采用的方法是________。“滤液”中的溶质主要是________________ __________________________________________________________________。
“调pH”中发生反应的化学方程式为_______________________________
___________________________________________________________________。
[解析] (1)KIO3的化学名称为碘酸钾。(2)Cl2是一种易挥发且溶解度不大的气体,可通过加热法去除溶液中溶解的Cl2。加入KOH溶液“调pH”使KH(IO3)2转化为KIO3:KH(IO3)2+KOH=== 2KIO3+H2O或HIO3+KOH===KIO3+H2O。
[答案] (1)碘酸钾
(2)加热 KCl KH(IO3)2+KOH===2KIO3+H2O(或HIO3+KOH===KIO3+H2O)
相关资料
更多

