高中生物第2节 细胞的能量“货币”ATP学案设计
展开第2节 细胞的能量“货币”ATP
一、ATP是一种高能磷酸化合物
1.中文名称:腺苷三磷酸。
2.结构简式:A-P~P~P
符号含义 eq \b\lc\{(\a\vs4\al\c1(A:腺苷\b\lc\{(\a\vs4\al\c1(核糖,腺嘌呤)),P:磷酸基团,~:特殊的化学键))
3.特点
(1)ATP是细胞内的一种高能磷酸化合物,含有2个特殊的化学键,储存大量能量。
(2)ATP的化学性质不稳定,这是由于两个相邻的磷酸基团都带负电荷而相互排斥等原因,即末端磷酸基团具有较高的转移势能。在有关酶的催化作用下,末端磷酸基团脱落,释放出大量能量。
二、ATP与ADP可以相互转化
1.相互转化的反应式:。
2.相互转化的特点
(1)ATP和ADP的相互转化时刻不停地发生,且处于动态平衡之中。
(2)ATP和ADP相互转化的能量供应机制,体现了生物界的统一性。
3.ATP合成的能量来源
(1)动物、人、真菌和大多数细菌:呼吸作用中有机物分解释放的能量。
(2)绿色植物:呼吸作用释放的能量和光能。
三、ATP的利用
1.列举利用ATP的实例
(1)用于大脑思考。
(2)用于电鳐发电。
(3)用于细胞的主动运输。
2.ATP供能的过程
ATP水解释放的磷酸基团使蛋白质等分子磷酸化,空间结构改变,活性也被改变,因而参与各种化学反应。
3.ATP是细胞内流通的能量“货币”
(1)化学反应中的能量变化与ATP的关系。
放能反应:一般与ATP的合成相联系。
吸能反应:一般与ATP的水解相联系。
(2)能量通过ATP分子在吸能反应和放能反应之间流通。
判断对错(正确的打“√”,错误的打“×”)
1.ATP是高能磷酸化合物,含有三个特殊的化学键。( )
2.1个ATP分子中含有1个腺嘌呤和3个磷酸基团。( )
3.ATP水解时,两个特殊的化学键都断裂,生成ADP和Pi。( )
4.ATP和ADP的相互转化与吸能反应和放能反应联系在一起。( )
5.ATP与ADP的相互转化时刻不停地发生并且处在动态平衡之中,且是生物界的共性。( )
提示:1.× ATP中含有两个特殊的化学键。
2.× 1个ATP分子中含有1个腺苷和3个磷酸基团。
3.× ATP水解时,远离腺苷的特殊的化学键断裂。
4.√ 5.√
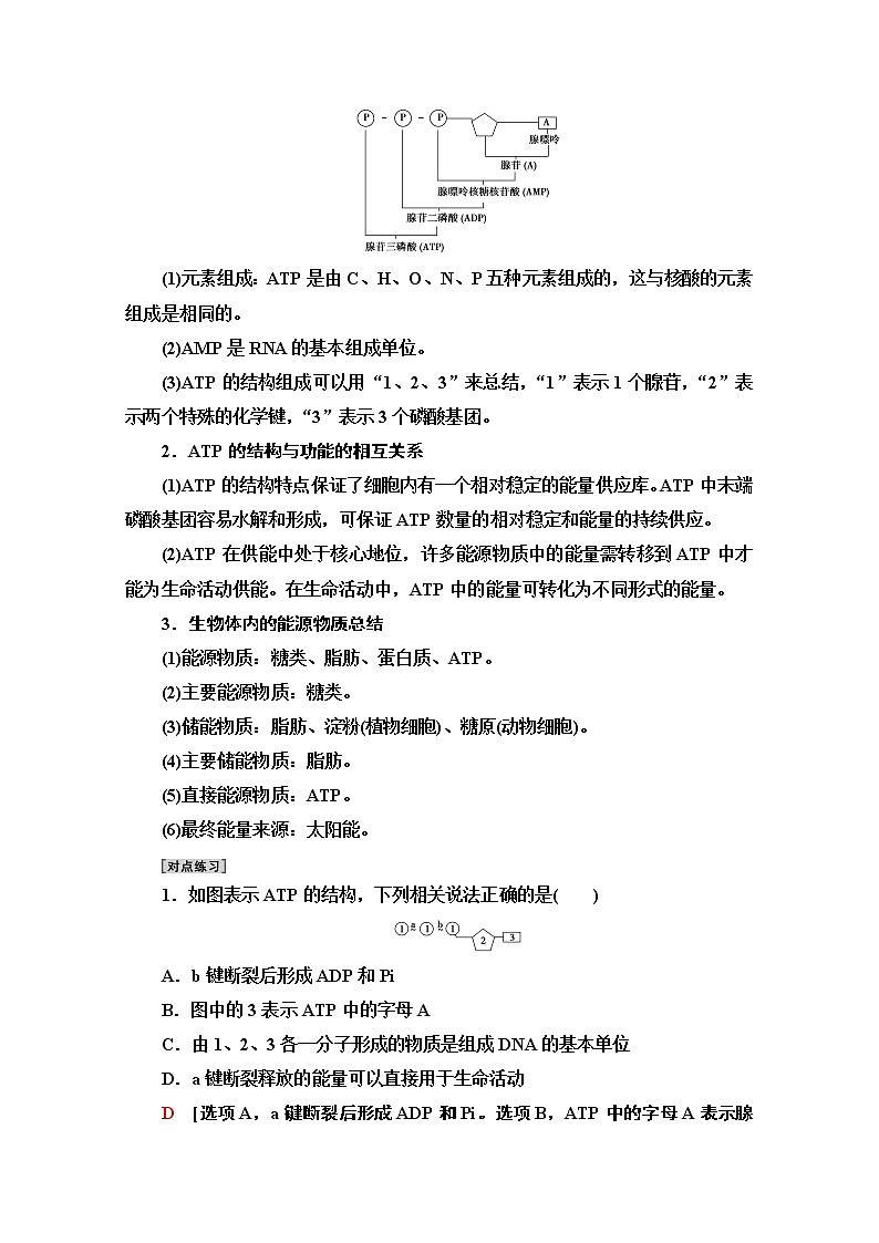
ATP的结构和功能
1.ATP的分子组成(如图)
(1)元素组成:ATP是由C、H、O、N、P五种元素组成的,这与核酸的元素组成是相同的。
(2)AMP是RNA的基本组成单位。
(3)ATP的结构组成可以用“1、2、3”来总结,“1”表示1个腺苷,“2”表示两个特殊的化学键,“3”表示3个磷酸基团。
2.ATP的结构与功能的相互关系
(1)ATP的结构特点保证了细胞内有一个相对稳定的能量供应库。ATP中末端磷酸基团容易水解和形成,可保证ATP数量的相对稳定和能量的持续供应。
(2)ATP在供能中处于核心地位,许多能源物质中的能量需转移到ATP中才能为生命活动供能。在生命活动中,ATP中的能量可转化为不同形式的能量。
3.生物体内的能源物质总结
(1)能源物质:糖类、脂肪、蛋白质、ATP。
(2)主要能源物质:糖类。
(3)储能物质:脂肪、淀粉(植物细胞)、糖原(动物细胞)。
(4)主要储能物质:脂肪。
(5)直接能源物质:ATP。
(6)最终能量来源:太阳能。
1.如图表示ATP的结构,下列相关说法正确的是( )
A.b键断裂后形成ADP和Pi
B.图中的3表示ATP中的字母A
C.由1、2、3各一分子形成的物质是组成DNA的基本单位
D.a键断裂释放的能量可以直接用于生命活动
D [选项A,a键断裂后形成ADP和Pi。选项B,ATP中的字母A表示腺苷,而题图中的3表示腺嘌呤。选项C,由1、2、3各一分子形成的是腺嘌呤核糖核苷酸,它是组成RNA的基本单位。选项D,ATP是生命活动所需能量的直接来源,a键断裂所释放的能量可以直接用于生命活动。]
2.在某细胞培养液中加入32P标记的磷酸分子,短时间内分离出细胞的ATP,发现其含量变化不大,但部分ATP的末端磷酸基团已带上放射性标记,该现象不能说明 ( )
A.ATP是细胞内的直接能源物质
B.部分32P标记的ATP是重新合成的
C.ATP中远离腺苷的P容易断裂
D.该过程中ATP既有合成又有分解
A [该现象只能说明ATP与ADP的相互转化,不能说明ATP是细胞内的直接能源物质,A项符合题意。带有32P标记的ATP是加入放射性32P标记的磷酸分子后新产生的,B项不符合题意。由题意可知,细胞培养液中加入32P标记的磷酸分子,短时间部分ATP的末端磷酸基团已带上放射性标记,说明ATP末端的磷酸基团很容易水解脱离下来,也很容易结合,C项不符合题意。该过程存在ATP水解形成ADP的过程,同时存在ADP与磷酸形成ATP的过程,D项不符合题意。]
对ATP认识的误区
(1)ATP的普通磷酸键和特殊化学键中都储存着能量,只不过大量的能量储存于特殊化学键中。
(2)ATP是一种物质,不是能量,ATP中储存有大量的能量,所以不可将ATP与能量等同。
ATP与ADP的相互转化及利用
1.ATP和ADP的相互转化过程
(1)关系式:
(2)过程
(3)意义:ATP水解释放的能量供细胞生命活动利用。
2.ATP和ADP的相互转化不可逆
3.易混淆的2个与ATP产生量有关的曲线辨析
(1)甲图表示ATP产生量与O2供给量的关系
①A点表示无氧条件下,细胞可通过无氧呼吸分解有机物,产生少量ATP。
②AB段表示随O2供给量增多,有氧呼吸明显加强,通过有氧呼吸分解有机物释放的能量增多,ATP的产生量随之增加。
③BC段表示O2供给量超过一定范围后,ATP的产生量不再增加,此时的限制因素可能是酶、ADP、磷酸等。
(2)乙图可表示哺乳动物成熟的红细胞中ATP来自无氧呼吸,与O2无关。
深化探究:怎样理解ATP是细胞内“取之不尽”的直接能源物质?
提示:(1)ATP是一种不稳定的化合物,在细胞内的含量很少。
(2)ATP和ADP在细胞内能迅速发生相互转化,ATP水解直接为生命活动提供能量,产生ADP和Pi,ADP和Pi接受细胞代谢(主要是细胞呼吸)或光合作用产生的能量迅速合成ATP。
(3)无论在安静状态还是在剧烈运动、饥饿状态,ATP和ADP的相互转化都在时刻不停地发生且处于动态平衡之中。
1.对“ATP eq \(,\s\up9(①),\s\d10(②))ADP+Pi+能量”的叙述中,正确的是( )
A.①过程和②过程所需的酶都是一样的
B.①过程的能量供各项生命活动利用,②过程的能量来自糖类等有机物的氧化分解
C.①过程和②过程时刻发生,处于动态平衡之中
D.ATP中的能量可来源于光能、热能,也可以转化为光能、热能
C [①过程为水解酶催化的水解反应,释放的能量可供各项生命活动利用,②过程为合成酶催化的合成反应,能量来源于呼吸作用中糖类等有机物的氧化分解,在绿色植物中还可来源于光合作用吸收并转化的光能,故A、B项错误。生物体内ATP的水解与合成时刻发生,处于动态平衡之中,C项正确。ATP中活跃化学能可来源于光能,但不能来源于热能;ATP中活跃化学能可以转化为光能、热能、机械能、电能等多种形式的能量,D项错误。]
2.科学家发现某些蚜虫能合成类胡萝卜素,其体内的类胡萝卜素不仅能吸收光能,传递给负责能量生产的组织细胞,而且还决定蚜虫的体色。阳光下蚜虫体内的ATP生成量将会增加,黑暗时蚜虫体内的ATP含量会下降。下列有关叙述正确的是( )
A.蚜虫合成ATP时所需能量仅仅来自细胞呼吸
B.类胡萝卜素的含量不仅会影响蚜虫的体色,还会影响蚜虫个体的生存机会
C.蚜虫做同一强度的运动时,阳光下和黑暗中的ATP消耗量不一样
D.蚜虫体内ATP含量在阳光下比黑暗时多,说明其体内的ATP含量不稳定
B [由题干信息可知,蚜虫合成ATP所需能量还可来自类胡萝卜素吸收的光能,A错误;由题干信息可知,类胡萝卜素可以吸收、传递光能,影响ATP的合成量,因此类胡萝卜素的含量会影响蚜虫个体的生存机会,B正确;蚜虫做同一强度的运动时消耗ATP的量是一样的,C错误;蚜虫体内ATP含量在阳光下比黑暗时多,但白天ATP消耗量也比黑暗时多,ATP含量处于动态平衡中,故蚜虫体内的ATP含量稳定,D错误。]
[课堂小结]
1.当其他条件均可满足时,20个腺苷和60个磷酸最多可以组成的ATP个数和ATP分子中所含的特殊的化学键个数分别是( )
A.20个和30个 B.20个和40个
C.40个和40个 D.40个和60个
B [一个ATP分子中含有1个腺苷、3个磷酸、2个特殊的化学键。20个腺苷,对应60个磷酸,即只能形成20个ATP分子,共含有40个特殊的化学键。]
2.下列关于ATP分子的叙述错误的是( )
A.ATP中含有一个核糖和一个含氮碱基
B.ATP脱去所有特殊的化学键后就是ADP
C.ATP中的两个特殊的化学键储存有大量能量
D.ATP断裂了所有特殊的化学键后可作为合成核糖核酸的基本原料
B [ATP由一分子腺苷和3分子磷酸基团组成,一分子腺苷包括一分子核糖和一分子腺嘌呤。当ATP脱去所有特殊的化学键后就是AMP,AMP为腺嘌呤核糖核苷酸,可作为合成核糖核酸的基本原料。]
3.如图①②代表物质M、N间的相互转化过程,则( )
A.萤火虫体内的能量c可来源于光能
B.吸能反应一般和物质M的合成相联系
C.能量d用于过程①时大部分以热能形式散失
D.M、N间的相互转化是生物界共有的能量供应机制
D [萤火虫体内的能量c主要来自呼吸作用,不能来源于光能,A错误;吸能反应消耗ATP,和物质N的合成相联系,B错误;能量d可用于各项生命活动,和过程①没有关系,C错误;M、N间的相互转化是生物界共有的能量供应机制,D正确。]
4.(多选)下列有关ATP的叙述,正确的是( )
A.人体成熟的红细胞在O2充足时也只能通过无氧呼吸产生ATP
B.ATP中的能量可以来源于光能、化学能,也可以转化为光能和化学能
C.ATP是生命活动的直接能源物质,其中两个特殊化学键都易断裂、易形成
D.ATP中的“A”与构成RNA中的碱基“A”表示的不是同一物质
ABD [人体成熟的红细胞无线粒体,只能进行无氧呼吸,所以即使在O2充足时也只能通过无氧呼吸产生少量能量合成ATP,A正确;ATP中的能量可以来源于光能(绿色植物的光合作用)、化学能(呼吸作用有机物的氧化分解),ATP中活跃的化学能也可以转化为光能(萤火虫发光)、化学能(细胞内小分子物质合成大分子物质),B正确;ATP是细胞内的直接能源物质,在有关酶的催化作用下远离腺苷的特殊化学键容易断裂也容易形成,C错误;ATP中的“A”指的是腺苷,腺苷由腺嘌呤和核糖结合而成,而RNA中的碱基“A”指的是含氮碱基腺嘌呤,所以表示的是不同的物质,D正确。]
5.1997年,诺贝尔化学奖的一半授予了美国的保罗·博耶和英国的约翰·沃克,以表彰他们在研究ATP如何利用能量进行自身再生方面取得的成就。回答下列问题:
(1)ATP的中文名称是________,其中A代表________,A中含有的单糖是________,P代表________。
(2)ATP的组成元素是________,若用15N标记ATP,将会在________(填化学结构)出现15N标记。
(3)在生物体内,ATP水解成ADP时,释放的能量直接用于各种________反应;ADP合成为ATP所需的能量来自各种________反应,所以ATP是细胞内的________。
[解析] (1)ATP的名称是腺苷三磷酸,其中A表示腺苷,由腺嘌呤和核糖组成,P表示磷酸基团。(2)ATP的组成元素是C、H、O、N、P,ATP中的N存在于腺苷的腺嘌呤中,所以若用15N标记ATP,将会在腺嘌呤中出现15N标记。(3)ATP水解释放大量能量,释放的能量直接用于各种吸能反应;ATP合成时需要吸收能量,由各种放能反应提供,所以ATP是细胞内的能量“货币”。
[答案] (1)腺苷三磷酸 腺苷 核糖 磷酸基团
(2)C、H、O、N、P 腺嘌呤
(3)吸能 放能 能量“货币”课标内容要求
核心素养对接
解释ATP是驱动细胞生命活动的直接能源物质。
1.生命观念——结构与功能观:认同ATP的结构与功能相适应。
2.科学思维——分析与综合:ATP与ADP之间的相互转化;理解ATP是驱动细胞生命活动的直接能源物质。
项目
ATP的合成
ATP的水解
反应式
ADP+Pi+能量 eq \(――→,\s\up9(酶))ATP
ATP eq \(――→,\s\up9(酶))ADP+Pi+能量
所需酶
ATP合成酶
ATP水解酶
能量来源
光能(光合作用)、化学能(细胞呼吸)
特殊的化学键中的能量
能量去路
形成特殊的化学键
用于各项生命活动
反应场所
细胞质基质、线粒体、叶绿体
生物体的需能部位
相应生理活动
主要是光合作用、细胞呼吸
肌肉收缩、细胞分裂、兴奋传导等
结论
ATP和ADP相互转化时,反应所需要的酶、能量的来源和去路、反应的场所不同,因此两者的相互转化不是可逆的,从两者相互转化的反应式来看,物质是可逆的,但能量不可逆
知 识 网 络 构 建
核 心 语 句 归 纳
1.ATP的结构简式是A—P~P~P,其中“A”表示腺苷,“P”代表磷酸基团,“~”代表特殊的化学键。
2.ATP与ADP相互转化的反应式是ATP eq \(,\s\up9(酶Ⅰ),\s\d10(酶Ⅱ))ADP+Pi+能量。
3.细胞内ATP与ADP的相互转化是生物界的共性。
4.合成ATP的途径包括光合作用和呼吸作用。
5.ATP是生命活动的直接能源物质。
高中生物人教版 (2019)必修1《分子与细胞》第2节 细胞的能量“货币”ATP导学案: 这是一份高中生物人教版 (2019)必修1《分子与细胞》第2节 细胞的能量“货币”ATP导学案,共3页。学案主要包含了教材目标,教学重难点,课堂教学,练习反馈等内容,欢迎下载使用。
高中生物人教版 (2019)必修1《分子与细胞》第2节 细胞的能量“货币”ATP导学案及答案: 这是一份高中生物人教版 (2019)必修1《分子与细胞》第2节 细胞的能量“货币”ATP导学案及答案,共12页。学案主要包含了ATP是一种高能磷酸化合物等内容,欢迎下载使用。
高中生物人教版 (2019)必修1《分子与细胞》第2节 细胞的能量“货币”ATP学案: 这是一份高中生物人教版 (2019)必修1《分子与细胞》第2节 细胞的能量“货币”ATP学案,共5页。

