还剩20页未读,
继续阅读
所属成套资源:2021版新高考数学一轮复习教师用书(精品教案,)
成套系列资料,整套一键下载
2021版新高考数学一轮教师用书:【经典微课堂】——数学建模在高中数学中的应用
展开
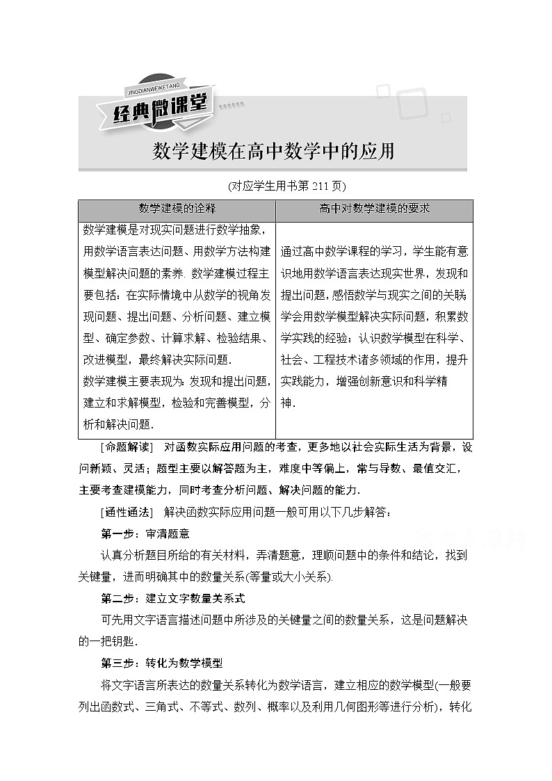
(对应学生用书第211页)
数学建模的诠释
高中对数学建模的要求
数学建模是对现实问题进行数学抽象,用数学语言表达问题、用数学方法构建模型解决问题的素养. 数学建模过程主要包括:在实际情境中从数学的视角发现问题、提出问题、分析问题、建立模型、确定参数、计算求解、检验结果、改进模型,最终解决实际问题.
数学建模主要表现为:发现和提出问题,建立和求解模型,检验和完善模型,分析和解决问题.
通过高中数学课程的学习,学生能有意识地用数学语言表达现实世界,发现和提出问题,感悟数学与现实之间的关联;学会用数学模型解决实际问题,积累数学实践的经验;认识数学模型在科学、社会、工程技术诸多领域的作用,提升实践能力,增强创新意识和科学精神.
[命题解读] 对函数实际应用问题的考查,更多地以社会实际生活为背景,设问新颖、灵活;题型主要以解答题为主,难度中等偏上,常与导数、最值交汇,主要考查建模能力,同时考查分析问题、解决问题的能力.
[通性通法] 解决函数实际应用问题一般可用以下几步解答:
第一步:审清题意
认真分析题目所给的有关材料,弄清题意,理顺问题中的条件和结论,找到关键量,进而明确其中的数量关系(等量或大小关系).
第二步:建立文字数量关系式
可先用文字语言描述问题中所涉及的关键量之间的数量关系,这是问题解决的一把钥匙.
第三步:转化为数学模型
将文字语言所表达的数量关系转化为数学语言,建立相应的数学模型(一般要列出函数式、三角式、不等式、数列、概率以及利用几何图形等进行分析),转化为一个数学问题.
第四步:解决数学问题
利用所学数学知识解决转化后的数学问题(常利用导数、基本不等式解决),得到相应的数学结论.
第五步:返本还原
把所得到的关于应用问题的数学结论,还原为实际问题本身所具有的意义.
第六步:反思回顾
查看关键点、易错点,如函数关系式的求解是否正确;定义域是否正确;导数的求解及分类是否准确等.
[分类讲解]
函数与导数、不等式中的数学建模
【示例1】 某山区外围有两条相互垂直的直线型公路,为进一步改善山区的交通现状,计划修建一条连接两条公路和山区边界的直线型公路.记两条相互垂直的公路为l1,l2,山区边界曲线为C.计划修建的公路为l,如图所示,M,N为C的两个端点,测得点M到l1,l2的距离分别为5千米和40千米,点N到l1,l2的距离分别为20千米和2.5千米,以l2,l1所在直线分别为x,y轴,建立平面直角坐标系xOy.假设曲线C符合函数y=(其中a,b为常数)模型.
(1)求a,b的值;
(2)设公路l与曲线C相切于P点,P的横坐标为t.
①请写出公路l长度的函数解析式f(t),并写出其定义域;
②当t为何值时,公路l的长度最短?求出最短长度.
[思路点拨] (1)由题意得函数y=过点(5,40),(20,2.5),列方程组就可解出a,b的值.(2)①求公路l长度的函数解析式f(t),就是求出直线l与x,y轴交点,再利用两点间距离公式计算即可,关键是利用导数几何意义求出直线l方程,再根据M,N为C的两个端点的限制条件得定义域为[5,20];②对函数解析式f(t),解析式根式内部分单独求导求最值,注意函数变化趋势.
[解] (1)由题意知,点M,N的坐标分别为(5,40),(20,2.5).
将其分别代入y=,得
解得
(2)①由(1)知,y=(5≤x≤20),则点P的坐标为(t,),设在点P处的切线l交x,y轴分别于A,B点,y′=-,则l的方程为y-=-(x-t),由此得A(,0),B(0,).
故f(t)==,t∈[5,20].
②设g(t)=t2+,则g′(t)=2t-.
令g′(t)=0,解得t=10.
当t∈(5,10)时,g′(t)<0,g(t)是减函数;
当t∈(10,20)时,g′(t)>0,g(t)是增函数.
从而,当t=10时,函数g(t)有极小值,也是最小值,所以g(t)min=300,此时f(t)min=15.
答:当t=10时,公路l的长度最短,最短长度为15千米.
【对点练1】 如图,某工厂两幢平行厂房间距为50 m,沿前后墙边均有5 m的绿化带,现在绿化带之间空地上建造一个无盖的长方体贮水池,其容积为4 800 m3,深度为3 m,水池一组池壁与厂房平行.如果池底总造价为c元,平行厂房的池壁每1 m2的造价为a元,垂直厂房的池壁每1 m2的造价为b元,设该贮水池的底面平行于厂房的一边的长为x(m).
(1)求建造该长方体贮水池总造价y的函数关系,并写出函数的定义域;
(2)试问怎样设计该贮水池能使总造价最低?并求出最低总造价.
[解] (1)由题意,贮水池的底面一边的长为x m,则另一边长为 m,即 m,
所以总造价y=c+a×2×3x+b×2×3×,即y=c+6×,x∈(0,40].
(2)因为a>0,b>0,所以ax+≥2·=80.当且仅当ax=,
即x=40时取等号.若b≤a,则40∈(0,40],当x=40时,ymin=c+480;
若b>a,则当x∈(0,40]时,y′=6×=6×<0,
所以函数y在x∈(0,40]上单调递减,也即当x=40时,ymin=c+240a+240b.
综上可知,当b≤a时,水池设计成底面的边长为40 m,另一边长40 m,最低造价为(c+480)元;当b>a时,水池设计成底面边长为40 m的正方形时,最低造价为(c+240a+240b)元.
三角函数中数学建模的运用
【示例2】 如图,某旅游区拟建一主题游乐园,该游乐区为五边形区域ABCDE,其中三角形区域ABE为主题游乐区,四边形区域BCDE为休闲游乐区,AB,BC,CD,DE,EA,BE为游乐园的主要道路(不考虑宽度).∠BCD=∠CDE=120°,∠BAE=60°,DE=3BC=3CD=3 km.
(1)求道路BE的长度;
(2)求道路AB,AE长度之和的最大值.
[思路点拨] (1)连接BD,由余弦定理可得BD,由已知可求∠CDB=∠CBD=30°,∠CDE=120°,可得∠BDE=90°,利用勾股定理即可得BE的值.
(2)设∠ABE=α,由正弦定理,可得AB=4sin (120°-α),AE=4sin α,利用三角函数恒等变换的应用化简可得AB+AE=4sin (α+30°),结合范围30°<α+30°<150°,利用正弦函数的性质可求AB+AE的最大值,从而得解.
[解] (1)如图,连接BD,在△BCD中,
由余弦定理可得:
BD2=BC2+CD2-2BC·CD cos ∠BCD=1+1-2×1×1×=3,∴BD=,
∵BC=CD,∴∠CDB=∠CBD==30°,
又∵∠CDE=120°,∴∠BDE=90°,
∴在Rt△BDE中,BE===2.
(2)设∠ABE=α,∵∠BAE=60°,
∴∠AEB=120°-α,在△ABE中,由正弦定理,
可得==,
∵==4,
∴AB=4sin(120°-α),AE=4sin α,
∴AB+AE=4sin (120°-α)+4sin α
=4+4sin α
=2cos α+6sin α=4sin (α+30°),
∵0°<α<120°,∴30°<α+30°<150°,
∴当α+30°=90°,即α=60°时,AB+AE取得最大值4 km,即道路AB,AE长度之和的最大值为4 km.
【对点练2】 如图,一块弓形薄铁片布料EMF,点M为弧EF的中点,其所在圆O的半径为4 dm(圆心O在弓形EMF内),∠EOF=.将弓形薄铁片裁剪成尽可能大的矩形铁片ABCD(不计损耗), AD∥EF,且点A,D在弧EF上,设∠AOD=2θ.
(1)求矩形铁片ABCD的面积S关于θ的函数关系式;
(2)当矩形铁片ABCD的面积最大时,求cos θ的值.
[解] (1)设矩形铁片的面积为S,∠AOM=θ.
当0<θ<时(如图①),AB=4cos θ+2,AD=2×4sin θ,
S=AB×AD=(4cos θ+2)(2×4sin θ)=16sin θ(2cos θ+1).
当≤θ<时(如图②),AB=2×4cos θ,AD=2×4sin θ,
故S=AB×AD=64sin θcos θ=32sin 2θ.
综上得,矩形铁片的面积S关于θ的函数关系式为
S=
图① 图②
(2)当0<θ<时,求导,得S′=16[cos θ(2cos θ+1)+sin θ(-2sin θ)]=16(4cos2 θ+cos θ-2).
令S′=0,得cos θ=. 记区间内余弦值等于的角为θ0(唯一存在),列表:
θ
(0,θ0)
θ0
S′
+
0
-
S
极大值
又当≤θ<时,S=32sin 2θ是单调减函数,所以当θ=θ0,即cos θ=时,矩形铁片的面积最大.
数列中数学建模的运用
【示例3】 某科技创新公司投资400万元研发了一款网络产品,产品上线第1个月的收入为40万元,预计在今后若干个月内,该产品每月的收入平均比上一月增长50%,同时,该产品第1个月的维护费支出为100万元,以后每月的维护费支出平均比上一个月增加50万元.
(1)分别求出第6个月该产品的收入和维护费支出,并判断第6个月该产品的收入是否足够支付第6个月的维护费支出?
(2)从第几个月起,该产品的总收入首次超过总支出?(总支出包括维护费支出和研发投资支出)
[思路点拨] (1)根据题意可知月收入依次成首项为40万元,公比为的等比数列,每月的维护费支出依次成首项为100万元,公差为50的等差数列.进而利用等差与等比数列的通项公式求得an和bn,代入n=6可得结果.
(2)设经过n个月的总收入为Sn万元,总支出为Tn万元,进而根据等比数列及等差数列的求和公式分别求得Sn和Tn.进而根据Sn-Tn>0,求得n的范围.
[解] 记产品从第一个月起,每个月的收入为数列,每个月的维护费支出为数列,则an=40·,bn=100+50 .
(1)第6个月的收入为:a6=40·≈303.75万元,第6个月的维护费为:b6=100+50=350万元,
∴第6个月的收入还不足以支付第6个月的维护费 .
(2)到第n个月,该产品的总收入为
Sn==80·-80,
该产品的总支出为Tn=100n+×50+400=25n2+75n+400,
由题意知,只需Sn-Tn>0,
即->0 ,
由计算器解得满足上述不等式的最小正整数n=10.
∴从第10个月起,该产品的总收入首次超过总支出.
【对点练3】 科学研究证实,二氧化碳等温室气体的排放(简称碳排放)对全球气候和生态环境产生了负面影响,环境部门对A市每年的碳排放总量规定不能超过550万吨,否则将采取紧急限排措施.已知A市2018年的碳排放总量为400万吨,通过技术改造和倡导低碳生活等措施,此后每年的碳排放量比上一年的碳排放总量减少10%.同时,因经济发展和人口增加等因素,每年又新增加碳排放量m万吨(m>0).
(1)求A市2020年的碳排放总量(用含m的式子表示).
(2)若A市永远不需要采取紧急限排措施,求m的取值范围.
[解] 设2019年的碳排放总量为a1,2020年的碳排放总量为a2,…
(1)由已知,a1=400×0.9+m,
a2=0.9×+m=400×0.92+0.9m+m=324+1.9m.
(2)a3=0.9×+m =400×0.93+0.92m+0.9m+m,
…
an=400×0.9n+0.9n-1m+0.9n-2m+…+0.9m+m=400×0.9n+m×=400×0.9n+10m
=·0.9n+10m.
由已知,有∀n∈N*,an≤550,
①当400-10m=0,即m=40时,显然满足题意;
②当400-10m>0,即m<40时,
由指数函数的性质可得:×0.9+10m≤550,解得m≤190.综合得m<40;
③当400-10m<0,即m>40时,
由指数函数的性质可得:10m≤550,解得m≤55,综合得40
综上可得所求m的范围是.
立体几何中数学建模的运用
【示例4】 将一铁块高温熔化后制成一张厚度忽略不计、面积为100 dm2的矩形薄铁皮(如图),并沿虚线l1,l2裁剪成A,B,C三个矩形(B,C全等),用来制成一个柱体.现有两种方案:
方案①:以l1为母线,将A作为圆柱的侧面展开图,并从B,C中各裁剪出一个圆形作为圆柱的两个底面;
方案②:以l1为侧棱,将A作为正四棱柱的侧面展开图,并从B,C中各裁剪出一个正方形(各边分别与l1或l2垂直)作为正四棱柱的两个底面.
(1)设B,C都是正方形,且其内切圆恰为按方案①制成的圆柱的底面,求底面半径;
(2)设l1的长为x dm,则当x为多少时,能使按方案②制成的正四棱柱的体积最大?
[解] (1)设所得圆柱的半径为r dm,
则(2πr+2r)×4r=100,解得r=.
(2)设所得正四棱柱的底面边长为a dm,则 即
法一:所得正四棱柱的体积
V=a2x≤
记函数p(x)=
则p(x)在(0,2]上单调递增,在[2,+∞)上单调递减,所以当x=2时, p(x)max=20.所以当x=2,a=时,Vmax=20 dm3.
法二:2a≤x≤,从而a≤.
所得正四棱柱的体积V=a2x≤a2=20a≤20.
所以当a=,x=2时,Vmax=20 dm3.
【对点练4】 某企业拟建造如图所示的容器(不计厚度,长度单位:米),其中容器的中间为圆柱形,左右两端均为半球形,按照设计要求容器的容积为立方米,且l≥2r.假设该容器的建造费用仅与其表面积有关.已知圆柱形部分每平方米建造费用为3千元,半球形部分每平方米建造费用为c(c>3)千元.设该容器的建造费用为y千元.
(1)写出y关于r的函数表达式,并求该函数的定义域;
(2)求该容器的建造费用最少时的r.
[解] (1)由体积V=πr3+πr2l=,
解得l=,
∴y=2πrl×3+4πr2×c=6πr×+4cπr2
=2π·,
又l≥2r,即≥2r,解得0<r≤2,
∴其定义域为(0,2].
(2)由(1)得,y′=8π(c-2)r-,
=(r3-),0<r≤2.
由于c>3,所以c-2>0,
当r3-=0时,则r=.
令=m,(m>0)
所以y′=(r-m)(r2+rm+m2).
①当0<m<2,即c>时,
当r=m时,y′=0,
当r∈(0,m)时,y′<0,
当r∈(m,2)时,y′>0,
所以r=m是函数y的极小值点,也是最小值点.
②当m≥2,即3<c≤时,
当r∈(0,2)时,y′<0,函数单调递减.
所以r=2是函数y的最小值点.
综上所述,当3<c≤时,建造费用最少时r=2;
当c>时,建造费用最少时r=.
解析几何中数学建模的运用
【示例5】 (2019·上海模拟)某地拟建造一座体育馆,其设计方案侧面的外轮廓线如图所示:曲线AB是以点E为圆心的圆的一部分,其中E(0,t)(00)的一部分,CD⊥AD,且CD恰好等于圆E的半径.
(1)若CD=30米,AD=24米,求t与a的值;
(2)若体育馆侧面的最大宽度DF不超过75米,求a的取值范围.
[思路点拨] (1)根据抛物线方程求得B,从而可得半径,即CD=50-t,进而解得t;通过圆E的方程求得A点坐标,从而得到C点坐标,代入抛物线方程求得a.(2)求解出C点坐标后,可知DF=50-t+≤75,可整理为a≥,利用基本不等式可求得的最大值,从而可得a的范围.
[解] (1)由抛物线方程得:B,
∴BE=50-t.
又BE,CD均为圆的半径,
∴CD=50-t,则t=50-30=20.
∴圆E的方程为:x2+=302.
∴A.
∴OD=AD-AO=24-10=14,
则C.
代入抛物线方程得:30=-a+50,
解得:a=.
(2)由题意知,圆E的半径为:50-t,即CD=50-t.
则C点纵坐标为50-t,代入抛物线方程可得:x=,即OD=.
∴DF=50-t+≤75,
整理可得a≥=.
∵t∈,
∴t+≥2=50(当且仅当t=25时取等号),
∴≤,∴a≥.
即a的取值范围为.
【对点练5】 如图,有一块扇形区域的空地,其中∠AOB=90°,OA=120 m.现要对该区域绿化升级改造.设计要求建造三座凉亭供市民休息,其中凉亭C位于OA上,且AC=40 m,凉亭D位于OB的中点,凉亭E位于弧AB上.
(1)现要在四边形OCED内种植花卉,其余部分种植草坪,试确定E点的位置,使种植花卉的面积最大;
(2)为了便于市民观赏花卉,现修建两条小道EC和ED,其中EC小道铺设塑胶,造价为每米a元,ED为离开地面高1 m的木质栈道,造价为每米2a元,试确定E点的位置,使两条小道总造价最小.
[解] (1)以O为坐标原点,OB所在直线为x轴,
OA所在直线为y轴建立平面直角坐标系,则C(0,80),D(60,0),
CD所以直线方程为:+=1,即4x+3y=240,
弧AB所在圆的方程为x2+y2=1202.
设与CD平行且与弧AB相切的直线为l:4x+3y=m,当面积最大时,E为切点,此时E点为过圆O与直线CD的垂线与扇形弧的交点.
(2)设总造价为S元,E(x,y),由题意得,S=aCE+2aDE.在x轴上取一点M(m,0),使得=2,则EM2=4ED2,即(x-m)2+y2=4[(x-60)2+y2],整理得3x2+(2m-480)x+3y2=m2-1202(*),
当2m-480=0,即m=240时(*)可化为x2+y2=1202,此即为弧AB所在圆的方程,即弧AB上所有的点都满足,EM=2ED.所以M(240,0),
此时CE+2DE=CE+EM,当且仅当C,E,M三点共线时总造价最小.
统计与概率中数学建模的运用
【示例6】 (2019·武汉模拟)武汉又称江城,是湖北省省会城市,被誉为中部地区中心城市,它不仅有着深厚的历史积淀与丰富的民俗文化,更有着众多名胜古迹与旅游景点,每年来武汉参观旅游的人数不胜数,其中黄鹤楼与东湖被称为两张名片.为合理配置旅游资源,现对已游览黄鹤楼景点的游客进行随机问卷调查,若不游玩东湖记1分,若继续游玩东湖记2分,每位游客选择是否游览东湖景点的概率均为,游客之间选择意愿相互独立.
(1)从游客中随机抽取3人,记总得分为随机变量X,求X的分布列与数学期望;
(2)①若从游客中随机抽取m人,记总分恰为m分的概率为Am,求数列的前10项和;
②在对所有游客进行随机问卷调查过程中,记已调查过的累计得分恰为n分的概率为Bn,探讨Bn与Bn-1之间的关系,并求数列的通项公式.
[思路点拨] (1)判断出X可能取值为3,4,5,6,分别求出概率,进而求出其数学期望.
(2)①由题可得首项为,公比为的等比数列,并求其前10项和.②根据Bn与Bn-1之间的关系1-Bn=Bn-1,用待定系数法得Bn-=-,进一步就可求出的通项公式.
[解] (1)X可能取值为3,4,5,6.
P(X=3)==,P(X=4)=C=,P(X=5)=C=,P(X=6)=C=.
∴X的分布列为
X
3
4
5
6
P
∴E(X)=3×+4×+5×+6×=4.5
(2)①总分恰为m分的概率为Am=,
∴数列是首项为,公比为的等比数列,
前10项和S10==.
②已调查过的累计得分恰为n分的概率为Bn,得不到n分的情况只有先得n-1分,再得2分,概率为Bn-1,B1=.所以1-Bn=Bn-1,即Bn=-Bn-1+1,
∴Bn-=-.
∴Bn-=·,
∴Bn=-=+.
【对点练6】 (2019·湖南长郡中学模拟)随着经济的发展,个人收入的提高,自2019年1月1日起,个人所得税起征点和税率调整.调整如下:纳税人的工资、薪金所得,以每月全部收入额减除5 000元后的余额为应纳税所得额.依照个人所得税税率表,调整前后的计算方法如下表:
个人所得税税率表(调整前)
个人所得税税率表(调整后)
免征额3 500元
免征额5 000元
级数
全月应纳税所得额
税率
(%)
级数
全月应纳税所得额
税率
(%)
1
不超过1 500元部分
3
1
不超过3 000元部分
3
2
超过1 500元至4 500元的部分
10
2
超过3 000元至12 000元的部分
10
3
超过4 500元至9 000元的部分
20
3
超过12 000元至25 000元的部分
20
...
...
...
...
...
...
(1)假如小红某月的工资、薪金等所得税前收入总和不高于8 000元,记x表示总收入,y表示应纳的税,试写出调整前后y关于x的函数表达式;
(2)某税务部门在小红所在公司利用分层抽样方法抽取某月100个不同层次员工的税前收入,并制成下面的频数分布表:
收入(元)
[3 000,
5 000)
[5 000,
7 000)
[7 000,
9 000)
[9 000,
11 000)
[11 000,13 000)
[13 000,15 000)
人数
30
40
10
8
7
5
①先从收入在[3 000,5 000)及[5 000,7 000)的人群中按分层抽样抽取7人,再从中选4人作为新纳税法知识宣讲员,用a表示抽到作为宣讲员的收入在[3 000,5 000)元的人数,b表示抽到作为宣讲员的收入在[5 000,7 000)元的人数,随机变量Z=|a-b|,求Z的分布列与数学期望;
②小红该月的工资、薪金等税前收入为7 500元时,请你帮小红算一下调整后小红的实际收入比调整前增加了多少?
[解] (1)调整前y关于x的表达式为y= ,
调整后y关于x的表达式为
y= .
(2)①由频数分布表可知从及的人群中抽取7人,其中中占3人,的人中占4人,
再从这7人中选4人,所以Z的取值可能为0,2,4,
P=P==,
P=P+P ==,
P=P==,
所以其分布列为
Z
0
2
4
P
所以E=0×+2×+4×=.
②由于小红的工资、薪金等税前收入为7 500元,
按调整起征点前应纳个税为1 500×3%+2 500×10%=295元;
按调整起征点后应纳个税为2 500×3%=75元,
由此可知,调整起征点后应纳个税少交220元,即个人的实际收入增加了220元,所以小红的实际收入增加了220元.
[综合训练]
1.为了测量两山顶M,N间的距离,飞机沿水平方向在A,B两地进行测量,A,B,M,N在同一铅直平面内(如图).飞机能够测量的数据有俯角和A,B间的距离,请设计一个方案,包括:①指出需要测量的数据(用字母表示,并在图中标出);②用文字和公式写出计算M,N间的距离的步骤.
[解] ①需要测量的数据有:A点到M,N点的俯角α1,β1;B点到M,N的俯角α2,β2;A,B两点间的距离d(如图所示).
②第一步:计算AM,由正弦定理AM=;
第二步:计算AN.由正弦定理AN=;
第三步:计算MN,由余弦定理
MN=.
2.(2019·福建模拟)某公司计划投资开发一种新能源产品,预计能获得10万元~1 000万元的收益.现准备制定一个对开发科研小组的奖励方案:奖金y(单位:万元)随收益x(单位:万元)的增加而增加,且奖金总数不超过9万元,同时奖金总数不超过收益的20%.
(1)若建立奖励方案函数模型y=f(x),试确定这个函数的定义域、值域和的范围;
(2)现有两个奖励函数模型:①y=+2;②y=4lg x-3.试分析这两个函数模型是否符合公司的要求?请说明理由.
[解] (1)y=f(x)的定义域是[10,1 000],值域是(0,9],∈(0,0.2].
(2)当y=+2时,=+的最大值是>0.2, 不符合要求.
当y=4lg x-3时, 在定义域上为增函数,最大值为9.
≤0.2⇔y-0.2x≤0.令g(x)=4lg x-3-0.2x,
则g′(x)=<0,
所以g(x)≤g(10)=-1<0,即≤0.2.故函数y=4lg x-3符合公司要求.
3.(2019·安阳模拟)黄河被称为我国的母亲河,它的得名据说来自于河水的颜色,黄河因携带大量泥沙所以河水呈现黄色, 黄河的水源来自青海高原,上游的1 000公里的河水是非常清澈的.只是中游流经黄土高原,又有太多携带有大量泥沙的河流汇入才造成黄河的河水逐渐变得浑浊.在刘家峡水库附近,清澈的黄河和携带大量泥沙的洮河汇合,在两条河流的交汇处,水的颜色一清一浊,互不交融,泾渭分明,形成了一条奇特的水中分界线,设黄河和洮河在汛期的水流量均为2 000 m3/s,黄河水的含沙量为2 kg/m3,洮河水的含沙量为20 kg/m3,假设从交汇处开始沿岸设有若干个观测点,两股河水在流经相邻的观测点的过程中,其混合效果相当于两股河水在1秒内交换1 000 m3的水量,即从洮河流入黄河1 000 m3的水混合后,又从黄河流入1 000 m3的水到洮河再混合.
(1)求经过第二个观测点时,两股河水的含沙量;
(2)从第几个观测点开始,两股河水的含沙量之差小于0.01 kg/m3?(不考虑泥沙沉淀)
[解] (1)用an,bn分别表示河流在经过第n个观测点时,洮河水和黄河水的含沙量,
则a1=20,b1=2.
由题意可知,b2==a1+b1=8,
a2==a1+b2=14,
即经过第二个观测点时,洮河水的含沙量为14 kg/m3,黄河水的含沙量为8 kg/m3.
(2)由题意可知bn==an-1+bn-1(n≥2,n∈N*),an==an-1+bn=an-1+bn-1(n≥2,n∈N*),
由于题目中问题考虑河水中含沙量之差,故可考虑数列{an-bn},
由上式可知,an-bn=(an-1-bn-1)(n≥2,n∈N*),a1-b1=18,
所以数列{an-bn}是以18为首项,为公比的等比数列,
则an-bn=18×()n-1,令18×()n-1<0.01,则3n-1>1 800,n≥8,
即从第8个观测点开始,两股河水的含沙量之差小于0.01 kg/m3.
4.如图,有一个长方形地块ABCD,边AB为2 km, AD为4 km.地块的一角是湿地(图中阴影部分),其边缘线AC是以直线AD为对称轴,以A为顶点的抛物线的一部分.现要铺设一条过边缘线AC上一点P的直线型隔离带EF,E,F分别在边AB,BC上(隔离带不能穿越湿地,且占地面积忽略不计).设点P到边AD的距离为t(单位:km),△BEF的面积为S(单位:km2).
(1)求S关于t的函数解析式,并指出该函数的定义域;
(2)是否存在点P,使隔离出的△BEF面积S超过3 km2?并说明理由.
[解] (1)如图,以A为坐标原点O,AB所在直线为x轴,建立平面直角坐标系,则C点坐标为(2,4).
设边缘线AC所在抛物线的方程为y=ax2,
把(2,4)代入,得4=a×22,解得a=1,
所以抛物线的方程为y=x2.
因为y′=2x,
所以过P(t,t2)的切线EF的方程为y=2tx-t2.
令y=0,得E(,0);令x=2,得F(2,4t-t2),
所以S=(2-)(4t-t2),
所以S=(t3-8t2+16t),定义域为(0,2].
(2)S′=(3t2-16t+16)=(t-4)(t-),
由S′(t)>0,得0
所以S′(t)在(0,)上是增函数,在(,2]上是减函数,
所以S在(0,2]上有最大值S()=.
又因为=3-<3,
所以不存在点P,使隔离出的△BEF面积S超过3 km2.
5.某种植园在芒果临近成熟时,随机从一些芒果树上摘下100个芒果,其质量分别在[100,150),[150,200),[200,250),[250,300),[300,350),[350,400)(单位:克)中,经统计得频率分布直方图如图所示.
(1)现按分层抽样从质量为[250,300),[300,350)的芒果中随机抽取9个,再从这9个中随机抽取3个,记随机变量X表示质量在[300,350)内的芒果个数,求X的分布列及数学期望;
(2)以各组数据的中间数代表这组数据的平均值,将频率视为概率,某经销商来收购芒果,该种植园中还未摘下的芒果大约还有10 000个,经销商提出如下两种收购方案:
A:所有芒果以10元/千克收购;
B:对质量低于250克的芒果以2元/个收购,高于或等于250克的以3元/个收购.
通过计算确定种植园选择哪种方案获利更多?
[解] (1)由题意及频率分布直方图得9个芒果中,质量在[250,300)和[300,350)内的分别有6个和3个.则X的可能取值为0,1,2,3.
P(X=0)==,
P(X=1)==,
P(X=2)==,P(X=3)==,
所以X的分布列为
X
0
1
2
3
P
X的数学期望E(X)=0×+1×+2×+3×=1.
(2)方案A:
(125×0.002+175×0.002+225×0.003+275×0.008+325×0.004+375×0.001)×50×10 000×10×0.001=25 750元.
方案B:低于250克:
(0.002+0.002+0.003)×50×10 000×2=7 000元;
高于或等于250克:
(0.008+0.004+0.001)×50×10 000×3=19 500元.
总计7 000+19 500=26 500元,
由25 750<26 500,故B方案获利更多,应选B方案.
6.(2019·武邑中学模拟)如图,某森林公园有一直角梯形区域ABCD,其四条边均为道路,AD∥BC,∠ADC=90°,AB=5千米,BC=8千米,CD=3千米.现甲、乙两管理员同时从A地出发匀速前往D地,甲的路线是AD,速度为6千米/小时,乙的路线是ABCD,速度为v千米/小时.
(1)若甲、乙两管理员到达D的时间相差不超过15分钟,求乙的速度v的取值范围;
(2)已知对讲机有效通话的最大距离是5千米.若乙先到达D,且乙从A到D的过程中始终能用对讲机与甲保持有效通话,求乙的速度v的取值范围.
[解] (1)由题意,可得AD=12千米.
由题可知≤,解得≤v≤.
(2)法一:设经过t小时,甲、乙之间的距离的平方为f(t).
由于乙先到达D地,故<2,即v>8.
①当0<vt≤5,即0<t≤时,
f(t)=(6t)2+(vt)2-2×6t×vt×cos ∠DAB= t2.
因为v2-v+36>0,所以当t=时,f(t)取最大值,
所以×≤25,解得v≥.
②当5≤vt≤13,即≤t≤时,
f(t)=(vt-1-6t)2+9=(v-6)2+9.
因为v>8,所以<,(v-6)2>0,
所以当t=时,f(t)取最大值,
所以(v-6)2 +9≤25,解得≤v≤.
③当13≤vt≤16,即≤t≤时,
f(t)=(12-6t)2+(16-vt)2,
因为12-6t>0,16-vt>0,所以f(t)在上递减,即当t=时,f(t)取最大值,
+≤25,解得≤v≤.
综上所述,8<v≤.
法二:首先,由乙先到达D,得<2,即v>8.
设从A出发经过t小时,甲、乙两管理员的位置分别为P,Q,则=(6t,0).
当0
当≤t≤时,==(vt-1,3);
当≤t≤时,==(12,16-vt);
当≤t≤2时,=(12,0).
记f(t)=2=(-)2,
则f(t)=
因为v>8,所以在相应的t的范围内,v2-v+36,(v-6)t-1,16-vt,12-6t均为正数,
可知f(t)在和上递增,在和上递减.
即f(t)在上递增,在上递减,所以f(t)max=f.
令f≤25,得-1≤4,解得8
(对应学生用书第211页)
数学建模的诠释
高中对数学建模的要求
数学建模是对现实问题进行数学抽象,用数学语言表达问题、用数学方法构建模型解决问题的素养. 数学建模过程主要包括:在实际情境中从数学的视角发现问题、提出问题、分析问题、建立模型、确定参数、计算求解、检验结果、改进模型,最终解决实际问题.
数学建模主要表现为:发现和提出问题,建立和求解模型,检验和完善模型,分析和解决问题.
通过高中数学课程的学习,学生能有意识地用数学语言表达现实世界,发现和提出问题,感悟数学与现实之间的关联;学会用数学模型解决实际问题,积累数学实践的经验;认识数学模型在科学、社会、工程技术诸多领域的作用,提升实践能力,增强创新意识和科学精神.
[命题解读] 对函数实际应用问题的考查,更多地以社会实际生活为背景,设问新颖、灵活;题型主要以解答题为主,难度中等偏上,常与导数、最值交汇,主要考查建模能力,同时考查分析问题、解决问题的能力.
[通性通法] 解决函数实际应用问题一般可用以下几步解答:
第一步:审清题意
认真分析题目所给的有关材料,弄清题意,理顺问题中的条件和结论,找到关键量,进而明确其中的数量关系(等量或大小关系).
第二步:建立文字数量关系式
可先用文字语言描述问题中所涉及的关键量之间的数量关系,这是问题解决的一把钥匙.
第三步:转化为数学模型
将文字语言所表达的数量关系转化为数学语言,建立相应的数学模型(一般要列出函数式、三角式、不等式、数列、概率以及利用几何图形等进行分析),转化为一个数学问题.
第四步:解决数学问题
利用所学数学知识解决转化后的数学问题(常利用导数、基本不等式解决),得到相应的数学结论.
第五步:返本还原
把所得到的关于应用问题的数学结论,还原为实际问题本身所具有的意义.
第六步:反思回顾
查看关键点、易错点,如函数关系式的求解是否正确;定义域是否正确;导数的求解及分类是否准确等.
[分类讲解]
函数与导数、不等式中的数学建模
【示例1】 某山区外围有两条相互垂直的直线型公路,为进一步改善山区的交通现状,计划修建一条连接两条公路和山区边界的直线型公路.记两条相互垂直的公路为l1,l2,山区边界曲线为C.计划修建的公路为l,如图所示,M,N为C的两个端点,测得点M到l1,l2的距离分别为5千米和40千米,点N到l1,l2的距离分别为20千米和2.5千米,以l2,l1所在直线分别为x,y轴,建立平面直角坐标系xOy.假设曲线C符合函数y=(其中a,b为常数)模型.
(1)求a,b的值;
(2)设公路l与曲线C相切于P点,P的横坐标为t.
①请写出公路l长度的函数解析式f(t),并写出其定义域;
②当t为何值时,公路l的长度最短?求出最短长度.
[思路点拨] (1)由题意得函数y=过点(5,40),(20,2.5),列方程组就可解出a,b的值.(2)①求公路l长度的函数解析式f(t),就是求出直线l与x,y轴交点,再利用两点间距离公式计算即可,关键是利用导数几何意义求出直线l方程,再根据M,N为C的两个端点的限制条件得定义域为[5,20];②对函数解析式f(t),解析式根式内部分单独求导求最值,注意函数变化趋势.
[解] (1)由题意知,点M,N的坐标分别为(5,40),(20,2.5).
将其分别代入y=,得
解得
(2)①由(1)知,y=(5≤x≤20),则点P的坐标为(t,),设在点P处的切线l交x,y轴分别于A,B点,y′=-,则l的方程为y-=-(x-t),由此得A(,0),B(0,).
故f(t)==,t∈[5,20].
②设g(t)=t2+,则g′(t)=2t-.
令g′(t)=0,解得t=10.
当t∈(5,10)时,g′(t)<0,g(t)是减函数;
当t∈(10,20)时,g′(t)>0,g(t)是增函数.
从而,当t=10时,函数g(t)有极小值,也是最小值,所以g(t)min=300,此时f(t)min=15.
答:当t=10时,公路l的长度最短,最短长度为15千米.
【对点练1】 如图,某工厂两幢平行厂房间距为50 m,沿前后墙边均有5 m的绿化带,现在绿化带之间空地上建造一个无盖的长方体贮水池,其容积为4 800 m3,深度为3 m,水池一组池壁与厂房平行.如果池底总造价为c元,平行厂房的池壁每1 m2的造价为a元,垂直厂房的池壁每1 m2的造价为b元,设该贮水池的底面平行于厂房的一边的长为x(m).
(1)求建造该长方体贮水池总造价y的函数关系,并写出函数的定义域;
(2)试问怎样设计该贮水池能使总造价最低?并求出最低总造价.
[解] (1)由题意,贮水池的底面一边的长为x m,则另一边长为 m,即 m,
所以总造价y=c+a×2×3x+b×2×3×,即y=c+6×,x∈(0,40].
(2)因为a>0,b>0,所以ax+≥2·=80.当且仅当ax=,
即x=40时取等号.若b≤a,则40∈(0,40],当x=40时,ymin=c+480;
若b>a,则当x∈(0,40]时,y′=6×=6×<0,
所以函数y在x∈(0,40]上单调递减,也即当x=40时,ymin=c+240a+240b.
综上可知,当b≤a时,水池设计成底面的边长为40 m,另一边长40 m,最低造价为(c+480)元;当b>a时,水池设计成底面边长为40 m的正方形时,最低造价为(c+240a+240b)元.
三角函数中数学建模的运用
【示例2】 如图,某旅游区拟建一主题游乐园,该游乐区为五边形区域ABCDE,其中三角形区域ABE为主题游乐区,四边形区域BCDE为休闲游乐区,AB,BC,CD,DE,EA,BE为游乐园的主要道路(不考虑宽度).∠BCD=∠CDE=120°,∠BAE=60°,DE=3BC=3CD=3 km.
(1)求道路BE的长度;
(2)求道路AB,AE长度之和的最大值.
[思路点拨] (1)连接BD,由余弦定理可得BD,由已知可求∠CDB=∠CBD=30°,∠CDE=120°,可得∠BDE=90°,利用勾股定理即可得BE的值.
(2)设∠ABE=α,由正弦定理,可得AB=4sin (120°-α),AE=4sin α,利用三角函数恒等变换的应用化简可得AB+AE=4sin (α+30°),结合范围30°<α+30°<150°,利用正弦函数的性质可求AB+AE的最大值,从而得解.
[解] (1)如图,连接BD,在△BCD中,
由余弦定理可得:
BD2=BC2+CD2-2BC·CD cos ∠BCD=1+1-2×1×1×=3,∴BD=,
∵BC=CD,∴∠CDB=∠CBD==30°,
又∵∠CDE=120°,∴∠BDE=90°,
∴在Rt△BDE中,BE===2.
(2)设∠ABE=α,∵∠BAE=60°,
∴∠AEB=120°-α,在△ABE中,由正弦定理,
可得==,
∵==4,
∴AB=4sin(120°-α),AE=4sin α,
∴AB+AE=4sin (120°-α)+4sin α
=4+4sin α
=2cos α+6sin α=4sin (α+30°),
∵0°<α<120°,∴30°<α+30°<150°,
∴当α+30°=90°,即α=60°时,AB+AE取得最大值4 km,即道路AB,AE长度之和的最大值为4 km.
【对点练2】 如图,一块弓形薄铁片布料EMF,点M为弧EF的中点,其所在圆O的半径为4 dm(圆心O在弓形EMF内),∠EOF=.将弓形薄铁片裁剪成尽可能大的矩形铁片ABCD(不计损耗), AD∥EF,且点A,D在弧EF上,设∠AOD=2θ.
(1)求矩形铁片ABCD的面积S关于θ的函数关系式;
(2)当矩形铁片ABCD的面积最大时,求cos θ的值.
[解] (1)设矩形铁片的面积为S,∠AOM=θ.
当0<θ<时(如图①),AB=4cos θ+2,AD=2×4sin θ,
S=AB×AD=(4cos θ+2)(2×4sin θ)=16sin θ(2cos θ+1).
当≤θ<时(如图②),AB=2×4cos θ,AD=2×4sin θ,
故S=AB×AD=64sin θcos θ=32sin 2θ.
综上得,矩形铁片的面积S关于θ的函数关系式为
S=
图① 图②
(2)当0<θ<时,求导,得S′=16[cos θ(2cos θ+1)+sin θ(-2sin θ)]=16(4cos2 θ+cos θ-2).
令S′=0,得cos θ=. 记区间内余弦值等于的角为θ0(唯一存在),列表:
θ
(0,θ0)
θ0
S′
+
0
-
S
极大值
又当≤θ<时,S=32sin 2θ是单调减函数,所以当θ=θ0,即cos θ=时,矩形铁片的面积最大.
数列中数学建模的运用
【示例3】 某科技创新公司投资400万元研发了一款网络产品,产品上线第1个月的收入为40万元,预计在今后若干个月内,该产品每月的收入平均比上一月增长50%,同时,该产品第1个月的维护费支出为100万元,以后每月的维护费支出平均比上一个月增加50万元.
(1)分别求出第6个月该产品的收入和维护费支出,并判断第6个月该产品的收入是否足够支付第6个月的维护费支出?
(2)从第几个月起,该产品的总收入首次超过总支出?(总支出包括维护费支出和研发投资支出)
[思路点拨] (1)根据题意可知月收入依次成首项为40万元,公比为的等比数列,每月的维护费支出依次成首项为100万元,公差为50的等差数列.进而利用等差与等比数列的通项公式求得an和bn,代入n=6可得结果.
(2)设经过n个月的总收入为Sn万元,总支出为Tn万元,进而根据等比数列及等差数列的求和公式分别求得Sn和Tn.进而根据Sn-Tn>0,求得n的范围.
[解] 记产品从第一个月起,每个月的收入为数列,每个月的维护费支出为数列,则an=40·,bn=100+50 .
(1)第6个月的收入为:a6=40·≈303.75万元,第6个月的维护费为:b6=100+50=350万元,
∴第6个月的收入还不足以支付第6个月的维护费 .
(2)到第n个月,该产品的总收入为
Sn==80·-80,
该产品的总支出为Tn=100n+×50+400=25n2+75n+400,
由题意知,只需Sn-Tn>0,
即->0 ,
由计算器解得满足上述不等式的最小正整数n=10.
∴从第10个月起,该产品的总收入首次超过总支出.
【对点练3】 科学研究证实,二氧化碳等温室气体的排放(简称碳排放)对全球气候和生态环境产生了负面影响,环境部门对A市每年的碳排放总量规定不能超过550万吨,否则将采取紧急限排措施.已知A市2018年的碳排放总量为400万吨,通过技术改造和倡导低碳生活等措施,此后每年的碳排放量比上一年的碳排放总量减少10%.同时,因经济发展和人口增加等因素,每年又新增加碳排放量m万吨(m>0).
(1)求A市2020年的碳排放总量(用含m的式子表示).
(2)若A市永远不需要采取紧急限排措施,求m的取值范围.
[解] 设2019年的碳排放总量为a1,2020年的碳排放总量为a2,…
(1)由已知,a1=400×0.9+m,
a2=0.9×+m=400×0.92+0.9m+m=324+1.9m.
(2)a3=0.9×+m =400×0.93+0.92m+0.9m+m,
…
an=400×0.9n+0.9n-1m+0.9n-2m+…+0.9m+m=400×0.9n+m×=400×0.9n+10m
=·0.9n+10m.
由已知,有∀n∈N*,an≤550,
①当400-10m=0,即m=40时,显然满足题意;
②当400-10m>0,即m<40时,
由指数函数的性质可得:×0.9+10m≤550,解得m≤190.综合得m<40;
③当400-10m<0,即m>40时,
由指数函数的性质可得:10m≤550,解得m≤55,综合得40
立体几何中数学建模的运用
【示例4】 将一铁块高温熔化后制成一张厚度忽略不计、面积为100 dm2的矩形薄铁皮(如图),并沿虚线l1,l2裁剪成A,B,C三个矩形(B,C全等),用来制成一个柱体.现有两种方案:
方案①:以l1为母线,将A作为圆柱的侧面展开图,并从B,C中各裁剪出一个圆形作为圆柱的两个底面;
方案②:以l1为侧棱,将A作为正四棱柱的侧面展开图,并从B,C中各裁剪出一个正方形(各边分别与l1或l2垂直)作为正四棱柱的两个底面.
(1)设B,C都是正方形,且其内切圆恰为按方案①制成的圆柱的底面,求底面半径;
(2)设l1的长为x dm,则当x为多少时,能使按方案②制成的正四棱柱的体积最大?
[解] (1)设所得圆柱的半径为r dm,
则(2πr+2r)×4r=100,解得r=.
(2)设所得正四棱柱的底面边长为a dm,则 即
法一:所得正四棱柱的体积
V=a2x≤
记函数p(x)=
则p(x)在(0,2]上单调递增,在[2,+∞)上单调递减,所以当x=2时, p(x)max=20.所以当x=2,a=时,Vmax=20 dm3.
法二:2a≤x≤,从而a≤.
所得正四棱柱的体积V=a2x≤a2=20a≤20.
所以当a=,x=2时,Vmax=20 dm3.
【对点练4】 某企业拟建造如图所示的容器(不计厚度,长度单位:米),其中容器的中间为圆柱形,左右两端均为半球形,按照设计要求容器的容积为立方米,且l≥2r.假设该容器的建造费用仅与其表面积有关.已知圆柱形部分每平方米建造费用为3千元,半球形部分每平方米建造费用为c(c>3)千元.设该容器的建造费用为y千元.
(1)写出y关于r的函数表达式,并求该函数的定义域;
(2)求该容器的建造费用最少时的r.
[解] (1)由体积V=πr3+πr2l=,
解得l=,
∴y=2πrl×3+4πr2×c=6πr×+4cπr2
=2π·,
又l≥2r,即≥2r,解得0<r≤2,
∴其定义域为(0,2].
(2)由(1)得,y′=8π(c-2)r-,
=(r3-),0<r≤2.
由于c>3,所以c-2>0,
当r3-=0时,则r=.
令=m,(m>0)
所以y′=(r-m)(r2+rm+m2).
①当0<m<2,即c>时,
当r=m时,y′=0,
当r∈(0,m)时,y′<0,
当r∈(m,2)时,y′>0,
所以r=m是函数y的极小值点,也是最小值点.
②当m≥2,即3<c≤时,
当r∈(0,2)时,y′<0,函数单调递减.
所以r=2是函数y的最小值点.
综上所述,当3<c≤时,建造费用最少时r=2;
当c>时,建造费用最少时r=.
解析几何中数学建模的运用
【示例5】 (2019·上海模拟)某地拟建造一座体育馆,其设计方案侧面的外轮廓线如图所示:曲线AB是以点E为圆心的圆的一部分,其中E(0,t)(0
(1)若CD=30米,AD=24米,求t与a的值;
(2)若体育馆侧面的最大宽度DF不超过75米,求a的取值范围.
[思路点拨] (1)根据抛物线方程求得B,从而可得半径,即CD=50-t,进而解得t;通过圆E的方程求得A点坐标,从而得到C点坐标,代入抛物线方程求得a.(2)求解出C点坐标后,可知DF=50-t+≤75,可整理为a≥,利用基本不等式可求得的最大值,从而可得a的范围.
[解] (1)由抛物线方程得:B,
∴BE=50-t.
又BE,CD均为圆的半径,
∴CD=50-t,则t=50-30=20.
∴圆E的方程为:x2+=302.
∴A.
∴OD=AD-AO=24-10=14,
则C.
代入抛物线方程得:30=-a+50,
解得:a=.
(2)由题意知,圆E的半径为:50-t,即CD=50-t.
则C点纵坐标为50-t,代入抛物线方程可得:x=,即OD=.
∴DF=50-t+≤75,
整理可得a≥=.
∵t∈,
∴t+≥2=50(当且仅当t=25时取等号),
∴≤,∴a≥.
即a的取值范围为.
【对点练5】 如图,有一块扇形区域的空地,其中∠AOB=90°,OA=120 m.现要对该区域绿化升级改造.设计要求建造三座凉亭供市民休息,其中凉亭C位于OA上,且AC=40 m,凉亭D位于OB的中点,凉亭E位于弧AB上.
(1)现要在四边形OCED内种植花卉,其余部分种植草坪,试确定E点的位置,使种植花卉的面积最大;
(2)为了便于市民观赏花卉,现修建两条小道EC和ED,其中EC小道铺设塑胶,造价为每米a元,ED为离开地面高1 m的木质栈道,造价为每米2a元,试确定E点的位置,使两条小道总造价最小.
[解] (1)以O为坐标原点,OB所在直线为x轴,
OA所在直线为y轴建立平面直角坐标系,则C(0,80),D(60,0),
CD所以直线方程为:+=1,即4x+3y=240,
弧AB所在圆的方程为x2+y2=1202.
设与CD平行且与弧AB相切的直线为l:4x+3y=m,当面积最大时,E为切点,此时E点为过圆O与直线CD的垂线与扇形弧的交点.
(2)设总造价为S元,E(x,y),由题意得,S=aCE+2aDE.在x轴上取一点M(m,0),使得=2,则EM2=4ED2,即(x-m)2+y2=4[(x-60)2+y2],整理得3x2+(2m-480)x+3y2=m2-1202(*),
当2m-480=0,即m=240时(*)可化为x2+y2=1202,此即为弧AB所在圆的方程,即弧AB上所有的点都满足,EM=2ED.所以M(240,0),
此时CE+2DE=CE+EM,当且仅当C,E,M三点共线时总造价最小.
统计与概率中数学建模的运用
【示例6】 (2019·武汉模拟)武汉又称江城,是湖北省省会城市,被誉为中部地区中心城市,它不仅有着深厚的历史积淀与丰富的民俗文化,更有着众多名胜古迹与旅游景点,每年来武汉参观旅游的人数不胜数,其中黄鹤楼与东湖被称为两张名片.为合理配置旅游资源,现对已游览黄鹤楼景点的游客进行随机问卷调查,若不游玩东湖记1分,若继续游玩东湖记2分,每位游客选择是否游览东湖景点的概率均为,游客之间选择意愿相互独立.
(1)从游客中随机抽取3人,记总得分为随机变量X,求X的分布列与数学期望;
(2)①若从游客中随机抽取m人,记总分恰为m分的概率为Am,求数列的前10项和;
②在对所有游客进行随机问卷调查过程中,记已调查过的累计得分恰为n分的概率为Bn,探讨Bn与Bn-1之间的关系,并求数列的通项公式.
[思路点拨] (1)判断出X可能取值为3,4,5,6,分别求出概率,进而求出其数学期望.
(2)①由题可得首项为,公比为的等比数列,并求其前10项和.②根据Bn与Bn-1之间的关系1-Bn=Bn-1,用待定系数法得Bn-=-,进一步就可求出的通项公式.
[解] (1)X可能取值为3,4,5,6.
P(X=3)==,P(X=4)=C=,P(X=5)=C=,P(X=6)=C=.
∴X的分布列为
X
3
4
5
6
P
∴E(X)=3×+4×+5×+6×=4.5
(2)①总分恰为m分的概率为Am=,
∴数列是首项为,公比为的等比数列,
前10项和S10==.
②已调查过的累计得分恰为n分的概率为Bn,得不到n分的情况只有先得n-1分,再得2分,概率为Bn-1,B1=.所以1-Bn=Bn-1,即Bn=-Bn-1+1,
∴Bn-=-.
∴Bn-=·,
∴Bn=-=+.
【对点练6】 (2019·湖南长郡中学模拟)随着经济的发展,个人收入的提高,自2019年1月1日起,个人所得税起征点和税率调整.调整如下:纳税人的工资、薪金所得,以每月全部收入额减除5 000元后的余额为应纳税所得额.依照个人所得税税率表,调整前后的计算方法如下表:
个人所得税税率表(调整前)
个人所得税税率表(调整后)
免征额3 500元
免征额5 000元
级数
全月应纳税所得额
税率
(%)
级数
全月应纳税所得额
税率
(%)
1
不超过1 500元部分
3
1
不超过3 000元部分
3
2
超过1 500元至4 500元的部分
10
2
超过3 000元至12 000元的部分
10
3
超过4 500元至9 000元的部分
20
3
超过12 000元至25 000元的部分
20
...
...
...
...
...
...
(1)假如小红某月的工资、薪金等所得税前收入总和不高于8 000元,记x表示总收入,y表示应纳的税,试写出调整前后y关于x的函数表达式;
(2)某税务部门在小红所在公司利用分层抽样方法抽取某月100个不同层次员工的税前收入,并制成下面的频数分布表:
收入(元)
[3 000,
5 000)
[5 000,
7 000)
[7 000,
9 000)
[9 000,
11 000)
[11 000,13 000)
[13 000,15 000)
人数
30
40
10
8
7
5
①先从收入在[3 000,5 000)及[5 000,7 000)的人群中按分层抽样抽取7人,再从中选4人作为新纳税法知识宣讲员,用a表示抽到作为宣讲员的收入在[3 000,5 000)元的人数,b表示抽到作为宣讲员的收入在[5 000,7 000)元的人数,随机变量Z=|a-b|,求Z的分布列与数学期望;
②小红该月的工资、薪金等税前收入为7 500元时,请你帮小红算一下调整后小红的实际收入比调整前增加了多少?
[解] (1)调整前y关于x的表达式为y= ,
调整后y关于x的表达式为
y= .
(2)①由频数分布表可知从及的人群中抽取7人,其中中占3人,的人中占4人,
再从这7人中选4人,所以Z的取值可能为0,2,4,
P=P==,
P=P+P ==,
P=P==,
所以其分布列为
Z
0
2
4
P
所以E=0×+2×+4×=.
②由于小红的工资、薪金等税前收入为7 500元,
按调整起征点前应纳个税为1 500×3%+2 500×10%=295元;
按调整起征点后应纳个税为2 500×3%=75元,
由此可知,调整起征点后应纳个税少交220元,即个人的实际收入增加了220元,所以小红的实际收入增加了220元.
[综合训练]
1.为了测量两山顶M,N间的距离,飞机沿水平方向在A,B两地进行测量,A,B,M,N在同一铅直平面内(如图).飞机能够测量的数据有俯角和A,B间的距离,请设计一个方案,包括:①指出需要测量的数据(用字母表示,并在图中标出);②用文字和公式写出计算M,N间的距离的步骤.
[解] ①需要测量的数据有:A点到M,N点的俯角α1,β1;B点到M,N的俯角α2,β2;A,B两点间的距离d(如图所示).
②第一步:计算AM,由正弦定理AM=;
第二步:计算AN.由正弦定理AN=;
第三步:计算MN,由余弦定理
MN=.
2.(2019·福建模拟)某公司计划投资开发一种新能源产品,预计能获得10万元~1 000万元的收益.现准备制定一个对开发科研小组的奖励方案:奖金y(单位:万元)随收益x(单位:万元)的增加而增加,且奖金总数不超过9万元,同时奖金总数不超过收益的20%.
(1)若建立奖励方案函数模型y=f(x),试确定这个函数的定义域、值域和的范围;
(2)现有两个奖励函数模型:①y=+2;②y=4lg x-3.试分析这两个函数模型是否符合公司的要求?请说明理由.
[解] (1)y=f(x)的定义域是[10,1 000],值域是(0,9],∈(0,0.2].
(2)当y=+2时,=+的最大值是>0.2, 不符合要求.
当y=4lg x-3时, 在定义域上为增函数,最大值为9.
≤0.2⇔y-0.2x≤0.令g(x)=4lg x-3-0.2x,
则g′(x)=<0,
所以g(x)≤g(10)=-1<0,即≤0.2.故函数y=4lg x-3符合公司要求.
3.(2019·安阳模拟)黄河被称为我国的母亲河,它的得名据说来自于河水的颜色,黄河因携带大量泥沙所以河水呈现黄色, 黄河的水源来自青海高原,上游的1 000公里的河水是非常清澈的.只是中游流经黄土高原,又有太多携带有大量泥沙的河流汇入才造成黄河的河水逐渐变得浑浊.在刘家峡水库附近,清澈的黄河和携带大量泥沙的洮河汇合,在两条河流的交汇处,水的颜色一清一浊,互不交融,泾渭分明,形成了一条奇特的水中分界线,设黄河和洮河在汛期的水流量均为2 000 m3/s,黄河水的含沙量为2 kg/m3,洮河水的含沙量为20 kg/m3,假设从交汇处开始沿岸设有若干个观测点,两股河水在流经相邻的观测点的过程中,其混合效果相当于两股河水在1秒内交换1 000 m3的水量,即从洮河流入黄河1 000 m3的水混合后,又从黄河流入1 000 m3的水到洮河再混合.
(1)求经过第二个观测点时,两股河水的含沙量;
(2)从第几个观测点开始,两股河水的含沙量之差小于0.01 kg/m3?(不考虑泥沙沉淀)
[解] (1)用an,bn分别表示河流在经过第n个观测点时,洮河水和黄河水的含沙量,
则a1=20,b1=2.
由题意可知,b2==a1+b1=8,
a2==a1+b2=14,
即经过第二个观测点时,洮河水的含沙量为14 kg/m3,黄河水的含沙量为8 kg/m3.
(2)由题意可知bn==an-1+bn-1(n≥2,n∈N*),an==an-1+bn=an-1+bn-1(n≥2,n∈N*),
由于题目中问题考虑河水中含沙量之差,故可考虑数列{an-bn},
由上式可知,an-bn=(an-1-bn-1)(n≥2,n∈N*),a1-b1=18,
所以数列{an-bn}是以18为首项,为公比的等比数列,
则an-bn=18×()n-1,令18×()n-1<0.01,则3n-1>1 800,n≥8,
即从第8个观测点开始,两股河水的含沙量之差小于0.01 kg/m3.
4.如图,有一个长方形地块ABCD,边AB为2 km, AD为4 km.地块的一角是湿地(图中阴影部分),其边缘线AC是以直线AD为对称轴,以A为顶点的抛物线的一部分.现要铺设一条过边缘线AC上一点P的直线型隔离带EF,E,F分别在边AB,BC上(隔离带不能穿越湿地,且占地面积忽略不计).设点P到边AD的距离为t(单位:km),△BEF的面积为S(单位:km2).
(1)求S关于t的函数解析式,并指出该函数的定义域;
(2)是否存在点P,使隔离出的△BEF面积S超过3 km2?并说明理由.
[解] (1)如图,以A为坐标原点O,AB所在直线为x轴,建立平面直角坐标系,则C点坐标为(2,4).
设边缘线AC所在抛物线的方程为y=ax2,
把(2,4)代入,得4=a×22,解得a=1,
所以抛物线的方程为y=x2.
因为y′=2x,
所以过P(t,t2)的切线EF的方程为y=2tx-t2.
令y=0,得E(,0);令x=2,得F(2,4t-t2),
所以S=(2-)(4t-t2),
所以S=(t3-8t2+16t),定义域为(0,2].
(2)S′=(3t2-16t+16)=(t-4)(t-),
由S′(t)>0,得0
所以S在(0,2]上有最大值S()=.
又因为=3-<3,
所以不存在点P,使隔离出的△BEF面积S超过3 km2.
5.某种植园在芒果临近成熟时,随机从一些芒果树上摘下100个芒果,其质量分别在[100,150),[150,200),[200,250),[250,300),[300,350),[350,400)(单位:克)中,经统计得频率分布直方图如图所示.
(1)现按分层抽样从质量为[250,300),[300,350)的芒果中随机抽取9个,再从这9个中随机抽取3个,记随机变量X表示质量在[300,350)内的芒果个数,求X的分布列及数学期望;
(2)以各组数据的中间数代表这组数据的平均值,将频率视为概率,某经销商来收购芒果,该种植园中还未摘下的芒果大约还有10 000个,经销商提出如下两种收购方案:
A:所有芒果以10元/千克收购;
B:对质量低于250克的芒果以2元/个收购,高于或等于250克的以3元/个收购.
通过计算确定种植园选择哪种方案获利更多?
[解] (1)由题意及频率分布直方图得9个芒果中,质量在[250,300)和[300,350)内的分别有6个和3个.则X的可能取值为0,1,2,3.
P(X=0)==,
P(X=1)==,
P(X=2)==,P(X=3)==,
所以X的分布列为
X
0
1
2
3
P
X的数学期望E(X)=0×+1×+2×+3×=1.
(2)方案A:
(125×0.002+175×0.002+225×0.003+275×0.008+325×0.004+375×0.001)×50×10 000×10×0.001=25 750元.
方案B:低于250克:
(0.002+0.002+0.003)×50×10 000×2=7 000元;
高于或等于250克:
(0.008+0.004+0.001)×50×10 000×3=19 500元.
总计7 000+19 500=26 500元,
由25 750<26 500,故B方案获利更多,应选B方案.
6.(2019·武邑中学模拟)如图,某森林公园有一直角梯形区域ABCD,其四条边均为道路,AD∥BC,∠ADC=90°,AB=5千米,BC=8千米,CD=3千米.现甲、乙两管理员同时从A地出发匀速前往D地,甲的路线是AD,速度为6千米/小时,乙的路线是ABCD,速度为v千米/小时.
(1)若甲、乙两管理员到达D的时间相差不超过15分钟,求乙的速度v的取值范围;
(2)已知对讲机有效通话的最大距离是5千米.若乙先到达D,且乙从A到D的过程中始终能用对讲机与甲保持有效通话,求乙的速度v的取值范围.
[解] (1)由题意,可得AD=12千米.
由题可知≤,解得≤v≤.
(2)法一:设经过t小时,甲、乙之间的距离的平方为f(t).
由于乙先到达D地,故<2,即v>8.
①当0<vt≤5,即0<t≤时,
f(t)=(6t)2+(vt)2-2×6t×vt×cos ∠DAB= t2.
因为v2-v+36>0,所以当t=时,f(t)取最大值,
所以×≤25,解得v≥.
②当5≤vt≤13,即≤t≤时,
f(t)=(vt-1-6t)2+9=(v-6)2+9.
因为v>8,所以<,(v-6)2>0,
所以当t=时,f(t)取最大值,
所以(v-6)2 +9≤25,解得≤v≤.
③当13≤vt≤16,即≤t≤时,
f(t)=(12-6t)2+(16-vt)2,
因为12-6t>0,16-vt>0,所以f(t)在上递减,即当t=时,f(t)取最大值,
+≤25,解得≤v≤.
综上所述,8<v≤.
法二:首先,由乙先到达D,得<2,即v>8.
设从A出发经过t小时,甲、乙两管理员的位置分别为P,Q,则=(6t,0).
当0
当≤t≤时,==(12,16-vt);
当≤t≤2时,=(12,0).
记f(t)=2=(-)2,
则f(t)=
因为v>8,所以在相应的t的范围内,v2-v+36,(v-6)t-1,16-vt,12-6t均为正数,
可知f(t)在和上递增,在和上递减.
即f(t)在上递增,在上递减,所以f(t)max=f.
令f≤25,得-1≤4,解得8
相关资料
更多

