2021届高考地理一轮创新教学案:第十八讲第57课时水土流失
展开第57课时 水土流失
1.我国水土流失严重地区
主要位于我国的黄土高原和南方低山丘陵地区。
2.黄土高原的水土流失
(1)成因
地理位置特殊,生态环境脆弱;降水集中,多暴雨;黄土土质疏松,垂直节理发育;地形起伏大,地质灾害频繁;植被稀少,破坏严重;不合理的农业生产;开矿。
(2)危害
地形起伏加大;土壤肥力下降,耕地减少,农业减产;河流含沙量增大,泥沙淤积,河床抬升;沙尘暴灾害加剧等。
(3)治理
退耕还林还草;植树种草;建设旱涝保收的基本农田;开展小流域综合治理;开展矿区土地的复垦工作。
考点 水土流失的成因与治理
阅读材料,完成下列要求。
材料一 黄土高原地区煤、稀土和有色金属资源丰富,曾是植被茂密的地区,但在自然和人为双重因素的影响下,现在变成了沟壑纵横的地区。近年来,黄土高原通过基本农田建设,实施水土保持林草措施和生态修复、建淤地坝等,累计治理水土流失面积约12万平方千米。上图为黄土高原位置示意图。
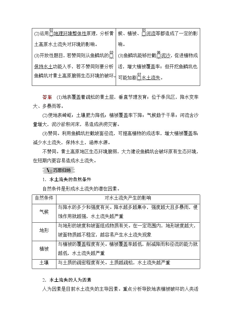
材料二 鱼鳞坑是陡坡地植树造林的一种工程措施。下图是鱼鳞坑剖面示意图和平面排列示意图。
(1)分析图中甲地水土流失产生的主要自然原因。
(2)运用地理环境整体性原理,分析黄土高原水土流失对环境的影响。
(3)有人认为需要在黄土高原地区大力建设鱼鳞坑,你是否赞同?请说明理由。
获取和解读信息 | 调动和运用知识 |
(1)甲地位于黄土高原,植被破坏严重,沟壑纵横。 (2)运用地理环境整体性原理,分析黄土高原水土流失对环境的影响。 (3)开放性题目,若赞同则从鱼鳞坑的保持水土功能入手,若不赞同则要分析鱼鳞坑对黄土高原脆弱生态环境的破坏。 | (1)水土流失的自然原因从地形、气候、土壤、植被等方面分析。 (2)水土流失对区域的地貌、土壤、气候、植被、河流等都造成了一定的影响。 (3)鱼鳞坑能够拦截泥沙,促进植物成活,增大植被覆盖率;但开挖鱼鳞坑也可能加剧水土流失。 |
答案 (1)地表覆盖着疏松的黄土层,垂直节理发育;位于季风区,降水变率大、多暴雨等。
(2)使地表崎岖;土壤肥力降低;植被覆盖率下降;气候趋于干旱;河流含沙量增大,泥沙淤积河床,易造成洪涝灾害。
(3)赞同。利用鱼鳞坑拦截坡面径流,可提高植物的成活率,增大植被覆盖率;减少水土流失,保持水土,涵养水源。
不赞同。黄土高原地区生态环境脆弱,大力建设鱼鳞坑会破坏原有生态环境,在短期内更容易造成水土流失。
1.水土流失的自然条件
自然条件是形成水土流失的潜在因素。
自然条件 | 对水土流失产生的影响 |
气候 | 与降水的多少和强度有关。降水越多越集中,强度越大且多暴雨,侵蚀作用就越强,水土流失越严重 |
地形 | 与地形的坡度和坡面组成物质有关。在一定范围内,地形坡度越大,坡面物质越不稳定,越容易产生水土流失现象 |
植被 | 与植被的覆盖程度有关。植被覆盖率越低,削减降雨和径流的能力就越低,水土流失越严重 |
土壤 | 与土质的疏密程度有关。土质越疏松,水土流失越严重 |
2.水土流失的人为因素
人为因素是目前水土流失的主导因素。重点分析导致地表植被破坏的人类活动。
(1)生活能源短缺,大量砍伐薪柴。
(2)山地资源开发利用不合理,毁林开荒、耕作方式不当、管理粗放。
(3)开矿、开采石料、修路、建房屋、修水利等开发建设不当。
3.小流域综合治理——水土流失治理的重要途径
4.黄土高原和南方低山丘陵区的水土流失状况对比
黄土高原和南方丘陵山区都是我国水土流失的典型区域,但两地在成因、危害及解决措施方面又不尽相同,具体分析如下:
(1)两地水土流失原因对比
共同点:人为滥垦乱伐。不同点:黄土高原土质疏松,南方丘陵山区降水丰沛。
(2)两地水土流失造成的经济损失不同:南方丘陵山区水土流失造成的损失更大,主要原因:①南方丘陵山区人均土地少,单位土地的生物生长量和产值较高;②南方丘陵山区土层薄,表土一旦被冲蚀,很难恢复;③地处江河中下游地区,多为重要的工农业生产基地和经济中心,水土流失会造成更大经济损失。
(3)治理措施不同:黄土高原侧重退耕还林、还草;南方丘陵山区侧重发展多种经营。
(2019·成都七中二诊)下图示意喀斯特地貌地区模拟不同降雨强度(指单位时间内降雨量,单位为mm/h)下,地表径流量与侵蚀产沙量的变化过程。读图,完成1~2题。
1.降雨强度为40 mm/h时,地表径流量较小的主要原因是( )
A.泥沙量少 B.下渗率大
C.地面崎岖 D.降雨历时短
答案 B
解析 图示为喀斯特地貌地区,降雨强度为40 mm/h时,地表径流量较小,主要原因是下渗率大,转化为地下径流多,B项正确;泥沙量少是侵蚀能力弱的结果,A项错误;地面崎岖,降水汇集快,是径流量大的原因,C项错误;降雨历时短,不是转化成地表径流量小的原因,D项错误。
2.降雨强度为140 mm/h时,降雨历时35分钟后,侵蚀产沙量发生变化的主要原因是( )
A.流量变大 B.流速变快
C.土质变松 D.土层变薄
答案 D
解析 根据图示曲线,降雨强度为140 mm/h时,降雨历时35分钟后,侵蚀产沙量不断减小,发生变化的主要原因是土层变薄,可侵蚀的土壤少,D项正确;图中曲线显示地表径流量一直在增大,A项错误;不能表明流速变快,B项错误;土质变松,产沙量会增多,C项错误。
土地利用图的判读
(2017·北京高考)下图为我国的三个省级行政区土地利用结构图。读图,回答(1)~(2)题。
(1)甲和土地利用类型Ⅰ、Ⅱ分别为( )
A.新,耕地、牧草地
B.滇,耕地、居民点及工矿用地
C.川,交通运输用地、牧草地
D.藏,牧草地、居民点及工矿用地
(2)内蒙古( )
A.水域面积大,水能资源丰富
B.受降水影响,森林覆盖率东部大于西部
C.地势平坦,宜大幅度提高城市建设用地比例
D.其他及未利用地面积比黔少,后备土地资源不足
【读图流程】
答案 (1)A (2)B
【读图技巧】
第一步:判定图表形式。
常见土地利用图的主要形式有竖向柱状图、横向柱状图、扇形图等。
第二步:区分坐标含义。
土地利用图中数值一般有两种形式,土地利用面积、土地利用比例。土地利用面积显示其绝对数值,土地利用比例显示不同土地利用类型的相对关系。
第三步:判断利用类型。
常见土地利用类型有耕地、林地、草地、建设用地、难利用和未利用土地、水域等。
第四步:判断主要类型。
常根据区域地理环境特征判断某地土地利用类型。如半干旱地区一般以草地为主,干旱地区一般以未利用地为主。
第五步:判断变化特点。
根据土地利用状况可以判断人类活动及区域地理环境变化特征。
(2020·全国Ⅰ卷五省优创名校第二次联考)下图示意我国某小流域1976~2010年间土地利用类型变化状况。据此完成1~2题。
1.1976~2010年,该流域内面积不断减小且减幅增大的土地利用方式是( )
A.林地、耕地 B.草地、城乡用地
C.耕地、草地 D.城乡用地、林地
答案 C
解析 由图可知,面积不断减少且减幅增大的土地利用方式是耕地、草地。
2.从土地利用类型变化状况来看,该流域( )
A.生态退耕还林增加
B.自然灾害类型大量减少
C.林业建设占用耕地减少
D.退耕还湖面积增加
答案 A
解析 根据图中变化可知,耕地、草地呈减少趋势,林地大量增加,与生态退耕还林密切相关。自然灾害类型不可能大量减少,林地面积增加,挤占大量耕地,水域面积变化不大。
一、选择题
20世纪50年代以来,东北平原的黑土区逐渐发展成为我国的商品粮基地。近年来黑土厚度变薄,肥力下降,引起生态环境恶化,严重影响农业的可持续发展。据此完成1~2题。
1.引起东北平原黑土厚度变薄、肥力下降的主要原因是( )
A.全球气候变暖,微生物分解活跃
B.大量施用农药化肥,建设人工水渠
C.人类过度垦殖,流水冲刷严重
D.城市化进程加快,耕地大量被侵占
答案 C
解析 引起东北平原黑土厚度变薄、肥力下降的主要原因是人类过度垦殖,流水冲刷严重,水土流失严重,C项正确。
2.保护与恢复黑土肥力的有效措施是( )
A.实现秸秆还田,免耕、少耕和休耕
B.发展畜牧业,压缩耕作业规模
C.大力植树造林,抵御寒潮危害
D.完善水利设施,减少水土流失
答案 A
解析 保护与恢复黑土肥力,一方面增加土壤有机质含量,一方面要减少土壤侵蚀,有效措施是实现秸秆还田,免耕、少耕和休耕,A项正确。
读山西省某小流域等高线地形图和鱼鳞坑示意图,完成3~4题。
3.图示小流域综合治理的重点是( )
A.充分利用沟底谷地,扩大耕作业规模
B.以水土保持为中心,综合开发利用水土资源
C.通过固沟、护坡、保塬工程,彻底治理水土流失
D.实行轮荒耕作制度,提高土壤肥力
答案 B
解析 黄土高原水土流失综合治理应以水土保持为中心,综合开发利用水土资源,不宜扩大耕作业规模,A项错误,B项正确;治理水土流失要综合运用生物措施、工程措施和农业技术措施等,C项错误;实行轮荒耕作制度会加重水土流失,导致土壤肥力降低,D项错误。
4.鱼鳞坑是该小流域在陡坡地植树造林的一种措施,人们在挖坑培埂时往往将半圆形的埂筑得中间高、两侧低,其目的是( )
A.提高鱼鳞坑美观度,增强观赏性
B.增加鱼鳞坑容量,防止坑水外溢
C.使坑内溢水分散流动,减弱径流的冲刷力
D.增强坑埂的坚固度,防止洪水冲毁坑埂
答案 C
解析 鱼鳞坑是该小流域在陡坡地植树造林的一种措施,人们在挖坑培埂时往往将半圆形的埂筑得中间高、两侧低,使得坑中水满溢时,向两侧流动,分散水流,减轻水土流失。
下图是太湖流域某区域各类土地利用类型变化图。读图,完成5~6题。
5.该区域下列土地利用类型变化率最大的是( )
A.城镇 B.旱地 C.林地 D.水域
答案 B
解析 图中旱地1991年面积较小,2010年面积明显增大,增长幅度最大。故选B。
6.该区域土地利用类型变化,产生的影响有( )
①城镇不透水面积减少 ②河流调蓄洪水能力减弱 ③洪涝灾害减少 ④水质变差
A.①② B.②③ C.②④ D.③④
答案 C
解析 读图可知,该区域城镇面积增加,则城镇不透水面积增加,河流调蓄洪水能力减弱,洪涝灾害增加;水域面积减小,自净能力降低,则水质变差。
二、综合题
7.(2019·赣湘粤三省六校4月联考)阅读图文材料,完成下列要求。
降雨侵蚀力,是指降雨引起土壤侵蚀的潜在能力。闽东南地区西部为山地,东部为平原丘陵区,土壤以花岗岩性红壤、赤红壤为主,土层薄,细碎岩石颗粒较多。闽东南地区是福建省经济中心,也是水土流失最严重的地区,降雨侵蚀力是该地区引起水土流失的重要外在驱动力。下图为闽东南月均降雨侵蚀力与降雨量的年内分布图。
(1)简述闽东南降雨量与降雨侵蚀力的关系,并分析二者的年内变化特征。
(2)分析闽东南7月份降雨侵蚀力较6月、8月份低的原因。
(3)分析该地降水侵蚀力的季节变化对水库的影响。
(4)针对闽东南地区水土流失严重的问题,请你为本区的可持续发展提出合理性的建议。
答案 (1)关系:闽东南降雨量与降雨侵蚀力的大小呈正相关。
年内变化特征:两者年内变化较大,季节分配不均匀,变化趋势基本一致;随时间均呈双峰变化规律(或呈M型分布规律),主要集中在5~8月份。
(2)6月份,东南季风逐渐增强,锋面雨带北移,闽东南进入雨季,降雨量大、时间长且强度大,导致降雨侵蚀力增大;7月份,锋面雨带北移,闽东南受副热带高压脊控制,降雨量减少,降雨侵蚀力随之减小;8月份,东南沿海一带进入台风多发季节,受台风雨影响,降水量大且多暴雨,降雨侵蚀力达到峰值。
(3)夏季降水量大侵蚀力强,河流含沙量大,水库内泥沙沉积量大,库容减小,水库的调蓄作用下降;冬季降水量小河流含沙量小,利于水库存储清水缓解冬季水资源短缺问题。
(4)植树造林,退耕还林;建立自然保护区;发展流域生态观光旅游。
解析 第(1)题,由图可知,闽东南降雨量与降雨侵蚀力的大小呈正相关关系。二者的年内变化特征:两者年内变化都较大,季节分配不均匀,变化趋势基本一致;随时间均呈双峰变化规律(或呈M型分布规律),主要集中在5~8月份。第(2)题,由图可知,闽东南7月份降雨侵蚀力较6月份低,其原因联系我国雨带推移分析。第(3)题,降水侵蚀力对水库的影响可从不利(淤积水库、水质变差、加剧洪涝灾害)和有利(存储清水)等角度分析回答。第(4)题,闽东南地区水土流失严重的原因有地形崎岖,坡度陡;降雨量大且集中,降雨侵蚀力强;不合理开发山地资源导致植被破坏,森林覆盖率下降;土层薄,易遭受侵蚀,针对原因提出解决措施,可以通过植树造林恢复植被;建立自然保护区;在旅游时,注重人与自然的协调发展,比如生态观光旅游等。

